Skip to main content

Multispectral Photoacoustic Imaging of Tumor Protease Activity with a Gold Nanocage-Based Activatable Probe

Abstract

Purpose

Tumor proteases have been recognized as significant regulators in the tumor microenvironment, but the current strategies for in vivo protease imaging have tended to focus on the development of a probe design rather than the investigation of a novel imaging strategy by leveraging the imaging technique and probe. Herein, it is the first report to investigate the ability of multispectral photoacoustic imaging (PAI) to estimate the distribution of protease cleavage sites inside living tumor tissue by using an activatable photoacoustic (PA) probe.

Procedures

The protease MMP-2 is selected as the target. In this probe, gold nanocages (GNCs) with an absorption peak at ~ 800 nm and fluorescent dye molecules with an absorption peak at ~ 680 nm are conjugated via a specific enzymatic peptide substrate. Upon enzymatic activation by MMP-2, the peptide substrate is cleaved and the chromophores are released. Due to the different retention speeds of large GNCs and small dye molecules, the probe alters its intrinsic absorption profile and produces a distinct change in the PA signal. A multispectral PAI technique that can distinguish different chromophores based on intrinsic PA spectral signatures is applied to estimate the signal composition changes and indicate the cleavage interaction sites. Finally, the multispectral PAI technique with the activatable probe is tested in solution, cultured cells, and a subcutaneous tumor model in vivo.

Results

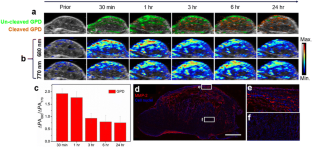
Our experiment in solution with enzyme ± inhibitor, cell culture ± inhibitor, and in vivo tumor model with administration of the developed probe ± inhibitor demonstrated the probe was cleaved by the targeted enzyme. Particularly, the in vivo estimation of the cleavage site distribution was validated with the result of ex vivo immunohistochemistry analysis.

Conclusions

This novel synergy of the multispectral PAI technique and the activatable probe is a potential strategy for the distribution estimation of tumor protease activity in vivo.

This is a preview of subscription content, access via your institution.

Fig. 1.
Fig. 2.
Fig. 3.
Fig. 4.
Fig. 5.
Fig. 6.

References

  1. Hanahan D, Weinberg RA (2011) Hallmarks of cancer: the next generation. Cell 144:646–674

    CAS  Article  Google Scholar 

  2. Quail DF, Joyce JA (2013) Microenvironmental regulation of tumor progression and metastasis. Nat Med 19:1423–1437

    CAS  Article  Google Scholar 

  3. Razgulin A, Ma N, Rao J (2011) Strategies for in vivo imaging of enzyme activity: an overview and recent advances. Chem Soc Rev 40:4186–4216

    CAS  Article  Google Scholar 

  4. Ding S, Blue RE, Morgan DR, Lund PK (2014) Comparison of multiple enzyme activatable near infrared fluorescent molecular probes for detection and quantification of inflammation in murine colitis models. Inflamm Bowel Dis 20:363–377

    Article  Google Scholar 

  5. Yang H-J, Kong Y, Cheng Y, Janagama H, Hassounah H, Xie H, Rao J, Cirillo JD (2017) Real-time imaging of Mycobacterium tuberculosis, using a novel near-infrared fluorescent substrate. J Infect Dis 215:405–414

    PubMed  Google Scholar 

  6. Gu K, Xu Y, Li H, Guo Z, Zhu S, Zhu S, Shi P, James TD, Tian H, Zhu WH (2016) Real-time tracking and in vivo visualization of β-galactosidase activity in colorectal tumor with a ratiometric near-infrared fluorescent probe. J Am Chem Soc 138:5334–5340

    CAS  Article  Google Scholar 

  7. Kim Y-P, Daniel WL, Xia Z, Xie H, Mirkin CA, Rao J (2010) Bioluminescent nanosensors for protease detection based upon gold nanoparticle-luciferase conjugates. Chem Commun 46:76–78

    CAS  Article  Google Scholar 

  8. Zeng T, Zhang T, Wei W, Li Z, Wu D, Wang L, Guo J, He X, Ma N (2015) Compact, programmable, and stable biofunctionalized upconversion nanoparticles prepared through peptide-mediated phase transfer for high-sensitive protease sensing and in vivo apoptosis imaging. ACS Appl Mater Interfaces 7:11849–11856

    CAS  Article  Google Scholar 

  9. Chuang C-H, Chuang K-H, Wang H-E, Roffler SR, Shiea JT, Tzou SC, Cheng TC, Kao CH, Wu SY, Tseng WL, Cheng CM, Hou MF, Wang JM, Cheng TL (2012) In vivo positron emission tomography imaging of protease activity by generation of a hydrophobic product from a noninhibitory protease substrate. Clin Cancer Res 18:238–247

    CAS  Article  Google Scholar 

  10. Kondo N, Temma T, Deguchi J, Sano K, Ono M, Saji H (2015) Development of PEGylated peptide probes conjugated with 18F-labeled BODIPY for PET/optical imaging of MT1-MMP activity. J Control Release 220:476–483

    CAS  Article  Google Scholar 

  11. van Duijnhoven SM, Robillard MS, Hermann S et al (2014) Imaging of MMP activity in postischemic cardiac remodeling using radiolabeled MMP-2/9 activatable peptide probes. Mol Pharm 11:1415–1423

    Article  Google Scholar 

  12. Gallo J, Kamaly N, Lavdas I, Stevens E, Nguyen QD, Wylezinska-Arridge M, Aboagye EO, Long NJ (2014) CXCR4-targeted and MMP-responsive iron oxide nanoparticles for enhanced magnetic resonance imaging. Angew Chem Int Ed 53:9550–9554

    CAS  Article  Google Scholar 

  13. Ansari C, Tikhomirov GA, Hong SH, Falconer RA, Loadman PM, Gill JH, Castaneda R, Hazard FK, Tong L, Lenkov OD, Felsher DW, Rao J, Daldrup-Link HE (2014) Development of novel tumor-targeted theranostic nanoparticles activated by membrane-type matrix metalloproteinases for combined cancer magnetic resonance imaging and therapy. Small 10:566–575

    CAS  Article  Google Scholar 

  14. Yuan Y, Ge S, Sun H, Dong X, Zhao H, An L, Zhang J, Wang J, Hu B, Liang G (2015) Intracellular self-assembly and disassembly of 19F nanoparticles confer respective “off” and “on” 19F NMR/MRI signals for legumain activity detection in zebrafish. ACS Nano 9:5117–5124

    CAS  Article  Google Scholar 

  15. Wang LV, Hu S (2012) Photoacoustic tomography: in vivo imaging from organelles to organs. Science 335:1458–1462

    CAS  Article  Google Scholar 

  16. Taruttis A, Ntziachristos V (2015) Advances in real-time multispectral optoacoustic imaging and its applications. Nat Photonics 9:219–227

    CAS  Article  Google Scholar 

  17. Nie L, Chen X (2014) Structural and functional photoacoustic molecular tomography aided by emerging contrast agents. Chem Soc Rev 43:7132–7170

    CAS  Article  Google Scholar 

  18. Kim C, Favazza C, Wang LV (2010) In vivo photoacoustic tomography of chemicals: high-resolution functional and molecular optical imaging at new depths. Chem Rev 110:2756–2782

    CAS  Article  Google Scholar 

  19. Barrett AJ, Woessner JF, Rawlings ND (2012) Handbook of proteolytic enzymes. Elsevier

  20. Levi J, Kothapalli SR, Ma T-J, Hartman K, Khuri-Yakub BT, Gambhir SS (2010) Design, synthesis, and imaging of an activatable photoacoustic probe. J Am Chem Soc 132:11264–11269

    CAS  Article  Google Scholar 

  21. Levi J, Kothapalli S-R, Bohndiek S, Yoon JK, Dragulescu-Andrasi A, Nielsen C, Tisma A, Bodapati S, Gowrishankar G, Yan X, Chan C, Starcevic D, Gambhir SS (2013) Molecular photoacoustic imaging of follicular thyroid carcinoma. Clin Cancer Res 19:1494–1502

    CAS  Article  Google Scholar 

  22. Dragulescu-Andrasi A, Kothapalli S-R, Tikhomirov GA, Rao J, Gambhir SS (2013) Activatable oligomerizable imaging agents for photoacoustic imaging of furin-like activity in living subjects. J Am Chem Soc 135:11015–11022

    CAS  Article  Google Scholar 

  23. Yang K, Zhu L, Nie L, Sun X, Cheng L, Wu C, Niu G, Chen X, Liu Z (2014) Visualization of protease activity in vivo using an activatable photo-acoustic imaging probe based on CuS nanoparticles. Theranostics 4:134–141

    CAS  Article  Google Scholar 

  24. Zhang L, Gao S, Zhang F, Yang K, Ma Q, Zhu L (2014) Activatable hyaluronic acid nanoparticle as a theranostic agent for optical/photoacoustic image-guided photothermal therapy. ACS Nano 8:12250–12258

    CAS  Article  Google Scholar 

  25. Miao Q, Pu K (2016) Emerging Designs of activatable photoacoustic probes for molecular imaging. Bioconjug Chem 27:2808–2823

    CAS  Article  Google Scholar 

  26. Zhang Q, Li W, Moran C, Zeng J, Chen J, Wen LP, Xia Y (2010) Seed-mediated synthesis of Ag nanocubes with controllable edge lengths in the range of 30-200 nm and comparison of their optical properties. J Am Chem Soc 132:11372–11378

    CAS  Article  Google Scholar 

  27. Zhou F, Wu S, Yuan Y, Chen WR, Xing D (2012) Mitochondria-targeting photoacoustic therapy using single-walled carbon nanotubes. Small 8:1543–1550

    CAS  Article  Google Scholar 

  28. Lalwani G, Cai X, Nie L et al (2013) Graphene-based contrast agents for photoacoustic and thermoacoustic tomography. Photo-Dermatology 1:62–67

    Google Scholar 

  29. Pu K, Shuhendler AJ, Jokerst JV, Mei J, Gambhir SS, Bao Z, Rao J (2014) Semiconducting polymer nanoparticles as photoacoustic molecular imaging probes in living mice. Nat Nanotechnol 9:233–239

    CAS  Article  Google Scholar 

  30. Jokerst JV, Thangaraj M, Kempen PJ, Sinclair R, Gambhir SS (2012) Photoacoustic imaging of mesenchymal stem cells in living mice via silica-coated gold nanorods. ACS Nano 6:5920–5930

    CAS  Article  Google Scholar 

  31. Duan S, Yang Y, Zhang C, Zhao N, Xu FJ (2017) NIR-responsive polycationic gatekeeper-cloaked hetero-nanoparticles for multimodal imaging-guided triple-combination therapy of cancer. Small 13

    Article  Google Scholar 

  32. Hu Y, Wen C, Song L, Zhao N, Xu FJ (2017) Multifunctional hetero-nanostructures of hydroxyl-rich polycation wrapped cellulose-gold hybrids for combined cancer therapy. J Control Release 255:154–163

    CAS  Article  Google Scholar 

  33. Wang R, Zhao N, Xu FJ (2017) Hollow nanostars with photothermal gold caps and their controlled surface functionalization for complementary therapies. Adv Funct Mater 27

    Article  Google Scholar 

  34. Song L, Zhao N, Xu FJ (2017) Hydroxyl-rich polycation brushed multifunctional rare-earth-gold core–shell nanorods for versatile therapy platforms. Adv Funct Mater 27

    Article  Google Scholar 

  35. Zhao N, Li J, Zhou Y, Hu Y, Wang R, Ji Z, Liu F, Xu FJ (2016) Hierarchical nanohybrids of gold nanorods and PGMA-based polycations for multifunctional theranostics. Adv Funct Mater 26:5848–5861

    CAS  Article  Google Scholar 

  36. Li W, Brown PK, Wang LV, Xia Y (2011) Gold nanocages as contrast agents for photoacoustic imaging. Contrast Media Mol Imaging 6:370–377

    CAS  Article  Google Scholar 

  37. Yang X, Skrabalak SE, Li Z-Y, Xia Y, Wang LV (2007) Photoacoustic tomography of a rat cerebral cortex in vivo with Au nanocages as an optical contrast agent. Nano Lett 7:3798–3802

    CAS  Article  Google Scholar 

  38. Song KH, Kim C, Cobley CM et al (2008) Near-infrared gold nanocages as a new class of tracers for photoacoustic sentinel lymph node mapping on a rat model. Nano Lett 9:183–188

    Article  Google Scholar 

  39. Kim C, Cho EC, Chen J, Song KH, Au L, Favazza C, Zhang Q, Cobley CM, Gao F, Xia Y, Wang LV (2010) In vivo molecular photoacoustic tomography of melanomas targeted by bioconjugated gold nanocages. ACS Nano 4:4559–4564

    CAS  Article  Google Scholar 

  40. Xia X, Yang M, Oetjen LK et al (2011) An enzyme-sensitive probe for photoacoustic imaging and fluorescence detection of protease activity. Nano 3:950–953

    Google Scholar 

  41. Roy R, Yang J, Moses MA (2009) Matrix metalloproteinases as novel biomarkers and potential therapeutic targets in human cancer. J Clin Oncol 27:5287–5297

    CAS  Article  Google Scholar 

  42. Yu M, Zheng J (2015) Clearance pathways and tumor targeting of imaging nanoparticles. ACS Nano 9:6655–6674

    CAS  Article  Google Scholar 

  43. Herzog E, Taruttis A, Beziere N, Lutich AA, Razansky D, Ntziachristos V (2012) Optical imaging of cancer heterogeneity with multispectral optoacoustic tomography. Radiology 263:461–468

    Article  Google Scholar 

  44. Galanzha EI, Shashkov EV, Spring PM, Suen JY, Zharov VP (2009) In vivo, noninvasive, label-free detection and eradication of circulating metastatic melanoma cells using two-color photoacoustic flow cytometry with a diode laser. Cancer Res 69:7926–7934

    CAS  Article  Google Scholar 

  45. Kim C, Song KH, Gao F, Wang LV (2010) Sentinel lymph nodes and lymphatic vessels: noninvasive dual-modality in vivo mapping by using indocyanine green in rats—volumetric spectroscopic photoacoustic imaging and planar fluorescence imaging. Radiology 255:442–450

    Article  Google Scholar 

  46. Skrabalak SE, Au L, Li X, Xia Y (2007) Facile synthesis of Ag nanocubes and Au nanocages. Nat Protoc 2:2182–2190

    CAS  Article  Google Scholar 

  47. Jiang T, Olson ES, Nguyen QT, Roy M, Jennings PA, Tsien RY (2004) Tumor imaging by means of proteolytic activation of cell-penetrating peptides. Proc Natl Acad Sci U S A 101:17867–17872

    CAS  Article  Google Scholar 

  48. Olson ES, Aguilera TA, Jiang T, Ellies LG, Nguyen QT, Wong EH, Gross LA, Tsien RY (2009) In vivo characterization of activatable cell penetrating peptides for targeting protease activity in cancer. Integr Biol 1:382–393

    CAS  Article  Google Scholar 

  49. Cho EC, Kim C, Zhou F, Cobley CM, Song KH, Chen J, Li ZY, Wang LV, Xia Y (2009) Measuring the optical absorption cross sections of Au-Ag nanocages and Au nanorods by photoacoustic imaging. J Phys Chem C 113:9023–9028

    CAS  Article  Google Scholar 

  50. Taraboletti G, D'Ascenzo S, Borsotti P, Giavazzi R, Pavan A, Dolo V (2002) Shedding of the matrix metalloproteinases MMP-2, MMP-9, and MT1-MMP as membrane vesicle-associated components by endothelial cells. Am J Pathol 160:673–680

    CAS  Article  Google Scholar 

  51. Chau Y, Padera RF, Dang NM, Langer R (2006) Antitumor efficacy of a novel polymer-peptide-drug conjugate in human tumor xenograft models. Int J Cancer 118:1519–1526

    CAS  Article  Google Scholar 

Download references

Acknowledgments

The authors acknowledge the use of the University Research Facility in Life Sciences (ULS).

Conflict of Interest

The authors declare that they have no conflict of interest.

Funding

This work was supported in part by the Hong Kong Innovation and Technology Fund (GHP/009/14SZ); Shenzhen Science, Technology and Innovation Commission research grant (SGLH20150216172854731); Health and Medical Research Fund of Food and Health Bureau of Hong Kong (01121836 and 03144266); National Natural Science Foundations of China (11674271); and The Hong Kong Polytechnic University internal grant (4-BCAP and 4-BCDP).

Author information

Affiliations

Authors

Corresponding author

Correspondence to Lei Sun.

Electronic supplementary material

ESM 1

(PDF 1350 kb)

Rights and permissions

Reprints and Permissions

About this article

Verify currency and authenticity via CrossMark

Cite this article

Liu, C., Li, S., Gu, Y. et al. Multispectral Photoacoustic Imaging of Tumor Protease Activity with a Gold Nanocage-Based Activatable Probe. Mol Imaging Biol 20, 919–929 (2018). https://doi.org/10.1007/s11307-018-1203-1

Download citation

  • Published:

  • Issue Date:

  • DOI: https://doi.org/10.1007/s11307-018-1203-1

Key words

  • Multispectral photoacoustic imaging
  • Activatable photoacoustic probe
  • Tumor protease activity
  • Gold nanocage
  • Molecular photoacoustic imaging