Skip to main content

PET Imaging of HER2-Positive Tumors with Cu-64-Labeled Affibody Molecules

Abstract

Purpose

Previous studies has demonstrated the utility of human epidermal growth factor receptor type 2 (HER2) as an attractive target for cancer molecular imaging and therapy. An affibody protein with strong binding affinity for HER2, ZHER2:342, has been reported. Various methods of chelator conjugation for radiolabeling HER2 affibody molecules have been described in the literature including N-terminal conjugation, C-terminal conjugation, and other methods. Cu-64 has recently been extensively evaluated due to its half-life, decay properties, and availability. Our goal was to optimize the radiolabeling method of this affibody molecule with Cu-64, and translate a positron emission tomography (PET) probe with the best in vivo performance to clinical PET imaging of HER2-positive cancers.

Procedures

In our study, three anti-HER2 affibody proteins-based PET probes were prepared, and their in vivo performance was evaluated in mice bearing HER2-positive subcutaneous SKOV3 tumors. The affibody analogues, Ac-Cys-ZHER2:342, Ac-ZHER2:342(Cys39), and Ac-ZHER2:342-Cys, were synthesized using the solid phase peptide synthesis method. The purified small proteins were site-specifically conjugated with the maleimide-functionalized chelator, 1,4,7,10-tetraazacyclododecane-1,4,7-tris- aceticacid-10-maleimidethylacetamide (maleimido-mono-amide-DOTA). The resulting DOTA-affibody conjugates were then radiolabeled with Cu-64. Cell uptake assay of the resulting PET probes, [64Cu]DOTA-Cys-ZHER2:342, [64Cu]DOTA-ZHER2:342(Cys39), and [64Cu]DOTA-ZHER2:342-Cys, was performed in HER2-positive human ovarian SKOV3 carcinoma cells at 4 and 37 °C. The binding affinities of the radiolabeled peptides were tested by cell saturation assay using SKOV3 cells. PET imaging, biodistribution, and metabolic stability studies were performed in mice bearing SKOV3 tumors.

Results

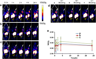
Cell uptake assays showed high and specific uptake by incubation of Cu-64-labeled affibodies with SKOV3 cells. The affinities (KD) of the PET radio probes as tested by cell saturation analysis were in the low nanomolar range with the ranking of [64Cu]DOTA-Cys-ZHER2:342 (25.2 ± 9.2 nM) ≈ [64Cu]DOTA-ZHER2:342-Cys (32.6 ± 14.7 nM) > [64Cu]DOTA-ZHER2:342(Cys39) (77.6 ± 22.2 nM). In vitro stability and in vivo metabolite analysis study revealed that all three probes were stable enough for in vivo imaging applications, while [64Cu]DOTA-Cys-ZHER2:342 showed the highest stability. In vivo small-animal PET further demonstrated fast tumor targeting, good tumor accumulation, and good tumor to normal tissue contrast of all three probes. For [64Cu]DOTA-Cys-ZHER2:342, [64Cu]DOTA-ZHER2:342(Cys39), and [64Cu]DOTA-ZHER2:342-Cys, tumor uptake at 24 h are 4.0 ± 1.0 % ID/g, 4.0 ± 0.8 %ID/g, and 4.3 ± 0.7 %ID/g, respectively (mean ± SD, n = 4). Co-injection of the probes with non-labeled anti-HER2 affibody proteins confirmed in vivo specificities of the compounds by tumor uptake reduction.

Conclusions

The three Cu-64-labeled ZHER2:342 analogues all display excellent HER2 targeting ability and tumor PET imaging quality. Although varied in the position of the radiometal labeling of these three Cu-64-labeled ZHER2:342 analogues, there is no significant difference in tumor and normal tissue uptakes among the three probes. [64Cu]DOTA-Cys-ZHER2:342 stands out as the most superior PET probe because of its highest affinities and in vivo stability.

This is a preview of subscription content, access via your institution.

Fig. 1.
Fig. 2.
Fig. 3.
Fig. 4.
Fig. 5.

References

  1. Corcoran EB, Hanson RN (2014) Imaging EGFR and HER2 by PET and SPECT: a review. Med Res Rev 34:596–643

    Article  PubMed  Google Scholar 

  2. Parakh S, Gan HK, Parslow AC, Burvenich IJG, Burgess AW, Scott AM (2017) Evolution of anti-HER2 therapies for cancer treatment. Cancer Treat Rev 59:1–21

    Article  CAS  PubMed  Google Scholar 

  3. Löblom J, Feldwisch J, Tolmachev V et al (2010) Affibody molecules: engineered proteins for therapeutic, diagnostic and biotechnological applications. FEBS Lett 584:2670–2680

    Article  CAS  Google Scholar 

  4. Miao Z, Levi J, Cheng Z (2011) Protein scaffold-based molecular probes for cancer molecular imaging. Amino Acids 41:1037–1047

    Article  CAS  PubMed  Google Scholar 

  5. Justino CIL, Duarte AC, Rocha-Santos TAP (2015) Analytical applications of affibodies. Trac-trend Anal Chem 65:73–82

    Article  CAS  Google Scholar 

  6. Nilsson FY, Tolmachev V (2007) Affibody molecules: new protein domains for molecular imaging and targeted tumor therapy. Curr Opin Drug Discov Devel 10:167–175

    CAS  PubMed  Google Scholar 

  7. Cheng Z, De Jesus OP, Namavari M et al (2008) Small-animal PET imaging of human epidermal growth factor receptor type 2 expression with site-specific 18F-labeled protein scaffold molecules. J Nucl Med 49:804–813

    Article  CAS  PubMed  PubMed Central  Google Scholar 

  8. Lee SB, Hassan M, Fisher R, Chertov O, Chernomordik V, Kramer-Marek G, Gandjbakhche A, Capala J (2008) Affibody molecules for in vivo characterization of HER2-positive tumors by near-infrared imaging. Clin Cancer Res 14:3840–3849

    Article  CAS  PubMed  PubMed Central  Google Scholar 

  9. Meric-Bernstam F, Hung MC (2006) Advances in targeting human epidermal growth factor receptor-2 signaling for cancer therapy. Clin Cancer Res 12:6326–6330

    Article  CAS  PubMed  Google Scholar 

  10. Robert NJ, Favret AM (2007) HER2-positive advanced breast cancer. Hematol Oncol Clin North Am 21:293–302

    Article  PubMed  Google Scholar 

  11. Ferretti G, Felici A, Papaldo P, Fabi A, Cognetti F (2007) HER2/neu role in breast cancer: from a prognostic foe to a predictive friend. Curr Opin Obstet Gynecol 19:56–62

    Article  PubMed  Google Scholar 

  12. Ståhl S, Grälund T, Karlström AE et al (2017) Affibody molecules in biotechnological and medical applications. Trends Biotechnol 35:691–712

    Article  CAS  PubMed  Google Scholar 

  13. Namavari M, Padilla De Jesus O, Cheng Z et al (2008) Direct site-specific radiolabeling of an Affibody protein with 4-[18F]fluorobenzaldehyde via oxime chemistry. Mol Imaging Biol 10:177–181

    Article  PubMed  PubMed Central  Google Scholar 

  14. Kramer-Marek G, Kiesewetter DO, Martiniova L, Jagoda E, Lee SB, Capala J (2008) [18F]FBEM-ZHER2:342-Affibody molecule-a new molecular tracer for in vivo monitoring of HER2 expression by positron emission tomography. Eur J Nucl Med Mol Imaging 35:1008–1018

    Article  CAS  PubMed  Google Scholar 

  15. Miao Z, Ren G, Jiang L, Liu H, Webster JM, Zhang R, Namavari M, Gambhir SS, Syud F, Cheng Z (2011) A novel 18F-labeled two-helix scaffold protein for PET imaging of HER2-positive tumor. Eur J Nucl Med Mol Imaging 38:1977–1984

    Article  CAS  PubMed  PubMed Central  Google Scholar 

  16. Rosik D, Thibblin A, Antoni G, Honarvar H, Strand J, Selvaraju RK, Altai M, Orlova A, Eriksson Karlström A, Tolmachev V (2014) Incorporation of a triglutamyl spacer improves the biodistribution of synthetic affibody molecules radiofluorinated at the N-terminus via oxime formation with 18F-4-fluorobenzaldehyde. Bioconjug Chem 25:82–92

    Article  CAS  PubMed  Google Scholar 

  17. Xu Y, Bai Z, Huang Q, Pan Y, Pan D, Wang L, Yan J, Wang X, Yang R, Yang M (2017) PET of HER2 expression with a novel 18FAl labeled affibody. J Cancer 8:1170–1178

    Article  CAS  PubMed  PubMed Central  Google Scholar 

  18. Orlova A, Nilsson FY, Wikman M et al (2006) Comparative in vivo evaluation of technetium and iodine labels on an anti-HER2 affibody for single-photon imaging of HER2 expression in tumors. J Nucl Med 47:512–519

    CAS  PubMed  Google Scholar 

  19. Hofström C, Altai M, Honarvar H, Strand J, Malmberg J, Hosseinimehr SJ, Orlova A, Gräslund T, Tolmachev V (2013) HAHAHA, HEHEHE, HIHIHI, or HKHKHK: influence of position and composition of histidine containing tags on biodistribution of [99mTc(CO)3]+-labeled affibody molecules. J Med Chem 56:4966–4974

    Article  CAS  PubMed  Google Scholar 

  20. Zhang J, Zhao X, Wang S, Wang N, Han J, Jia L, Ren X (2015) Monitoring therapeutic response of human ovarian cancer to trastuzumab by SPECT imaging with 99mTc-peptide-ZHER2:342. Nucl Med Biol 42:541–546

    Article  CAS  PubMed  Google Scholar 

  21. Tolmachev V, Nilsson FY, Widström C et al (2006) 111In-benzyl-DTPA-ZHER2:342, an affibody-based conjugate for in vivo imaging of HER2 expression in malignant tumors. J Nucl Med 47:846–853

    CAS  PubMed  Google Scholar 

  22. Perols A, Honarvar H, Strand J, Selvaraju R, Orlova A, Eriksson Karlström A, Tolmachev V (2012) Influence of DOTA chelator position on biodistribution and targeting properties of 111In-labeled synthetic anti-HER2 affibody molecules. Bioconjug Chem 23:1661–1670

    Article  CAS  PubMed  Google Scholar 

  23. Fortin MA, Orlova A, Malmstrom PU, Tolmachev V (2007) Labelling chemistry and characterization of [90Y/177Lu]-DOTA-ZHER2:342-3 affibody molecule, a candidate agent for locoregional treatment of urinary bladder carcinoma. Int J Mol Med 19:285–291

    CAS  PubMed  Google Scholar 

  24. Altai M, Westerlund K, Velletta J, Mitran B, Honarvar H, Karlström AE (2017) Evaluation of affibody molecule-based PNA-mediated radionuclide pretargeting: development of an optimized conjugation protocol and 177Lu labeling. Nucl Med Biol 54:1–9

    Article  CAS  PubMed  Google Scholar 

  25. Orlova A, Magnusson M, Eriksson TLJ, Nilsson M, Larsson B, Höidén-Guthenberg I, Widström C, Carlsson J, Tolmachev V, Ståhl S, Nilsson FY (2006) Tumor imaging using a picomolar affinity HER2 binding affibody molecule. Cancer Res 66:4339–4348

    Article  CAS  PubMed  PubMed Central  Google Scholar 

  26. Honarvar H, Westerlund K, Altai M et al (2012) Feasibility of affibody molecule-based PNA-mediated radionuclide pretargeting of malignant tumors. Theranostics 6:93–103

    Article  CAS  Google Scholar 

  27. Cheng Z, De Jesus OP, Kramer DJ et al (2012) 64Cu-labeled affibody molecules for imaging of HER2 expressing tumors. Mol Imaging Biol 12:316–324

    Article  Google Scholar 

  28. Strand J, Honarvar H, Perols A, Orlova A, Selvaraju RK, Karlström AE, Tolmachev V (2013) Influence of macrocyclic chelators on the targeting properties of 68Ga-labeled synthetic affibody molecules: comparison with 111In-labeled counterparts. PLoS One 8:e70028

    Article  CAS  PubMed  PubMed Central  Google Scholar 

  29. Sandberg D, Tolmachev V, Velikyan I, Olofsson H, Wennborg A, Feldwisch J, Carlsson J, Lindman H, Sörensen J (2017) Intra-image referencing for simplified assessment of HER2-expression in breast cancer metastases using the affibody molecule ABY-025 with PET and SPECT. Eur J Nucl Med Mol Imaging 44:1337–1346

    Article  CAS  PubMed  PubMed Central  Google Scholar 

  30. Altai M, Honarvar H, Wållberg H, Strand J, Varasteh Z, Rosestedt M, Orlova A, Dunås F, Sandström M, Löfblom J, Tolmachev V, Ståhl S (2014) Selection of an optimal cysteine-containing peptide-based chelator for labeling of affibody molecules with 188Re. Eur J Med Chem 87:519–528

    Article  CAS  PubMed  Google Scholar 

  31. Honarvar H, Müller C, Cohrs S, Haller S, Westerlund K, Karlström AE, van der Meulen NP, Schibli R, Tolmachev V (2017) Evaluation of the first 44Sc-labeled affibody molecule for imaging of HER2-expressing tumors. Nucl Med Biol 45:15–21

    Article  CAS  PubMed  Google Scholar 

  32. Webster JM, Zhang R, Gambhir SS, Cheng Z, Syud FA (2009) Engineered two-helix small proteins for molecular recognition. Chembiochem 10:1293–1296

    Article  CAS  PubMed  Google Scholar 

  33. Qi S, Miao Z, Liu H, Xu Y, Feng Y, Cheng Z (2012) Evaluation of four affibody-based near-infrared fluorescent probes for optical imaging of epidermal growth factor receptor positive tumors. Bioconjug Chem 23:1149–1156

    Article  CAS  PubMed  Google Scholar 

  34. Massoud TF, Gambhir SS (2013) Molecular imaging in living subjects: seeing fundamental biological processes in a new light. Genes Dev 17:545–580

    Article  CAS  Google Scholar 

  35. Ahlgren S, Orlova A, Rosik D, Sandström M, Sjöberg A, Baastrup B, Widmark O, Fant G, Feldwisch J, Tolmachev V (2008) Evaluation of maleimide derivative of DOTA for site-specific labeling of recombinant affibody molecules. Bioconjug Chem 19:235–243

    Article  CAS  PubMed  Google Scholar 

  36. Blower PJ, Lewis JS, Zweit J (1996) Copper radionuclides and radiopharmaceuticals in nuclear medicine. Nucl Med Biol 23:957–980

    Article  CAS  PubMed  Google Scholar 

  37. Shokeen M, Anderson CJ (2009) Molecular imaging of cancer with copper-64 raidiopharmaceuticals and positron emission tomography (PET). Accounts Chem Res 42:832–841

    Article  CAS  Google Scholar 

  38. Cai Z, Anderson CJ (2013) Chelators for copper radionuclides in positron emission tomography radiopharmaceuticals. J Label Compd Radiopharm 57:224–230

    Article  CAS  Google Scholar 

Download references

Acknowledgments

This work was supported, in part, by the Department of Radiology, Stanford University (ZC), National Cancer Institute (NCI) 5R01 CA119053 (ZC), a fellowship from China Scholarship Council (to SQ),Tianjin Municipal Education Commission 20140512 (SQ).

Author information

Affiliations

Authors

Corresponding author

Correspondence to Zhen Cheng.

Ethics declarations

Animal studies were performed based on the protocol approved by the Stanford University Administrative Panels on Laboratory Animal Care (APLAC).

Conflict of Interest

The authors declare that they have no conflict of interest.

Additional information

Publisher’s Note

Springer Nature remains neutral with regard to jurisdictional claims in published maps and institutional affiliations.

Electronic supplementary material

ESM 1

(PDF 273 kb)

Rights and permissions

Reprints and Permissions

About this article

Verify currency and authenticity via CrossMark

Cite this article

Qi, S., Hoppmann, S., Xu, Y. et al. PET Imaging of HER2-Positive Tumors with Cu-64-Labeled Affibody Molecules. Mol Imaging Biol 21, 907–916 (2019). https://doi.org/10.1007/s11307-018-01310-5

Download citation

  • Published:

  • Issue Date:

  • DOI: https://doi.org/10.1007/s11307-018-01310-5

Key words

  • PET
  • Affibody
  • HER2
  • Cu-64
  • Tumor