Skip to main content

CD39 overexpression does not attenuate renal fibrosis in the unilateral ureteric obstructive model of chronic kidney disease

Abstract

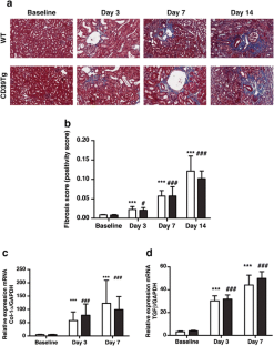
Chronic kidney disease has multiple etiologies, but its single, hallmark lesion is renal fibrosis. CD39 is a key purinergic enzyme in the hydrolysis of ATP and increased CD39 activity on regulatory T cells (Treg) is protective in adriamycin-induced renal fibrosis. We examined the effect of overexpression of human CD39 on the development of renal fibrosis in the unilateral ureteric obstructive (UUO) model, a model widely used to study the molecular and cellular factors involved in renal fibrosis. Mice overexpressing human CD39 (CD39Tg) and their wild-type (WT) littermates were subjected to UUO; renal histology and messenger RNA (mRNA) levels of adenosine receptors and markers of renal fibrosis were examined up to 14 days after UUO. There were no differences between CD39Tg mice and WT mice in the development of renal fibrosis at days 3, 7, and 14 of UUO. Relative mRNA expression of the adenosine A2A receptor and endothelin-1 were higher in CD39Tg than WT mice at day 7 post UUO, but there were no differences in markers of fibrosis. We conclude that human CD39 overexpression does not attenuate the development of renal fibrosis in the UUO model. The lack of protection by CD39 overexpression in the UUO model is multifactorial due to the different effects of adenosinergic receptors on the development of renal fibrosis.

This is a preview of subscription content, access via your institution.

Fig. 1
Fig. 2
Fig. 3
Fig. 4

References

  1. Alan C, Steven C, Martin G, Kirsten H, Alexandra J, Stephen, Mc, Paul S, White S (2010) The economic impact of end-stage renal disease in Australia. projections to 2020.

  2. Tonelli M, Wiebe N, Culleton B, House A, Rabbat C, Fok M, McAlister F, Garg AX (2006) Chronic kidney disease and mortality risk: a systematic review. J Am Soc Nephrol 17(7):2034–2047. doi:10.1681/ASN.2005101085

    Article  PubMed  Google Scholar 

  3. Eddy A, López-Guisa J, Okamura D, Yamaguchi I (2012) Investigating mechanisms of chronic kidney disease in mouse models. Pediatr Nephrol 27(8):1233–1247. doi:10.1007/s00467-011-1938-2

    Article  PubMed  Google Scholar 

  4. Dwyer KM, Robson SC, Nandurkar HH, Campbell DJ, Gock H, Murray-Segal LJ, Fisicaro N, Mysore TB, Kaczmarek E, Cowan PJ, d’Apice AJ (2004) Thromboregulatory manifestations in human CD39 transgenic mice and the implications for thrombotic disease and transplantation. J Clin Invest 113(10):1440–1446. doi:10.1172/JCI19560

    CAS  Article  PubMed  PubMed Central  Google Scholar 

  5. Wang YM, McRae JL, Robson SC, Cowan PJ, Zhang GY, Hu M, Polhill T, Wang Y, Zheng G, Wang Y, Lee VWS, Unwin RJ, Harris DCH, Dwyer KM, Alexander SI (2012) Regulatory T cells participate in CD39-mediated protection from renal injury. Eur J Immunol 42(9):2441–2451. doi:10.1002/eji.201242434

    CAS  Article  PubMed  Google Scholar 

  6. Forbes MS, Thornhill BA, Minor JJ, Gordon KA, Galarreta CI, Chevalier RL (2012) Fight-or-flight: murine unilateral ureteral obstruction causes extensive proximal tubular degeneration, collecting duct dilatation, and minimal fibrosis. Am J Physiol Renal Physiol 303(1):F120–F129. doi:10.1152/ajprenal.00110.2012

    CAS  Article  PubMed  PubMed Central  Google Scholar 

  7. Goncalves RG, Gabrich L, Rosario A Jr, Takiya CM, Ferreira MLL, Chiarini LB, Persechini PM, Coutinho-Silva R, Leite M Jr (2006) The role of purinergic P2X7 receptors in the inflammation and fibrosis of unilateral ureteral obstruction in mice. Kidney Int 70(9):1599–1606

  8. Kim MJ, Turner CM, Hewitt R, Smith J, Bhangal G, Pusey CD, Unwin RJ, Tam FW (2014) Exaggerated renal fibrosis in P2X4 receptor-deficient mice following unilateral ureteric obstruction. Nephrol Dial Transplant 29(7):1350–1361. doi:10.1093/ndt/gfu019

    CAS  Article  PubMed  PubMed Central  Google Scholar 

  9. Xiao H, Si L-Y, Liu W, Li N, Meng G, Yang N, Chen X, Zhou Y-G, Shen H-Y (2012) The effects of adenosine A2A receptor knockout on renal interstitial fibrosis in a mouse model of unilateral ureteral obstruction. Acta Histochem. doi:10.1016/j.acthis.2012.09.002

    Google Scholar 

  10. Garcia G, Truong L, Chen J, Johnson R, Feng L (2011) Adenosine A2A receptor activation prevents progressive kidney fibrosis in a model of immune-associated chronic inflammation. Kidney Int 80:378–388

    CAS  Article  PubMed  Google Scholar 

  11. Dai Y, Zhang W, Wen J, Zhang Y, Kellems RE, Xia Y (2011) A2B adenosine receptor–mediated induction of IL-6 promotes CKD. J Am Soc Nephrol 22(5):890–901. doi:10.1681/asn.2010080890

    CAS  Article  PubMed  PubMed Central  Google Scholar 

  12. Zhang W, Zhang Y, Wang W, Dai Y, Ning C, Luo R, Sun K, Glover L, Grenz A, Sun H, Tao L, Zhang W, Colgan S, Blackburn M, Eltzschig HK, Kellems RE, Xia Y (2013) Elevated CD73-mediated increased renal adenosine signaling via A2B adenosine receptor contributes to chronic hypertension. Circ Res 112:1466–1478. doi:10.1161/circresaha.111.300166

    CAS  Article  PubMed  Google Scholar 

  13. Roberts VS, Cowan PJ, Alexander SI, Robson SC, Dwyer KM (2014) The role of adenosine receptors A2A and A2B signaling in renal fibrosis. Kidney Int 86(4):685–692. doi:10.1038/ki.2014.244

    CAS  Article  PubMed  Google Scholar 

  14. Dwyer KM, Mysore TB, Crikis S, Robson SC, Nandurkar H, Cowan PJ, D’Apice AJ (2006) The transgenic expression of human CD39 on murine islets inhibits clotting of human blood. Transplantation 82(3):428–432. doi:10.1097/01.tp.0000229023.38873.c0

    CAS  Article  PubMed  Google Scholar 

  15. Pommey S, Lu B, McRae J, Stagg J, Hill P, Salvaris E, Robson SC, d’Apice AJF, Cowan PJ, Dwyer KM (2013) Liver grafts from CD39-overexpressing rodents are protected from ischemia reperfusion injury due to reduced numbers of resident CD4+ T cells. Hepatology 57(4):1597–1606. doi:10.1002/hep.25985

    CAS  Article  PubMed  Google Scholar 

  16. Chia JS, McRae JL, Thomas HE, Fynch S, Elkerbout L, Hill P, Murray-Segal L, Robson SC, Chen JF, d’Apice AJ, Cowan PJ, Dwyer KM (2013) The protective effects of CD39 overexpression in multiple low-dose streptozotocin-induced diabetes in mice. Diabetes 62(6):2026–2035. doi:10.2337/db12-0625

    CAS  Article  PubMed  PubMed Central  Google Scholar 

  17. Crikis S, Lu B, Murray-Segal LM, Selan C, Robson SC, D’Apice AJ, Nandurkar HH, Cowan PJ, Dwyer KM (2010) Transgenic overexpression of CD39 protects against renal ischemia-reperfusion and transplant vascular injury. Am J Transplant 10(12):2586–2595. doi:10.1111/j.1600-6143.2010.03257.x

    CAS  Article  PubMed  Google Scholar 

  18. Lee J, Hwang L, Ha H (2012) Adenosine receptors are up-regulated in unilateral ureteral obstructed rat kidneys. Transplant Proc 44:1166–1168

    CAS  Article  PubMed  Google Scholar 

  19. Roberts V, Lu B, Dwyer KM, Cowan PJ (2014) Adenosine receptor expression in the development of renal fibrosis following ischemic injury. Transplant Proc 46(10):3257–3261. doi:10.1016/j.transproceed.2014.09.151

    CAS  Article  PubMed  Google Scholar 

  20. Higgins DF, Kimura K, Bernhardt WM, Shrimanker N, Akai Y, Hohenstein B, Saito Y, Johnson RS, Kretzler M, Cohen CD, Eckardt KU, Iwano M, Haase VH (2007) Hypoxia promotes fibrogenesis in vivo via HIF-1 stimulation of epithelial-to-mesenchymal transition. J Clin Invest 117(12):3810–3820. doi:10.1172/JCI30487

    CAS  PubMed  PubMed Central  Google Scholar 

  21. Feldman DL, Mogelesky TC, Chou M, Jeng AY (2000) Enhanced expression of renal endothelin-converting enzyme-1 and endothelin-A-receptor mRNA in rats with interstitial fibrosis following ureter ligation. J Cardiovasc Pharmacol 36(5 Suppl 1):S255–S259

    CAS  Article  PubMed  Google Scholar 

  22. Wang YM, Zhang GY, Wang Y, Hu M, Wu H, Watson D, Hori S, Alexander IE, Harris DCH, Alexander SI (2006) Foxp3-transduced polyclonal regulatory T cells protect against chronic renal injury from adriamycin. J Am Soc Nephrol 17(3):697–706. doi:10.1681/asn.2005090978

    CAS  Article  PubMed  Google Scholar 

  23. Tapmeier TT, Fearn A, Brown K, Chowdhury P, Sacks SH, Sheerin NS, Wong W (2010) Pivotal role of CD4+ T cells in renal fibrosis following ureteric obstruction. Kidney Int 78:351–362

    CAS  Article  PubMed  Google Scholar 

  24. Zimmermann H, Zebisch M, Sträter N (2012) Cellular function and molecular structure of ecto-nucleotidases. Purinergic Signal 8(3):437–502. doi:10.1007/s11302-012-9309-4

    CAS  Article  PubMed  PubMed Central  Google Scholar 

  25. Jackson EK, Cheng D, Verrier JD, Janesko-Feldman K, Kochanek PM (2014) Interactive roles of CD73 and tissue nonspecific alkaline phosphatase in the renal vascular metabolism of 5′-AMP. Am J Physiol Renal Physiol 307(6):F680–F685. doi:10.1152/ajprenal.00312.2014

    CAS  Article  PubMed  PubMed Central  Google Scholar 

Download references

Author information

Affiliations

Authors

Corresponding author

Correspondence to Veena Roberts.

Ethics declarations

Conflict of interest

The authors declare that they have no conflict of interest.

Rights and permissions

Reprints and Permissions

About this article

Verify currency and authenticity via CrossMark

Cite this article

Roberts, V., Lu, B., Chia, J. et al. CD39 overexpression does not attenuate renal fibrosis in the unilateral ureteric obstructive model of chronic kidney disease. Purinergic Signalling 12, 653–660 (2016). https://doi.org/10.1007/s11302-016-9528-1

Download citation

  • Received:

  • Accepted:

  • Published:

  • Issue Date:

  • DOI: https://doi.org/10.1007/s11302-016-9528-1

Keywords

  • Renal fibrosis
  • Adenosine receptor
  • CD39
  • Transforming growth factor-ß
  • Unilateral ureteric obstruction