Skip to main content

Evolutionary analysis of Porcine circovirus 3 (PCV3) indicates an ancient origin for its current strains and a worldwide dispersion

Abstract

Porcine circovirus 3 (PCV3) is an emerging virus that was identified in the United States in 2016. Since its first identification, PCV3 has been identified in Brazil, China, United States, Poland, and Republic of Korea. In this study, we used molecular phylogenetic analysis of available sequences to address questions surrounding the emergence of PCV3 in porcine world industry. Our data indicate that PCV3 did not emerge through recombination events among currently known circoviruses and that its speciation is not a recent evolutionary event. The most common recent ancestor analysis suggests that PCV3 lineages have emerged over the past 50 years. PCV3 is not genetically closely related with other Porcine circovirus and it has been evolving undetected for some time in swine and probably in bovine population. We also found groups of genetically related isolates of PCV3 originated from different countries that may be associated with dispersal routes, suggesting that PCV3 has already been circulating in pig-producing countries for some time before its first detection.

This is a preview of subscription content, access via your institution.

Fig. 1
Fig. 2
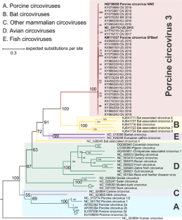
Fig. 3
Fig. 4
Fig. 5

References

  1. K. Rosario, M. Breitbart, B. Harrach, J. Segalés, E. Delwart, P. Biagini, A. Varsani, Arch. Virol. 162, 1447 (2017)

    Article  PubMed  CAS  Google Scholar 

  2. M. Breitbart, E. Delwart, K. Rosario, J. Segalés, A. Varsani, I.R. Consortium, J. Gen. Virol. 98, 1997 (2017)

  3. I. Tischer, R. Rasch, G. Tochtermann, Zentralbl. Bakteriol. Orig. A. 226, 153 (1974)

    PubMed  CAS  Google Scholar 

  4. I. Tischer, W. Mields, D. Wolff, M. Vagt, W. Griem, Arch. Virol. 91, 271 (1986)

    Article  PubMed  CAS  Google Scholar 

  5. T. Opriessnig, X.-J. Meng, P.G. Halbur, J. Vet. Diagn. Invest. 19, 591 (2007)

    Article  PubMed  Google Scholar 

  6. F. Madec, N. Rose, B. Grasland, R. Cariolet, A. Jestin, Transbound. Emerg. Dis. 55, 273 (2008)

    Article  PubMed  CAS  Google Scholar 

  7. S. Ramamoorthy, X.-J. Meng, Anim. Heal. Res. Rev. 10, 1 (2009)

    Article  Google Scholar 

  8. L. Grau-Roma, L. Fraile, J. Segales, Vet. J. 187, 23 (2011)

    Article  PubMed  Google Scholar 

  9. P.M.P. Vidigal, C.L. Mafra, F.M.F. Silva, J.L.R. Fietto, A. Silva Júnior, M.R. Almeida, Virus Res. 163, 320 (2012)

    Article  PubMed  CAS  Google Scholar 

  10. R. Palinski, P. Piñeyro, P. Shang, F. Yuan, R. Guo, Y. Fang, E. Byers, B.M. Hause, J. Virol. 91, e01879 (2017)

    Article  PubMed  CAS  Google Scholar 

  11. T.G. Phan, F. Giannitti, S. Rossow, D. Marthaler, T. Knutson, L. Li, X. Deng, T. Resende, F. Vannucci, E. Delwart, Virol. J. 13, 184 (2016)

    Article  PubMed  PubMed Central  Google Scholar 

  12. X. Ku, F. Chen, P. Li, Y. Wang, X. Yu, S. Fan, P. Qian, M. Wu, Q. He, Transbound. Emerg. Dis. 64, 1 (2017)

    Article  Google Scholar 

  13. S. Zheng, X. Wu, L. Zhang, C. Xin, Y. Liu, J. Shi, Z. Peng, S. Xu, F. Fu, J. Yu, W. Sun, S. Xu, J. Li, J. Wang, X.W.L. Zhang, C.X.Y. Liu, J.S.Z. Peng, S.X.F. Fu, J.Y.W. Sun, S.X.J. Li, Transbound. Emerg. Dis. 64, 1 (2017)

    Article  Google Scholar 

  14. J. Deng, X. Li, D. Zheng, Y. Wang, L. Chen, H. Song, T. Wang, Y. Huang, W. Pang, K. Tian, Arch. Virol. 163, 479 (2018)

    Article  PubMed  CAS  Google Scholar 

  15. T. Stadejek, A. Woźniak, D. Miłek, K. Biernacka, A. Wo, D. Mi, Transbound. Emerg. Dis. 64, 1 (2017)

    Article  CAS  Google Scholar 

  16. T. Kwon, S.J. Yoo, C. Park, Y.S. Lyoo, Vet. Microbiol. 207, 178 (2017)

    Article  PubMed  Google Scholar 

  17. C. Tochetto, D.A. Lima, A.P.M. Varela, M.R. Loiko, W.P. Paim, C.M. Scheffer, J.I. Herpich, C. Cerva, C. Schmitd, S.P. Cibulski, A.C. Santos, F.Q. Mayer, P.M. Roehe, Transbound. Emerg. Dis. 65, 5 (2018)

    Article  PubMed  CAS  Google Scholar 

  18. L. Li, A. Kapoor, B. Slikas, O.S. Bamidele, C. Wang, S. Shaukat, M.A. Masroor, M.L. Wilson, J.-B.N. Ndjango, M. Peeters, N.D. Gross-Camp, M.N. Muller, B.H. Hahn, N.D. Wolfe, H. Triki, J. Bartkus, S.Z. Zaidi, E. Delwart, J. Virol. 84, 1674 (2010)

    Article  PubMed  CAS  Google Scholar 

  19. L. Li, T. Shan, O.B. Soji, M.M. Alam, T.H. Kunz, S.Z. Zaidi, E. Delwart, J. Gen. Virol. 92, 768 (2011)

    Article  PubMed  PubMed Central  CAS  Google Scholar 

  20. W. Zhang, L. Li, X. Deng, B. Kapusinszky, E. Delwart, Virology 468, 303 (2014)

    Article  PubMed  CAS  Google Scholar 

  21. K. Katoh, D.M. Standley, Mol. Biol. Evol. 30, 772 (2013)

    Article  PubMed  PubMed Central  CAS  Google Scholar 

  22. D.P. Martin, P. Lemey, M. Lott, V. Moulton, D. Posada, P. Lefeuvre, Bioinformatics 26, 2462 (2010)

    Article  PubMed  PubMed Central  CAS  Google Scholar 

  23. D. Martin, E. Rybicki, Bioinformatics 16, 562 (2000)

    Article  PubMed  CAS  Google Scholar 

  24. M. Padidam, S. Sawyer, C.M. Fauquet, Virology 265, 218 (1999)

    Article  PubMed  CAS  Google Scholar 

  25. D. Posada, K.A. Crandall, Proc. Natl. Acad. Sci. USA 98, 13757 (2001)

    Article  PubMed  PubMed Central  CAS  Google Scholar 

  26. J.M. Smith, J. Mol. Evol. 34, 126 (1992)

    PubMed  CAS  Google Scholar 

  27. M.F. Boni, D. Posada, M.W. Feldman, Genetics 176, 1035 (2007)

    Article  PubMed  PubMed Central  CAS  Google Scholar 

  28. D.P. Martin, D. Posada, K.A. Crandall, C. Williamson, A.I.D.S. Res, Hum. Retroviruses 21, 98 (2005)

    Article  CAS  Google Scholar 

  29. K.S. Lole, R.C. Bollinger, R.S. Paranjape, D. Gadkari, S.S. Kulkarni, N.G. Novak, R. Ingersoll, H.W. Sheppard, S.C. Ray, J. Virol. 73, 152 (1999)

    PubMed  PubMed Central  CAS  Google Scholar 

  30. J. Castresana, Mol. Biol. Evol. 17, 540 (2000)

    Article  PubMed  CAS  Google Scholar 

  31. D. Darriba, G.L. Taboada, R. Doallo, D. Posada, Nat. Methods 9, 772 (2012)

    Article  PubMed  PubMed Central  CAS  Google Scholar 

  32. J.P. Huelsenbeck, F. Ronquist, Bioinformatics 17, 754 (2001)

    Article  PubMed  CAS  Google Scholar 

  33. N.-F. Alikhan, N.K. Petty, N.L.B. Zakour, S.A. Beatson, BMC Genomics 12, 402 (2011)

    Article  PubMed  PubMed Central  CAS  Google Scholar 

  34. S.F. Altschul, W. Gish, W. Miller, E.W. Myers, D.J. Lipman, J. Mol. Biol. 215, 403 (1990)

    Article  PubMed  CAS  Google Scholar 

  35. R. Bouckaert, J. Heled, D. Kühnert, T. Vaughan, C.-H. Wu, D. Xie, M.A. Suchard, A. Rambaut, A.J. Drummond, PLoS Comput. Biol. 10, e1003537 (2014)

    Article  PubMed  PubMed Central  CAS  Google Scholar 

  36. G. Baele, P. Lemey, T. Bedford, A. Rambaut, M.A. Suchard, A.V. Alekseyenko, Mol. Biol. Evol. 29, 2157 (2012)

    Article  PubMed  PubMed Central  CAS  Google Scholar 

  37. M. Kimura, Proc. Natl. Acad. Sci. USA 63, 1181 (1969)

    Article  PubMed  PubMed Central  CAS  Google Scholar 

  38. P. Librado, J. Rozas, Bioinformatics 25, 1451 (2009)

    Article  PubMed  CAS  Google Scholar 

  39. H.J. Bandelt, P. Forster, A. Rohl, Mol. Biol. Evol. 16, 37 (1999)

    Article  PubMed  CAS  Google Scholar 

  40. A. Mankertz, F. Persson, J. Mankertz, G. Blaess, H.J. Buhk, J. Virol. 71, 2562 (1997)

    PubMed  PubMed Central  CAS  Google Scholar 

  41. G.P. Nayar, A.L. Hamel, L. Lin, C. Sachvie, E. Grudeski, G. Spearman, Can. Vet. J. 40, 277 (1999)

    PubMed  PubMed Central  CAS  Google Scholar 

  42. G.M. Rodriguez-Arrioja, J. Segales, M. Domingo, J. Plana-Duran, Vet. Rec. 153, 371 (2003)

    PubMed  CAS  Google Scholar 

  43. E.C. Kappe, M.Y. Halami, B. Schade, M. Alex, D. Hoffmann, A. Gangl, K. Meyer, W. Dekant, B.-A. Schwarz, R. Johne, J. Buitkamp, J. Bottcher, H. Muller, Berl. Munch. Tierarztl. Wochenschr. 123, 31 (2010)

    PubMed  Google Scholar 

  44. M.Y. Halami, M. Freick, A.A. Shehata, H. Muller, T.W. Vahlenkamp, Vet. Microbiol. 173, 125 (2014)

    Article  PubMed  CAS  Google Scholar 

  45. S. Duffy, L.A. Shackelton, E.C. Holmes, Nat. Rev. Genet. 9, 267 (2008)

    Article  PubMed  CAS  Google Scholar 

  46. A. Wagner, Proc. R. Soc. B. 281, 20132763 (2014)

    Article  PubMed  PubMed Central  CAS  Google Scholar 

Download references

Acknowledgements

The authors would like to thank Dr. Srinand Sreevatsan (Professor of College of Veterinary Medicine, Michigan State University) for his critical reading of the manuscript and comments. We are grateful to the Núcleo de Análises de Biomoléculas (NuBioMol) of the Universidade Federal de Viçosa for providing the facilities for the data analysis. The authors also acknowledge the financial support provided by the following Brazilian agencies: Fundação de Amparo à Pesquisa do Estado de Minas Gerais (Fapemig), Coordenação de Aperfeiçoamento de Pessoal de Nível Superior (CAPES), Conselho Nacional de Desenvolvimento Científico e Tecnológico (CNPq), Financiadora de Estudos e Projetos (Finep), and Sistema Nacional de Laboratórios em Nanotecnologias (SisNANO)/Ministério da Ciência, Tecnologia e Informação (MCTI).

Author information

Affiliations

Authors

Contributions

All authors contributed to this work and agreed to its publication.

Corresponding author

Correspondence to Pedro Marcus Pereira Vidigal.

Ethics declarations

Conflict of interest

The authors declare that they have no conflict of interest.

Ethical statement

This article does not contain any studies with human participants or animals performed by any of the authors.

Additional information

Giuliana Loreto Saraiva and Pedro Marcus Pereira Vidigal have equally contributed to this paper.

Edited by Keizo Tomonaga.

Electronic supplementary material

Rights and permissions

Reprints and Permissions

About this article

Verify currency and authenticity via CrossMark

Cite this article

Saraiva, G.L., Vidigal, P.M.P., Fietto, J.L.R. et al. Evolutionary analysis of Porcine circovirus 3 (PCV3) indicates an ancient origin for its current strains and a worldwide dispersion. Virus Genes 54, 376–384 (2018). https://doi.org/10.1007/s11262-018-1545-4

Download citation

  • Received:

  • Accepted:

  • Published:

  • Issue Date:

  • DOI: https://doi.org/10.1007/s11262-018-1545-4

Keywords

  • PCV3
  • Porcine circovirus
  • Phylogeny
  • Recombination
  • Dispersal route