Abstract
Objective
Health-related quality of life (HRQoL) is an important outcome measure of migraine treatments. Although a number of migraine-specific HRQoL questionnaires exist, their measurement characteristics have only been examined for patients undergoing acute treatment of migraine. The goal of the current study was to evaluate measurement properties of the widely used Migraine-Specific Quality of Life Questionnaire version 2.1 (MSQ v. 2.1) within a group of patients undergoing prophylactic migraine treatment.
Methods
Various measurement properties of the MSQ were examined in a sample of 916 migraineurs undergoing prophylactic treatment who had scores at baseline and follow-up, as well as baseline SF-36. First, we used confirmatory factor analysis (CFA) and differential item functioning (DIF) to assure the accuracy and stability across groups of the MSQ scoring for all three subscales (Role Restrictive, Role Preventive, and Emotional Functioning). Next, item- and scale-level properties were examined, such as item-total correlations, internal consistency, and convergent and discriminant validity.
Results
Initial findings revealed that item 12 (measuring frustration on the Emotional Functioning subscale) performed poorly. Subsequent to its removal, the 13-item MSQ displayed excellent measurement properties, including stable latent structure at baseline and endpoint, no gender or age biases on items, appropriate item-level and scale-level reliabilities, and markedly higher convergent validity compared to discriminant validity.
Conclusion
The 13-item MSQ appears to be an appropriate measure of migraine-specific HRQoL for patients undergoing migraine prophylaxis. Moreover, given the stability of the latent structure over time, the interpretation of scores is likely to remain quite consistent throughout a clinical trial.

Notes
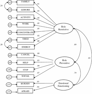
Residuals refer to the variance that is not accounted for by the relationship of a particular domain to its latent variable. For example, when examining MSQ item 1 (time with family) and RR (see Fig. 1), the residual of item 1 is all of the variance not otherwise accounted for by the path coefficient from RR to item 1 (i.e., the current modeled relationship), or 1—the square of the standardized coefficient (i.e., .752 = .436) for standardized values.
Figure 1 shows the strength of the relationship between each latent factor and its reflective items. Weights on the path are standardized path coefficients, and squaring these path coefficients is akin to the amount of explained variance: item 1 has a coefficient of .91, which squared is equal to 82.8% explained variance. Thus, the latent factor of Role Restrictive explains 82.8% of the variance for item 1. Values on the curved paths between the factors indicate the size of the interfactor correlations.
Abbreviations
- CFA:
-
Confirmatory factor analysis
- CFI:
-
Comparative fit index
- DIF:
-
Differential item functioning
- EF:
-
MSQ emotional function domain
- GFI:
-
Goodness of fit index
- HDI:
-
Headache Disability Inventory
- HIT-6:
-
Headache Impact Test 6-item
- IRT:
-
Item response theory
- MSQ:
-
Migraine-Specific Quality of Life Questionnaire
- NNFI:
-
Nonnormed fit index
- RMSEA:
-
Root mean square error of approximation
- RP:
-
MSQ role preventive domain
- RR:
-
MSQ role restrictive domain
- SF-36:
-
Medical Outcomes Study Short Form 36
References
Lipton, R. B., Stewart, W. F., Diamond, S., Diamond, M. L., & Reed, M. (2001). Prevalence and burden of migraine in the United States: Data from the American Migraine Study II. Headache, 41, 646–657.
Lipton, R. B., Stewart, W. F., & Scher, A. I. (2001). Epidemiology and economic impact of migraine. Current Medical Research and Opinion, 17S, S4–S12.
National Guideline Clearinghouse. Treatment of primary headache: Preventive treatment of migraine. Standards of care for headache diagnosis and treatment. 2005 [cited December 4, 2006]; Available from: www.guideline.gov/summary/summary.aspx?doc_id=6580.
Snow, V., Weiss, K., Wall, E. M., & Mottur-Pilson, C., for the American Academy of Family Physicians, American College of Physicians–American Society of Internal Medicine. (2002). Pharmacologic management of acute attacks of migraine and prevention of migraine headache. Annals of Internal Medicine, 137, 840–849.
Bjorner, J. B., Kosinski, M., & Ware, J. E. Jr. (2003). The feasibility of applying item response theory to measures of migraine impact: A re-analysis of three clinical trials. Quality of Life Research, 12, 887–902.
Jhingran, P., Osterhaus, J. T., Miller, D. W., Lee, J. T., & Kirchdoerfer, L. (1997). Development and validation of the migraine-specific quality of life questionnaire. Headache, 38, 295–302.
Haynes, S. N., Richard, D. C. S., & Kubany, E. S. (1995). Content validity in psychological assessment: A functional approach to concepts and methods. Psychological Assessment, 7, 238–247.
Silberstein, S. D., Neto, W., Schmitt, J., Jacobs, D., for the MIGR-001 Study Group. (2004). Topiramate in migraine prevention: Results of a large controlled trial. Archives of Neurology, 61, 490–495.
Brandes, J. L., Saper, J. R., Diamond, M., Couche, J. R., Lewis, D. W., Schmitt, J., et al. (2004). Topiramate for migraine prevention: A randomized controlled trial. Journal of the American Medical Association, 291, 965–973.
Diamond, M., Dahlöf, C., Papadopoulos, G., & Neto, W. (2005). Topiramate improves health-related quality of life when used to prevent migraine. Headache, 45, 1023–1030.
Jhingran, P., Davis, S. M., LaVange, L. M., Miller, D. W., & Helms, R.W. (1998). MSQ: Migraine-specific quality-of-life questionnaire: Further investigation of the factor structure. Pharmacoeconomics, 13, 707–717.
Martin, B. C., Pathak, D. S., Sharfman, M. I., Adelman, J. U., Taylor, F., Kwong, W. J., et al. (2000). Validity and reliability of the migraine-specific quality of life questionnaire (MSQ Version 2.1). Headache, 40, 204–215.
Bjorner, J. B., Kosinski, M., & Ware, J. E. Jr. (2003). Using item response theory to calibrate the Headache Impact Test (HIT (TM)) to the metric of traditional headache scales. Quality of Life Research, 12, 981–1002.
Ware, J. E. Jr., Kosinski, M., & Gandek, B. (2000). SF-36 health survey: Manual and interpretation guide. Lincoln, RI: QualityMetric.
Messick, S. (1995). Validity of psychological assessment: Validation of inferences from persons’ responses and performances as scientific inquiry into score meaning. American Psychologist, 50, 741–749.
Allison, P. D. (2002). Missing data. Thousand Oaks, CA: Sage.
Cole, J. C. How to deal with missing data: Conceptual overview and details for implementing two modern methods. In J. W. Osborne (Eds.), Best practices in quantitative methods. Thousand Oaks, CA: Sage (in press).
Cole, J. C., Khanna, D., Clements, P. J., Seibold, J. R., Tashkin, D. P., Paulus, H. E., et al. (2006). Single-factor scoring validation for the health assessment questionnaire-disability index (HAQ-DI) in patients with systemic sclerosis and comparison with early rheumatoid arthritis patients. Quality of Life Research, 15, 1383–1394.
Muraki, E. (1997). A generalized partial credit model. In W. J. van der Linden, & R. K. Hambleton (Eds.), Handbook of modern item response theory. (pp. 153–164). New York: Springer.
Bock, R. D., & Aitkin, M. (1981). Marginal maximum likelihood estimation of item parameters: Application of an EM algorithm. Psychometrika, 46, 443–459.
Orlando, M., & Thissen, D. (2003). Further investigation of the performance of S − χ2: An item fit index for use with dichotomous item response theory models. Applied Psychological Measurement, 27, 289–298.
Zumbo, B. D. (1999) A handbook on the theory and methods of differential item functioning (DIF): Logistic regression modeling as a unitary framework for binary and Likert-type (ordinal) item scores. Ottawa, ON: Directorate of Human Resources Research and Evaluation, Department of National Defense.
Bjorner, J. B., Kosinski, M., & Ware, J. E. Jr. (2003). Calibration of an item pool for assessing the burden of headaches: An application of item response theory to the Headache Impact Test (HIT (TM)). Quality of Life Research, 12, 913–933.
Anastasi, A., & Urbina, S. (1998). Psychological testing. 7th ed. Upper Saddle River, NJ: Prentice Hall.
Nunnally, J. C., & Bernstein, I. H. (1994). Psychometric theory (3rd ed.). New York: McGraw-Hill.
Clark, L. A., & Watson, D. (1995). Constructing validity: Basic issues in objective scale development. Psychological Assessment, 7, 309–319.
Lipsey, M. W., & Wilson, D. B. (2001). Practical meta-analysis. Thousand Oaks, CA: Sage.
Cole, J. C., Rabin, A. S., Smith, T. L., & Kaufman, A. S. (2004). Development and validation of a Rasch-derived CES-D short form. Psychological Assessment, 16, 360–372.
Acknowledgement
This work was supported by funding from Ortho-McNeil-Janssen Scientific Affairs.
Author information
Authors and Affiliations
Corresponding author
Rights and permissions
About this article
Cite this article
Cole, J.C., Lin, P. & Rupnow, M.F.T. Validation of the Migraine-Specific Quality of Life Questionnaire version 2.1 (MSQ v. 2.1) for patients undergoing prophylactic migraine treatment. Qual Life Res 16, 1231–1237 (2007). https://doi.org/10.1007/s11136-007-9217-1
Received:
Accepted:
Published:
Issue Date:
DOI: https://doi.org/10.1007/s11136-007-9217-1