Abstract
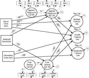
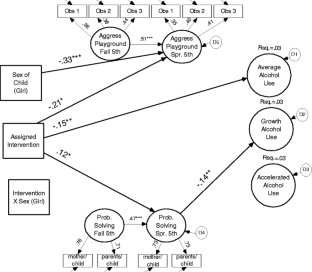
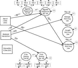
Substance use outcomes were examined for 351 youth participating in a randomized controlled trial designed to assess the efficacy of a school-based multimodal universal preventive intervention, Linking the Interests of Families and Teachers (LIFT). Frequency of any use of tobacco, alcohol, and other drugs was assessed via self-report from grades 5 through 12. Latent variable growth models specified average level, linear growth and accelerated growth. The LIFT intervention had a significant effect on reducing the rate of growth in use of tobacco and illicit drugs, particularly for girls, and had an overall impact on average levels of use of tobacco, alcohol, and illicit drugs. Average tobacco use reductions were mediated by increases in family problem solving. The intervention had significant indirect effects on growth in substance use through intervention effects on reduced playground aggression and increased family problem solving. The intervention was also associated with roughly a 10% reduced risk in initiating tobacco and alcohol use. Implications for future studies of multimodal preventive interventions are discussed.
This is a preview of subscription content, access via your institution.
We’re sorry, something doesn't seem to be working properly.
Please try refreshing the page. If that doesn't work, please contact support so we can address the problem.




References
Andrews, J. A., Hops, H., & Duncan, S. C. (1997). Adolescent modeling of parent substance use: The moderating effect of the relationship with the parent. Journal of Family Psychology, 11, 259–270. doi:10.1037/0893-3200.11.3.259.
Arbuckle, J. L. (1997). Amos user's guide Version 3.6. Chicago, IL: Small Waters.
Biesanz, J. C., Deeb-Sossa, N., Papadakis, A. A., Bollen, K. A., & Curran, P. J. (2004). The role of coding time in estimating and interpreting growth curve models. Psychological Methods, 9, 30–52. doi:10.1037/1082-989X.9.1.30.
Brown, E. C., Catalano, R. F., Fleming, C. B., Haggerty, K. P., & Abbott, R. D. (2005). Adolescent substance use outcomes in the Raising Health Children Project: A two-part latent growth curve analysis. Journal of Consulting and Clinical Psychology, 73, 699–710. doi:10.1037/0022-006X.73.4.699.
Cheong, J. W., MacKinnon, D. P., & Khoo, S. T. (2003). Investigation of mediational processes using parallel process latent growth curve modeling. Structural Equation Modeling, 10, 238–262. doi:10.1207/S15328007SEM1002_5.
Cohen, J. (1988). Statistical power analysis for the social sciences (2nd ed.). Hillsdale, NJ: Erlbaum.
Coie, J. D., & Jacobs, M. R. (1993). The role of social context in the prevention of conduct disorder. Development and Psychopathology, 5, 263–275. doi:10.1017/S0954579400004387.
DeGarmo, D. S., & Forgatch, M. S. (2004). Putting problem solving to the test: Replicating experimental interventions for preventing youngsters' problem behaviors. In R. D. Conger, F. O. Lorenz, & K. A. S. Wickrama (Eds.), Continuity and change in family relations (pp. 267–290). Mahwah, NJ: Erlbaum.
DeGarmo, D. S., Patterson, G. R., & Forgatch, M. S. (2004). How do outcomes in a specified parent training intervention maintain or wane over time? Prevention Science, 5, 73–89. doi:10.1023/B:PREV.0000023078.30191.e0.
Dishion, T. J., & Kavanagh, K. (2003). Intervening in adolescent problem behavior: A family-centered approach. New York: Guilford.
Dishion, T. J., Kavanagh, K., Schneiger, A., Nelson, S., & Kaufman, N. K. (2002). Preventing early adolescent substance use: A family-centered strategy for the public middle school. Prevention Science, 3, 191–201. doi:10.1023/A:1019994500301.
Dishion, T. J., Nelson, S. E., & Kavanagh, K. (2003). The family check-up with high-risk young adolescents: Preventing early-onset substance use by parent monitoring. Behavior Therapy, 34, 553–571. doi:10.1016/S0005-7894(03) 80035-7.
Dishion, T. J., Nelson, S. E., Winter, C. E., & Bullock, B. M. (2004). Adolescent friendship as a dynamic system: Entropy and deviance in etiology and course of male antisocial behavior. Journal of Abnormal Psychology, 32, 651–663.
Dolan, L. J., Kellam, S. G., Brown, C. H., Werthamer-Larsson, L., Rebok, G. W., Mayer, L. S., et al. (1993). The short-term impact of two classroom-based preventive interventions on aggressive and shy behaviors and poor achievement. Journal of Applied Developmental Psychology, 14, 317–345. doi:10.1016/0193-3973(93) 90013-L.
Duncan, T. E., Duncan, S. C., & Hops, H. (1998). Latent variable modeling of longitudinal and multilevel alcohol use data. Journal of Studies on Alcohol, 59, 399–408.
Eddy, J. M., Reid, J. B., & Fetrow, R. A. (2000). An elementary-school based prevention program targeting modifiable antecedents of youth delinquency and violence: Linking the interests of families and teachers (LIFT). Journal of Emotional and Behavioral Disorders, 8, 165–176. doi:10.1177/106342660000800304.
Eddy, J. M., Reid, J. B., Stoolmiller, M., & Fetrow, R. A. (2003). Outcomes during middle school for an elementary school-based preventive intervention for conduct problems: Follow-up results from a randomized trial. Behavior Therapy, 34, 535–552. doi:10.1016/S0005-7894(03) 80034-5.
Fiore, M. C., Baily, W. C., Cohen, S. J., Dorfman, S. F., Goldstein, M. G., Gritz, E. R., et al. (2000). Treating tobacco use and dependence: A clinical practice guideline. Rockville, MD: U.S. Department of Health and Human Services, PHS.
Hawkins, J. D., & Weis, J. G. (1985). The social development model: An integrated approach to delinquency prevention. The Journal of Primary Prevention, 6, 73–95. doi:10.1007/BF01325432.
Hawkins, J. D., Catalano, R. F., Kosterman, R., Abbott, R., & Hill, K. G. (1999). Preventing adolescent health-risk behaviors by strengthening protection during childhood. Archives of Pediatrics & Adolescent Medicine, 153, 226–234.
Hops, H., Duncan, T. E., Duncan, S. C., & Stoolmiller, M. (1996). Parent substance use as a predictor of adolescent use: A six-year lagged analysis. Annals of Behavioral Medicine, 18, 157–164. doi:10.1007/BF02883392.
Hops, H., Davis, B., & Lewin, L. M. (1999). The development of alcohol and other substance use: A gender study of family and peer context. Journal of Studies on Alcohol, 13, 22–31.
Judd, C. M., Kenny, D. A., & McClelland, G. H. (2001). Estimating and testing mediation and moderation in within-subject designs. Psychological Methods, 6, 115–134. doi:10.1037/1082-989X.6.2.115.
Kazdin, A. E. (1996). Problem solving and parent management in treating aggressive and antisocial behavior. In E. D. Hibbs, & P. S. Jensen (Eds.), Psychosocial treatments for child and adolescent disorders: Empirically based strategies for clinical practice (pp. 377–408). Washington DC: American Psychological Association.
Kellam, S. G., & Rebok, G. W. (1992). Building developmental and etiological theory through epidemiologically based preventive intervention trials. In J. McCord, & R. E. Tremblay (Eds.), Preventing antisocial behavior: Interventions from birth through adolescence (pp. 162–195). New York: Guilford.
Kellam, S. G., Brown, C. H., Poduska, J. M., Ialongo, N. S., Wang, W., Toyinbo, P., et al. (2008). Effects of a universal classroom behavior management program in first and second grades on young adult behavioral, psychiatric, and social outcomes. Drug and Alcohol Dependence, 95S, S5–S28. doi:10.1016/j.drugalcdep. 2008.01.004.
Lacourse, E., Nagin, D. S., Tremblay, R. E., Vitaro, F., & Claes, M. (2003). Developmental trajectories of boys’ delinquent group membership and facilitation of violent behaviors during adolescence. Development and Psychopathology, 15, 183–197. doi:10.1017/S0954579403000105.
Li, F., Duncan, T. E., & Hops, H. (2001). Examining developmental trajectories in adolescent alcohol use using piecewise growth mixture modeling analysis. Journal of Studies on Alcohol, 62, 199–210.
Mrazek, P. J., & Haggerty, R. J. (Eds). (1994). Reducing risks for mental disorders: Frontiers for preventive intervention research. Washington, D.C.: National Academies.
MacKinnon, D. P., & Dwyer, J. H. (1993). Estimating mediated effects in prevention studies. Evaluation Review, 17, 144–158. doi:10.1177/0193841X9301700202.
Muthén, B., Kaplan, D., & Hollis, M. (1987). On structural equation modeling with data that are not missing completely at random. Psychometrika, 52, 431–462. doi:10.1007/BF02294365.
Niaura, R., & Abrams, D. B. (2002). Smoking cessation: Progress, priorities, and prospectus. Journal of Consulting and Clinical Psychology, 70, 494–509. doi:10.1037/0022-006X.70.3.494.
Oregon Department of Health Services. (2003). Oregon Tobacco Facts. Portland, OR: Oregon Department of Human Services.
Orlando, M., Ellickson, P. L., McCaffrey, D. F., & Longshore, D. L. (2005). Mediation analyses of a school-based drug prevention program: Effects of Project ALERT. Prevention Science, 6, 35–46. doi:10.1007/s11121-005-1251-z.
Patterson, G. R. (1982). Coercive family process. Eugene, OR: Castilia.
Patterson, G. R. (2005). The next generation of PMTO models. the Behavior Therapist, 28, 25–32.
Patterson, G. R., & Forgatch, M. S. (1995). Predicting future clinical adjustment from treatment outcome and process variables. Psychological Assessment, 7, 275–285. doi:10.1037/1040-3590.7.3.275.
Patterson, G. R., Reid, J. B., & Dishion, T. J. (1992). Antisocial boys. Eugene, OR: Castilia.
Pemberton, M. R., Colliver, J. D., Robbins, T. M., & Gfroerer, J. C. (2008). Underage alcohol use: Findings from the 2002–2006 National Surveys on Drug Use and Health (DHHS Publication Services Administration No. SMA 08-4333, Analytic Series A-30). Rockville, MD: Substance Abuse and Mental Health Services Administration, Office of Applied Studies.
Preacher, K. J., & Hayes, A. (2004). SPSS and SAS procedures for estimating indirect effects in simple mediation models. Behavior Research Methods, Instruments, & Computers, 36, 717–731.
Raudenbush, S., Bryk, A., Cheong, Y. F., & Congdon, R. (2004). HLM6: Hierarchical linear & nonlinear modeling. Lincolnwood, IL: Scientific Software International.
Reid, J. B., & Eddy, J. M. (1997). The prevention of antisocial behavior: Some considerations in the search for effective interventions. In D. M. Stoff, J. Breiling, & J. D. Master (Eds.), The handbook of antisocial behavior (pp. 343–356). New York: Wiley.
Reid, J. B., & Eddy, J. M. (2002). Preventive efforts during the elementary school years: The linking the interests of families and teachers project. In J. B. Reid, G. R. Patterson, & J. Snyder (Eds.), Antisocial behavior in children and adolescents: A developmental analysis and model for intervention (pp. 219–233). Washington DC: American Psychological Association.
Reid, J. B., Eddy, J. M., Fetrow, R. A., & Stoolmiller, M. (1999). Description and immediate impacts of a preventive intervention for conduct problems. American Journal of Community Psychology, 27, 483–517. doi:10.1023/A:1022181111368.
Romer, D., & Hennessy, M. (2007). A biosocial-affect model of adolescent sensation seeking: The role of affect evaluation and peer-group influence in adolescent drug use. Prevention Science, 8, 89–101. doi:10.1007/s11121-007-0064-7.
Rusby, J. C., Estes, A., & Dishion, T. (1991). The Interpersonal Process Code (IPC). Eugene, OR: Oregon Social Learning Center.
Schafer, J. L., & Graham, J. W. (2002). Missing data: Our view of the state of the art. Psychological Methods, 7, 147–177. doi:10.1037/1082-989X.7.2.147.
Shrout, P. E., & Bolger, N. (2002). Mediation in experimental and nonexperimental studies: New procedures and recommendations. Psychological Methods, 7, 422–445. doi:10.1037/1082-989X.7.4.422.
Spoth, R., Redmond, C., Trudeau, L., & Shin, C. (1999). Assessing a public health approach to delay onset and progression of adolescent substance use: Latent transition and loglinear analyses of longitudinal family preventive intervention outcomes. Journal of Consulting and Clinical Psychology, 67, 619–630. doi:10.1037/0022-006X.67.5.619.
Spoth, R. L., Redmond, C., & Shin, C. (2001). Randomized trial of brief family interventions for general populations: Adolescent substance use outcomes 4 years following baseline. Journal of Consulting and Clinical Psychology, 69, 627–642. doi:10.1037/0022-006X.69.4.627.
Stoolmiller, M., Eddy, J.M., & Reid, J.B. (2000). Detecting and describing preventative intervention effects in a universal school-based randomized trial targeting delinquent and violent behavior. Journal of Consulting and Clinical Psychology, 68. doi:10.1037/0022-006X.68.2.296
Tein, J.-Y., & MacKinnon, D. P. (2003). Estimating mediated effects with survival data. In H. Yanai, A. Okada, K. Shigemasu, Y. Kano, & J. J. Meulman (Eds.), New developments in psychometrics (pp. 45–56). Tokyo: Springer-Verlag.
Tein, J. Y., Sandler, I. N., MacKinnon, D. P., & Wolchik, S. A. (2004). How did it work? Who did it work for? Mediation in the context of a moderated prevention effect for children of divorce. Journal of Consulting and Clinical Psychology, 72, 617–624. doi:10.1037/0022-006X.72.4.617.
Tremblay, R. E., Mâsse, L. C., Pagani, L., & Vitaro, F. (1996). From childhood physical aggression to adolescent maladjustment: The Montreal prevention experiment. In R. D. Peters, & R. J. McMahon (Eds.), Preventing childhood disorders, substance abuse, and delinquency (pp. 268–298). Thousand Oaks, CA: Sage.
Trudeau, L., Spoth, R., Goldberg-Lillehoj, C., Redmond, C., & Wickrama, K. A. S. (2003). Effects of a preventive intervention on adolescent substance use initiation, expectancies, and refusal intentions. Prevention Science, 4, 109–122. doi:10.1023/A:1022926332514.
Wallace, J. M.,. Jr, Bachman, J. G., O'Malley, P. M., Schulenberg, J. E., Cooper, S. M., & Johnston, L. D. (2003). Gender and ethnic differences in smoking, drinking and illicit drug use among American 8th, 10th, and 12th grade students, 1976–2000. Addiction (Abingdon, England), 98, 225–234. doi:10.1046/j.1360-0443.2003.00282.x.
Acknowledgments
Support for this project was provided by Grant R01 MH054248 from the Prevention and Behavioral Medicine Research Branch, Division of Epidemiology and Services Research, NIMH, U.S. PHS; by Grant P30 MH 46690 from Prevention and Behavioral Medicine Research Branch, Division of Epidemiology and Services Research, NIMH & ORMH, U.S. PHS; P30 DA 023920, Division of Epidemiology, Services and Prevention Branch, NIDA and by a center infrastructure development grant from the McConnell Clark Foundation. Special thanks to the children and families who have shared their lives with us during the tenure of the LIFT project; to the school administrators, teachers, and staff in the Bethel, Eugene 4Â J, and Springfield public school districts, without whose support and efforts this study could not have been done; and to the many OSLC administrative and research staff members who have contributed their time, energy, and talents over the years, especially Kathy Jordan, Alice Holmes, Theresa Mayne, Margaret Lathrop, Diana Strand, Barb Bellows, and Julie Stubbs. Correspondence concerning this article should be addressed to: David DeGarmo, Oregon Social Learning Center, 10 Shelton McMurphey Blvd., Eugene, Oregon, 97401. E-mail: davidd@oslc.org. Correspondence about LIFT in general should be addressed to: J. Mark Eddy at the same address. Email: marke@oslc.org
Author information
Authors and Affiliations
Corresponding author
Rights and permissions
About this article
Cite this article
DeGarmo, D.S., Eddy, J.M., Reid, J.B. et al. Evaluating Mediators of the Impact of the Linking the Interests of Families and Teachers (LIFT) Multimodal Preventive Intervention on Substance Use Initiation and Growth Across Adolescence. Prev Sci 10, 208–220 (2009). https://doi.org/10.1007/s11121-009-0126-0
Published:
Issue Date:
DOI: https://doi.org/10.1007/s11121-009-0126-0
Keywords
- Substance use
- Adolescence
- Multimodal universal prevention
- Growth modeling
- Survival analyses
- Mediational analyses