Abstract
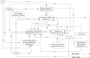
In the last decade, the emergence of ride-sourcing services has transformed personal trip behavior. In the context of Indonesia, ride-sourcing services have evolved into two modes of transport: motorcycle-based and car-based. The presence of such services has strongly impacted consumers’ choices of travel mode. However, the main question is whether the ride-sourcing service is a complement or a substitute for the existing public transport and conventional taxis. Using 438 motorcycle-based, ride-sourcing consumers, we applied a structural equation model to investigate the relationships between motorcycle-based ride-sourcing, motorcycle taxis, and public transport in the Jakarta Metropolitan Area. The result shows that motorcycle-based ride-sourcing works as a complementary mode for the TransJakarta bus and Jakarta commuter train, but as a competitor with the motorcycle taxis. Contrarily, motorcycle taxis supported the existence of motorcycle-based ride-sourcing. The study also found that individuals use motorcycle taxis as feeders to transit stops. Individuals commonly use motorcycle taxis and motorcycle-based ride-sourcing for short travel distances. The demographic features and technology use experience also drive individuals’ choice of the three transportation modes. Integrating public transport with motorcycle-based ride-source services, and legalizing motorcycle taxis and motorcycle-based ride sourcing as forms of public transport are two main proposed policies that seek to increase public transport demand, ensure service quality, safety, and fares, and reduce the potential conflict between all three.


Similar content being viewed by others
Notes
See: www.go-jek.com/go-ride/.
See the Act No. 22/2009 (Traffic and Road Transport) Article No. 138. Available at: http://hubdat.dephub.go.id/uu/288-uu-nomor-22-tahun-2009-tentang-lalu-lintas-dan-angkutan-jalan.
See Regional Regulation of Jakarta Province No. 5/2014. Available at: https://pelayanan.jakarta.go.id/download/regulasi/peraturan-daerah-nomor-5-tahun-2014-tentang-transportasi.pdf.
IDR 1000 = USD 0.071.
Survey respondents were generally younger, better educated, and more represented by women than the average population in the JMA. Ten respondents were younger than 15 years old, specifically 13 to 14 year old junior high school students. It was feared that their responses might bias the results. However, since no respondents were in elementary school and they were able to travel without parental supervision, we decided to include this data.
Good fit if GFI ≥ 0.9; a critical Hoelter critical N of 200 or better indicates a satisfactory fit, while a value under 75 is unacceptable; good fit if RMSEA ≤ 0.05, and reasonable fit if RMSEA ≤ 0.08; good fit if Chi square/df ≤ 3, and adequate fit if chi-square/df ≤ 5.
References
Anderson, D.N.: Not just a taxi”? For-profit ridesharing, driver strategies, and VMT. Transportation 41(5), 1099–1117 (2014)
Astroza, S., Garikapati, V.M., Bhat, C.R., Pendyala, R.M., Lavieri, P.S., Dias, F.F.: Analysis of the impact of technology use on multimodality and activity travel characteristics. J. Transp. Res. Board 2666, 19–28 (2017)
Belgiawan, P.F., Ilahi, A., Axhausen, K.W.: Influence of pricing on mode choice decision in Jakarta: a random regret minimization model. Case Stud. Transp. Policy 7(1), 87–95 (2019)
Brakewood, C., Macfarlane, G.S., Watkins, K.: The impact of real-time information on bus ridership in New York City. Transp. Res. Part C: Emerg. Technol. 53, 59–75 (2015)
Cao, X.J., Xu, Z., Doum, F.: The interactions between e-shopping and traditional in-store shopping: an application of structural equations model. Transportation 39, 957–974 (2012)
Caulfield, B.: Estimating the environmental benefits of ride-sharing: a case study of Dublin. Transp. Res. Part D Transp. Environ. 14(7), 527–531 (2009)
Central Bureau of Statistic: Indonesia Economic Report. https://www.bps.go.id/index.php/publikasi/index (2017). Accessed 8 July 2018
Central Bureau of Statistic: Commuting Trip in JMA 2014. https://jakarta.bps.go.id/backend/brs_ind/brsInd-20150220094832 (2015a). Accessed 10 July 2018
Central Bureau of Statistic: Transportation Statistics of JMA 2015. http://jakarta.bps.go.id/backend/pdf_publikasi/Statistik-Transportasi-DKI-Jakarta-2015.pdf. (2015b). Accessed 10 July 2018
Chen, Z.: Impact of Ride-Sourcing Services on Travel Habits and Transportation Planning. Master of Science Thesis. University of Pittsburgh, Pittsburgh, Pennsylvania (2015)
Choo, S., Lee, T., Mokhtarian, P.: Do transportation and communications tend to be substitutes, complements, or neither? US consumer expenditures perspective, 1984-2002. Transp. Plan. Technol. 30(5), 431–453 (2007)
Clewlow, R.R., Mishra, G.S.: Disruptive transportation: The adoption, utilization, and impacts of ridesourcing services in San Francisco. https://itspubs.ucdavis.edu/wp-content/themes/ucdavis/pubs/download_pdf.php?id=2752 (2017). Accessed 28 Feb 2019
Dawes, M.: Perspectives on the Ridesourcing Revolution: Surveying Individual Attitudes Toward Uber and Lyft to Inform Urban Transportation Policymaking. Ph.D. Thesis. Massachusetts Institute of Technology, Cambridge, Massachusetts (2016)
Denstadli, J.M.: Impacts of videoconferencing on business travel: the Norwegian experience. J. Air Transp. Manage. 10(6), 371–376 (2004)
Dias, F.F., Lavieri, P.S., Garikapati, V.M., Astroza, S., Pendyala, R.M., Bhat, C.R.: A behavioral choice model of the use of car-sharing and ride-sourcing services. Transportation 44(6), 1307–1323 (2017)
Farag, S., Schwanen, T., Dijst, M., Faber, J.: Shopping online and/or in-store? A structural equation model of the relationships between e-shopping and in-store shopping. Transp. Res. Part A Policy Pract. 41(2), 125–141 (2007)
Feigon, S., Murphy, C.: Shared mobility and the transformation of public transit. https://www.apta.com/resources/reportsandpublications/Documents/APTA-Shared-Mobility.pdf (2016). Accessed 11 Mar 2019
Golob, T.F.: Structural equation modeling for travel behavior research. Transp. Res. Part B Methodol. 37, 1–25 (2003)
Hagen, J.X., Pardo, C., Valente, J.B.: Motivations for motorcycle use for Urban travel in Latin America: a qualitative study. Transp. Policy 49, 93–104 (2016)
Hall, J.D., Palsson, C., Price, J.: Is Uber a substitute or complement for public transit? Journal of Urban Economics 108, 36–50 (2018)
Helminen, V., Ristimäki, M.: Relationships between commuting distance, frequency and telework in Finland. J. Transp. Geogr. 15(5), 331–342 (2007)
Henao, A.: Impacts of ridesourcing–lyft and uber–on transportation including vmt, mode replacement, parking, and travel behavior (2017). http://digital.auraria.edu/content/AA/00/00/60/55/00001/Henao_ucdenver_0765D_10823.pdf. Accessed 6 June 2019
Hodge, D.R., Gillespie, D.: Phrase Completions: an alternative to Likert 17 scales. Soc. Work Res. 27, 45–55 (2003)
Hox, J.J., Bechger, T.M.: An introduction to structural equation modeling. Family Sci. Rev. 11, 354–373 (1998)
Idei, R., Kato, H.: Medical-purposed travel behaviors in rural areas in developing countries: a case study in rural Cambodia. Transportation, 1–24. (2019)
Iskandar, H., Wibowo, I., Subagja, I.K.: Effect of customer value and quality of service on customer satisfaction (Case study on consumers GO-JEK, Jakarta Indonesia). Int. J. Adv. Sci. Res. 2(5), 28–39 (2017)
Irawan, M.Z., Putri, M.K., Belgiawan, P.F., Dwitasari, R.: Analyzing commuters’ behavior on egress trip from railway stations in Yogyakarta Indonesia. Open Transp. J. 11, 1–15 (2017)
Irawan, M.Z., Sumi, T.: Modeling departure time of students on public transports in Yogyakarta Indonesia. Mod. Appl. Sci. 5(4), 3–10 (2011)
Irawan, M.Z., Wirza, E.: Understanding the effect of online shopping behavior on shopping travel demand through structural equation modeling. J. Eastern Asia Soc. Transp. Stud. 11, 614–625 (2015)
Jamieson, S.: Likert scales: how to (ab)use them. Med. Educ. 38, 1217–1218 (2004)
Joewono, T.B., Tarigan, A.K.M., Susilo, Y.O.: Road-based public transportation in urban areas of Indonesia: what policies do users expect to improve the service quality? Transp. Policy 49, 114–124 (2016)
JUTPI: Jabodetabek Urban Transportation Policy Integration Project. Ministry of Economic Affairs of the Republic of Indonesia & Japan International Cooperation Agency, Jakarta (2012)
Kim, T.G., Goulias, K.G: Cross sectional and longitudinal relationships among information and telecommunication technologies, daily time allocation to activity and travel, and modal split using structural equation modeling. In 83rd Annual Meeting of Transportation Research Board, Washington, DC (2004)
Medeiros, R.M., Duarte, F., Achmad, F., Jalali, A.: Merging ICT and informal transport in Jakarta’s ojek system. Transp. Plan. Technol. 41(3), 336–352 (2018)
Melo, P.C., Silva, J.D.A.: Home telework and household commuting patterns in Great Britain. Transp. Res. Part A Policy Pract. 103, 1–24 (2017)
Metcalfe, G., Warburg, J.: A Policy agenda for the sharing economy. The Urbanist (2012)
Ministry of Communication and Information: Statistics of Mobile Phone Users, Jakarta. http://statistik.kominfo.go.id/ (2009). Accessed 25 Aug 2018
Ministry of Transportation: Land Transport in Figure 2014, Jakarta. http://hubdat.dephub.go.id/data-a-informasi/pdda/tahun-2015/1765-perhubungan-darat-dalam-angka-edisi-april-2015 (2015). Accessed 4 Aug 2018
Pongprasert, P., Kubota, H.: Switching from motorcycle taxi to walking: A case study of transit station access in Bangkok, Thailand. IATSS Research (2017)
Rayle, L., Dai, D., Chan, N., Cervero, R., Shaheen, S.: Just a better taxi? A survey-based comparison of taxis, transit, and ridesourcing services in San Francisco. Transp. Policy 45, 168–178 (2016)
Roberto, I.: The phenomena of motorcycle-taxi or ojek as public transportation in Jakarta and its legitimacy according to traffic and transportation law. Problematika Hukum 2(1), 35–45 (2016)
Salomon, I.: Telecommunications and travel relationships: a review. Transp. Res. Part A General 20(3), 223–238 (1986)
Santoso, A.S., Nelloh, L.A.M.: User satisfaction and intention to use peer-to-peer online transportation: a replication study. Procedia Comput. Sci. 124, 379–387 (2017)
Senbil, M., Kitamura, R.: The Use of Telecommunications Devices and Individual Activities Relationships. Paper Presented at the Transportation Research Board (TRB) 82nd Annual Meeting, Washington, D.C., U.S.A (2003)
Senbil, M., Zhang, J., Fujiwara, A.: Motorcycle Ownership and Use in Jabotabek (Indonesia) Metropolitan Area. http://home.hiroshima-u.ac.jp/~hicec/coe/products/DP2006/DP2006-3.pdf (2006). Accessed 26 July 2018
Silalahi, S.L.B.R., Handayani, P.W., Munajat, Q.: Service quality analysis for online transportation service: case study of GO-JEK. Procedia Comput. Sci. 124, 487–495 (2017)
Silver, N., Fischer-Baum, R.: Public Transit Should Be Uber’s New Best Friend. FiveThirtyEight (2015)
SITRAMP Jabodetabek: A Study of Integrated Transportation Master Plan for Jakarta-Bogor-Depok-Tangerang-Bekasi 2002 [Database] (2004)
Sohn, K., Yun, J.: Separation of car dependent commuters from normal choice riders in mode choice analysis. Transportation 36, 423–436 (2009)
Sukor, N.S.A., Basri, N.K., Tarigan, A.K.M.: The role of incentives towards adolescents’ commitment to use public transport in Malaysia. Transportation Planning and Technology. 1–18 (2018)
Sukor, N.S.A., Tarigan, A.K.M., Fujii, S.: Analysis of correlations between psychological factors and self-reported behavior of motorcyclists in Malaysia, depending on self-reported usage of different types of motorcycle facility. Transp. Res. Part F Traffic Psychol. Behav. 46, 509–523 (2017)
Tuan, V.A., Mateo-Babeano, I.B.: Motorcycle taxi service in Vietnam: its socioeconomic impacts and policy considerations. J. Eastern Asia Soc. Transp. Stud. 10, 13–28 (2013)
Tuffour, Y.A., Appiagyei, D.K.N.: Motorcycle taxis in public transportation services within the Accra Metropolis. Am. J. Civil Eng. 2(4), 117–122 (2014)
Vasconcellos, E.A.: Road safety impacts of the motorcycle in Brazil. Int. J. Inj. Control Saf. Promot. 20(2), 144–151 (2013)
Watkins, K.E., Ferris, B., Borning, A., Rutherford, G.S., Layton, D.: Where is my bus? Impact of mobile real-time information on the perceived and actual wait time of transit riders. Transp. Res. Part A Policy Pract. 45(8), 839–848 (2011)
Wicaksono, A., Lim, I., Muromachi, Y., Vergel, K.N., Choocharukul, K., Tan, V.H., Terai, K., Fukuda, D., Yai, T.: Road-based urban public transport and paratransit in Six Asian Countries: legal conditions and intermodal issues. J. Eastern Asia Soc. Transp. Stud. 11, 227–242 (2015)
Wirawan, F.W., Oktivera, E.: Analysis on the implementation of digital marketing towards motorbike transport service case study: Go-Jek (online taxi motorbike) Jakarta, Indonesia. International Conference on Information Technology Systems and Innovation (ICITSI), November 16-19, 2015. Bandung Institute of Technology, Bandung, Indonesia (2015)
World Bank: World Development Indicators: Poverty Rates at International Poverty Lines. http://wdi.worldbank.org/table/2.8 (2015) Accessed 24 June 2018
Yagi, S., Mohammadian, A.K.: An activity-based microsimulation model of travel demand in the Jakarta metropolitan area. J. Choice Model. 3(1), 32–57 (2010)
Zha, L., Yin, Y., Du, Y.: Surge pricing and labor supply in the ride-sourcing market. Transp. Res. Procedia 23, 2–21 (2017)
Acknowledgements
This research has been supported by the Indonesian Ministry of Research, Technology, and Higher Education. We are grateful for the anonymous reviewers whose comments helped to improve the paper. The remaining errors are our own (Grant No. 170/UN1/DITLIT/DIT-LIT/LT/2018).
Author information
Authors and Affiliations
Corresponding author
Ethics declarations
Conflict of interest
The corresponding author states that there is no conflict of interest.
Additional information
Publisher's Note
Springer Nature remains neutral with regard to jurisdictional claims in published maps and institutional affiliations.
Appendix 1
Appendix 1
Respondent recruitment and questionnaire survey flow chart.

Rights and permissions
About this article
Cite this article
Irawan, M.Z., Belgiawan, P.F., Tarigan, A.K.M. et al. To compete or not compete: exploring the relationships between motorcycle-based ride-sourcing, motorcycle taxis, and public transport in the Jakarta metropolitan area. Transportation 47, 2367–2389 (2020). https://doi.org/10.1007/s11116-019-10019-5
Published:
Issue Date:
DOI: https://doi.org/10.1007/s11116-019-10019-5

