Abstract
Key message
The two novel CCCH zinc-finger and K-homolog (KH) proteins, KHZ1 and KHZ2, play important roles in regulating flowering and senescence redundantly in Arabidopsis.
Abstract
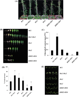
The CCCH zinc-finger proteins and K-homolog (KH) proteins play important roles in plant development and stress responses. However, the biological functions of many CCCH zinc-finger proteins and KH proteins remain uncharacterized. In Arabidopsis, KHZ1 and KHZ2 are characterized as two novel CCCH zinc-finger and KH domain proteins which belong to subfamily VII in CCCH family. We obtained khz1, khz2 mutants and khz1 khz2 double mutants, as well as overexpression (OE) lines of KHZ1 and KHZ2. Compared with the wild type (WT), the khz2 mutants displayed no defects in growth and development, and the khz1 mutants were slightly late flowering, whereas the khz1 khz2 double mutants showed a pronounced late flowering phenotype. In contrast, artificially overexpressing KHZ1 and KHZ2 led to the early flowering. Consistent with the late flowering phenotype, the expression of flowering repressor gene FLC was up-regulated, while the expression of flowering integrator and floral meristem identity (FMI) genes were down-regulated significantly in khz1 khz2. In addition, we also observed that the OE plants of KHZ1 and KHZ2 showed early leaf senescence significantly, whereas the khz1 khz2 double mutants showed delayed senescence of leaf and the whole plant. Both KHZ1 and KHZ2 were ubiquitously expressed throughout the tissues of Arabidopsis. KHZ1 and KHZ2 were localized to the nucleus, and possessed both transactivation activities and RNA-binding abilities. Taken together, we conclude that KHZ1 and KHZ2 have redundant roles in the regulation of flowering and senescence in Arabidopsis.










Similar content being viewed by others
Explore related subjects
Discover the latest articles and news from researchers in related subjects, suggested using machine learning.Abbreviations
- TZF:
-
Tandem CCCH zinc-finger
- GA:
-
Gibberellic acid
- ABA:
-
Abscisic acid
- OE:
-
Overexpression
- mRNA:
-
Messenger RNA
- FLK:
-
Flowering Locus KH Domain
- PEP:
-
PEPPER
- JA:
-
Jasmonate
- MS:
-
Murashige and Skoog
- LD:
-
Long-day
- ABRC:
-
Arabidopsis Biological Resources Center
- WT:
-
Wild type
- CDS:
-
Coding sequences
- pSuper 1300:
-
Super Promoter 1300 vector
- GAL4-BD:
-
GAL4 DNA-binding domain
- GST:
-
Glutathione S-tansferase
- GUS:
-
β-Glucuronidase
- X-Glu:
-
5-Bromo-4-chloro-3-indolyl-β-d-glucuronide
- GFP:
-
Green fluorescent protein
- RT-PCR:
-
Reverse-transcription PCR
- qRT-PCR:
-
Quantitative real-time PCR
- COM:
-
Complementation
- FMI:
-
Floral meristem identity
- DAG:
-
Days after germination
- SA:
-
Salicylic acid
- ACC:
-
1-Aminocyclopropane-1-carboxylic acid
- RFP:
-
Red fluorescent protein
References
Berg JM, Shi Y (1996) The galvanization of biology: a growing appreciation for the roles of zinc. Science 271:1081–1085
Bogamuwa S, Jang JC (2013) The Arabidopsis tandem CCCH zinc finger proteins AtTZF4, 5 and 6 are involved in light-, abscisic acid- and gibberellic acid-mediated regulation of seed germination. Plant Cell Environ 36:1507–1519
Bogamuwa SP, Jang JC (2014) Tandem CCCH zinc finger proteins in plant growth, development and stress response. Plant Cell Physiol 55:1367–1375
Brown RS (2005) Zinc finger proteins: getting a grip on RNA. Curr Opin Struct Biol 15:94–98
Chai G, Kong Y, Zhu M, Yu L, Qi G, Tang X et al (2015) Arabidopsis C3H14 and C3H15 have overlapping roles in the regulation of secondary wall thickening and anther development. J Exp Bot 66:2595–2609
Chen T, Cui P, Chen H, Ali S, Zhang S, Xiong L (2013) A KH-domain RNA-binding protein interacts with FIERY2/CTD phosphatase-like 1 and splicing factors and is important for pre-mRNA splicing in Arabidopsis. PLoS Genet 9:e1003875
Chen T, Cui P, Xiong LM (2015) The RNA-binding protein HOS5 and serine/arginine-rich proteins RS40 and RS41 participate in miRNA biogenesis in Arabidopsis. Nucleic Acids Res 43:8283–8298
Cheng Y, Kato N, Wang W, Li J, Chen X (2003) Two RNA binding proteins, HEN4 and HUA1, act in the processing of AGAMOUS pre-mRNA in Arabidopsis thaliana. Dev Cell 4:53–66
Clough SJ, Bent AF (1998) Floral dip: a simplified method for Agrobacterium-mediated transformation of Arabidopsis thaliana. Plant J 16:735–743
Cui LG, Shan JX, Shi M, Gao JP, Lin HX (2014) The miR156-SPL9-DFR pathway coordinates the relationship between development and abiotic stress tolerance in plants. Plant J 80:1108–1117
De Boulle K, Verkerk AJ, Reyniers E, Vits L, Hendrickx J, Van Roy B et al (1993) A point mutation in the FMR-1 gene associated with fragile X mental retardation. Nat Genet 3:31–35
Feng Y, Absher D, Eberhart DE, Brown V, Malter HE, Warren ST (1997) FMRP associates with polyribosomes as an mRNP, and the I304N mutation of severe fragile X syndrome abolishes this association. Mol Cell 1:109–118
Fornara F, de Montaigu A, Coupland G (2010) SnapShot: control of flowering in Arabidopsis. Cell. doi:10.1016/j.cell.2010.04.024
Fujisaki K, Ishikawa M (2008) Identification of an Arabidopsis thaliana protein that binds to tomato mosaic virus genomic RNA and inhibits its multiplication. Virology 380:402–411
Garcia-Mayoral MF, Hollingworth D, Masino L, Diaz-Moreno I, Kelly G, Gherzi R et al (2007) The structure of the C-terminal KH domains of KSRP reveals a noncanonical motif important for mRNA degradation. Structure 15:485–498
Grbic V, Bleecker AB (1995) Ethylene regulates the timing of leaf senescence In Arabidopsis. Plant J 8:595–602
Guan Q, Wen C, Zeng H, Zhu J (2013) A KH domain-containing putative RNA-binding protein is critical for heat stress-responsive gene regulation and thermotolerance in Arabidopsis. Mol Plant 6:386–395
Hortensteiner S, Feller U (2002) Nitrogen metabolism and remobilization during senescence. J Exp Bot 53:927–937
Huang P, Chung MS, Ju HW, Na HS, Lee DJ, Cheong HS et al (2011) Physiological characterization of the Arabidopsis thaliana oxidation-related zinc finger 1, a plasma membrane protein involved in oxidative stress. J Plant Res 124:699–705
Huang P, Ju HW, Min JH, Zhang X, Chung JS, Cheong HS et al (2012) Molecular and physiological characterization of the Arabidopsis thaliana Oxidation-related Zinc Finger 2, a plasma membrane protein involved in ABA and salt stress response through the ABI2-mediated signaling pathway. Plant Cell Physiol 53:193–203
Jan A, Maruyama K, Todaka D, Kidokoro S, Abo M, Yoshimura E et al (2013) OsTZF1, a CCCH-tandem zinc finger protein, confers delayed senescence and stress tolerance in rice by regulating stress-related genes. Plant Physiol 161:1202–1216
Jang YH, Park HY, Lee KC, Thu MP, Kim SK, Suh MC et al (2014) A homolog of splicing factor SF1 is essential for development and is involved in the alternative splicing of pre-mRNA in Arabidopsis thaliana. Plant J 78:591–603
Jiang J, Wang B, Shen Y, Wang H, Feng Q, Shi H (2013) The arabidopsis RNA binding protein with K homology motifs, SHINY1, interacts with the C-terminal domain phosphatase-like 1 (CPL1) to repress stress-inducible gene expression. PLoS Genet 9:e1003625
Jiang XQ, Zhang CQ, Lu PT, Jiang GM, Liu XW, Dai FW et al (2014) RhNAC3, a stress-associated NAC transcription factor, has a role in dehydration tolerance through regulating osmotic stress-related genes in rose petals. Plant Biotechnol J 12:38–48
Karlsson P, Christie MD, Seymour DK, Wang H, Wang X, Hagmann J et al (2015) KH domain protein RCF3 is a tissue-biased regulator of the plant miRNA biogenesis cofactor HYL1. Proc Natl Acad Sci USA 112:14096–14101
Kim J, Somers DE (2010) Rapid assessment of gene function in the circadian clock using artificial MicroRNA in Arabidopsis mesophyll protoplasts. Plant Physiol 154:611–621
Kim DH, Yamaguchi S, Lim S, Oh E, Park J, Hanada A et al (2008) SOMNUS, a CCCH-type zinc finger protein in Arabidopsis, negatively regulates light-dependent seed germination downstream of PIL5. Plant Cell 20:1260–1277
Kong Z, Li M, Yang W, Xu W, Xue Y (2006) A novel nuclear-localized CCCH-type zinc finger protein, OsDOS, is involved in delaying leaf senescence in rice. Plant Physiol 141:1376–1388
Laity JH, Lee BM, Wright PE (2001) Zinc finger proteins: new insights into structural and functional diversity. Curr Opin Struct Biol 11:39–46
Lee J, Lee I (2010) Regulation and function of SOC1, a flowering pathway integrator. J Exp Bot 61:2247–2254
Lee SJ, Jung HJ, Kang H, Kim SY (2012) Arabidopsis zinc finger proteins AtC3H49/AtTZF3 and AtC3H20/AtTZF2 are involved in ABA and JA responses. Plant Cell Physiol 53:673–686
Levey S, Wingler A (2005) Natural variation in the regulation of leaf senescence and relation to other traits in Arabidopsis. Plant Cell Environ 28:223–231
Li Z, Thomas TL (1998) PEI1, an embryo-specific zinc finger protein gene required for heart-stage embryo formation in Arabidopsis. Plant Cell 10:383–398
Li J, Jia D, Chen X (2001) HUA1, a regulator of stamen and carpel identities in Arabidopsis, codes for a nuclear RNA binding protein. Plant Cell 13:2269–2281
Lim PO, Kim HJ, Nam HG (2007) Leaf senescence. Annu Rev Plant Biol 58:115–136
Lin PC, Pomeranz MC, Jikumaru Y, Kang SG, Hah C, Fujioka S et al (2011) The Arabidopsis tandem zinc finger protein AtTZF1 affects ABA- and GA-mediated growth, stress and gene expression responses. Plant J 65:253–268
Lorkovic ZJ (2009) Role of plant RNA-binding proteins in development, stress response and genome organization. Trends Plant Sci 14:229–236
Lorkovic ZJ, Barta A (2002) Genome analysis: RNA recognition motif (RRM) and K homology (KH) domain RNA-binding proteins from the flowering plant Arabidopsis thaliana. Nucleic Acids Res 30:623–635
Lu P, Chai M, Yang J, Ning G, Wang G, Ma H (2014) The Arabidopsis CALLOSE DEFECTIVE MICROSPORE1 gene is required for male fertility through regulating callose metabolism during microsporogenesis. Plant Physiol 164:1893–1904
Michaels SD, Amasino RM (1999) FLOWERING LOCUS C encodes a novel MADS domain protein that acts as a repressor of flowering. Plant Cell 11:949–956
Miller J, McLachlan AD, Klug A (1985) Repetitive zinc-binding domains in the protein transcription factor IIIA from Xenopus oocytes. EMBO J 4:1609–1614
Mockler TC, Yu X, Shalitin D, Parikh D, Michael TP, Liou J et al (2004) Regulation of flowering time in Arabidopsis by K homology domain proteins. Proc Natl Acad Sci USA 101:12759–12764
Nooden LD, Penney JP (2001) Correlative controls of senescence and plant death in Arabidopsis thaliana (Brassicaceae). J Exp Bot 52:2151–2159
Noodén LD, Guiamét JJ, John I (2004) Whole Plant Senescence. In: Plant Cell Death Processes. Academic Press, San Diego, pp 227–244
Onate-Sanchez L, Vicente-Carbajosa J (2008) DNA-free RNA isolation protocols for Arabidopsis thaliana, including seeds and siliques. BMC Res Notes 1:93
Ripoll JJ, Ferrandiz C, Martinez-Laborda A, Vera A (2006) PEPPER, a novel K-homology domain gene, regulates vegetative and gynoecium development in Arabidopsis. Dev Biol 289:346–359
Ripoll JJ, Rodriguez-Cazorla E, Gonzalez-Reig S, Andujar A, Alonso-Cantabrana H, Perez-Amador MA et al (2009) Antagonistic interactions between Arabidopsis K-homology domain genes uncover PEPPER as a positive regulator of the central floral repressor FLOWERING LOCUS C. Dev Biol 333:251–262
Seok HY, Woo DH, Park HY, Lee SY, Tran HT, Lee EH et al (2016) AtC3H17, a Non-Tandem CCCH zinc finger protein, functions as a nuclear transcriptional activator and has pleiotropic effects on vegetative development, flowering and seed development in Arabidopsis. Plant Cell Physiol 57:603–615
Shrestha R, Gomez-Ariza J, Brambilla V, Fornara F (2014) Molecular control of seasonal flowering in rice, Arabidopsis and temperate cereals. Ann Bot-London 114:1445–1458
Siomi H, Matunis MJ, Michael WM, Dreyfuss G (1993) The pre-mRNA binding K protein contains a novel evolutionarily conserved motif. Nucleic Acids Res 21:1193–1198
Sun J, Jiang H, Xu Y, Li H, Wu X, Xie Q et al (2007) The CCCH-type zinc finger proteins AtSZF1 and AtSZF2 regulate salt stress responses in Arabidopsis. Plant Cell Physiol 48:1148–1158
Thatcher LF, Kamphuis LG, Hane JK, Onate-Sanchez L, Singh KB (2015) The Arabidopsis KH-domain RNA-binding protein ESR1 functions in components of jasmonate signalling, unlinking growth restraint and resistance to stress. PLoS ONE 10:e0126978
Valverde R, Edwards L, Regan L (2008) Structure and function of KH domains. Febs J 275:2712–2726
Wahl V, Ponnu J, Schlereth A, Arrivault S, Langenecker T, Franke A et al (2013) Regulation of flowering by trehalose-6-phosphate signaling in Arabidopsis thaliana. Science 339:704–707
Wang D, Guo Y, Wu C, Yang G, Li Y, Zheng C (2008) Genome-wide analysis of CCCH zinc finger family in Arabidopsis and rice. BMC Genomics 9:44
Wang XH, Li QT, Chen HW, Zhang WK, Ma B, Chen SY et al. (2014) Trihelix transcription factor GT-4 mediates salt tolerance via interaction with TEM2 in Arabidopsis. Bmc Plant Biol. doi:10.1186/S12870-014-0339-7
Wang ZP, Xing HL, Dong L, Zhang HY, Han CY, Wang XC et al (2015) Egg cell-specific promoter-controlled CRISPR/Cas9 efficiently generates homozygous mutants for multiple target genes in Arabidopsis in a single generation. Genome Biol 16:144
Weaver LM, Gan S, Quirino B, Amasino RM (1998) A comparison of the expression patterns of several senescence-associated genes in response to stress and hormone treatment. Plant Mol Biol 37:455–469
Wickland DP, Hanzawa Y (2015) The FLOWERING LOCUS T/TERMINAL FLOWER 1 gene family: functional evolution and molecular mechanisms. Mol Plant 8:983–997
Wuest SE, Philipp MA, Guthorl D, Schmid B, Grossniklaus U (2016) Seed production affects maternal growth and senescence in Arabidopsis. Plant Physiol 171:392–404
Xiao C, Chen F, Yu X, Lin C, Fu YF (2009) Over-expression of an AT-hook gene, AHL22, delays flowering and inhibits the elongation of the hypocotyl in Arabidopsis thaliana. Plant Mol Biol 71:39–50
Xiong LM, Ishitani M, Lee HJ, Zhu JK (1999) Hos5 - a negative regulator of osmotic stress-induced gene expression in Arabidopsis thaliana. Plant J 19:569–578
Yamamoto T, Lin HX, Sasaki T, Yano M (2000) Identification of heading date quantitative trait locus Hd6 and characterization of its epistatic interactions with Hd2 in rice using advanced backcross progeny. Genetics 154:885–891
Yang M, Zhang BY, Jia JH, Yan CX, Habaike A, Han YZ (2013) RRP41L, a putative core subunit of the exosome, plays an important role in seed germination and early seedling growth in Arabidopsis. Plant Physiol 161:165–178
Yu YC, Liu ZH, Wang L, Kim SG, Seo PJ, Qiao M et al (2016) WRKY71 accelerates flowering via the direct activation of FLOWERING LOCUS T and LEAFY in Arabidopsis thaliana. Plant J 85:96–106
Zhang BY, Jia JH, Yang M, Yan CX, Han YZ (2012) Overexpression of a LAM domain containing RNA-binding protein LARP1c induces precocious leaf senescence in Arabidopsis. Mol Cells 34:367–374
Acknowledgements
We thank Prof. Junping Gao (China Agricultural University, China) for providing the GAL4-BD, GAL4-BD-VP16 and GAL4-GUS plasmids, Prof. Qijun Chen (China Agricultural University, China) for providing pHEE2A-TRI vector and the assistance of CRISPR/Cas9 technology. The work was supported by a grant from the National Natural Science Foundation of China (No. 21025057).
Author information
Authors and Affiliations
Contributions
YH conceived the research, supervised the experiment. ZY designed and performed experiments, and prepared the figures. JJ contributed materials. XY and HS provided technical assistance. ZY and YH wrote the manuscript.
Corresponding author
Ethics declarations
Conflict of interest
The authors declare that they have no conflict of interest.
Electronic supplementary material
Below is the link to the electronic supplementary material.
Rights and permissions
About this article
Cite this article
Yan, Z., Jia, J., Yan, X. et al. Arabidopsis KHZ1 and KHZ2, two novel non-tandem CCCH zinc-finger and K-homolog domain proteins, have redundant roles in the regulation of flowering and senescence. Plant Mol Biol 95, 549–565 (2017). https://doi.org/10.1007/s11103-017-0667-8
Received:
Accepted:
Published:
Issue Date:
DOI: https://doi.org/10.1007/s11103-017-0667-8


