Abstract
Key message
To explore the function of Dof transcription factors during kernel development in maize, we first identified Dof genes in the maize genome. We found that ZmDof3 was exclusively expressed in the endosperm of maize kernel and had the features of a Dof transcription factor. Suppression of ZmDof3 resulted in a defective kernel phenotype with reduced starch content and a partially patchy aleurone layer. The expression levels of starch synthesis-related genes and aleurone differentiation-associated genes were down-regulated in ZmDof3 knockdown kernels, indicating that ZmDof3 plays an important role in maize endosperm development.
Abstract
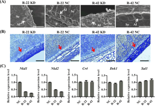
The maize endosperm, occupying a large proportion of the kernel, plays an important role in seed development and germination. Current knowledge regarding the regulation of endosperm development is limited. Dof proteins, a family of plant-specific transcription factors, play critical roles in diverse biological processes. In this study, an endosperm-specific Dof protein gene, ZmDof3, was identified in maize through genome-wide screening. Suppression of ZmDof3 resulted in a defective kernel phenotype. The endosperm of ZmDof3 knockdown kernels was loosely packed with irregular starch granules observed by electronic microscope. Through genome-wide expression profiling, we found that down-regulated genes were enriched in GO terms related to carbohydrate metabolism. Moreover, ZmDof3 could bind to the Dof core element in the promoter of starch biosynthesis genes Du1 and Su2 in vitro and in vivo. In addition, the aleurone at local position in mature ZmDof3 knockdown kernels varied from one to three layers, which consisted of smaller and irregular cells. Further analyses showed that knockdown of ZmDof3 reduced the expression of Nkd1, which is involved in aleurone cell differentiation, and that ZmDof3 could bind to the Dof core element in the Nkd1 promoter. Our study reveals that ZmDof3 functions in maize endosperm development as a positive regulator in the signaling system controlling starch accumulation and aleurone development.








References
Adams JMM, Teunissen PJM, Robson G, Dunn-Coleman N, Donnison IS (2012) Scanning electron microscopy and fermentation studies on selected known maize starch mutants using STARGEN (TM) enzyme blends. Bioenerg Res 5:330–340
Becraft PW, Asuncion-Crabb Y (2000) Positional cues specify and maintain aleurone cell fate in maize endosperm development. Development 127:4039–4048
Becraft PW, Yi G (2011) Regulation of aleurone development in cereal grains. J Exp Bot 62:1669–1675
Becraft PW, Stinard PS, McCarty DR (1996) CRINKLY4: A TNFR-like receptor kinase involved in maize epidermal differentiation. Science 273:1406–1409
Becraft PW, Li K, Dey N, Asuncion-Crabb Y (2002) The maize dek1 gene functions in embryonic pattern formation and cell fate specification. Development 129:5217–5225
Chen YZ, Cao J (2015) Comparative analysis of Dof transcription factor family in maize. Plant Mol Biol Rep 33:1245–1258
Chen YF, Li LQ, Xu Q, Kong YH, Wang H, Wu WH (2009) The WRKY6 transcription factor modulates PHOSPHATE1 expression in response to low Pi stress in Arabidopsis. Plant Cell 21:3554–3566
Chourey PS, Nelson OE (1976) The enzymatic deficiency conditioned by the shrunken-1 mutations in maize. Biochem Genet 14:1041–1055
Denyer K, Johnson P, Zeeman S, Smith AM (2001) The control of amylose synthesis. J Plant Physiol 158:479–487
Diaz I, Vicente-Carbajosa J, Abraham Z, Martinez M, Isabel-La Moneda I, Carbonero P (2002) The GAMYB protein from barley interacts with the DOF transcription factor BPBF and activates endosperm-specific genes during seed development. Plant J 29:453–464
Dong GQ, Ni ZF, Yao YY, Nie XL, Sun QX (2007) Wheat Dof transcription factor WPBF interacts with TaQM and activates transcription of an alpha-gliadin gene during wheat seed development. Plant Mol Biol 63:73–84
Gao M, Wanat J, Stinard PS, James MG, Myers AM (1998) Characterization of dull1, a maize gene coding for a novel starch synthase. Plant Cell 10:399–412
Hartings H, Fracassetti M, Motto M (2012) Genetic enhancement of grain quality-related traits in maize.
Huang XF, Nguyen-Quoc B, Seguin A, Yelle S (1998) Tissue-specificity of maize sucrose synthase gene promoters in maize tissues after particle bombardment. Euphytica 103:17–21
Hwang YS, Ciceri P, Parsons RL, Moose SP, Schmidt RJ, Huang N (2004) The maize O2 and PBF proteins act additively to promote transcription from storage protein gene promoters in rice endosperm cells. Plant Cell Physiol 45:1509–1518
Jang JC, Sheen J (1997) Sugar sensing in higher plants trends in plant. Science 2:208–214
Kawakatsu T, Yamamoto MP, Touno SM, Yasuda H, Takaiwa F (2009) Compensation and interaction between RISBZ1 and RPBF during grain filling in rice. Plant J 59:908–920
Koch KE, Nolte KD, Duke ER, McCarty DR, Avigne WT (1992) Sugar levels modulate differential expression of maize sucrose synthase genes. Plant Cell 4:59–69
Lid SE et al (2002) The defective kernel 1 (dek1) gene required for aleurone cell development in the endosperm of maize grains encodes a membrane protein of the calpain gene superfamily. Proc Natl Acad Sci USA 99:5460–5465
Lid SE, Al RH, Krekling T, Meeley RB, Ranch J, Opsahl-Ferstad HG, Olsen OA (2004) The maize disorganized aleurone layer 1 and 2 (dil1, dil2) mutants lack control of the mitotic division plane in the aleurone layer of developing endosperm. Planta 218:370–378
Marzabal P, Gas E, Fontanet P, Vicente-Carbajosa J, Torrent M, Ludevid MD (2008) The maize Dof protein PBF activates transcription of gamma-zein during maize seed development. Plant Mol Biol 67:441–454
Mena M, Vicente-Carbajosa J, Schmidt RJ, Carbonero P (1998) An endosperm-specific DOF protein from barley, highly conserved in wheat, binds to and activates transcription from the prolamin-box of a native B-hordein promoter in barley endosperm. Plant J 16:53–62
Qi X, Xie S, Liu Y, Yi F, Yu J (2013) Genome-wide annotation of genes and noncoding RNAs of foxtail millet in response to simulated drought stress by deep sequencing. Plant Mol Biol 83:459–473
Sabelli PA, Larkins BA (2009) The development of endosperm in grasses. Plant Physiol 149:14–26
Scanlon MJ, Takacs E (2009) Kernel Biology. In: Bennetzen J, Hake S (eds) Handbook of maize: its biology. Springer, New York, pp 121–143
Umemura Y, Ishiduka T, Yamamoto R, Esaka M (2004) The Dof domain, a zinc finger DNA-binding domain conserved only in higher plants, truly functions as a Cys2/Cys2 Zn finger domain. Plant J 37:741–749
Vicente-Carbajosa J, Moose SP, Parsons RL, Schmidt RJ (1997) A maize zinc-finger protein binds the prolamin box in zein gene promoters and interacts with the basic leucine zipper transcriptional activator Opaque2. Proc Natl Acad Sci USA 94:7685–7690
Wang AY, Kao MH, Yang WH, Sayion Y, Liu LF, Lee PD, Su JC (1999) Differentially and developmentally regulated expression of three rice sucrose synthase genes. Plant Cell Physiol 40:800–807
Wang D, Zhao Q, Zhu D, Ao G, Yu J (2006) Particle-Bombardment-Mediated Co-Transformation of Maize with a Lysine Rich Protein Gene (sb401) from potato. Euphytica 150:75–85
Wang HW et al (2007) The soybean Dof-type transcription factor genes, GmDof4 and GmDof11, enhance lipid content in the seeds of transgenic Arabidopsis plants. Plant J 52:716–729
Wang E et al (2008) Control of rice grain-filling and yield by a gene with a potential signature of domestication. Nat Genet 40:1370–1374
Weber H, Borisjuk L, Wobus U (1997) Sugar import and metabolism during seed development trends in plant. Science 2:169–174
Wu Y, Messing J (2012) Rapid divergence of prolamin gene promoters of maize after gene amplification and dispersal. Genetics 192:507–519
Wu Y, Messing J (2014) Proteome balancing of the maize seed for higher nutritional value. Front. Plant Sci 5:240
Yanagisawa S (2000) Dof1 and Dof2 transcription factors are associated with expression of multiple genes involved in carbon metabolism in maize. Plant J 21:281–288
Yanagisawa S (2004) Dof domain proteins: plant-specific transcription factors associated with diverse phenomena unique to plants. Plant Cell Physiol 45:386–391
Yanagisawa S, Schmidt RJ (1999) Diversity and similarity among recognition sequences of Dof transcription factors. Plant J 17:209–214
Yi G, Lauter AM, Scott MP, Becraft PW (2011) The thick aleurone1 mutant defines a negative regulation of maize aleurone cell fate that functions downstream of defective kernel1. Plant Physiol 156:1826–1836
Yoo SD, Cho YH, Sheen J (2007) Arabidopsis mesophyll protoplasts: a versatile cell system for transient gene expression analysis. Nat Protoc 2:1565–1572
Zhang XL, Colleoni C, Ratushna V, Sirghle-Colleoni M, James MG, Myers AM (2004) Molecular characterization demonstrates that the Zea mays gene sugary2 codes for the starch synthase isoform SSIIa. Plant Mol Biol 54:865–879
Zou HF et al (2013) The transcription factor AtDOF4.2 regulates shoot branching and seed coat formation in Arabidopsis. Biochem J 449:373–388
Acknowledgments
We would like to thank Prof. Rentao Song (Shanghai University) for constructive suggestions on the work and critical reading of this manuscript. We also thank Prof. Yongrui Wu (Chinese Academy of Sciences) for valuable discussion. This work was supported by research grants from the Natural Science Foundation of China (Grant No. 31571246).
Authors’ contributions
JY* and XQ conceived and designed the research; XQ prepared materials, designed and performed the research, and wrote the original manuscript; SL analyzed partial data; YZ prepared materials; QZ and DZ participated in the coordination of the experiments. JY* revised thoroughly the manuscript and finalized the manuscript. All authors read and approved the final manuscript.
Author information
Authors and Affiliations
Corresponding author
Ethics declarations
Conflict of interest
The authors declare that they have no conflict of interest.
Electronic supplementary material
Below is the link to the electronic supplementary material.
Rights and permissions
About this article
Cite this article
Qi, X., Li, S., Zhu, Y. et al. ZmDof3, a maize endosperm-specific Dof protein gene, regulates starch accumulation and aleurone development in maize endosperm. Plant Mol Biol 93, 7–20 (2017). https://doi.org/10.1007/s11103-016-0543-y
Received:
Accepted:
Published:
Issue Date:
DOI: https://doi.org/10.1007/s11103-016-0543-y