Skip to main content

A viable Arabidopsis pex13 missense allele confers severe peroxisomal defects and decreases PEX5 association with peroxisomes

Abstract

Peroxisomes are organelles that catabolize fatty acids and compartmentalize other oxidative metabolic processes in eukaryotes. Using a forward-genetic screen designed to recover severe peroxisome-defective mutants, we isolated a viable allele of the peroxisome biogenesis gene PEX13 with striking peroxisomal defects. The pex13-4 mutant requires an exogenous source of fixed carbon for pre-photosynthetic development and is resistant to the protoauxin indole-3-butyric acid. Delivery of peroxisome-targeted matrix proteins depends on the PEX5 receptor docking with PEX13 at the peroxisomal membrane, and we found severely reduced import of matrix proteins and less organelle-associated PEX5 in pex13-4 seedlings. Moreover, pex13-4 physiological and molecular defects were partially ameliorated when PEX5 was overexpressed, suggesting that PEX5 docking is partially compromised in this mutant and can be improved by increasing PEX5 levels. Because previously described Arabidopsis pex13 alleles either are lethal or confer only subtle defects, the pex13-4 mutant provides valuable insight into plant peroxisome receptor docking and matrix protein import.

This is a preview of subscription content, access via your institution.

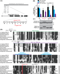
Fig. 1
Fig. 2
Fig. 3
Fig. 4
Fig. 5
Fig. 6
Fig. 7
Fig. 8

References

  • Adham AR, Zolman BK, Millius A, Bartel B (2005) Mutations in Arabidopsis acyl-CoA oxidase genes reveal distinct and overlapping roles in β-oxidation. Plant J 41:859–874

    CAS  PubMed  Article  Google Scholar 

  • Ausubel F, Brent R, Kingston RE, Moore DD, Seidman JG, Smith JA, Struhl K (1999) Current protocols in molecular biology. Greene Publishing Associates and Wiley-Interscience, New York

    Google Scholar 

  • Azevedo JE, Schliebs W (2006) Pex14p, more than just a docking protein. Biochim Biophys Acta 1763:1574–1584

    CAS  PubMed  Article  Google Scholar 

  • Boisson-Dernier A, Frietsch S, Kim T-H, Dizon MB, Schroeder JI (2008) The peroxin loss-of-function mutation abstinence by mutual consent disrupts recognition between male and female gametophytes. Curr Biol 18:63–68

    CAS  PubMed Central  PubMed  Article  Google Scholar 

  • Burkhart SE, Lingard MJ, Bartel B (2013) Genetic dissection of peroxisome-associated matrix protein degradation in Arabidopsis thaliana. Genetics 193:125–141

    CAS  PubMed Central  PubMed  Article  Google Scholar 

  • Clough SJ, Bent AF (1998) Floral dip: a simplified method for Agrobacterium-mediated transformation of Arabidopsis thaliana. Plant J 16:735–743

    CAS  PubMed  Article  Google Scholar 

  • Curtis MD, Grossniklaus U (2003) A gateway cloning vector set for high-throughput functional analysis of genes in planta. Plant Physiol 133:462–469

    CAS  PubMed Central  PubMed  Article  Google Scholar 

  • De Rybel B, Audenaert D, Xuan W, Overvoorde P, Strader LC, Kepinski S, Hoye R, Brisbois R, Parizot B, Vanneste S, Liu X, Gilday A, Graham IA, Nguyen L, Jansen L, Njo MF, Inze D, Bartel B, Beeckman T (2012) A role for the root cap in root branching revealed by the non-auxin probe naxillin. Nat Chem Biol 8:798–805

    PubMed Central  PubMed  Article  Google Scholar 

  • Douangamath A, Filipp FV, Klein AT, Barnett P, Zou P, Voorn-Brouwer T, Vega MC, Mayans OM, Sattler M, Distel B, Wilmanns M (2002) Topography for independent binding of alpha-helical and PPII-helical ligands to a peroxisomal SH3 domain. Mol Cell 10:1007–1017

    CAS  PubMed  Article  Google Scholar 

  • Eastmond PJ (2006) SUGAR-DEPENDENT1 encodes a patatin domain triacylglycerol lipase that initiates storage oil breakdown in germinating Arabidopsis seeds. Plant Cell 18:665–675

    CAS  PubMed Central  PubMed  Article  Google Scholar 

  • Eastmond PJ (2007) MONODEHYROASCORBATE REDUCTASE4 is required for seed storage oil hydrolysis and postgerminative growth in Arabidopsis. Plant Cell 19:1376–1387

    CAS  PubMed Central  PubMed  Article  Google Scholar 

  • Elgersma Y, van den Berg M, Tabak HF, Distel B (1993) An efficient positive selection procedure for the isolation of peroxisomal import and peroxisome assembly mutants of Saccharomyces cerevisiae. Genetics 135:731–740

    CAS  PubMed Central  PubMed  Google Scholar 

  • Girzalsky W, Rehling P, Stein K, Kipper J, Blank L, Kunau W-H, Erdmann R (1999) Involvement of Pex13p in Pex14p localization and peroxisomal targeting signal 2-dependent protein import into peroxisomes. J Cell Biol 144:1151–1162

    CAS  PubMed Central  PubMed  Article  Google Scholar 

  • Glover JR, Andrews DW, Rachubinski RA (1994) Saccharomyces cerevisiae peroxisomal thiolase is imported as a dimer. Proc Natl Acad Sci USA 91:10541–10545

    CAS  PubMed Central  PubMed  Article  Google Scholar 

  • Goto S, Mano S, Nakamori C, Nishimura M (2011) Arabidopsis ABERRANT PEROXISOME MORPHOLOGY9 is a peroxin that recruits the PEX1–PEX6 complex to peroxisomes. Plant Cell 23:1573–1587

    CAS  PubMed Central  PubMed  Article  Google Scholar 

  • Gould SJ, McCollum D, Spong AP, Heyman JA, Subramani S (1992) Development of the yeast Pichia pastoris as a model organism for a genetic and molecular analysis of peroxisome assembly. Yeast 8:613–628

    CAS  PubMed  Article  Google Scholar 

  • Graham IA (2008) Seed storage oil mobilization. Annu Rev Plant Biol 59:115–142

    CAS  PubMed  Article  Google Scholar 

  • Haughn GW, Somerville C (1986) Sulfonylurea-resistant mutants of Arabidopsis thaliana. Mol Gen Genet 204:430–434

    CAS  Article  Google Scholar 

  • Hayashi M, Toriyama K, Kondo M, Nishimura M (1998) 2,4-Dichlorophenoxybutyric acid-resistant mutants of Arabidopsis have defects in glyoxysomal fatty acid β-oxidation. Plant Cell 10:183–195

    CAS  PubMed Central  PubMed  Google Scholar 

  • Hayashi M, Nito K, Toriyama-Kato K, Kondo M, Yamaya T, Nishimura M (2000) AtPex14p maintains peroxisomal functions by determining protein targeting to three kinds of plant peroxisomes. EMBO J 19:5701–5710

    CAS  PubMed Central  PubMed  Article  Google Scholar 

  • Helm M, Lück C, Prestele J, Hierl G, Huesgen PF, Frohlich T, Arnold GJ, Adamska I, Görg A, Lottspeich F, Gietl C (2007) Dual specificities of the glyoxysomal/peroxisomal processing protease DEG15 in higher plants. Proc Natl Acad Sci USA 104:11501–11506

    CAS  PubMed Central  PubMed  Article  Google Scholar 

  • Hu J, Baker A, Bartel B, Linka N, Mullen RT, Reumann S, Zolman BK (2012) Plant peroxisomes: biogenesis and function. Plant Cell 24:2279–2303

    CAS  PubMed Central  PubMed  Article  Google Scholar 

  • Islinger M, Grille S, Fahimi HD, Schrader M (2012) The peroxisome: an update on mysteries. Histochem Cell Biol 137:547–574

    CAS  PubMed  Article  Google Scholar 

  • Koncz C, Schell J (1986) The promoter of the TL-DNA gene 5 controls the tissue-specific expression of chimaeric genes carried by a novel type of Agrobacterium binary vector. Mol Gen Genet 204:383–396

    CAS  Article  Google Scholar 

  • Krause C, Rosewich H, Woehler A, Gartner J (2013) Functional analysis of PEX13 mutation in a Zellweger syndrome spectrum patient reveals novel homooligomerization of PEX13 and its role in human peroxisome biogenesis. Hum Mol Genet 22:3844–3857

    CAS  PubMed  Article  Google Scholar 

  • Lee MS, Mullen RT, Trelease RN (1997) Oilseed isocitrate lyases lacking their essential type 1 peroxisomal targeting signal are piggybacked to glyoxysomes. Plant Cell 9:185–197

    CAS  PubMed Central  PubMed  Article  Google Scholar 

  • León J (2013) Role of plant peroxisomes in the production of jasmonic acid-based signals. Subcell Biochem 69:299–313

    PubMed  Article  Google Scholar 

  • Li XR, Li HJ, Yuan L, Liu M, Shi DQ, Liu J, Yang WC (2014) Arabidopsis DAYU/ABERRANT PEROXISOME MORPHOLOGY9 is a key regulator of peroxisome biogenesis and plays critical roles during pollen maturation and germination in planta. Plant Cell 26:619–635

    CAS  PubMed  Article  Google Scholar 

  • Lingard MJ, Bartel B (2009) Arabidopsis LON2 is necessary for peroxisomal function and sustained matrix protein import. Plant Physiol 151:1354–1365

    CAS  PubMed Central  PubMed  Article  Google Scholar 

  • Lingard MJ, Monroe-Augustus M, Bartel B (2009) Peroxisome-associated matrix protein degradation in Arabidopsis. Proc Natl Acad Sci USA 106:4561–4566

    CAS  PubMed Central  PubMed  Article  Google Scholar 

  • Liu Y, Björkman J, Urquhart A, Wanders RJA, Crane DI, Gould SJ (1999) PEX13 is mutated in complementation group 13 of the peroxisome-biogenesis disorders. Am J Hum Genet 65:621–634

    CAS  PubMed Central  PubMed  Article  Google Scholar 

  • Mano S, Nakamori C, Nito K, Kondo M, Nishimura M (2006) The Arabidopsis pex12 and pex13 mutants are defective in both PTS1- and PTS2-dependent protein transport to peroxisomes. Plant J 47:604–618

    CAS  PubMed  Article  Google Scholar 

  • McNew JA, Goodman JM (1994) An oligomeric protein is imported into peroxisomes in vivo. J Cell Biol 127:1245–1257

    CAS  PubMed  Article  Google Scholar 

  • Michaels SD, Amasino RM (1998) A robust method for detecting single-nucleotide changes as polymorphic markers by PCR. Plant J 14:381–385

    CAS  PubMed  Article  Google Scholar 

  • Monroe-Augustus M, Ramón NM, Ratzel SE, Lingard MJ, Christensen SE, Murali C, Bartel B (2011) Matrix proteins are inefficiently imported into Arabidopsis peroxisomes lacking the receptor-docking peroxin PEX14. Plant Mol Biol 77:1–15

    CAS  PubMed Central  PubMed  Article  Google Scholar 

  • Mullen RT, Flynn CR, Trelease RN (2001) How are peroxisomes formed? The role of the endoplasmic reticulum and peroxins. Trends Plant Sci 6:256–261

    CAS  PubMed  Article  Google Scholar 

  • Neff MM, Neff JD, Chory J, Pepper AE (1998) dCAPS, a simple technique for the genetic analysis of single nucleotide polymorphisms: experimental applications in Arabidopsis thaliana genetics. Plant J 14:387–392

    CAS  PubMed  Article  Google Scholar 

  • Nito K, Hayashi M, Nishimura M (2002) Direct interaction and determination of binding domains among peroxisomal import factors in Arabidopsis thaliana. Plant Cell Physiol 43:355–366

    CAS  PubMed  Google Scholar 

  • Nito K, Kamigaki A, Kondo M, Hayashi M, Nishimura M (2007) Functional classification of Arabidopsis peroxisome biogenesis factors proposed from analyses of knockdown mutants. Plant Cell Physiol 48:763–774

    CAS  PubMed  Google Scholar 

  • Otera H, Setoguchi K, Hamasaki M, Kumashiro T, Shimizu N, Fujiki Y (2002) Peroxisomal targeting signal receptor Pex5p interacts with cargoes and import machinery components in a spatiotemporally differentiated manner: conserved Pex5p WXXXF/Y motifs are critical for matrix protein import. Mol Cell Biol 22:1639–1655

    CAS  PubMed Central  PubMed  Article  Google Scholar 

  • Pires JR, Hong X, Brockmann C, Volkmer-Engert R, Schneider-Mergener J, Oschkinat H, Erdmann R (2003) The ScPex13p SH3 domain exposes two distinct binding sites for Pex5p and Pex14p. J Mol Biol 326:1427–1435

    CAS  PubMed  Article  Google Scholar 

  • Pracharoenwattana I, Cornah JE, Smith SM (2007) Arabidopsis peroxisomal malate dehydrogenase functions in β-oxidation but not in the glyoxylate cycle. Plant J 50:381–390

    CAS  PubMed  Article  Google Scholar 

  • Ramón NM, Bartel B (2010) Interdependence of the peroxisome-targeting receptors in Arabidopsis thaliana: PEX7 facilitates PEX5 accumulation and import of PTS1 cargo into peroxisomes. Mol Biol Cell 21:1263–1271

    PubMed Central  PubMed  Article  Google Scholar 

  • Ratzel SE, Lingard MJ, Woodward AW, Bartel B (2011) Reducing PEX13 expression ameliorates physiological defects of late-acting peroxin mutants. Traffic 12:121–134

    CAS  PubMed Central  PubMed  Article  Google Scholar 

  • Schumann H, Huesgen PF, Gietl C, Adamska I (2008) The DEG15 serine protease cleaves peroxisomal targeting signal 2-containing proteins in Arabidopsis. Plant J 148:1847–1856

    Google Scholar 

  • Shimozawa N, Suzuki Y, Zhang Z, Imamura A, Toyama R, Mukai S, Fujiki Y, Tsukamoto T, Osumi T, Orii T, Wanders RJ, Kondo N (1999) Nonsense and temperature-sensitive mutations in PEX13 are the cause of complementation group H of peroxisome biogenesis disorders. Hum Mol Genet 8:1077–1083

    CAS  PubMed  Article  Google Scholar 

  • Stasinopoulos TC, Hangarter RP (1990) Preventing photochemistry in culture media by long-pass light filters alters growth of cultured tissues. Plant Physiol 93:1365–1369

    CAS  PubMed Central  PubMed  Article  Google Scholar 

  • Stein K, Schell-Steven A, Erdmann R, Rottensteiner H (2002) Interactions of Pex7p and Pex18p/Pex21p with the peroxisomal docking machinery: implications for the first steps in PTS2 protein import. Mol Cell Biol 22:6056–6069

    CAS  PubMed Central  PubMed  Article  Google Scholar 

  • Strader LC, Bartel B (2011) Transport and metabolism of the endogenous auxin precursor indole-3-butyric acid. Mol Plant 4:477–486

    CAS  PubMed Central  PubMed  Article  Google Scholar 

  • Strader L, Culler Hendrickson A, Cohen J, Bartel B (2010) Conversion of endogenous indole-3-butyric acid to indole-3-acetic acid drives cell expansion in Arabidopsis seedlings. Plant Physiol 153:1577–1586

    CAS  PubMed Central  PubMed  Article  Google Scholar 

  • Strader LC, Wheeler DL, Christensen SE, Berens JC, Cohen JD, Rampey RA, Bartel B (2011) Multiple facets of Arabidopsis seedling development require indole-3-butyric acid-derived auxin. Plant Cell 23:984–999

    CAS  PubMed Central  PubMed  Article  Google Scholar 

  • Toyama R, Mukai S, Itagaki A, Tamura S, Shimozawa N, Suzuki Y, Kondo N, Wanders RJ, Fujiki Y (1999) Isolation, characterization and mutation analysis of PEX13-defective Chinese hamster ovary cell mutants. Hum Mol Genet 8:1673–1681

    CAS  PubMed  Article  Google Scholar 

  • Walton PA, Hill PE, Subramani S (1995) Import of stably folded proteins into peroxisomes. Mol Biol Cell 6:675–683

    CAS  PubMed Central  PubMed  Article  Google Scholar 

  • Waterham HR, Ebberink MS (2012) Genetics and molecular basis of human peroxisome biogenesis disorders. Biochim Biophys Acta 1822:1430–1441

    CAS  PubMed  Article  Google Scholar 

  • Williams C, Distel B (2006) Pex13p: docking or cargo handling protein? Biochim Biophys Acta 1763:1585–1591

    CAS  PubMed  Article  Google Scholar 

  • Woodward AW, Bartel B (2005) The Arabidopsis peroxisomal targeting signal type 2 receptor PEX7 is necessary for peroxisome function and dependent on PEX5. Mol Biol Cell 16:573–583

    CAS  PubMed Central  PubMed  Article  Google Scholar 

  • Zolman BK, Bartel B (2004) An Arabidopsis indole-3-butyric acid-response mutant defective in PEROXIN6, an apparent ATPase implicated in peroxisomal function. Proc Natl Acad Sci USA 101:1786–1791

    CAS  PubMed Central  PubMed  Article  Google Scholar 

  • Zolman BK, Yoder A, Bartel B (2000) Genetic analysis of indole-3-butyric acid responses in Arabidopsis thaliana reveals four mutant classes. Genetics 156:1323–1337

    CAS  PubMed Central  PubMed  Google Scholar 

  • Zolman BK, Monroe-Augustus M, Thompson B, Hawes JW, Krukenberg KA, Matsuda SPT, Bartel B (2001a) chy1, an Arabidopsis mutant with impaired β-oxidation, is defective in a peroxisomal β-hydroxyisobutyryl-CoA hydrolase. J Biol Chem 276:31037–31046

    CAS  PubMed  Article  Google Scholar 

  • Zolman BK, Silva ID, Bartel B (2001b) The Arabidopsis pxa1 mutant is defective in an ATP-binding cassette transporter-like protein required for peroxisomal fatty acid β-oxidation. Plant Physiol 127:1266–1278

    CAS  PubMed Central  PubMed  Article  Google Scholar 

  • Zolman BK, Monroe-Augustus M, Silva ID, Bartel B (2005) Identification and functional characterization of Arabidopsis PEROXIN4 and the interacting protein PEROXIN22. Plant Cell 17:3422–3435

    CAS  PubMed Central  PubMed  Article  Google Scholar 

  • Zolman BK, Nyberg M, Bartel B (2007) IBR3, a novel peroxisomal acyl-CoA dehydrogenase-like protein required for indole-3-butyric acid response. Plant Mol Biol 64:59–72

    CAS  PubMed  Article  Google Scholar 

  • Zolman BK, Martinez N, Millius A, Adham AR, Bartel B (2008) Identification and characterization of Arabidopsis indole-3-butyric acid response mutants defective in novel peroxisomal enzymes. Genetics 180:237–251

    CAS  PubMed Central  PubMed  Article  Google Scholar 

Download references

Acknowledgments

We thank Steven Smith (University of Western Australia) for the PMDH2 antibody, Monique Gill for assistance with the mutant screen, and Kim Gonzalez, Yun-Ting Kao, Mauro Rinaldi, and Pierce Young for critical comments on the manuscript. This research was supported by the National Science Foundation (MCB-1244182) and the Robert A. Welch Foundation (C-1309). Confocal microscopy was performed on equipment obtained through a Shared Instrumentation Grant from the National Institutes of Health (S10RR026399). A. W. W. was partially supported by a UMHB Faculty Development Grant, and M. B. was partially supported by a Howard Hughes Medical Institute Professors Grant (52005717 to B. B.).

Author information

Affiliations

Authors

Corresponding author

Correspondence to Bonnie Bartel.

Additional information

Andrew W. Woodward and Wendell A. Fleming have contributed equally to this work.

Rights and permissions

Reprints and Permissions

About this article

Verify currency and authenticity via CrossMark

Cite this article

Woodward, A.W., Fleming, W.A., Burkhart, S.E. et al. A viable Arabidopsis pex13 missense allele confers severe peroxisomal defects and decreases PEX5 association with peroxisomes. Plant Mol Biol 86, 201–214 (2014). https://doi.org/10.1007/s11103-014-0223-8

Download citation

  • Received:

  • Accepted:

  • Published:

  • Issue Date:

  • DOI: https://doi.org/10.1007/s11103-014-0223-8

Keywords

  • Peroxisome
  • Organelle biogenesis
  • Subcellular targeting