Abstract
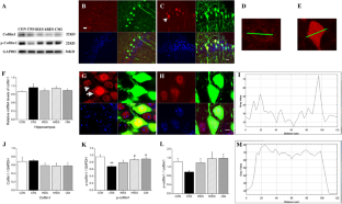
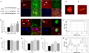
Depression afflicts more than 300 million people worldwide, but there is currently no universally effective drug in clinical practice. In this study, chronic restraint stress (CRS)-induced mice depression model was used to study the antidepressant effects of resveratrol and its mechanism. Our results showed that resveratrol significantly attenuated depression-like behavior in mice. Consistent with behavioral changes, resveratrol significantly attenuated CRS-induced reduction in the density of dendrites and dendritic spines in both hippocampus and medial prefrontal cortex (mPFC). Meanwhile, in hippocampus and mPFC, resveratrol consistently alleviated CRS-induced cofilin1 activation by increasing its ser3 phosphorylation. In addition, cofilin1 immunofluorescence distribution in neuronal inner peri-membrane in controls, and cofilin1 diffusely distribution in the cytoplasm in CRS group were common in hippocampus. However, the distribution of cofilin1 in mPFC was reversed. Pearson’s correlation analysis revealed that there was a significant positive correlation found between the sucrose consumption in sucrose preference test and the dendrite density in multiple sub-regions of hippocampus and mPFC, and a significant negative correlation between the immobility time in tail suspension test and the dendrite/dendritic spine density in several different areas of hippocampus and mPFC. P-cofilin1 was significantly positively correlated with the overall dendritic spine density in mPFC as well as with the overall dendrite density or BDNF in the hippocampus. Our results suggest that the BDNF/cofilin1 pathway, in which cofilin1 may be activated in a brain-specific manner, was involved in resveratrol’s attenuating the dendrite and dendritic spine loss and behavioral abnormality.
Access this article
We’re sorry, something doesn't seem to be working properly.
Please try refreshing the page. If that doesn't work, please contact support so we can address the problem.









References
Krishnan V, Nestler EJ (2008) The molecular neurobiology of depression. Nature 455:894. https://doi.org/10.1038/nature07455
Berton O, Nestler EJ (2006) New approaches to antidepressant drug discovery: beyond monoamines. Nat Rev Neurosci 7:137–151. https://doi.org/10.1038/nrn1846
Ruhe HG, Mason NS, Schene AH (2007) Mood is indirectly related to serotonin, norepinephrine and dopamine levels in humans: a meta-analysis of monoamine depletion studies. Mol Psychiatry 12:331–359. https://doi.org/10.1038/sj.mp.4001949
Sheline YI (2003) Neuroimaging studies of mood disorder effects on the brain. Biol Psychiatry 54:338–352
Harrison PJ (2002) The neuropathology of primary mood disorder. Brain 125:1428–1449. https://doi.org/10.1093/brain/awf149
Nestler EJ, Barrot M, DiLeone RJ, Eisch AJ, Gold SJ, Monteggia LM (2002) Neurobiology of depression. Neuron 34:13–25
Pittenger C, Duman RS (2008) Stress, depression, and neuroplasticity: a convergence of mechanisms. Neuropsychopharmacology 33:88–109. https://doi.org/10.1038/sj.npp.1301574
Rauf A, Imran M, Butt MS, Nadeem M, Peters DG, Mubarak MS (2018) Resveratrol as an anti-cancer agent: A review. Crit Rev Food Sci Nutr 58:1428–1447. https://doi.org/10.1080/10408398.2016.1263597
Walle T, Hsieh F, DeLegge MH, Oatis JE Jr, Walle UK (2004) High absorption but very low bioavailability of oral resveratrol in humans. Drug Metab Dispos 32:1377–1382. https://doi.org/10.1124/dmd.104.000885
Patel KR, Andreadi C, Britton RG, Horner-Glister E, Karmokar A, Sale S et al (2013) Sulfate metabolites provide an intracellular pool for resveratrol generation and induce autophagy with senescence. Sci Transl Med. https://doi.org/10.1126/scitranslmed.3005870
de Oliveira MR, Chenet AL, Duarte AR, Scaini G, Quevedo J (2018) Molecular Mechanisms Underlying the Anti-depressant Effects of Resveratrol: a Review. Mol Neurobiol 55:4543–4559. https://doi.org/10.1007/s12035-017-0680-6
Feng G, Mellor RH, Bernstein M, Keller-Peck C, Nguyen QT, Wallace M et al (2000) Imaging neuronal subsets in transgenic mice expressing multiple spectral variants of GFP. Neuron 28:41–51
Seo JS, Park JY, Choi J, Kim TK, Shin JH, Lee JK et al (2012) NADPH oxidase mediates depressive behavior induced by chronic stress in mice. J Neurosci 32:9690–9699. https://doi.org/10.1523/JNEUROSCI.0794-12.2012
Seo JS, Wei J, Qin L, Kim Y, Yan Z, Greengard P (2017) Cellular and molecular basis for stress-induced depression. Mol Psychiatry 22:1440–1447. https://doi.org/10.1038/mp.2016.118
Liu D, Zhang Q, Gu J, Wang X, Xie K, Xian X et al (2014) Resveratrol prevents impaired cognition induced by chronic unpredictable mild stress in rats. Prog Neuropsychopharmacol Biol Psychiatry 49:21–29. https://doi.org/10.1016/j.pnpbp.2013.10.017
Ali SH, Madhana RM, Kasala KVA, Bodduluru ER, Pitta S et al (2015) Resveratrol ameliorates depressive-like behavior in repeated corticosterone-induced depression in mice. Steroids 101:37–42. https://doi.org/10.1016/j.steroids.2015.05.010
Li YC, Liu YM, Shen JD, Chen JJ, Pei YY, Fang XY (2016) Resveratrol Ameliorates the Depressive-Like Behaviors and Metabolic Abnormalities Induced by Chronic Corticosterone Injection. Molecules. https://doi.org/10.3390/molecules21101341
Shanahan NA, Velez LP, Masten VL, Dulawa SC (2011) Essential role for orbitofrontal serotonin 1B receptors in obsessive-compulsive disorder-like behavior and serotonin reuptake inhibitor response in mice. Biol Psychiatry 70:1039–1048. https://doi.org/10.1016/j.biopsych.2011.07.032
Han F, Zhuang TT, Chen JJ, Zhu XL, Cai YF, Lu YP (2017) Novel derivative of Paeonol, Paeononlsilatie sodium, alleviates behavioral damage and hippocampal dendritic injury in Alzheimer’s disease concurrent with cofilin1/phosphorylated-cofilin1 and RAC1/CDC42 alterations in rats. PLoS ONE 12:e0185102. https://doi.org/10.1371/journal.pone.0185102
Foster Olive M, Del Franco AP, Gipson CD (2018) Diolistic Labeling and Analysis of Dendritic Spines. Methods Mol Biol 1727:179–200. https://doi.org/10.1007/978-1-4939-7571-6_14
Sebastian V, Estil JB, Chen D, Schrott LM, Serrano PA (2013) Acute physiological stress promotes clustering of synaptic markers and alters spine morphology in the hippocampus. PLoS ONE 8:e79077. https://doi.org/10.1371/journal.pone.0079077
Sadowski MJ, Pankiewicz J, Scholtzova H, Mehta PD, Prelli F, Quartermain D et al (2006) Blocking the apolipoprotein E/amyloid-beta interaction as a potential therapeutic approach for Alzheimer’s disease. Proc Natl Acad Sci U S A 103:18787–18792. https://doi.org/10.1073/pnas.0604011103
Hu XY, Qin S, Lu YP, Ravid R, Swaab DF, Zhou JN (2003) Decreased estrogen receptor-alpha expression in hippocampal neurons in relation to hyperphosphorylated tau in Alzheimer patients. Acta Neuropathol 106:213–220. https://doi.org/10.1007/s00401-003-0720-3
Bernstein BW, Bamburg JR (2010) ADF/cofilin: a functional node in cell biology. Trends Cell Biol 20:187–195. https://doi.org/10.1016/j.tcb.2010.01.001
Bamburg JR, Wiggan OP (2002) ADF/cofilin and actin dynamics in disease. Trends Cell Biol 12:598–605
Penzes P, Cahill ME, Jones KA, VanLeeuwen JE, Woolfrey KM (2011) Dendritic spine pathology in neuropsychiatric disorders. Nat Neurosci 14:285–293. https://doi.org/10.1038/nn.2741
McLaughlin KJ, Wilson JO, Harman J, Wright RL, Wieczorek L, Gomez J et al (2010) Chronic 17beta-estradiol or cholesterol prevents stress-induced hippocampal CA3 dendritic retraction in ovariectomized female rats: possible correspondence between CA1 spine properties and spatial acquisition. Hippocampus 20:768–786. https://doi.org/10.1002/hipo.20678
Qiao H, Li MX, Xu C, Chen HB, An SC, Ma XM (2016) Dendritic Spines in Depression: What We Learned from Animal Models. Neural Plast 2016:8056370. https://doi.org/10.1155/2016/8056370
Radley JJ, Rocher AB, Miller M, Janssen WG, Liston C, Hof PR et al (2006) Repeated stress induces dendritic spine loss in the rat medial prefrontal cortex. Cereb Cortex 16:313–320. https://doi.org/10.1093/cercor/bhi104
Liston C, Miller MM, Goldwater DS, Radley JJ, Rocher AB, Hof PR et al (2006) Stress-induced alterations in prefrontal cortical dendritic morphology predict selective impairments in perceptual attentional set-shifting. J Neurosci 26:7870–7874. https://doi.org/10.1523/jneurosci.1184-06.2006
Bloss EB, Janssen WG, McEwen BS, Morrison JH (2010) Interactive effects of stress and aging on structural plasticity in the prefrontal cortex. J Neurosci 30:6726–6731. https://doi.org/10.1523/jneurosci.0759-10.2010
Holtmaat A, Svoboda K (2009) Experience-dependent structural synaptic plasticity in the mammalian brain. Nat Rev Neurosci 10:647–658. https://doi.org/10.1038/nrn2699
Kaufmann WE, Moser HW (2000) Dendritic anomalies in disorders associated with mental retardation. Cereb Cortex 10:981–991. https://doi.org/10.1093/cercor/10.10.981
Fiala JC, Allwardt B, Harris KM (2002) Dendritic spines do not split during hippocampal LTP or maturation. Nat Neurosci 5:297–298. https://doi.org/10.1038/nn830
Pawlak R, Rao BS, Melchor JP, Chattarji S, McEwen B, Strickland S (2005) Tissue plasminogen activator and plasminogen mediate stress-induced decline of neuronal and cognitive functions in the mouse hippocampus. Proc Natl Acad Sci U S A 102:18201–18206. https://doi.org/10.1073/pnas.0509232102
Kassem MS, Lagopoulos J, Stait-Gardner T, Price WS, Chohan TW, Arnold JC et al (2013) Stress-induced grey matter loss determined by MRI is primarily due to loss of dendrites and their synapses. Mol Neurobiol 47:645–661. https://doi.org/10.1007/s12035-012-8365-7
Orlowski D, Elfving B, Muller HK, Wegener G, Bjarkam CR (2012) Wistar rats subjected to chronic restraint stress display increased hippocampal spine density paralleled by increased expression levels of synaptic scaffolding proteins. Stress 15:514–523. https://doi.org/10.3109/10253890.2011.643516
Sunanda RMS, Raju TR (1995) Effect of chronic restraint stress on dendritic spines and excrescences of hippocampal CA3 pyramidal neurons–a quantitative study. Brain Res 694:312–317. https://doi.org/10.1016/0006-8993(95)00822-8
Sala C, Segal M (2014) Dendritic spines: the locus of structural and functional plasticity. Physiol Rev 94:141–188. https://doi.org/10.1152/physrev.00012.2013
Hains AB, Vu MA, Maciejewski PK, van Dyck CH, Gottron M, Arnsten AF (2009) Inhibition of protein kinase C signaling protects prefrontal cortex dendritic spines and cognition from the effects of chronic stress. Proc Natl Acad Sci U S A 106:17957–17962. https://doi.org/10.1073/pnas.0908563106
Bloss EB, Janssen WG, Ohm DT, Yuk FJ, Wadsworth S, Saardi KM et al (2011) Evidence for reduced experience-dependent dendritic spine plasticity in the aging prefrontal cortex. J Neurosci 31:7831–7839. https://doi.org/10.1523/jneurosci.0839-11.2011
Yu H, Wang DD, Wang Y, Liu T, Lee FS, Chen ZY (2012) Variant brain-derived neurotrophic factor Val66Met polymorphism alters vulnerability to stress and response to antidepressants. J Neurosci 32:4092–4101. https://doi.org/10.1523/jneurosci.5048-11.2012
Hering H, Sheng M (2001) Dendritic spines: structure, dynamics and regulation. Nat Rev Neurosci 2:880–888. https://doi.org/10.1038/35104061
Maiti P, Manna J, Ilavazhagan G, Rossignol J, Dunbar GL (2015) Molecular regulation of dendritic spine dynamics and their potential impact on synaptic plasticity and neurological diseases. Neurosci Biobehav Rev 59:208–237. https://doi.org/10.1016/j.neubiorev.2015.09.020
Wang G, Cheng Y, Gong M, Liang B, Zhang M, Chen Y et al (2013) Systematic correlation between spine plasticity and the anxiety/depression-like phenotype induced by corticosterone in mice. NeuroReport 24:682–687. https://doi.org/10.1097/WNR.0b013e32836384db
Radley JJ, Rocher AB, Rodriguez A, Ehlenberger DB, Dammann M, McEwen BS et al (2008) Repeated stress alters dendritic spine morphology in the rat medial prefrontal cortex. J Comp Neurol 507:1141–1150. https://doi.org/10.1002/cne.21588
Duman RS, Monteggia LM (2006) A neurotrophic model for stress-related mood disorders. Biol Psychiatry 59:1116–1127. https://doi.org/10.1016/j.biopsych.2006.02.013
Monteggia LM, Barrot M, Powell CM, Berton O, Galanis V, Gemelli T et al (2004) Essential role of brain-derived neurotrophic factor in adult hippocampal function. Proc Natl Acad Sci U S A 101:10827–10832. https://doi.org/10.1073/pnas.0402141101
Bennett MR, Lagopoulos J (2014) Stress and trauma: BDNF control of dendritic-spine formation and regression. Prog Neurobiol 112:80–99. https://doi.org/10.1016/j.pneurobio.2013.10.005
Acknowledgments
We thank Pref Jiang-Ning Zhou for providing us with transgenic mice (B6.Cg-TgN (Thy-YFP-H) 2Jrs), Mr. Ke-Qing Zhou for help in the experimental methods, Ms. Yan-Qing Qiu and Ying Tian for help in the experiment, and Mr. Hao Yan and Ms. Xiao-Yan Ma for help in the confocal photomicrographs. This work was supported by the National Natural Science Foundation of China (No. 30470537), the Natural Science Foundation of the Department of Education, Anhui Province (ZD2008006-1), Anhui Provincial Key Laboratory of Molecular Enzymology and Mechanism of Major Diseases, Anhui Provincial Key Laboratory of the Conservation and Exploitation of Biological Resources, Key Laboratory of Biomedicine in Gene Diseases and Health of Anhui Higher Education Institutes and the Innovation Team of Scientific Research Platform in Anhui Universities.
Author information
Authors and Affiliations
Corresponding author
Ethics declarations
Conflict of interest
The authors declare that there is no conflict of interest.
Additional information
Publisher's Note
Springer Nature remains neutral with regard to jurisdictional claims in published maps and institutional affiliations.
Rights and permissions
About this article
Cite this article
Chen, JJ., Shen, JX., Yu, ZH. et al. The Antidepressant Effects of Resveratrol are Accompanied by the Attenuation of Dendrite/Dendritic Spine Loss and the Upregulation of BDNF/p-cofilin1 Levels in Chronic Restraint Mice. Neurochem Res 46, 660–674 (2021). https://doi.org/10.1007/s11064-020-03200-1
Received:
Revised:
Accepted:
Published:
Issue Date:
DOI: https://doi.org/10.1007/s11064-020-03200-1