Skip to main content

Downregulation of lncRNA XIST Represses Tumor Growth and Boosts Radiosensitivity of Neuroblastoma via Modulation of the miR-375/L1CAM Axis

Abstract

Neuroblastoma (NB) is a heterogeneous tumor that is common in infants and young children. Long non-coding RNA X-inactive specific transcript (XIST) is implicated in NB advancement. Nevertheless, the role and regulatory mechanism by which XIST in NB are not fully elucidated. Expression levels of XIST, microRNA-375-5p (miR-375), and L1 cell adhesion molecular (L1CAM) were examined through quantitative real-time polymerase chain reaction (qRT-PCR). The cell cycle progression, proliferation, and colony formation of NB cells were determined with flow cytometry, 3-(4, 5-dimethylthiazol-2-yl)-2, 5-diphenyltetrazolium bromide (MTT), or cell colony formation assays. Cell apoptotic rate was detected with flow cytometry assay. The relationship between XIST or L1CAM and miR-375 was verified via dual-luciferase reporter assay. The level of L1CAM protein was examined through western blotting. The role of XIST in vivo was confirmed through xenograft assay. XIST and L1CAM were upregulated while miR-375 was downregulated in NB tissues and cells. XIST depletion repressed tumor growth in vivo and elevated radiosensitivity, arrested cell cycle progression, and impeded proliferation of NB cells in vitro. Mechanistically, XIST modulated L1CAM expression through competitively binding to miR-375. Furthermore, miR-375 inhibitor recovered XIST inhibition-mediated effects on the radiosensitivity and malignant behaviors of NB cells. Also, L1CAM overexpression reversed the effects of miR-375 enhancement on the cell cycle progression, proliferation, and radiosensitivity of NB cells. XIST downregulation repressed tumor growth and boosted radiosensitivity of NB via modulating the miR-375/L1CAM axis, indicating that XIST was a promising target for NB treatment.

This is a preview of subscription content, access via your institution.

Fig. 1
Fig. 2
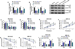
Fig. 3
Fig. 4
Fig. 5
Fig. 6
Fig. 7
Fig. 8

References

  1. Yu Y, Chen F, Yang Y, Jin Y, Shi J, Han S, Chu P, Lu J, Tai J, Wang S, Yang W, Wang H, Guo Y, Ni X (2019) lncRNA SNHG16 is associated with proliferation and poor prognosis of pediatric neuroblastoma. Int J Oncol 55(1):93–102

    CAS  PubMed  PubMed Central  Google Scholar 

  2. Swift CC, Eklund MJ, Kraveka JM, Alazraki AL (2018) Updates in diagnosis, management, and treatment of neuroblastoma. Radiographics 38(2):566–580

    PubMed  Article  Google Scholar 

  3. Kholodenko IV, Kalinovsky DV, Doronin II, Deyev SM, Kholodenko RV (2018) Neuroblastoma origin and therapeutic targets for immunotherapy. J Immunol Res 2018:7394268

    PubMed  PubMed Central  Article  Google Scholar 

  4. Défachelles AS, Cougnenc O, Carpentier P (2011) Radio iodized metaiodobenzylguanidine (MIBG) in the treatment of neuroblastoma: modalities and indications. Bull Cancer 98(5):559–569

    PubMed  Article  Google Scholar 

  5. Peng WX, Koirala P, Mo YY (2017) LncRNA-mediated regulation of cell signaling in cancer. Oncogene 36(41):5661–5667

    CAS  PubMed  PubMed Central  Article  Google Scholar 

  6. Bhan A, Soleimani M, Mandal SS (2017) Long noncoding RNA and cancer: a new paradigm. Cancer Res 77(15):3965–3981

    CAS  PubMed  Article  Google Scholar 

  7. Renganathan A, Felley-Bosco E (2017) Long noncoding RNAs in cancer and therapeutic potential. Adv Exp Med Biol 1008:199–222

    CAS  PubMed  Article  Google Scholar 

  8. Dou Q, Xu Y, Zhu Y, Hu Y, Yan Y, Yan H (2019) LncRNA FAM83H-AS1 contributes to the radioresistance, proliferation, and metastasis in ovarian cancer through stabilizing HuR protein. Eur J Pharmacol 852:134–141

    CAS  PubMed  Article  Google Scholar 

  9. Zhang N, Zeng X, Sun C, Guo H, Wang T, Wei L, Zhang Y, Zhao J, Ma X (2019) LncRNA LINC00963 promotes tumorigenesis and radioresistance in breast cancer by sponging miR-324-3p and inducing ACK1 expression. Mol Ther Nucleic Acids 18:871–881

    CAS  PubMed  PubMed Central  Article  Google Scholar 

  10. Wei W, Liu Y, Lu Y, Yang B, Tang L (2017) LncRNA XIST promotes pancreatic cancer proliferation through miR-133a/EGFR. J Cell Biochem 118(10):3349–3358

    CAS  PubMed  Article  Google Scholar 

  11. Chen D-L, Chen L-Z, Lu Y-X, Zhang D-S, Zeng Z-L, Pan Z-Z, Huang P, Wang F-H, Li Y-H, Ju H-Q, Xu R-H (2017) Long noncoding RNA XIST expedites metastasis and modulates epithelial-mesenchymal transition in colorectal cancer. Cell Death Dis 8(8):e3011

    CAS  PubMed  PubMed Central  Article  Google Scholar 

  12. Zhu H, Zheng T, Yu J, Zhou L, Wang L (2018) LncRNA XIST accelerates cervical cancer progression via upregulating Fus through competitively binding with miR-200a. Biomed Pharmacother 105:789–797

    CAS  PubMed  Article  Google Scholar 

  13. Zheng R, Lin S, Guan L, Yuan H, Liu K, Liu C, Ye W, Liao Y, Jia J, Zhang R (2018) Long non-coding RNA XIST inhibited breast cancer cell growth, migration, and invasion via miR-155/CDX1 axis. Biochem Biophys Res Commun 498(4):1002–1008

    CAS  PubMed  Article  Google Scholar 

  14. Zhang J, Li W-Y, Yang Y, Yan L-Z, Zhang S-Y, He J, Wang J-X (2019) LncRNA XIST facilitates cell growth, migration and invasion via modulating H3 histone methylation of DKK1 in neuroblastoma. Cell Cycle 18(16):1882–1892

    PubMed  PubMed Central  Article  Google Scholar 

  15. Di Leva G, Garofalo M, Croce CM (2014) MicroRNAs in cancer. Annu Rev Pathol 9:287–314

    PubMed  Article  Google Scholar 

  16. Rupaimoole R, Slack FJ (2017) MicroRNA therapeutics: towards a new era for the management of cancer and other diseases. Nat Rev Drug Discov 16(3):203–222

    CAS  PubMed  Article  Google Scholar 

  17. Xu X, Chen X, Xu M, Liu X, Pan B, Qin J, Xu T, Zeng K, Pan Y, He B, Sun H, Sun L, Wang S (2019) miR-375-3p suppresses tumorigenesis and partially reverses chemoresistance by targeting YAP1 and SP1 in colorectal cancer cells. Aging (Albany NY) 11(18):7357–7385

    CAS  Article  Google Scholar 

  18. Liu J, Wang P, Zhang P, Zhang X, Du H, Liu Q, Huang B, Qian C, Zhang S, Zhu W, Yang X, Xiao Y, Liu Z, Luo D (2019) An integrative bioinformatics analysis identified miR-375 as a candidate key regulator of malignant breast cancer. J Appl Genet 60(3–4):335–346

    CAS  PubMed  Article  Google Scholar 

  19. Sun X, Wei B, Peng Z-H, Fu Q-L, Wang C-J, Zheng J-C, Sun J-C (2019) Knockdown of lncRNA XIST suppresses osteosarcoma progression by inactivating AKT/mTOR signaling pathway by sponging miR-375-3p. Int J Clin Exp Pathol 12(5):1507–1517

    CAS  PubMed  PubMed Central  Google Scholar 

  20. Zhang H, Liu T, Yi S, Gu L, Zhou M (2015) Targeting MYCN IRES in MYCN-amplified neuroblastoma with miR-375 inhibits tumor growth and sensitizes tumor cells to radiation. Mol Oncol 9(7):1301–1311

    CAS  PubMed  PubMed Central  Article  Google Scholar 

  21. Rathjen FG, Schachner M (1984) Immunocytological and biochemical characterization of a new neuronal cell surface component (L1 antigen) which is involved in cell adhesion. Embo J 3(1):1–10

    CAS  PubMed  PubMed Central  Article  Google Scholar 

  22. Na'ara S, Amit M, Gil Z (2019) L1CAM induces perineural invasion of pancreas cancer cells by upregulation of metalloproteinase expression. Oncogene 38(4):596–608

    CAS  PubMed  Article  Google Scholar 

  23. Corrado G, Laquintana V, Loria R, Carosi M, de Salvo L, Sperduti I, Zampa A, Cicchillitti L, Piaggio G, Cutillo G, Falcioni R, Vizza E (2018) Endometrial cancer prognosis correlates with the expression of L1CAM and miR34a biomarkers. J Exp Clin Cancer Res 37(1):139

    PubMed  PubMed Central  Article  Google Scholar 

  24. Wachowiak R, Krause M, Mayer S, Peukert N, Suttkus A, Müller WC, Lacher M, Meixensberger J, Nestler U (2018) Increased L1CAM (CD171) levels are associated with glioblastoma and metastatic brain tumors. Medicine (Baltimore) 97(38):e12396

    CAS  Article  Google Scholar 

  25. Rached J, Nasr Z, Abdallah J, Abou-Antoun T (2016) L1-CAM knock-down radiosensitizes neuroblastoma IMR-32 cells by simultaneously decreasing MycN, but increasing PTEN protein expression. Int J Oncol 49(4):1722–1730

    CAS  PubMed  Article  Google Scholar 

  26. Ren S, Liu J, Feng Y, Li Z, He L, Li L, Cao X, Wang Z, Zhang Y (2019) Knockdown of circDENND4C inhibits glycolysis, migration and invasion by up-regulating miR-200b/c in breast cancer under hypoxia. J Exp Clin Cancer Res 38(1):388

    PubMed  PubMed Central  Article  Google Scholar 

  27. Feng S, Liu W, Bai X, Pan W, Jia Z, Zhang S, Zhu Y, Tan W (2019) LncRNA-CTS promotes metastasis and epithelial-to-mesenchymal transition through regulating miR-505/ZEB2 axis in cervical cancer. Cancer Lett 465:105–117

    CAS  PubMed  Article  Google Scholar 

  28. Davidoff AM (2012) Neuroblastoma. Semin Pediatr Surg 21(1):2–14

    PubMed  PubMed Central  Article  Google Scholar 

  29. Zhou X, Lu H, Li F, Han L, Zhang H, Jiang Z, Dong Q, Chen X (2020) LncRNA cancer susceptibility candidate (CASC7) upregulates phosphatase and tensin homolog by downregulating miR-10a to inhibit neuroblastoma cell proliferation. NeuroReport 31(5):381–386

    CAS  PubMed  Article  Google Scholar 

  30. Wen Y, Gong X, Dong Y, Tang C (2020) Long non coding RNA SNHG16 facilitates proliferation, migration, invasion and autophagy of neuroblastoma cells via sponging miR-542-3p and upregulating ATG5 expression. Onco Targets Ther 13:263–275

    CAS  PubMed  PubMed Central  Article  Google Scholar 

  31. Liu H, Deng H, Zhao Y, Li C, Liang Y (2018) LncRNA XIST/miR-34a axis modulates the cell proliferation and tumor growth of thyroid cancer through MET-PI3K-AKT signaling. J Exp Clin Cancer Res 37(1):279

    CAS  PubMed  PubMed Central  Article  Google Scholar 

  32. Liu Z, Ma C, Tang X, Tang Q, Lou L, Yu Y, Zheng F, Wu J, Yang X-B, Wang W, Hann SS (2019) The reciprocal interaction between LncRNA CCAT1 and miR-375-3p contribute to the downregulation of IRF5 gene expression by solasonine in HepG2 human hepatocellular carcinoma cells. Front Oncol 9:1081

    PubMed  PubMed Central  Article  Google Scholar 

  33. Klat J, Mladenka A, Dvorackova J, Bajsova S, Simetka O (2019) L1CAM as a negative prognostic factor in endometrioid endometrial adenocarcinoma FIGO Stage IA-IB. Anticancer Res 39(1):421–424

    CAS  PubMed  Article  Google Scholar 

  34. Chen D-L, Zeng Z-L, Yang J, Ren C, Wang D-S, Wu W-J, Xu R-H (2013) L1cam promotes tumor progression and metastasis and is an independent unfavorable prognostic factor in gastric cancer. J Hematol Oncol 6:43

    PubMed  PubMed Central  Article  Google Scholar 

  35. Liu X, Min S, Wu N, Liu H, Wang T, Li W, Shen Y, Zhao C, Wang H, Qian Z, Xu H, Chen Y, Wang X (2019) miR-193a-3p inhibition of the Slug activator PAK4 suppresses non-small cell lung cancer aggressiveness via the p53/Slug/L1CAM pathway. Cancer Lett 447:56–65

    CAS  PubMed  Article  Google Scholar 

Download references

Funding

None.

Author information

Affiliations

Authors

Corresponding author

Correspondence to Hongjin Zhu.

Ethics declarations

Conflict of interest

The authors declare that they have no financial conflicts of interest.

Additional information

Publisher's Note

Springer Nature remains neutral with regard to jurisdictional claims in published maps and institutional affiliations.

Rights and permissions

Reprints and Permissions

About this article

Verify currency and authenticity via CrossMark

Cite this article

Yang, H., Zhang, X., Zhao, Y. et al. Downregulation of lncRNA XIST Represses Tumor Growth and Boosts Radiosensitivity of Neuroblastoma via Modulation of the miR-375/L1CAM Axis. Neurochem Res 45, 2679–2690 (2020). https://doi.org/10.1007/s11064-020-03117-9

Download citation

  • Received:

  • Revised:

  • Accepted:

  • Published:

  • Issue Date:

  • DOI: https://doi.org/10.1007/s11064-020-03117-9

Keywords

  • NB
  • XIST
  • miR-375
  • L1CAM
  • Radiosensitivity