Skip to main content

Ibuprofen Exerts Antiepileptic and Neuroprotective Effects in the Rat Model of Pentylenetetrazol-Induced Epilepsy via the COX-2/NLRP3/IL-18 Pathway

Abstract

Epilepsy is one of the most common diseases of the central nervous system. Recent studies have shown that a variety of inflammatory mediators play a key role in the pathogenesis of the disease. Ibuprofen (IBP) is a well-known anti-inflammatory agent that reduces the neuroinflammatory response and neuronal damage. In this study, we examined the effect of IBP in a rat model of pentylenetetrazol (PTZ)-induced chronic epilepsy. PTZ injection was given a total of 15 times on alternate days (over a period of 29 days) to induce epilepsy. The effects of IBP were evaluated by behavioral observation, EEG recording, Nissl staining, immunohistochemistry, Western blot analysis, and electrophysiological recording. The results showed that IBP alone affected the expression of cyclooxygenase-2 (COX-2) and neuronal excitability but did not cause epilepsy. IBP reduced seizure scores in the PTZ-treated rats, and it minimized the loss of hippocampal neurons. In addition, IBP decreased the secretion of COX-2, inhibited the activation of the NOD-like receptor 3 inflammasome, and reduced the secretion of the inflammatory cytokine interleukin-18. Furthermore, the results of whole-cell patch-clamp revealed that IBP affected action potential properties, including frequency, latency and duration in epileptic rats, suggesting that it may impact neuronal excitability. These effects of IBP may underlie its antiepileptic and neuroprotective actions.

This is a preview of subscription content, access via your institution.

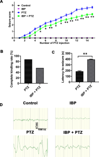
Fig. 1
Fig. 2
Fig. 3
Fig. 4
Fig. 5
Fig. 6
Fig. 7

References

  1. Rana A, Musto AE (2018) The role of inflammation in the development of epilepsy. J Neuroinflamm 15(1):144

    Google Scholar 

  2. Mazarati AM, Lewis ML, Pittman QJ (2017) Neurobehavioral comorbidities of epilepsy: role of inflammation. Epilepsia 58(Suppl 3):48–56

    PubMed  Google Scholar 

  3. Malik A, Kanneganti TD (2017) Inflammasome activation and assembly at a glance. J Cell Sci 130(23):3955–3963

    CAS  PubMed  PubMed Central  Google Scholar 

  4. Rathinam VAK, Fitzgerald KA (2016) Inflammasome complexes: emerging mechanisms and effector functions. Cell 165(4):792–800

    CAS  PubMed  PubMed Central  Google Scholar 

  5. Shao BZ, Xu ZQ, Han BZ et al (2015) NLRP3 inflammasome and its inhibitors: a review. Front Pharmacol 6:262

    PubMed  PubMed Central  Google Scholar 

  6. Han X, Sun S, Sun Y et al (2019) Small molecule-driven NLRP3 inflammation inhibition via interplay between ubiquitination and autophagy: implications for Parkinson disease. Autophagy 15(11):1860–1881

    CAS  PubMed  PubMed Central  Google Scholar 

  7. Li L, Ismael S, Nasoohi S et al (2019) Thioredoxin-interacting protein (TXNIP) associated NLRP3 inflammasome activation in human Alzheimer’s disease brain. J Alzheimers Dis 68(1):255–265

    CAS  PubMed  Google Scholar 

  8. Gugliandolo A, Giacoppo S, Bramanti P et al (2018) NLRP3 inflammasome activation in a transgenic amyotrophic lateral sclerosis model. Inflammation 41(1):93–103

    CAS  PubMed  Google Scholar 

  9. Rong S, Wan D, Fan Y et al (2019) Amentoflavone affects epileptogenesis and exerts neuroprotective effects by inhibiting NLRP3 inflammasome. Front Pharmacol 10:856

    CAS  PubMed  PubMed Central  Google Scholar 

  10. Lai ZZ, Yang HL, Ha SY et al (2019) Cyclooxygenase-2 in endometriosis. Int J Biol Sci 15(13):2783–2797

    PubMed  PubMed Central  Google Scholar 

  11. Rojas A, Jiang J, Ganesh T et al (2014) Cyclooxygenase-2 in epilepsy. Epilepsia 55(1):17–25

    CAS  PubMed  Google Scholar 

  12. Hua KF, Chou JC, Ka SM et al (2015) Cyclooxygenase-2 regulates NLRP3 inflammasome-derived IL-1β production. J Cell Physiol 230(4):863–874

    CAS  PubMed  Google Scholar 

  13. Xue Z, Zhang Z, Liu H et al (2019) lincRNA-Cox2 regulates NLRP3 inflammasome and autophagy mediated neuroinflammation. Cell Death Differ 26(1):130–145

    CAS  PubMed  Google Scholar 

  14. Peng J, Wu S, Guo C et al (2019) Effect of ibuprofen on autophagy of astrocytes during pentylenetetrazol-induced epilepsy and its significance: an experimental study. Neurochem Res 44(11):2566–2576

    CAS  PubMed  Google Scholar 

  15. Sanz-Blasco S, Calvo-Rodriguez M, Caballero E et al (2018) Is it all said for NSAIDs in Alzheimer’s disease? Role of mitochondrial calcium uptake. Curr Alzheimer Res 15(6):504–510

    CAS  PubMed  Google Scholar 

  16. Wixey JA, Sukumar KR, Pretorius R et al (2019) Ibuprofen treatment reduces the neuroinflammatory response and associated neuronal and white matter impairment in the growth restricted newborn. Front Physiol 10:541

    PubMed  PubMed Central  Google Scholar 

  17. Orlando BJ, Lucido MJ, Malkowski MG (2015) The structure of ibuprofen bound to cyclooxygenase-2. J Struct Biol 189(1):62–66

    CAS  PubMed  Google Scholar 

  18. Gao B, Wu Y, Yang YJ et al (2018) Sinomenine exerts anticonvulsant profile and neuroprotective activity in pentylenetetrazole kindled rats: involvement of inhibition of NLRP1 inflammasome. J Neuroinflamm 15(1):152

    Google Scholar 

  19. Wallenstein MC (1991) Attenuation of epileptogenesis by nonsteroidal anti-inflammatory drugs in the rat. Neuropharmacology 30(6):657–663

    CAS  PubMed  Google Scholar 

  20. Chindo BA, Schröder H, Becker A (2015) Methanol extract of Ficus platyphylla ameliorates seizure severity, cognitive deficit and neuronal cell loss in pentylenetetrazole-kindled mice. Phytomedicine 22(1):86–93

    PubMed  Google Scholar 

  21. Zhu X, Shen K, Bai Y et al (2016) NADPH oxidase activation is required for pentylenetetrazole kindling-induced hippocampal autophagy. Free Radic Biol Med 94:230–242

    CAS  PubMed  Google Scholar 

  22. Altwegg-Boussac T, Schramm AE, Ballestero J et al (2017) Cortical neurons and networks are dormant but fully responsive during isoelectric brain state. Brain 140(9):2381–2398

    PubMed  Google Scholar 

  23. Zhang X, Wu Q, Zhang Q et al (2017) Resveratrol attenuates early brain injury after experimental subarachnoid hemorrhage via inhibition of NLRP3 inflammasome activation. Front Neurosci 11:611

    PubMed  PubMed Central  Google Scholar 

  24. Si J, Wang S, Liu N et al (2017) Anticonvulsant effect of exogenous β-hydroxybutyrate on kainic acid-induced epilepsy. Exp Ther Med 14(1):765–770

    CAS  PubMed  PubMed Central  Google Scholar 

  25. Xie Y, Yu N, Chen Y et al (2017) HMGB1 regulates P-glycoprotein expression in status epilepticus rat brains via the RAGE/NF-κB signaling pathway. Mol Med Rep 16(2):1691–1700

    CAS  PubMed  PubMed Central  Google Scholar 

  26. Scorza CA, Marques MJG, Gomes da Silva S et al (2018) Status epilepticus does not induce acute brain inflammatory response in the Amazon rodent Proechimys, an animal model resistant to epileptogenesis. Neurosci Lett 668:169–173

    CAS  PubMed  Google Scholar 

  27. Ozaki E, Campbell M, Doyle SL (2015) Targeting the NLRP3 inflammasome in chronic inflammatory diseases: current perspectives. J Inflamm Res 8:15–27

    CAS  PubMed  PubMed Central  Google Scholar 

  28. Zendedel A, Johann S, Mehrabi S et al (2016) Activation and regulation of NLRP3 inflammasome by intrathecal application of SDF-1a in a spinal cord injury model. Mol Neurobiol 53(5):3063–3075

    CAS  PubMed  Google Scholar 

  29. Zhang D, Wang X, Wang B et al (2017) Adiponectin regulates contextual fear extinction and intrinsic excitability of dentate gyrus granule neurons through AdipoR2 receptors. Mol Psychiatry 22(7):1044–1055

    CAS  PubMed  Google Scholar 

  30. Shen K, Mao Q, Yin X et al (2018) NLRP3 inflammasome activation leads to epileptic neuronal apoptosis. Curr Neurovasc Res 15(4):276–281

    CAS  PubMed  Google Scholar 

  31. Zhu X, Liu J, Huang S et al (2019) Neuroprotective effects of isoliquiritigenin against cognitive impairment via suppression of synaptic dysfunction, neuronal injury, and neuroinflammation in rats with kainic acid-induced seizures. Int Immunopharmacol 72:358–366

    CAS  PubMed  Google Scholar 

  32. Serdar M, Kempe K, Rizazad M et al (2019) Early pro-inflammatory microglia activation after inflammation-sensitized hypoxic-ischemic brain injury in neonatal rats. Front Cell Neurosci 13:237

    CAS  PubMed  PubMed Central  Google Scholar 

  33. Yatsiv I, Morganti-Kossmann MC, Perez D et al (2002) Elevated intracranial IL-18 in humans and mice after traumatic brain injury and evidence of neuroprotective effects of IL-18-binding protein after experimental closed head injury. J Cereb Blood Flow Metab 22(8):971–978

    CAS  PubMed  Google Scholar 

  34. Sil S, Ghosh T (2016) Role of cox-2 mediated neuroinflammation on the neurodegeneration and cognitive impairments in colchicine induced rat model of Alzheimer’s disease. J Neuroimmunol 291:115–124

    CAS  PubMed  Google Scholar 

  35. Vezzani A, Friedman A, Dingledine RJ (2013) The role of inflammation in epileptogenesis. Neuropharmacology 69:16–24

    CAS  PubMed  Google Scholar 

  36. Serrano GE, Lelutiu N, Rojas A et al (2011) Ablation of cyclooxygenase-2 in forebrain neurons is neuroprotective and dampens brain inflammation after status epilepticus. J Neurosci 31(42):14850–14860

    CAS  PubMed  PubMed Central  Google Scholar 

  37. Staley K (2015) Molecular mechanisms of epilepsy. Nat Neurosci 18(3):367–372

    CAS  PubMed  PubMed Central  Google Scholar 

  38. Navidhamidi M, Ghasemi M, Mehranfard N (2017) Epilepsy-associated alterations in hippocampal excitability. Rev Neurosci 28(3):307–334

    PubMed  Google Scholar 

  39. Wu K, Leung LS (2003) Increased dendritic excitability in hippocampal ca1 in vivo in the kainic acid model of temporal lobe epilepsy: a study using current source density analysis. Neuroscience 116(2):599–616

    CAS  PubMed  Google Scholar 

  40. Cossart R, Dinocourt C, Hirsch JC et al (2001) Dendritic but not somatic GABAergic inhibition is decreased in experimental epilepsy. Nat Neurosci 4(1):52–62

    CAS  PubMed  Google Scholar 

  41. Unichenko P, Yang JW, Luhmann HJ et al (2015) Glutamatergic system controls synchronization of spontaneous neuronal activity in the murine neonatal entorhinal cortex. Pflugers Arch 467(7):1565–1575

    CAS  PubMed  Google Scholar 

  42. Ozturk Bilgin O, Kumbul Doguc D, Altuntas I, Sutcu R et al (2013) Effects of subchronic treatment with ibuprofen and nimesulide on spatial memory and NMDAR subunits expression in aged rats. Iran J Pharm Res 12(4):877–885

    PubMed  PubMed Central  Google Scholar 

  43. Márquez Loza A, Elias V, Wong CP et al (2017) Effects of ibuprofen on cognition and NMDA receptor subunit expression across aging. Neuroscience 344:276–292

    PubMed  Google Scholar 

  44. Çarçak N, Ali I, Powell K et al (2019) Ca 3.2 T-type calcium channel mutation influences kindling-induced thalamic neuronal firing patterns in genetic absence epilepsy rats from Strasbourg. Epilepsia 60(7):1378–1386

    PubMed  Google Scholar 

  45. Yang ZF, Wang HW, Zheng YQ et al (2008) Possible arrhythmiogenic mechanism produced by ibuprofen. Acta Pharmacol Sin 29(4):421–429

    PubMed  Google Scholar 

Download references

Acknowledgements

This work was supported by grants from National Natural Science Foundation of China (to Shuhua Wu, No. 81772637), Shandong Medical and Health Technology Development Plan (to Zhongbo Hu, No. 2017WS553), Binzhou Medical University Science and Technology Plan Project (to Chong Guo, No. BY2015KJ13).

Author information

Affiliations

Authors

Corresponding author

Correspondence to Jianmin Li.

Ethics declarations

Conflict of interest

The authors declare that they have no conflict of interest.

Ethical Approval

All protocols were approved by the Institutional Animal Ethical Committee of Binzhou Medical University Hospital (China), and experiments were performed in accordance to the CPCSEA guidelines for ethical use of animals.

Additional information

Publisher's Note

Springer Nature remains neutral with regard to jurisdictional claims in published maps and institutional affiliations.

Rights and permissions

Reprints and Permissions

About this article

Verify currency and authenticity via CrossMark

Cite this article

Liu, R., Wu, S., Guo, C. et al. Ibuprofen Exerts Antiepileptic and Neuroprotective Effects in the Rat Model of Pentylenetetrazol-Induced Epilepsy via the COX-2/NLRP3/IL-18 Pathway. Neurochem Res 45, 2516–2526 (2020). https://doi.org/10.1007/s11064-020-03109-9

Download citation

  • Received:

  • Revised:

  • Accepted:

  • Published:

  • Issue Date:

  • DOI: https://doi.org/10.1007/s11064-020-03109-9

Keywords

  • Epilepsy
  • Ibuprofen
  • Cyclooxygenase-2
  • NOD-like receptor 3
  • Action potential
  • Neuroprotection