Skip to main content

Impaired Autophagy Flux is Associated with Proinflammatory Microglia Activation Following Japanese Encephalitis Virus Infection

Abstract

Role of autophagy in Japanese encephalitis viral (JEV) infection is not well known. In the present study, we reported the role of autophagy flux in microglia activation, neurobehavioral function and neuronal death using a mouse model of JEV. Markers for autophagy (LC3-II/I, SQSTM1/P62, phos-Akt, phos-AMPK), and neuronal death (cleaved caspase 12, H2Ax, polyubiquitin) were investigated by western blot at 1, 3 and 7 days post inoculation. Cathepsin D was measured in cerebral cotex of JEV infected mice spectrophotometrically. Microglia activation and pro-inflammatory cytokines (IL1β, TNF-α, IFNγ, IL6) were measured by immunohistochemistry, western blot and qPCR analysis. In order to determine the neuroinflammatory changes and autophagy mediated neuronal cell death, BV2-microglia and N2a-neuronal cells were used. Autophagy activation marker LC3-II/I and its substrate SQSTM1/P62 were significantly increased while cathepsin D activity was decreased on day 7 post inoculation in cerebral cortex. Microglia in cortex were activated and showed higher expression of proinflammatory mRNA of IL1β, TNF-α, IFNγ and IL6, with increased DNA damage (H2AX) and neuronal cell death pathways in hippocampus and neurobehavioral dysfunction. Similar observations on JEV infection mediated autophagy flux inhibition and neuronal cell death was found in N2a neuronal cell. Collectively, our study provides evidence on the role of autophagy regulation, microglial activation and neurodegeneration following JEV infection.

This is a preview of subscription content, access via your institution.

Fig. 1
Fig. 2
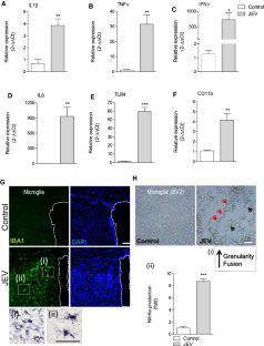
Fig. 3
Fig. 4

References

  1. Ke PY (2018) The multifaceted roles of autophagy in flavivirus-host interactions. Int J Mol Sci 19(12):3940. https://doi.org/10.3390/ijms19123940

    Article  PubMed Central  Google Scholar 

  2. Sharma M, Sharma KB, Chauhan S, Bhattacharyya S, Vrati S, Kalia M (2018) Diphenyleneiodonium enhances oxidative stress and inhibits Japanese encephalitis virus induced autophagy and ER stress pathways. Biochem Biophys Res Commun 502(2):232–237. https://doi.org/10.1016/j.bbrc.2018.05.149

    CAS  Article  PubMed  Google Scholar 

  3. Jin R, Zhu W, Cao S, Chen R, Jin H, Liu Y, Wang S, Wang W, Xiao G (2013) Japanese encephalitis virus activates autophagy as a viral immune evasion strategy. PLoS ONE 8(1):e52909. https://doi.org/10.1371/journal.pone.0052909

    CAS  Article  PubMed  PubMed Central  Google Scholar 

  4. Lee YR, Lei HY, Liu MT, Wang JR, Chen SH, Jiang-Shieh YF, Lin YS, Yeh TM, Liu CC, Liu HS (2008) Autophagic machinery activated by dengue virus enhances virus replication. Virology 374(2):240–248. https://doi.org/10.1016/j.virol.2008.02.016

    CAS  Article  PubMed  PubMed Central  Google Scholar 

  5. Sir D, Chen WL, Choi J, Wakita T, Yen TS, Ou JH (2008) Induction of incomplete autophagic response by hepatitis C virus via the unfolded protein response. Hepatology 48(4):1054–1061. https://doi.org/10.1002/hep.22464

    CAS  Article  PubMed  PubMed Central  Google Scholar 

  6. Li JK, Liang JJ, Liao CL, Lin YL (2012) Autophagy is involved in the early step of Japanese encephalitis virus infection. Microbes Infect 14(2):159–168. https://doi.org/10.1016/j.micinf.2011.09.001

    CAS  Article  PubMed  Google Scholar 

  7. Ghoshal A, Das S, Ghosh S, Mishra MK, Sharma V, Koli P, Sen E, Basu A (2007) Proinflammatory mediators released by activated microglia induces neuronal death in Japanese encephalitis. Glia 55(5):483–496. https://doi.org/10.1002/glia.20474

    Article  PubMed  Google Scholar 

  8. Kalita J, Misra UK (2000) Comparison of CT scan and MRI findings in the diagnosis of Japanese encephalitis. J Neurol Sci 174(1):3–8

    CAS  Article  Google Scholar 

  9. Saxena V, Mathur A, Krishnani N, Dhole TN (2008) An insufficient anti-inflammatory cytokine response in mouse brain is associated with increased tissue pathology and viral load during Japanese encephalitis virus infection. Arch Virol 153(2):283–292. https://doi.org/10.1007/s00705-007-1098-7

    CAS  Article  PubMed  Google Scholar 

  10. Bodea LG, Wang Y, Linnartz-Gerlach B, Kopatz J, Sinkkonen L, Musgrove R, Kaoma T, Muller A, Vallar L, Di Monte DA, Balling R, Neumann H (2014) Neurodegeneration by activation of the microglial complement-phagosome pathway. J Neurosci 34(25):8546–8556. https://doi.org/10.1523/JNEUROSCI.5002-13.2014

    CAS  Article  PubMed  PubMed Central  Google Scholar 

  11. Das S, Basu A (2008) Japanese encephalitis virus infects neural progenitor cells and decreases their proliferation. J Neurochem 106(4):1624–1636. https://doi.org/10.1111/j.1471-4159.2008.05511.x

    CAS  Article  PubMed  Google Scholar 

  12. Mukherjee S, Singh N, Sengupta N, Fatima M, Seth P, Mahadevan A, Shankar SK, Bhattacharyya A, Basu A (2017) Japanese encephalitis virus induces human neural stem/progenitor cell death by elevating GRP78, PHB and hnRNPC through ER stress. Cell Death Dis 8(1):e2556. https://doi.org/10.1038/cddis.2016.394

    CAS  Article  PubMed  PubMed Central  Google Scholar 

  13. Sharma M, Bhattacharyya S, Nain M, Kaur M, Sood V, Gupta V, Khasa R, Abdin MZ, Vrati S, Kalia M (2014) Japanese encephalitis virus replication is negatively regulated by autophagy and occurs on LC3-I- and EDEM1-containing membranes. Autophagy 10(9):1637–1651. https://doi.org/10.4161/auto.29455

    CAS  Article  PubMed  PubMed Central  Google Scholar 

  14. Shukla V, Shakya AK, Shukla M, Kumari N, Krishnani N, Dhole TN, Misra UK (2016) Circulating levels of matrix metalloproteinases and tissue inhibitors of matrix metalloproteinases during Japanese encephalitis virus infection. Virusdisease 27(1):63–76. https://doi.org/10.1007/s13337-015-0301-9

    Article  PubMed  PubMed Central  Google Scholar 

  15. Yang KD, Yeh WT, Chen RF, Chuon HL, Tsai HP, Yao CW, Shaio MF (2004) A model to study neurotropism and persistency of Japanese encephalitis virus infection in human neuroblastoma cells and leukocytes. J Gen Virol 85(Pt 3):635–642. https://doi.org/10.1099/vir.0.19426-0

    CAS  Article  PubMed  Google Scholar 

  16. Kumar A, Barrett JP, Alvarez-Croda DM, Stoica BA, Faden AI, Loane DJ (2016) NOX2 drives M1-like microglial/macrophage activation and neurodegeneration following experimental traumatic brain injury. Brain Behav Immun 58:291–309. https://doi.org/10.1016/j.bbi.2016.07.158

    CAS  Article  PubMed  PubMed Central  Google Scholar 

  17. Kyei GB, Dinkins C, Davis AS, Roberts E, Singh SB, Dong C, Wu L, Kominami E, Ueno T, Yamamoto A, Federico M, Panganiban A, Vergne I, Deretic V (2009) Autophagy pathway intersects with HIV-1 biosynthesis and regulates viral yields in macrophages. J Cell Biol 186(2):255–268. https://doi.org/10.1083/jcb.200903070

    CAS  Article  PubMed  PubMed Central  Google Scholar 

  18. Ding B, Zhang G, Yang X, Zhang S, Chen L, Yan Q, Xu M, Banerjee AK, Chen M (2014) Phosphoprotein of human parainfluenza virus type 3 blocks autophagosome-lysosome fusion to increase virus production. Cell Host Microbe 15(5):564–577. https://doi.org/10.1016/j.chom.2014.04.004

    CAS  Article  PubMed  Google Scholar 

  19. Faure M (2014) The p value of HPIV3-mediated autophagy inhibition. Cell Host Microbe 15(5):519–521. https://doi.org/10.1016/j.chom.2014.04.014

    CAS  Article  PubMed  Google Scholar 

  20. Chauhan PS, Khanna VK, Kalita J, Misra UK (2017) Japanese Encephalitis virus infection results in transient dysfunction of memory learning and cholinesterase inhibition. Mol Neurobiol 54(6):4705–4715. https://doi.org/10.1007/s12035-016-9963-6

    CAS  Article  PubMed  Google Scholar 

  21. Kalita J, Misra UK, Srivastava A (2009) Cognitive impairment in encephalitis: P3 and MRI correlation. Electromyogr Clin Neurophysiol 49(1):27–33

    CAS  PubMed  Google Scholar 

  22. Misra UK, Kalita J (1997) Anterior horn cells are also involved in Japanese encephalitis. Acta Neurol Scand 96(2):114–117

    CAS  Article  Google Scholar 

  23. Bjorkoy G, Lamark T, Johansen T (2006) p62/SQSTM1: a missing link between protein aggregates and the autophagy machinery. Autophagy 2(2):138–139. https://doi.org/10.4161/auto.2.2.2405

    Article  PubMed  Google Scholar 

  24. Ichimura Y, Kominami E, Tanaka K, Komatsu M (2008) Selective turnover of p62/A170/SQSTM1 by autophagy. Autophagy 4(8):1063–1066. https://doi.org/10.4161/auto.6826

    CAS  Article  PubMed  Google Scholar 

  25. Bjorkoy G, Lamark T, Brech A, Outzen H, Perander M, Overvatn A, Stenmark H, Johansen T (2005) p62/SQSTM1 forms protein aggregates degraded by autophagy and has a protective effect on huntingtin-induced cell death. J Cell Biol 171(4):603–614. https://doi.org/10.1083/jcb.200507002

    CAS  Article  PubMed  PubMed Central  Google Scholar 

  26. Zhou J, Sinha RA, Lesmana R, Yau WWY, Yen PM (2018) Pharmacological inhibition of lysosomal activity as a method for monitoring thyroid hormone-induced autophagic flux in mammalian cells in vitro. Methods Mol Biol 1801:111–122. https://doi.org/10.1007/978-1-4939-7902-8_11

    CAS  Article  PubMed  PubMed Central  Google Scholar 

  27. Kumar A, Loane DJ (2012) Neuroinflammation after traumatic brain injury: opportunities for therapeutic intervention. Brain Behav Immun 26(8):1191–1201. https://doi.org/10.1016/j.bbi.2012.06.008

    Article  PubMed  Google Scholar 

  28. Kaushik DK, Gupta M, Kumawat KL, Basu A (2012) NLRP3 inflammasome: key mediator of neuroinflammation in murine Japanese encephalitis. PLoS ONE 7(2):e32270. https://doi.org/10.1371/journal.pone.0032270

    CAS  Article  PubMed  PubMed Central  Google Scholar 

  29. Silva AR, Santos AC, Farfel JM, Grinberg LT, Ferretti RE, Campos AH, Cunha IW, Begnami MD, Rocha RM, Carraro DM, de Braganca Pereira CA, Jacob-Filho W, Brentani H (2014) Repair of oxidative DNA damage, cell-cycle regulation and neuronal death may influence the clinical manifestation of Alzheimer’s disease. PLoS ONE 9(6):e99897. https://doi.org/10.1371/journal.pone.0099897

    CAS  Article  PubMed  PubMed Central  Google Scholar 

  30. Sips GJ, Wilschut J, Smit JM (2012) Neuroinvasive flavivirus infections. Rev Med Virol 22(2):69–87. https://doi.org/10.1002/rmv.712

    CAS  Article  PubMed  Google Scholar 

  31. Yang S, Qiang L, Sample A, Shah P, He YY (2017) NF-kappaB signaling activation induced by chloroquine requires autophagosome, p62 protein, and c-Jun N-terminal kinase (JNK) signaling and promotes tumor cell resistance. J Biol Chem 292(8):3379–3388. https://doi.org/10.1074/jbc.M116.756536

    CAS  Article  PubMed  PubMed Central  Google Scholar 

  32. Glickman MH, Ciechanover A (2002) The ubiquitin-proteasome proteolytic pathway: destruction for the sake of construction. Physiol Rev 82(2):373–428. https://doi.org/10.1152/physrev.00027.2001

    CAS  Article  PubMed  Google Scholar 

  33. Choy MM, Zhang SL, Costa VV, Tan HC, Horrevorts S, Ooi EE (2015) Proteasome inhibition suppresses dengue virus egress in antibody dependent infection. PLoS Negl Trop Dis 9(11):e0004058. https://doi.org/10.1371/journal.pntd.0004058

    CAS  Article  PubMed  PubMed Central  Google Scholar 

  34. Krishnan MN, Ng A, Sukumaran B, Gilfoy FD, Uchil PD, Sultana H, Brass AL, Adametz R, Tsui M, Qian F, Montgomery RR, Lev S, Mason PW, Koski RA, Elledge SJ, Xavier RJ, Agaisse H, Fikrig E (2008) RNA interference screen for human genes associated with West Nile virus infection. Nature 455(7210):242–245. https://doi.org/10.1038/nature07207

    CAS  Article  PubMed  PubMed Central  Google Scholar 

  35. Wang S, Liu H, Zu X, Liu Y, Chen L, Zhu X, Zhang L, Zhou Z, Xiao G, Wang W (2016) The ubiquitin-proteasome system is essential for the productive entry of Japanese encephalitis virus. Virology 498:116–127. https://doi.org/10.1016/j.virol.2016.08.013

    CAS  Article  PubMed  Google Scholar 

  36. Vivanco I, Sawyers CL (2002) The phosphatidylinositol 3-Kinase AKT pathway in human cancer. Nat Rev Cancer 2(7):489–501. https://doi.org/10.1038/nrc839nrc839[pii]

    CAS  Article  PubMed  Google Scholar 

  37. Hopkins TA, Dyck JR, Lopaschuk GD (2003) AMP-activated protein kinase regulation of fatty acid oxidation in the ischaemic heart. Biochem Soc Trans 31(Pt 1):207–212. https://doi.org/10.1042/bst0310207

    CAS  Article  PubMed  Google Scholar 

Download references

Acknowledgements

Authors acknowledge Ms. Swati Singh, Mr. Firoz Ahmed for technical assistant in animal experiments.

Funding

This study was supported by the Ramalingaswami re-entry fellowship (BT/RLF/Re-entry/13/2014) from Department of Biotechnology, Ministry of Science and Technology, Govt. of India to A.K. and ICMR (59/05/2019/ONLINE/BMS/TRM) and SERB (SRG/2019/000398) to RAS.

Author information

Affiliations

Authors

Contributions

AK: Conceptualization, Methodology, Validation, Formal analysis, Investigation, Data curation, Visualization. AK and UK: Writing—original draft, RAS, GS, AB, MS: Methodology, Validation, JK, RAS, ST, TND: Resources, Supervision. All authors reviewed the manuscript.

Corresponding authors

Correspondence to Alok Kumar or U. K. Misra.

Ethics declarations

Conflict of interest

The authors declare that they have no known competing financial interests or personal relationships that could have appeared to influence the work reported in this paper.

Additional information

Publisher's Note

Springer Nature remains neutral with regard to jurisdictional claims in published maps and institutional affiliations.

Rights and permissions

Reprints and Permissions

About this article

Verify currency and authenticity via CrossMark

Cite this article

Kumar, A., Kalita, J., Sinha, R.A. et al. Impaired Autophagy Flux is Associated with Proinflammatory Microglia Activation Following Japanese Encephalitis Virus Infection. Neurochem Res 45, 2184–2195 (2020). https://doi.org/10.1007/s11064-020-03080-5

Download citation

  • Received:

  • Revised:

  • Accepted:

  • Published:

  • Issue Date:

  • DOI: https://doi.org/10.1007/s11064-020-03080-5

Keywords

  • Japanese encephalitis virus infection
  • Autophagy
  • Microglia activation
  • Neuronal cell death