Skip to main content

Long Noncoding RNA SNHG5 Knockdown Alleviates Neuropathic Pain by Targeting the miR-154-5p/CXCL13 Axis

Abstract

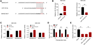
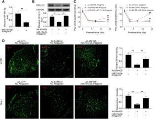
Neuropathic pain is an unneglectable pain condition with limited treatment options owing to its enigmatic underlying mechanisms. Long noncoding RNA small nucleolar RNA host gene 5 (SNHG5) is involved in the progression of a spectrum of human cancers. However, its role in neuropathic pain remains undiscovered. In the present study, we established a mouse spinal nerve ligation (SNL) model, and a significant upregulation of SNHG5 was observed. Then we knocked down SNHG5 level in mouse L5 dorsal root ganglion (DRG) by delivering specific short hairpin RNA against SNHG5 with adenovirus vehicle. Mouse paw withdrawal threshold (PWT) and paw withdrawal latency (PWL) in response to mechanical stimuli was increased after SNHG5 knockdown, accompanied with decreased protein levels of glial fibrillary acidic protein (GFAP) and ionized calcium binding adapter molecule 1 (IBA-1). Besides, SNHG5 directly modulated the expression of miR-154-5p, which was downregulated in SNL mice. MiR-154-5p inhibition abolished the effect of SNHG5 knockdown on mouse behavioral tests and GFAP and IBA-1 levels. In addition, we validated that C-X-C motif chemokine 13 (CXCL13) was a novel downstream target of miR-154-5p, and CXCL13 level was positively related to that of SNHG5 in SNL mice. In conclusion, our study demonstrated that SNHG5 knockdown alleviated neuropathic pain and inhibited the activation of astrocytes and microglia by targeting the miR-154-5p/CXCL13 axis, which might be a novel therapeutic target for neuropathic treatment clinically.

This is a preview of subscription content, access via your institution.

Fig. 1
Fig. 2
Fig. 3
Fig. 4
Fig. 5
Fig. 6

Data Availability

All data generated or analyzed during this study are included in this published article.

References

  1. Treede RD, Jensen TS, Campbell JN, Cruccu G, Dostrovsky JO, Griffin JW, Hansson P, Hughes R, Nurmikko T, Serra J (2008) Neuropathic pain: redefinition and a grading system for clinical and research purposes. Neurology 70(18):1630–1635. https://doi.org/10.1212/01.wnl.0000282763.29778.59

    CAS  Article  PubMed  Google Scholar 

  2. McDermott AM, Toelle TR, Rowbotham DJ, Schaefer CP, Dukes EM (2006) The burden of neuropathic pain: results from a cross-sectional survey. Eur J Pain 10(2):127–135. https://doi.org/10.1016/j.ejpain.2005.01.014

    Article  PubMed  Google Scholar 

  3. van Hecke O, Austin SK, Khan RA, Smith BH, Torrance N (2014) Neuropathic pain in the general population: a systematic review of epidemiological studies. Pain 155(4):654–662. https://doi.org/10.1016/j.pain.2013.11.013

    Article  Google Scholar 

  4. Nightingale S (2012) The neuropathic pain market. Nat Rev Drug Discov 11(2):101–102. https://doi.org/10.1038/nrd3624

    CAS  Article  PubMed  Google Scholar 

  5. O'Connor AB, Dworkin RH (2009) Treatment of neuropathic pain: an overview of recent guidelines. Am J Med 122(10 Suppl):S22–32. https://doi.org/10.1016/j.amjmed.2009.04.007

    Article  PubMed  Google Scholar 

  6. Lin CC, Tsai MC, Lee CT, Sun MH, Huang TL (2018) Antidepressant treatment increased serum miR-183 and miR-212 levels in patients with major depressive disorder. Psychiatry Res 270:232–237. https://doi.org/10.1016/j.psychres.2018.09.025

    CAS  Article  PubMed  Google Scholar 

  7. Chen X, Yan GY (2013) Novel human lncRNA-disease association inference based on lncRNA expression profiles. Bioinformatics 29(20):2617–2624. https://doi.org/10.1093/bioinformatics/btt426

    CAS  Article  PubMed  Google Scholar 

  8. Wang S, Xu H, Zou L, Xie J, Wu H, Wu B, Yi Z, Lv Q, Zhang X, Ying M et al (2016) LncRNA uc.48+ is involved in diabetic neuropathic pain mediated by the P2X3 receptor in the dorsal root ganglia. Purinergic Signal 12(1):139–148. https://doi.org/10.1007/s1130-2015-9488-x

    CAS  Article  PubMed  Google Scholar 

  9. Peng H, Zou L, Xie J, Wu H, Wu B, Zhu G, Lv Q, Zhang X, Liu S, Li G et al (2017) lncRNA NONRATT021972 siRNA decreases diabetic neuropathic pain mediated by the P2X3 receptor in dorsal root ganglia. Mol Neurobiol 54(1):511–523. https://doi.org/10.1007/s12035-015-9632-1

    CAS  Article  PubMed  Google Scholar 

  10. Zhao X, Tang Z, Zhang H, Atianjoh FE, Zhao JY, Liang L, Wang W, Guan X, Kao SC, Tiwari V et al (2013) A long noncoding RNA contributes to neuropathic pain by silencing Kcna2 in primary afferent neurons. Nat Neurosci 16(8):1024–1031. https://doi.org/10.1038/nn.3438

    CAS  Article  PubMed  PubMed Central  Google Scholar 

  11. Dou L, Lin H, Wang K, Zhu G, Zou X, Chang E, Zhu Y (2017) Long non-coding RNA CCAT1 modulates neuropathic pain progression through sponging miR-155. Oncotarget 8(52):89949–89957. https://doi.org/10.18632/oncotarget.21192

    Article  PubMed  PubMed Central  Google Scholar 

  12. Chi JR, Yu ZH, Liu BW, Zhang D, Ge J, Yu Y, Cao XC (2019) SNHG5 promotes breast cancer proliferation by sponging the miR-154-5p/PCNA axis. Mol Ther Nucleic Acids 17:138–149. https://doi.org/10.1016/j.omtn.2019.05.013

    CAS  Article  PubMed  PubMed Central  Google Scholar 

  13. Li M, Zhang YY, Shang J, Xu YD (2019) LncRNA SNHG5 promotes cisplatin resistance in gastric cancer via inhibiting cell apoptosis. Eur Rev Med Pharmacol Sci 23(10):4185–4191. https://doi.org/10.26355/eurrev_201905_17921

    CAS  Article  PubMed  Google Scholar 

  14. Li X, Liu L, Luo Y, Cui S, Chen W, Zeng A, Shi Y, Luo L (2019) Long non-coding RNA SNHG5 promotes glioma progression via miR-205/E2F3 axis. Biosci Rep. https://doi.org/10.1042/BSR20190668

    Article  PubMed  PubMed Central  Google Scholar 

  15. Zhang M, Li Y, Wang H, Yu W, Lin S, Guo J (2019) LncRNA SNHG5 affects cell proliferation, metastasis and migration of colorectal cancer through regulating miR-132-3p/CREB5. Cancer Biol Ther 20(4):524–536

    CAS  Article  Google Scholar 

  16. Wei M, Li L, Zhang Y, Zhang ZJ, Liu HL, Bao HG (2018) LncRNA X inactive specific transcript contributes to neuropathic pain development by sponging miR-154-5p via inducing toll-like receptor 5 in CCI rat models. J Cell Biochem. https://doi.org/10.1002/jcb.27088

    Article  PubMed  PubMed Central  Google Scholar 

  17. Jiang H, Guo S, Xiao D, Bian X, Wang J, Wang Y, Zhou H, Cai J, Zheng Z (2017) Arginine deiminase expressed in vivo, driven by human telomerase reverse transcriptase promoter, displays high hepatoma targeting and oncolytic efficiency. Oncotarget 8(23):37694–37704. https://doi.org/10.18632/oncotarget.17032

    Article  PubMed  PubMed Central  Google Scholar 

  18. Sakai A, Suzuki H (2013) Nerve injury-induced upregulation of miR-21 in the primary sensory neurons contributes to neuropathic pain in rats. Biochem Biophys Res Commun 435(2):176–181. https://doi.org/10.1016/j.bbrc.2013.04.089

    CAS  Article  PubMed  Google Scholar 

  19. Sakai A, Saitow F, Miyake N, Miyake K, Shimada T, Suzuki H (2013) miR-7a alleviates the maintenance of neuropathic pain through regulation of neuronal excitability. Brain 136(Pt 9):2738–2750. https://doi.org/10.1093/brain/awt191

    Article  PubMed  Google Scholar 

  20. Li G, Jiang H, Zheng C, Zhu G, Xu Y, Sheng X, Wu B, Guo J, Zhu S, Zhan Y et al (2017) Long noncoding RNA MRAK009713 is a novel regulator of neuropathic pain in rats. Pain 158(10):2042–2052. https://doi.org/10.1097/j.pain.0000000000001013

    CAS  Article  PubMed  Google Scholar 

  21. Liu CL, Deng ZY, Du ER, Xu CS (2018) Long noncoding RNA BC168687 small interfering RNA reduces high glucose and high free fatty acidinduced expression of P2X7 receptors in satellite glial cells. Mol Med Rep 17(4):5851–5859. https://doi.org/10.3892/mmr.2018.8601

    CAS  Article  PubMed  PubMed Central  Google Scholar 

  22. Wu S, Bono J, Tao YX (2019) Long noncoding RNA (lncRNA): a target in neuropathic pain. Expert Opin Ther Targets 23(1):15–20

    CAS  Article  Google Scholar 

  23. Jiang ZS, Zhang JR (2018) LncRNA SNHG5 enhances astrocytes and microglia viability via upregulating KLF4 in spinal cord injury. Int J Biol Macromol 120(Pt A):66–72. https://doi.org/10.1016/j.ijbiomac.2018.08.002

    CAS  Article  PubMed  Google Scholar 

  24. Colburn RW, Rickman AJ, DeLeo JA (1999) The effect of site and type of nerve injury on spinal glial activation and neuropathic pain behavior. Exp Neurol 157(2):289–304. https://doi.org/10.1006/exnr.1999.7065

    CAS  Article  PubMed  Google Scholar 

  25. Salmena L, Poliseno L, Tay Y, Kats L, Pandolfi PP (2011) A ceRNA hypothesis the Rosetta Stone of a hidden RNA language? Cell 146(3):353–358. https://doi.org/10.1016/j.cell.2011.07.014

    CAS  Article  PubMed  PubMed Central  Google Scholar 

  26. Xu M, Chen X, Lin K, Zeng K, Liu X, Pan B, Xu X, Xu T, Hu X, Sun L et al (2018) The long noncoding RNA SNHG1 regulates colorectal cancer cell growth through interactions with EZH2 and miR-154-5p. Mol Cancer 17(1):018–0894

    Article  Google Scholar 

  27. Wang X, Sun S, Tong X, Ma Q, Di H, Fu T, Sun Z, Cai Y, Fan W, Wu Q et al (2017) MiRNA-154-5p inhibits cell proliferation and metastasis by targeting PIWIL1 in glioblastoma. Brain Res 1676:69–76. https://doi.org/10.1016/j.brainres.2017.08.014

    CAS  Article  PubMed  Google Scholar 

  28. Huang J, Wu J, Li Y, Li X, Yang T, Yang Q, Jiang Y (2014) Deregulation of serum microRNA expression is associated with cigarette smoking and lung cancer. Biomed Res Int 364316(10):20

    Google Scholar 

  29. Jiang BC, Cao DL, Zhang X, Zhang ZJ, He LN, Li CH, Zhang WW, Wu XB, Berta T, Ji RR et al (2016) CXCL13 drives spinal astrocyte activation and neuropathic pain via CXCR5. J Clin Invest 126(2):745–761. https://doi.org/10.1172/JCI81950

    Article  PubMed  PubMed Central  Google Scholar 

Download references

Funding

This work was supported by the Innovation and Entrepreneurship Training Program for College Students in Guizhou Province (Grant No. 20195200924).

Author information

Affiliations

Authors

Contributions

XHZ and XGZ conceived and designed the experiments, MC and YY analyzed and interpreted the results of the experiments, WQZ, XNL and JLW performed the experiments.

Corresponding authors

Correspondence to Xiaohua Zou or Xianggang Zeng.

Additional information

Publisher's Note

Springer Nature remains neutral with regard to jurisdictional claims in published maps and institutional affiliations.

Rights and permissions

Reprints and Permissions

About this article

Verify currency and authenticity via CrossMark

Cite this article

Chen, M., Yang, Y., Zhang, W. et al. Long Noncoding RNA SNHG5 Knockdown Alleviates Neuropathic Pain by Targeting the miR-154-5p/CXCL13 Axis. Neurochem Res 45, 1566–1575 (2020). https://doi.org/10.1007/s11064-020-03021-2

Download citation

  • Received:

  • Revised:

  • Accepted:

  • Published:

  • Issue Date:

  • DOI: https://doi.org/10.1007/s11064-020-03021-2

Keywords

  • Neuropathic pain
  • SNHG5
  • miR-154-5p
  • CXCL13