Skip to main content

Sodium Valproate Reduces Neuronal Apoptosis in Acute Pentylenetetrzole-Induced Seizures via Inhibiting ER Stress

Abstract

Endoplasmic reticulum (ER) stress has been indicated to be involved in the pathogenesis of epilepsy. Sodium valproate (VPA), one of the most commonly used antiepileptic drugs, is reported to regulate ER stress in many neurological diseases. However, the effect of VPA on ER stress in epilepsy remains unclear. The current study was performed to investigate the role of ER stress in the neuroprotection of VPA against seizure induced by pentylenetetrzole (PTZ). Our results showed that VPA treatment could inhibit the increased expressions of ER stress proteins (GRP78 and CHOP), and significantly reduce neuronal apoptosis in the PTZ-induced experimental seizure model. In addition, Salubrinal, an ER stress inhibitor, was used as a positive control, and exhibited neuroprotective effects via inhibiting excessive ER stress in the seizure model, which further supported that the inhibition in ER stress by VPA treatment could exert neuroprotection in seizures. In summary, our work demonstrated for the first time that ER stress was involved in the neuroprotective potential of VPA for seizures.

This is a preview of subscription content, access via your institution.

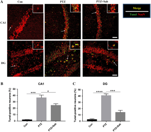
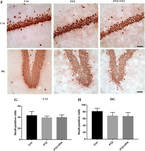
Fig. 1
Fig. 2
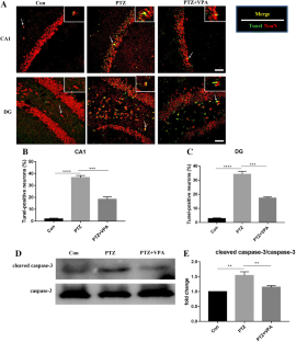
Fig. 3
Fig. 4
Fig. 5
Fig. 6

References

  1. Fisher RS, van Emde Boas W, Blume W, Elger C, Genton P, Lee P, Engel J Jr (2005) Epileptic seizures and epilepsy: definitions proposed by the International League Against Epilepsy (ILAE) and the International Bureau for Epilepsy (IBE). Epilepsia 46:470–472

    Article  Google Scholar 

  2. Kumar R (2000) Classification and the need to classify epilepsy. Indian J Pediatr 67:S4–S11

    CAS  Google Scholar 

  3. Moshé SL, Perucca E, Ryvlin P, Tomson T (2015) Epilepsy: new advances. Lancet 385:884–898

    Article  Google Scholar 

  4. Wahab Abdul (2010) Difficulties in treatment and management of epilepsy and challenges in new drug development. Pharmaceuticals 3:2090–2110

    CAS  Article  Google Scholar 

  5. Jia Y, Li Z, Feng Y, Cui R, Dong Y, Zhang X, Xiang X, Qu K, Liu C, Zhang J (2018) Methane-rich saline ameliorates sepsis-induced acute kidney injury through anti-inflammation, antioxidative, and antiapoptosis effects by regulating endoplasmic reticulum stress. Oxid Med Cell Longev 2018:4756846

    PubMed  PubMed Central  Google Scholar 

  6. Hetz C (2012) The unfolded protein response: controlling cell fate decisions under ER stress and beyond. Nat Rev Mol Cell Biol 13:89–102

    CAS  Article  Google Scholar 

  7. Fan LF, He PY, Peng YC, Du QH, Ma YJ, Jin JX, Xu HZ, Li JR, Wang ZJ, Cao SL, Li T, Yan F, Gu C, Wang L, Chen G (2017) Mdivi-1 ameliorates early brain injury after subarachnoid hemorrhage via the suppression of inflammation-related blood-brain barrier disruption and endoplasmic reticulum stress-based apoptosis. Free Radic Biol Med 112:336–349

    CAS  Article  Google Scholar 

  8. Han Y, Yi W, Qin J, Zhao Y, Zhang J, Chang X (2015) Carbon monoxide offers neuroprotection from hippocampal cell damage induced by recurrent febrile seizures through the PERK-activated ER stress pathway. Neurosci Lett 585:126e131

    Article  Google Scholar 

  9. Ko AR, Kim JY, Hyun HW, Kim JE (2015) Endoplasmic reticulum (ER) stress protein responses in relation to spatio-temporal dynamics of astroglial responses to status epilepticus in rats. Neuroscience 307:199–214

    CAS  Article  Google Scholar 

  10. Yuan Y, Yang J, Chen J, Zhao S, Wang T, Zou H, Wang Y, Gu J, Liu X, Bian J, Liu Z (2019) Alpha-lipoic acid protects against cadmium-induced neuronal injury by inhibiting the endoplasmic reticulum stress eIF2α-ATF4 pathway in rat cortical neurons in vitro and in vivo. Toxicology 414:1–13

    CAS  Article  Google Scholar 

  11. Zhu X, Dong J, Xia Z, Zhang A, Chao J, Yao H (2017) Repeated restraint stress increases seizure susceptibility by activation of hippocampal endoplasmic reticulum stress. Neurochem Int 110:25–37

    CAS  Article  Google Scholar 

  12. Zhu X, Dong J, Han B, Huang R, Zhang A, Xia Z, Chang H, Chao J, Yao H (2017) Neuronal nitric oxide synthase contributes to PTZ Kindling epilepsy-induced hippocampal endoplasmic reticulum stress and oxidative damage. Front Cell Neurosci 11:377

    Article  Google Scholar 

  13. Chen J, Zheng G, Guo H, Shi ZN, Jiang J, Wang XY, Yang X, Liu XY (2018) The effect of metformin treatment on endoplasmic reticulum (ER) stress induced by status epilepticus (SE) via the PERK-eIF2α-CHOP pathway. Bosn J Basic Med Sci 18:49–54

    Article  Google Scholar 

  14. Yokoi N, Fukata Y, Kase D, Miyazaki T, Jaegle M, Ohkawa T, Takahashi N, Iwanari H, Mochizuki Y, Hamakubo T, Imoto K, Meijer D, Watanabe M, Fukata M (2015) Chemical corrector treatment ameliorates increased seizure susceptibility in a mouse model of familial epilepsy. Nat Med 21:19–26

    CAS  Article  Google Scholar 

  15. Danjo S, Ishihara Y, Watanabe M, Nakamura Y, Itoh K (2013) Pentylentetrazole-induced loss of blood-brain barrier integrity involves excess nitric oxide generation by neuronal nitric oxide synthase. Brain Res 1530:44–53

    CAS  Article  Google Scholar 

  16. Li Q, Li QQ, Jia JN, Cao S, Wang ZB, Wang X, Luo C, Zhou HH, Liu ZQ, Mao XY (2018) Sodium valproate ameliorates neuronal apoptosis in a kainic acid model of epilepsy via enhancing PKC-dependent GABAAR γ2 serine 327 phosphorylation. Neurochem Res 43:2343–2352

    CAS  Article  Google Scholar 

  17. Macdonald RL, Kelly KM (1994) Mechanisms of action of currently prescribed and newly developed antiepileptic drugs. Epilepsia 35:S41–S50

    Article  Google Scholar 

  18. Loscher W, Schmidt D (1980) Increase of human plasma GABA by sodium valproate. Epilepsia 21:611–615

    CAS  Article  Google Scholar 

  19. Romoli M, Mazzocchetti P, D’Alonzo R, Siliquini S, Rinaldi VE, Verrotti A, Calabresi P, Costa C (2018) Valproic acid and epilepsy: from molecular mechanisms to clinical evidences. Curr Neuropharmacol. https://doi.org/10.2174/1570159X17666181227165722

    Article  PubMed  PubMed Central  Google Scholar 

  20. Zhang Z, Tong N, Gong Y, Qiu Q, Yin L, Lv X, Wu X (2011) Valproate protects the retina from endoplasmic reticulum stress-induced apoptosis after ischemia-reperfusion injury. Neurosci Lett 504:88–92

    CAS  Article  Google Scholar 

  21. Li Z, Wu F, Zhang X, Chai Y, Chen D, Yang Y, Xu K, Yin J, Li R, Shi H, Wang Z, Li X, Xiao J, Zhang H (2017) Valproate attenuates endoplasmic reticulum stress-induced apoptosis in SH-SY5Y cells via the AKT/GSK3β signaling pathway. Int J Mol Sci 18:E315

    Article  Google Scholar 

  22. Funck VR, de Oliveira CV, Pereira LM, Rambo LM, Ribeiro LR, Royes LF, Ferreira J, Guerra GP, Furian AF, Oliveira MS, Mallmann CA, de Mello CF, Oliveira MS (2011) Differential effects of atorvastatin treatment and withdrawal on pentylenetetrazol-induced seizures. Epilepsia 52:2094–2104

    CAS  Article  Google Scholar 

  23. Ashhar MU, Ahmad MZ, Jain V, Agarwal NB, Ahmad FJ, Jain GK (2017) Intranasal pitavastatin attenuates seizures in different experimental models of epilepsy in mice. Epilepsy Behav 75:56–59

    Article  Google Scholar 

  24. Racine RJ (1972) Modification of seizure activity by electrical stimulation. II. Motor seizure. Electroencephalogr Clin Neurophysiol 32:281–294

    CAS  Article  Google Scholar 

  25. Deng XH, Zhang X, Wang J, Ma PS, Ma L, Niu Y, Sun T, Zhou R, Yu JQ (2017) Anticonvulsant effect of swertiamarin against pilocarpine-induced seizures in adult male mice. Neurochem Res 42:3103–3113

    CAS  Article  Google Scholar 

  26. Kim JS, Heo RW, Kim H, Yi CO, Shin HJ, Han JW, Roh GS (2014) Salubrinal, ER stress inhibitor, attenuates kainic acid-induced hippocampal cell death. J Neural Transm 121:1233–1243

    CAS  Article  Google Scholar 

  27. Virrey JJ, Golden EB, Sivakumar W, Wang W, Pen L, Schönthal AH, Hofman FM, Chen TC (2009) Glioma-associated endothelial cells are chemoresistant to temozolomide. J Neurooncol 95:13–22

    CAS  Article  Google Scholar 

  28. Qie X, Wen D, Guo H, Xu G, Liu S, Shen Q, Liu Y, Zhang W, Cong B, Ma C (2017) Endoplasmic reticulum stress mediates methamphetamine-induced blood–brain barrier damage. Front Pharmacol 8:639

    Article  Google Scholar 

  29. Ron D, Walter P (2007) Signal integration in the endoplasmic reticulum unfolded protein response. Nat Rev Mol Cell Biol 8:519–529

    CAS  Article  Google Scholar 

  30. Song S, Tan J, Miao Y, Li M, Zhang Q (2017) Crosstalk of autophagy and apoptosis: involvement of the dual role of autophagy under ER stress. J Cell Physiol 232:2977–2984

    CAS  Article  Google Scholar 

  31. Iurlaro R, Muñoz-Pinedo C (2016) Cell death induced by endoplasmic reticulum stress. FEBS J 283:2640–2652

    CAS  Article  Google Scholar 

  32. Pinkaew D, Changtam C, Tocharus C, Thummayot S, Suksamrarn A, Tocharus J (2015) Di-O-demethylcurcumin protects SK-N-SH cells against mitochondrial and endoplasmic reticulum-mediated apoptotic cell death induced by Abeta25-35. Neurochem Int 80:110–119

    CAS  Article  Google Scholar 

  33. Vembar SS, Brodsky JL (2008) One step at a time: endoplasmic reticulum-associated degradation. Nat Rev Mol Cell Biol 9:944–957

    CAS  Article  Google Scholar 

  34. Chen CM, Wu CT, Chiang CK, Liao BW, Liu SH (2012) C/EBP homologous protein (CHOP) deficiency aggravates hippocampal cell apoptosis and impairs memory performance. PLoS ONE 7:e40801

    CAS  Article  Google Scholar 

  35. Kim I, Xu W, Reed JC (2008) Cell death and endoplasmic reticulum stress: disease relevance and therapeutic opportunities. Nat Rev Drug Discov 7:1013–1030

    CAS  Article  Google Scholar 

  36. Gong N, Wu JH, Liang ZS, Jiang WH, Wang XW (2015) Role of salubrinal in protecting cardiomyocytes from doxorubicin-induced apoptosis. Genet Mol Res 14:12377–12385

    CAS  Article  Google Scholar 

  37. Chen J, Guo H, Zheng G, Shi ZN (2013) Region-specific vulnerability to endoplasmic reticulum stress-induced neuronal death in rat brain after status epilepticus. J Biosci 38:877–886

    Article  Google Scholar 

  38. Engel T, Sanz-Rodgriguez A, Jimenez-Mateos EM, Concannon CG, Jimenez-Pacheco A, Moran C, Mesuret G, Petit E, Delanty N, Farrell MA, O’Brien DF, Prehn JH, Lucas JJ, Henshall DC (2013) CHOP regulates the p53-MDM2 axis and is required for neuronal survival after seizures. Brain 136:577–592

    Article  Google Scholar 

  39. Societas Neurologica Japonica (2010) Guideline for epilepsy diagnose and treatment in Japan. Igaku-Shoin Ltd., Tokyo

    Google Scholar 

  40. Wang X, Guo J, Song Y, Wang Q, Hu S, Gou L, Gao Y (2018) Decreased number and expression of nNOS-positive interneurons in basolateral amygdala in two mouse models of autism. Front Cell Neurosci 12:251

    Article  Google Scholar 

  41. Kalantaripour TP, Esmaeili-Mahani S, Sheibani V, Asadi-Shekaari M, Pasban-Aliabadi H (2016) Anticonvulsant and neuroprotective effects of apelin-13 on pentylenetetrazole-induced seizures in male rats. Biomed Pharmacother 84:258–263

    CAS  Article  Google Scholar 

  42. Vasilev DS, Tumanova NL, Kim KK, Lavrentyeva VV, Lukomskaya NY, Zhuravin IA, Magazanik LG, Zaitsev AV (2018) Transient morphological alterations in the hippocampus after pentylenetetrazole-induced seizures in rats. Neurochem Res 43:1671–1682

    CAS  Article  Google Scholar 

  43. Zaitsev AV, Kim KK, Vasilev DS, Lukomskaya NY, Lavrentyeva VV, Tumanova NL, Zhuravin IA, Magazanik LG (2015) N-methyl-d-aspartate receptor channel blockers prevent pentylenetetrazole-induced convulsions and morphological changes in rat brain neurons. J Neurosci Res 93:454–465

    CAS  Article  Google Scholar 

  44. Cotman CW, Su JH (1996) Mechanisms of neuronal death in Alzheimer’s disease. Brain Pathol 6:493–506

    CAS  Article  Google Scholar 

Download references

Author information

Affiliations

Authors

Corresponding authors

Correspondence to Thomas C. Chen or Yangmei Chen.

Ethics declarations

Conflict of interest

We declared no potential conflict of interest.

Additional information

Publisher's Note

Springer Nature remains neutral with regard to jurisdictional claims in published maps and institutional affiliations.

Rights and permissions

Reprints and Permissions

About this article

Verify currency and authenticity via CrossMark

Cite this article

Fu, J., Peng, L., Wang, W. et al. Sodium Valproate Reduces Neuronal Apoptosis in Acute Pentylenetetrzole-Induced Seizures via Inhibiting ER Stress. Neurochem Res 44, 2517–2526 (2019). https://doi.org/10.1007/s11064-019-02870-w

Download citation

  • Received:

  • Revised:

  • Accepted:

  • Published:

  • Issue Date:

  • DOI: https://doi.org/10.1007/s11064-019-02870-w

Keywords

  • Sodium valproate
  • ER stress
  • Neuronal apoptosis
  • Pentylenetetrazole
  • Epilepsy