Skip to main content

Protective Effect of miR-374a on Chemical Hypoxia-Induced Damage of PC12 Cells In Vitro via the GADD45α/JNK Signaling Pathway

Abstract

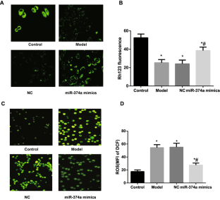
To explore the effect of microRNA-374a (miR-374a) on chemical hypoxia-induced pheochromocytoma (PC12) cell damage by mediating growth arrest and the DNA damage-45 alpha (GADD45α)/c-Jun N-terminal kinase (JNK) signaling pathway. PC12 cells were divided into a Control group (no treatment), Model group (treated with CoCl2 for 24 h), negative control (NC) group (transfected with miR-374a negative control sequence and treated with CoCl2 for 24 h), and miR-374a mimic group (transfected with miR-374a mimics and treated with CoCl2 for 24 h). The viability and apoptosis of PC12 cells were determined by the 3-(4,5-dimethylthiazol-2-yl)-2,5-diphenyl tetrazolium bromide (MTT) assay and flow cytometry, while the mitochondrial membrane potential (MMP) and reactive oxygen species (ROS) content were assessed by Rh123 and dichloro-dihydro-fluorescein diacetate (DCFH-DA) methods. The expression of miR-374a and GADD45α/JNK proteins was detected using quantitative reverse transcription-polymerase chain reaction (qRT-PCR) and Western blot. A significant decrease was found in the survival rate, MMP and miR-374a expression, while an increase was shown in the ROS content and GADD45α and p-JNK expression in hypoxic PC12 cells (all P < 0.05). A luciferase reporter gene assay demonstrated that GADD45α is the target gene of miR-374a. When transfected with miR-374a mimics, hypoxic PC12 cells showed an obvious elevation in survival rate and MMP but a great reduction in cell apoptosis and ROS content, as well as in the expression of GADD45α and p-JNK proteins (all P < 0.05). MiR-374a can protect PC12 cells against hypoxia-induced injury by inhibiting the GADD45α/JNK pathway, enhancing cell viability, suppressing oxidative stress, and inhibiting cell apoptosis, thereby becoming a potential therapeutic target for hypoxic damage.

This is a preview of subscription content, access via your institution.

Fig. 1
Fig. 2
Fig. 3
Fig. 4
Fig. 5

References

  1. Hu X, De Silva TM, Chen J, Faraci FM (2017) Cerebral vascular disease and neurovascular injury in ischemic stroke. Circ Res 120:449–471

    CAS  Article  Google Scholar 

  2. Sanches EF, Arteni N, Nicola F, Aristimunha D, Netto CA (2015) Sexual dimorphism and brain lateralization impact behavioral and histological outcomes following hypoxia-ischemia in P3 and P7 rats. Neuroscience 290:581–593

    CAS  Article  Google Scholar 

  3. Ten VS, Starkov A (2012) Hypoxic-ischemic injury in the developing brain: the role of reactive oxygen species originating in mitochondria. Neurol Res Int 2012:542976

    PubMed  PubMed Central  Google Scholar 

  4. Yu Q, Zhou L, Liu L, Cong L, Wang Y, Ge T, Lin D (2015) Stromal cell-derived factor-1 alpha alleviates hypoxic-ischemic brain damage in mice. Biochem Biophys Res Commun 464:447–452

    CAS  Article  Google Scholar 

  5. Beaudin AE, Waltz X, Hanly PJ, Poulin MJ (2017) Impact of obstructive sleep apnoea and intermittent hypoxia on cardiovascular and cerebrovascular regulation. Exp Physiol. https://doi.org/10.1113/EP086051

    Article  PubMed  Google Scholar 

  6. Kim JY, Kim HJ, Kim N, Kwon JH, Park MJ (2017) Effects of radiofrequency field exposure on glutamate-induced oxidative stress in mouse hippocampal HT22 cells. Int J Radiat Biol 93:249–256

    CAS  Article  Google Scholar 

  7. Kim JJ, Kang YJ, Shin SA, Bak DH, Lee JW, Lee KB, Yoo YC, Kim DK, Lee BH, Kim DW, Lee J, Jo EK, Yuk JM (2016) Phlorofucofuroeckol improves glutamate-induced neurotoxicity through modulation of oxidative stress-mediated mitochondrial dysfunction in PC12 cells. PloS ONE 11:e0163433

    Article  Google Scholar 

  8. Yu W, Deng X, Ma Z, Wang Y (2016) Equol protects PC12 neuronal cells against hypoxia/reoxygenation injury in vitro by reducing reactive oxygen species production. Nan fang yi ke da xue xue bao (J South Med Univ) 36:1–7

    Google Scholar 

  9. Jiang B, Ren C, Li Y, Lu Y, Li W, Wu Y, Gao Y, Ratcliffe PJ, Liu H, Zhang C (2011) Sodium sulfite is a potential hypoxia inducer that mimics hypoxic stress in Caenorhabditis elegans. J Biol Inorg Chem 16:267–274

    CAS  Article  Google Scholar 

  10. Zhong Q, Zhou Y, Ye W, Cai T, Zhang X, Deng DY (2012) Hypoxia-inducible factor 1-alpha-AA-modified bone marrow stem cells protect PC12 cells from hypoxia-induced apoptosis, partially through VEGF/PI3K/Akt/FoxO1 pathway. Stem Cells Dev 21:2703–2717

    CAS  Article  Google Scholar 

  11. Pulkkinen K, Malm T, Turunen M, Koistinaho J, Yla-Herttuala S (2008) Hypoxia induces microRNA miR-210 in vitro and in vivo ephrin-A3 and neuronal pentraxin 1 are potentially regulated by miR-210. FEBS Lett 582:2397–2401

    CAS  Article  Google Scholar 

  12. Yuan Y, Wang JY, Xu LY, Cai R, Chen Z, Luo BY (2010) MicroRNA expression changes in the hippocampi of rats subjected to global ischemia. J Clin Neurosci 17:774–778

    CAS  Article  Google Scholar 

  13. Ouyang YB, Lu Y, Yue S, Xu LJ, Xiong XX, White RE, Sun X, Giffard RG (2012) miR-181 regulates GRP78 and influences outcome from cerebral ischemia in vitro and in vivo. Neurobiol Dis 45:555–563

    CAS  Article  Google Scholar 

  14. VanGilder RL, Huber JD, Rosen CL, Barr TL (2012) The transcriptome of cerebral ischemia. Brain Res Bull 88:313–319

    CAS  Article  Google Scholar 

  15. Yin KJ, Deng Z, Huang H, Hamblin M, Xie C, Zhang J, Chen YE (2010) miR-497 regulates neuronal death in mouse brain after transient focal cerebral ischemia. Neurobiol Dis 38:17–26

    CAS  Article  Google Scholar 

  16. Xu X, Wang W, Su N, Zhu X, Yao J, Gao W, Hu Z, Sun Y (2015) miR-374a promotes cell proliferation, migration and invasion by targeting SRCIN1 in gastric cancer. FEBS Lett 589:407–413

    CAS  Article  Google Scholar 

  17. Wang Y, Xin H, Han Z, Sun H, Gao N, Yu H (2015) MicroRNA-374a promotes esophageal cancer cell proliferation via Axin2 suppression. Oncol Rep 34:1988–1994

    CAS  Article  Google Scholar 

  18. Cai J, Guan H, Fang L, Yang Y, Zhu X, Yuan J, Wu J, Li M (2013) MicroRNA-374a activates Wnt/beta-catenin signaling to promote breast cancer metastasis. J Clin Investig 123:566–579

    CAS  Article  Google Scholar 

  19. Hu J, Zhao TZ, Chu WH, Luo CX, Tang WH, Yi L, Feng H (2010) Protective effects of 20-hydroxyecdysone on CoCl(2)-induced cell injury in PC12 cells. J Cell Biochem 111:1512–1521

    CAS  Article  Google Scholar 

  20. Jung JY, Roh KH, Jeong YJ, Kim SH, Lee EJ, Kim MS, Oh WM, Oh HK, Kim WJ (2008) Estradiol protects PC12 cells against CoCl2-induced apoptosis. Brain Res Bull 76:579–585

    CAS  Article  Google Scholar 

  21. Meng JL, Mei WY, Dong YF, Wang JH, Zhao CM, Lan AP, Yang CT, Chen PX, Feng JQ, Hu CH (2011) Heat shock protein 90 mediates cytoprotection by H(2)S against chemical hypoxia-induced injury in PC12 cells. Clin Exp Pharmacol Physiol 38:42–49

    CAS  Article  Google Scholar 

  22. Vosa U, Vooder T, Kolde R, Fischer K, Valk K, Tonisson N, Roosipuu R, Vilo J, Metspalu A, Annilo T (2011) Identification of miR-374a as a prognostic marker for survival in patients with early-stage nonsmall cell lung cancer. Genes Chromosom Cancer 50:812–822

    CAS  Article  Google Scholar 

  23. Li N, Yang L, Wang H, Yi T, Jia X, Chen C, Xu P (2015) MiR-130a and MiR-374a function as novel regulators of cisplatin resistance in human ovarian cancer A2780 cells. PloS ONE 10:e0128886

    Article  Google Scholar 

  24. Baek SJ, Sato K, Nishida N, Koseki J, Azuma R, Kawamoto K, Konno M, Hayashi K, Satoh T, Doki Y, Mori M, Ishii H, Ogawa K (2016) MicroRNA miR-374, a potential radiosensitizer for carbon ion beam radiotherapy. Oncology reports 36:2946–2950

    CAS  Article  Google Scholar 

  25. Looney AM, Walsh BH, Moloney G, Grenham S, Fagan A, O’Keeffe GW, Clarke G, Cryan JF, Dinan TG, Boylan GB, Murray DM (2015) Downregulation of umbilical cord blood levels of miR-374a in neonatal hypoxic ischemic encephalopathy. J Pediatr 167:269–273, e262

  26. Hoffmeyer A, Piekorz R, Moriggl R, Ihle JN (2001) Gadd45gamma is dispensable for normal mouse development and T-cell proliferation. Mol Cell Biol 21:3137–3143

    CAS  Article  Google Scholar 

  27. Zhan Q (2005) Gadd45a, a p53- and BRCA1-regulated stress protein, in cellular response to DNA damage. Mutat Res 569:133–143

    CAS  Article  Google Scholar 

  28. Thakur BK, Lippka Y, Dittrich T, Chandra P, Skokowa J, Welte K (2012) NAMPT pathway is involved in the FOXO3a-mediated regulation of GADD45A expression. Biochem Biophys Res Commun 420:714–720

    CAS  Article  Google Scholar 

  29. Hirata Y, Furuta K, Miyazaki S, Suzuki M, Kiuchi K (2004) Anti-apoptotic and pro-apoptotic effect of NEPP11 on manganese-induced apoptosis and JNK pathway activation in PC12 cells. Brain Res 1021:241–247

    CAS  Article  Google Scholar 

  30. Liu X, Deng Q, Luo X, Chen Y, Shan N, Qi H (2016) Oxidative stress-induced Gadd45alpha inhibits trophoblast invasion and increases sFlt1/sEng secretions via p38 MAPK involving in the pathology of pre-eclampsia. J Matern Fetal Neonatal Med 29:3776–3785

    CAS  Article  Google Scholar 

  31. Lan A, Liao X, Mo L, Yang C, Yang Z, Wang X, Hu F, Chen P, Feng J, Zheng D, Xiao L (2011) Hydrogen sulfide protects against chemical hypoxia-induced injury by inhibiting ROS-activated ERK1/2 and p38MAPK signaling pathways in PC12 cells. PloS ONE 6:e25921

    CAS  Article  Google Scholar 

  32. Chen L, Liu L, Yin J, Luo Y, Huang S (2009) Hydrogen peroxide-induced neuronal apoptosis is associated with inhibition of protein phosphatase 2A and 5, leading to activation of MAPK pathway. Int J Biochem Cell Biol 41:1284–1295

    CAS  Article  Google Scholar 

  33. Li H, Chen H, Wang H, Dong Y, Yin M, Zhang L, Wei J (2017) MicroRNA-374a promotes hepatocellular carcinoma cell proliferation by targeting mitogen-inducible gene-6 (MIG-6). Oncol Res. https://doi.org/10.3727/096504017X15000784459799

    Article  PubMed  Google Scholar 

  34. Lu T, Zhang C, Chai MX, An YB, Jia JL (2015) MiR-374a promotes the proliferation of osteosarcoma cell proliferation by targeting Axin2. Int J Clin Exp Pathol 8:10776–10783

    CAS  PubMed  PubMed Central  Google Scholar 

  35. Song L, Li J, Zhang D, Liu ZG, Ye J, Zhan Q, Shen HM, Whiteman M, Huang C (2006) IKKbeta programs to turn on the GADD45alpha-MKK4-JNK apoptotic cascade specifically via p50 NF-kappaB in arsenite response. J Cell Biol 175:607–617

    CAS  Article  Google Scholar 

  36. Mita H, Tsutsui J, Takekawa M, Witten EA, Saito H (2002) Regulation of MTK1/MEKK4 kinase activity by its N-terminal autoinhibitory domain and GADD45 binding. Mol Cell Biol 22:4544–4555

    CAS  Article  Google Scholar 

  37. Hughes KJ, Meares GP, Chambers KT, Corbett JA (2009) Repair of nitric oxide-damaged DNA in beta-cells requires JNK-dependent GADD45alpha expression. J Biol Chem 284:27402–27408

    CAS  Article  Google Scholar 

  38. Yoshizumi M, Kogame T, Suzaki Y, Fujita Y, Kyaw M, Kirima K, Ishizawa K, Tsuchiya K, Kagami S, Tamaki T (2002) Ebselen attenuates oxidative stress-induced apoptosis via the inhibition of the c-Jun N-terminal kinase and activator protein-1 signalling pathway in PC12 cells. Br J Pharmacol 136:1023–1032

    CAS  Article  Google Scholar 

  39. Choi HJ, Kang KS, Fukui M, Zhu BT (2011) Critical role of the JNK-p53-GADD45alpha apoptotic cascade in mediating oxidative cytotoxicity in hippocampal neurons. Br J Pharmacol 162:175–192

    CAS  Article  Google Scholar 

  40. Li XJ, Li ZF, Wang JJ, Han Z, Liu Z, Liu BG (2017) Effects of microRNA-374 on proliferation, migration, invasion, and apoptosis of human SCC cells by targeting Gadd45a through P53 signaling pathway. Biosci Rep. https://doi.org/10.1042/BSR20170710

    Article  PubMed  PubMed Central  Google Scholar 

Download references

Acknowledgements

The authors appreciate the reviewers for their useful comments in this paper.

Funding

This research did not receive any specific grant from funding agencies in the public, commercial, or not-for-profit sectors.

Author information

Affiliations

Authors

Corresponding author

Correspondence to Jianing Xi.

Ethics declarations

Conflict of interest

The authors declare that they have no conflict of interest.

Rights and permissions

Reprints and Permissions

About this article

Verify currency and authenticity via CrossMark

Cite this article

Gong, W., Qie, S., Huang, P. et al. Protective Effect of miR-374a on Chemical Hypoxia-Induced Damage of PC12 Cells In Vitro via the GADD45α/JNK Signaling Pathway. Neurochem Res 43, 581–590 (2018). https://doi.org/10.1007/s11064-017-2452-0

Download citation

  • Received:

  • Revised:

  • Accepted:

  • Published:

  • Issue Date:

  • DOI: https://doi.org/10.1007/s11064-017-2452-0

Keywords

  • MiR-374a
  • GADD45α/JNK signaling pathway
  • Hypoxia
  • PC12 cells