Skip to main content

LiCl Treatment Induces Programmed Cell Death of Schwannoma Cells through AKT- and MTOR-Mediated Necroptosis

Abstract

Lithium is considered a first-line therapy for the treatment of bipolar disorder and was recently shown to be associated with a reduced overall cancer risk. A growing body of evidence has indicated the potential antitumor benefits of this drug. Lithium likely functions as an antitumor agent. In this study, we found that lithium chloride (LiCl) significantly inhibits the proliferation of both RT4 cells and human NF2-associated primary schwannoma cells by inhibiting the expression of apoptosis-related proteins. LiCl-induced cell death exhibits ultrastructural features of necrosis and is reversed by the RIPK1-specific inhibitor necrostatin-1 in a dose-dependent manner, indicating that LiCl induces the necroptosis type of cell death. Moreover, LiCl treatment induces ROS generation and activates the AKT/mTOR pathway, which is reversed by necrostatin-1 treatment. Based on our results, LiCl treatment may induce the programmed cell death of schwannoma cells through AKT- and mTOR-mediated necroptosis, potentially representing a new mechanism by which LiCl induces tumor cell death. Moreover, LiCl may prove to be a new drug for treating schwannoma.

This is a preview of subscription content, access via your institution.

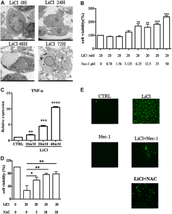
Fig. 1
Fig. 2
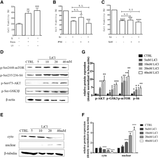
Fig. 3
Fig. 4
Fig. 5

Abbreviations

NF2:

Neurofibromatosis type 2

ROS:

Reactive oxygen species

mTOR:

Mammalian target of rapamycin

GSK:

Glycogen synthase kinase

S6:

S6 ribosomal protein

TNF:

Tumor necrosis factor

References

  1. Asthagiri AR, Parry DM, Butman JA, Kim HJ, Tsilou ET, Zhuang Z, Lonser RR (2009) Neurofibromatosis type 2. Lancet 373:1974–1986

    CAS  Article  PubMed  PubMed Central  Google Scholar 

  2. Lim SH, Ardern-Holmes S, McCowage G, de Souza P (2014) Systemic therapy in neurofibromatosis type 2. Cancer Treat Rev 40:857–861

    CAS  Article  PubMed  Google Scholar 

  3. Dewan R, Pemov A, Kim HJ, Morgan KL, Vasquez RA, Chittiboina P, Wang X, Chandrasekharappa SC, Ray-Chaudhury A, Butman JA, Stewart DR, Asthagiri AR (2015) Evidence of polyclonality in neurofibromatosis type 2-associated multilobulated vestibular schwannomas. Neuro-oncology 17:566–573

    CAS  Article  PubMed  Google Scholar 

  4. Lloyd SK, Evans DG (2013) Neurofibromatosis type 2 (NF2): diagnosis and management. Handb Clin Neurol 115:957–967

    Article  PubMed  Google Scholar 

  5. Neff BA, Welling DB, Akhmametyeva E, Chang LS (2006) The molecular biology of vestibular schwannomas: dissecting the pathogenic process at the molecular level. Otol Neurotol 27:197–208

    Article  PubMed  Google Scholar 

  6. Dirks MS, Butman JA, Kim HJ, Wu T, Morgan K, Tran AP, Lonser RR, Asthagiri AR (2012) Long-term natural history of neurofibromatosis Type 2-associated intracranial tumors. J Neurosurg 117:109–117

    Article  PubMed  PubMed Central  Google Scholar 

  7. Karajannis MA, Ferner RE (2015) Neurofibromatosis-related tumors: emerging biology and therapies. Curr Opin Pediatr 27:26–33

    Article  PubMed  PubMed Central  Google Scholar 

  8. Maniakas A, Saliba I (2014) Neurofibromatosis type 2 vestibular schwannoma treatment: a review of the literature, trends, and outcomes. Otol Neurotol 35:889–894

    Article  PubMed  Google Scholar 

  9. Can A, Schulze TG, Gould TD (2014) Molecular actions and clinical pharmacogenetics of lithium therapy. Pharmacol Biochem Behav 123:3–16

    CAS  Article  PubMed  PubMed Central  Google Scholar 

  10. Vosahlikova M, Svoboda P (2016) Lithium - therapeutic tool endowed with multiple beneficiary effects caused by multiple mechanisms. Acta Neurobiol Exp 76:1–19

    Google Scholar 

  11. Coppen A (1999) 50 years of lithium treatment of mood disorders. Bipolar Disord 1:3–4

    CAS  Article  PubMed  Google Scholar 

  12. Stern R (1995) Lithium in the treatment of mood disorders. N Engl J Med 332:127–128

    CAS  PubMed  Google Scholar 

  13. Adler JT, Hottinger DG, Kunnimalaiyaan M, Chen H (2010) Inhibition of growth in medullary thyroid cancer cells with histone deacetylase inhibitors and lithium chloride. J Surg Res 159:640–644

    CAS  Article  PubMed  Google Scholar 

  14. Li H, Huang K, Liu X, Liu J, Lu X, Tao K, Wang G, Wang J (2014) Lithium chloride suppresses colorectal cancer cell survival and proliferation through ROS/GSK-3beta/NF-kappaB signaling pathway. Oxid Med Cell Longev 2014:241864

    PubMed  PubMed Central  Google Scholar 

  15. O’Donovan TR, Rajendran S, O’Reilly S, O’Sullivan GC, McKenna SL (2015) Lithium modulates autophagy in esophageal and colorectal cancer cells and enhances the efficacy of therapeutic agents in vitro and in vivo. PLoS One 10:e0134676

    Article  PubMed  PubMed Central  Google Scholar 

  16. Yin Y, Kizer NT, Thaker PH, Chiappinelli KB, Trinkaus KM, Goodfellow PJ, Ma L (2013) Glycogen synthase kinase 3beta inhibition as a therapeutic approach in the treatment of endometrial cancer. Int J Mol Sci 14:16617–16637

    Article  PubMed  PubMed Central  Google Scholar 

  17. Korur S, Huber RM, Sivasankaran B, Petrich M, Morin P Jr, Hemmings BA, Merlo A, Lino MM (2009) GSK3beta regulates differentiation and growth arrest in glioblastoma. PLoS One 4:e7443

    Article  PubMed  PubMed Central  Google Scholar 

  18. Mao CD, Hoang P, DiCorleto PE (2001) Lithium inhibits cell cycle progression and induces stabilization of p53 in bovine aortic endothelial cells. J Biol Chem 276:26180–26188

    CAS  Article  PubMed  Google Scholar 

  19. de Candia P, Minopoli G, Verga V, Gargiulo A, Vanoni M, Alberghina L (2011) Nutritional limitation sensitizes mammalian cells to GSK-3beta inhibitors and leads to growth impairment. Am J Pathol 178:1814–1823

    Article  PubMed  PubMed Central  Google Scholar 

  20. Greenblatt DY, Ndiaye M, Chen H, Kunnimalaiyaan M (2010) Lithium inhibits carcinoid cell growth in vitro. Am J Transl Res 2:248–253

    CAS  PubMed  PubMed Central  Google Scholar 

  21. Jouan-Lanhouet S, Arshad MI, Piquet-Pellorce C, Martin-Chouly C, Le Moigne-Muller G, Van Herreweghe F, Takahashi N, Sergent O, Lagadic-Gossmann D, Vandenabeele P, Samson M, Dimanche-Boitrel MT (2012) TRAIL induces necroptosis involving RIPK1/RIPK3-dependent PARP-1 activation. Cell Death Differ 19:2003–2014

    CAS  Article  PubMed  PubMed Central  Google Scholar 

  22. Yu X, Deng Q, Li W, Xiao L, Luo X, Liu X, Yang L, Peng S, Ding Z, Feng T, Zhou J, Fan J, Bode AM, Dong Z, Liu J, Cao Y (2015) Neoalbaconol induces cell death through necroptosis by regulating RIPK-dependent autocrine TNFalpha and ROS production. Oncotarget 6:1995–2008

    Article  PubMed  Google Scholar 

  23. Locatelli SL, Cleris L, Stirparo GG, Tartari S, Saba E, Pierdominici M, Malorni W, Carbone A, Anichini A, Carlo-Stella C (2014) BIM upregulation and ROS-dependent necroptosis mediate the antitumor effects of the HDACi Givinostat and Sorafenib in Hodgkin lymphoma cell line xenografts. Leukemia 28:1861–1871

    CAS  Article  PubMed  Google Scholar 

  24. Jansson EA, Are A, Greicius G, Kuo IC, Kelly D, Arulampalam V, Pettersson S (2005) The Wnt/beta-catenin signaling pathway targets PPARgamma activity in colon cancer cells. Proc Natl Acad Sci USA 102:1460–1465

    CAS  Article  PubMed  PubMed Central  Google Scholar 

  25. Uhl FE, Vierkotten S, Wagner DE, Burgstaller G, Costa R, Koch I, Lindner M, Meiners S, Eickelberg O, Konigshoff M (2015) Preclinical validation and imaging of Wnt-induced repair in human 3D lung tissue cultures. Eur Respir J 46:1150–1166

    CAS  Article  PubMed  Google Scholar 

  26. Liu KJ, Lee YL, Yang YY, Shih NY, Ho CC, Wu YC, Huang TS, Huang MC, Liu HC, Shen WW, Leu SJ (2011) Modulation of the development of human monocyte-derived dendritic cells by lithium chloride. J Cell Physiol 226:424–433

    CAS  Article  PubMed  Google Scholar 

  27. De-Paula VJ, Kerr DS, Scola G, Gattaz WF, Forlenza OV (2016) Lithium distinctly modulates the secretion of pro- and anti-inflammatory interleukins in co-cultures of neurons and glial cells at therapeutic and sub-therapeutic concentrations. Curr Alzheimer Res 13:848–852

    CAS  Article  PubMed  Google Scholar 

  28. Canli O, Alankus YB, Grootjans S, Vegi N, Hultner L, Hoppe PS, Schroeder T, Vandenabeele P, Bornkamm GW, Greten FR (2016) Glutathione peroxidase 4 prevents necroptosis in mouse erythroid precursors. Blood 127:139–148

    CAS  Article  PubMed  PubMed Central  Google Scholar 

  29. Herr DR, Reolo MJ, Peh YX, Wang W, Lee CW, Rivera R, Paterson IC, Chun J (2016) Sphingosine 1-phosphate receptor 2 (S1P2) attenuates reactive oxygen species formation and inhibits cell death: implications for otoprotective therapy. Sci Rep 6:24541

    CAS  Article  PubMed  PubMed Central  Google Scholar 

  30. Roca FJ, Ramakrishnan L (2013) TNF dually mediates resistance and susceptibility to mycobacteria via mitochondrial reactive oxygen species. Cell 153:521–534

    CAS  Article  PubMed  PubMed Central  Google Scholar 

  31. Radogna F, Cerella C, Gaigneaux A, Christov C, Dicato M, Diederich M (2015) Cell type-dependent ROS and mitophagy response leads to apoptosis or necroptosis in neuroblastoma. Oncogene 35:3839–3853

    Article  PubMed  Google Scholar 

  32. Simmons AN, Kajino-Sakamoto R, Ninomiya-Tsuji J (2016) TAK1 regulates Paneth cell integrity partly through blocking necroptosis. Cell Death Dis 7:e2196

    CAS  Article  PubMed  PubMed Central  Google Scholar 

  33. Schenk B, Fulda S (2015) Reactive oxygen species regulate Smac mimetic/TNFalpha-induced necroptotic signaling and cell death. Oncogene 34:5796–5806

    CAS  Article  PubMed  Google Scholar 

  34. Liu L, Zhang R, Liu K, Zhou H, Yang X, Liu X, Tang M, Su J, Dong Q (2009) Tissue kallikrein protects cortical neurons against in vitro ischemia-acidosis/reperfusion-induced injury through the ERK1/2 pathway. Exp Neurol 219:453–465

    CAS  Article  PubMed  Google Scholar 

  35. Park JH, Kim CK, Lee SB, Lee KH, Cho SW, Ahn JY (2016) Akt attenuates apoptotic death through phosphorylation of H2A under hydrogen peroxide-induced oxidative stress in PC12 cells and hippocampal neurons. Sci Rep 6:21857

    CAS  Article  PubMed  PubMed Central  Google Scholar 

  36. Liu Q, Qiu J, Liang M, Golinski J, van Leyen K, Jung JE, You Z, Lo EH, Degterev A, Whalen MJ (2014) Akt and mTOR mediate programmed necrosis in neurons. Cell Death Dis 5:e1084

    CAS  Article  PubMed  PubMed Central  Google Scholar 

  37. Cui Y, Chen X, Zhang J, Sun X, Liu H, Bai L, Xu C, Liu X (2016) Uhrf1 controls iNKT cell survival and differentiation through the Akt-mTOR axis. Cell Rep 15:256–263

    CAS  Article  PubMed  Google Scholar 

  38. Fauster A, Rebsamen M, Huber KV, Bigenzahn JW, Stukalov A, Lardeau CH, Scorzoni S, Bruckner M, Gridling M, Parapatics K, Colinge J, Bennett KL, Kubicek S, Krautwald S, Linkermann A, Superti-Furga G (2015) A cellular screen identifies ponatinib and pazopanib as inhibitors of necroptosis. Cell Death Dis 6:e1767

    CAS  Article  PubMed  PubMed Central  Google Scholar 

  39. Cao Q, Lu X, Feng YJ (2006) Glycogen synthase kinase-3beta positively regulates the proliferation of human ovarian cancer cells. Cell Res 16:671–677

    CAS  Article  PubMed  Google Scholar 

  40. Suganthi M, Sangeetha G, Benson CS, Babu SD, Sathyavathy A, Ramadoss S, Ravi Sankar B (2012) In vitro mechanisms involved in the regulation of cell survival by lithium chloride and IGF-1 in human hormone-dependent breast cancer cells (MCF-7). Toxicol Lett 214:182–191

    CAS  Article  PubMed  Google Scholar 

Download references

Acknowledgements

This work was supported by NFSC (81372715, 81502453) and the Youth Foundation of the Beijing neurosurgical institute (2014–13).

Author information

Affiliations

Authors

Corresponding author

Correspondence to Pinan Liu.

Ethics declarations

Conflict of interest

None.

Informed Consent

Informed consent was obtained from all individual participants included in the study.

Electronic supplementary material

Below is the link to the electronic supplementary material.

11064_2017_2256_MOESM1_ESM.tiff

Fig S1: The viability of human primary schwannoma cells treated with the indicated concentrations of LiCl for 48 h was determined using the CCK8 assay. The data are expressed as the means ± SD of 3 independent experiments (Unpaired t-test, vs.CTRL, n=3 per group). Original magnification, ×200. *p<0.05, ****p<0.001 compared to the control group. (TIFF 93 KB)

11064_2017_2256_MOESM2_ESM.tif

Fig S2: The melting curve was generated at the end of the PCR amplification for monitoring the specificity of the PCR reaction. (TIF 761 KB)

Fig S3: Biological Replicates of Western Blot Data. (TIF 444 KB)

Rights and permissions

Reprints and Permissions

About this article

Verify currency and authenticity via CrossMark

Cite this article

Wang, Y., Zhang, Q., Wang, B. et al. LiCl Treatment Induces Programmed Cell Death of Schwannoma Cells through AKT- and MTOR-Mediated Necroptosis. Neurochem Res 42, 2363–2371 (2017). https://doi.org/10.1007/s11064-017-2256-2

Download citation

  • Received:

  • Revised:

  • Accepted:

  • Published:

  • Issue Date:

  • DOI: https://doi.org/10.1007/s11064-017-2256-2

Keywords

  • LiCl
  • Necroptosis
  • Schwannoma
  • NF2
  • AKT
  • mTOR