Skip to main content

Mitochondrial Division Inhibitor 1 Ameliorates Mitochondrial Injury, Apoptosis, and Motor Dysfunction After Acute Spinal Cord Injury in Rats

Abstract

Mitochondrial division inhibitor 1 (Mdivi-1) is the most effective pharmacological inhibitor of mitochondrial fission. Spinal cord injury (SCI) is a common and serious trauma, which lacks efficient treatment. This study aimed to detect the role of Mdivi-1 in neuronal injury and its underlying mechanism after acute SCI (ASCI) in rats. Western blot analysis showed that Bax levels on the mitochondrial outer membrane, and release of cytochrome C (cytC) and apoptosis-inducing factor (AIF) from the mitochondria began to increase significantly at 4 h after ASCI, then peaked at 16 h, and declined significantly from 16 to 24 h. However, the mitochondrial levels of Bcl-2 increased significantly at 2 h, peaked at 4 h, and subsequently significantly decreased from 4 to 24 h after ASCI. In addition, Mdivi-1(1.2 mg/kg) significantly suppressed the translocation of dynamin-related protein 1 (Drp1) and Bax to the mitochondria, mitochondrial depolarization, decrease of ATP and reduced Glutathione, increase of the Malondialdehyde, cytC release, and AIF translocation at 16 h and 3 days after ASCI, and also inhibited the caspase-3 activation and decrease of the percentage of apoptotic cells at 16 h, 3 and 10 days, further, ameliorated the motor dysfunction greatly from 3 to 10 days after ASCI in rats. This neuroprotective effect was dose-dependent. However, Mdivi-1(1.2 mg/kg) had no effects on the translocation of Bcl-2 and fission protein 1 on the mitochondria, and did not affect the expression of total Drp1 at 16 h after ASCI. Our experimental findings indicated that Mdivi-1 can protect rats against ASCI, and that its underlying mechanism may be associated with inhibition of Drp1 translocation to the mitochondria, alleviation of mitochondrial dysfunction and oxidative stress, and suppression of caspase-dependent and -independent apoptosis.

This is a preview of subscription content, access via your institution.

Fig. 1
Fig. 2
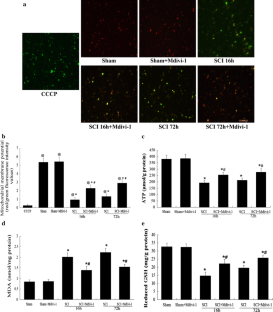
Fig. 3
Fig. 4
Fig. 5

References

  1. Springer JE, Azbill RD, Knapp PE (1999) Activation of the caspase-3 apoptotic cascade in traumatic spinal cord injury. Nat Med 5:943–946

    CAS  PubMed  Article  Google Scholar 

  2. McEwen ML, Sullivan PG, Rabchevsky AG, Springer JE (2011) Targeting mitochondrial function for the treatment of acute spinal cord injury. Neurotherapeutics 8:168–179

    CAS  PubMed Central  PubMed  Article  Google Scholar 

  3. Cao Y, Lv G, Wang YS, Fan ZK, Bi YL, Zhao L, Guo ZP (2013) Mitochondrial fusion and fission after spinal sacord injury in rats. Brain Res 1522:59–66

    CAS  PubMed  Article  Google Scholar 

  4. Liu XZ, Xu XM, Hu R, Du C, Zhang SX, McDonald JW, Dong HX, Wu YJ, Fan GS, Jacquin MF, Hsu CY, Choi DW (1997) Neuronal and glial apoptosis after traumatic spinal cord injury. J Neurosci 17:5395–5406

    CAS  PubMed  Google Scholar 

  5. Patel SP, Sullivan PG, Lyttle TS, Magnuson DS, Rabchevsky AG (2012) Acetyl-L-carnitine treatment following spinal cord injury improves mitochondrial function correlated with remarkable tissue sparing and functional recovery. Neuroscience 210:296–307

    CAS  PubMed Central  PubMed  Article  Google Scholar 

  6. Babbar M, Sheikh MS (2013) Metabolic stress and disorders related to alterations in mitochondrial fission or fusion. Mol Cell Pharmacol 5:109–133

    PubMed Central  PubMed  Google Scholar 

  7. DiMauro S, Schon EA (2008) Mitochondrial disorders in the nervous system. Annu Rev Neurosci 31:91–123

    CAS  PubMed  Article  Google Scholar 

  8. Zhou YF, Li L, Feng F, Yuan H, Gao DK, Fu LA, Fei Z (2013) Osthole attenuates spinal cord ischemia-reperfusion injury through mitochondrial biogenesis-independent inhibition of mitochondrial dysfunction in rats. J Surg Res 185:805–814

    CAS  PubMed  Article  Google Scholar 

  9. Mu X, Azbill RD, Springer JE (2002) NBQX treatment improves mitochondrial function and reduces oxidative events after spinal cord injury. J Neurotrauma 19:917–927

    PubMed  Article  Google Scholar 

  10. Azbill RD, Mu X, Bruce-Keller AJ, Mattson MP, Springer JE (1997) Impaired mitochondrial function, oxidative stress and altered antioxidant enzyme activities following traumatic spinal cord injury. Brain Res 765:283–290

    CAS  PubMed  Article  Google Scholar 

  11. Venditti P, Di Stefano L, Di Meo S (2013) Mitochondrial metabolism of reactive oxygen species. Mitochondrion 13:71–82

    CAS  PubMed  Article  Google Scholar 

  12. Hall ED (2011) Antioxidant therapies for acute spinal cord injury. Neurotherapeutics 8:152–167

    CAS  PubMed Central  PubMed  Article  Google Scholar 

  13. Nickel A, Kohlhaas M, Maack C (2014) Mitochondrial reactive oxygen species production and elimination. J Mol Cell Cardiol 73:26–33

    CAS  PubMed  Article  Google Scholar 

  14. Sullivan PG, Krishnamurthy S, Patel SP, Pandya JD, Rabchevsky AG (2007) Temporal characterization of mitochondrial bioenergetics after spinal cord injury. J Neurotrauma 24:991–999

    PubMed  Article  Google Scholar 

  15. Sullivan PG, Springer JE, Hall ED, Scheff SW (2004) Mitochondrial uncoupling as a therapeutic target following neuronal injury. J Bioenerg Biomembr 36:353–356

    CAS  PubMed  Article  Google Scholar 

  16. Cheng A, Hou Y, Mattson MP (2010) Mitochondria and neuroplasticity. ASN Neuro 2:e00045

    PubMed Central  PubMed  Article  Google Scholar 

  17. McLeod CJ, Pagel I, Sack MN (2005) The mitochondrial biogenesis regulatory program in cardiac adaptation to ischemia–a putative target for therapeutic intervention. Trends Cardiovasc Med 15:118–123

    CAS  PubMed  Article  Google Scholar 

  18. Diaz F, Moraes CT (2008) Mitochondrial biogenesis and turnover. Cell Calcium 44:24–35

    CAS  PubMed Central  PubMed  Article  Google Scholar 

  19. Westermann B (2010) Mitochondrial fusion and fission in cell life and death. Nat Rev Mol Cell Biol 11:872–884

    CAS  PubMed  Article  Google Scholar 

  20. Suen DF, Norris KL, Youle RJ (2008) Mitochondrial dynamics and apoptosis. Genes Dev 22:1577–1590

    CAS  PubMed Central  PubMed  Article  Google Scholar 

  21. Wang Y, Wang J, Yang H, Zhou J, Feng X, Wang H, Tao Y (2015) Necrostatin-1 mitigates mitochondrial dysfunction post-spinal cord injury. Neuroscience 289:224–232

    CAS  PubMed  Article  Google Scholar 

  22. Cassidy-Stone A, Chipuk JE, Ingerman E, Song C, Yoo C, Kuwana T, Kurth MJ, Shaw JT, Hinshaw JE, Green DR, Nunnari J (2008) Chemical inhibition of the mitochondrial division dynamin reveals its role in Bax/Bak-dependent mitochondrial outer membrane permeabilization. Dev Cell 14:193–204

    CAS  PubMed Central  PubMed  Article  Google Scholar 

  23. Tanaka A, Youle RJ (2008) A chemical inhibitor of DRP1 uncouples mitochondrial fission and apoptosis. Mol Cell 29:409–410

    CAS  PubMed  Article  Google Scholar 

  24. Zhang N, Wang S, Li Y, Che L, Zhao Q (2013) A selective inhibitor of Drp1, mdivi-1, acts against cerebral ischemia/reperfusion injury via an anti-apoptotic pathway in rats. Neurosci Lett 535:104–109

    CAS  PubMed  Article  Google Scholar 

  25. Xie N, Wang C, Lian Y, Zhang H, Wu C, Zhang Q (2013) A selective inhibitor of Drp1, mdivi-1, protects against cell death of hippocampal neurons in pilocarpine-induced seizures in rats. Neurosci Lett 545:64–68

    CAS  PubMed  Article  Google Scholar 

  26. Tang WX, Wu WH, Qiu HY, Bo H, Huang SM (2013) Amelioration of rhabdomyolysis-induced renal mitochondrial injury and apoptosis through suppression of Drp-1 translocation. J Nephrol 26:1073–1082

    PubMed  Article  Google Scholar 

  27. Qiu X, Cao L, Yang X, Zhao X, Liu X, Han Y, Xue Y, Jiang H, Chi Z (2013) Role of mitochondrial fission in neuronal injury in pilocarpine-induced epileptic rats. Neuroscience 245:157–165

    CAS  PubMed  Article  Google Scholar 

  28. Cui M, Ding H, Chen F, Zhao Y, Yang Q, Dong Q (2014) Mdivi-1 Protects Against Ischemic Brain Injury via Elevating Extracellular Adenosine in a cAMP/CREB-CD39-Dependent Manner. Mol Neurobiol. doi:10.1007/s12035-014-9002-4

  29. Luo G, Yi J, Ma C, Xiao Y, Yi F, Yu T, Zhou J (2013) Defective mitochondrial dynamics is an early event in skeletal muscle of an amyotrophic lateral sclerosis mouse model. PLoS ONE 8:e82112

    PubMed Central  PubMed  Article  Google Scholar 

  30. Sharp WW, Fang YH, Han M, Zhang HJ, Hong Z, Banathy A, Morrow E, Ryan JJ, Archer SL (2014) Dynamin-related protein 1 (Drp1)-mediated diastolic dysfunction in myocardial ischemia-reperfusion injury: therapeutic benefits of Drp1 inhibition to reduce mitochondrial fission. FASEB J 28:316–326

    CAS  PubMed Central  PubMed  Article  Google Scholar 

  31. Ong SB, Subrayan S, Lim SY, Yellon DM, Davidson SM, Hausenloy DJ (2010) Inhibiting mitochondrial fission protects the heart against ischemia/reperfusion injury. Circulation 121:2012–2022

    CAS  PubMed  Article  Google Scholar 

  32. Park SW, Kim KY, Lindsey JD, Dai Y, Heo H, Nguyen DH, Ellisman MH, Weinreb RN, Ju WK (2011) A selective inhibitor of drp1, mdivi-1, increases retinal ganglion cell survival in acute ischemic mouse retina. Invest Ophthalmol Vis Sci 52:2837–2843

    CAS  PubMed Central  PubMed  Article  Google Scholar 

  33. Allen A (1911) Surgery of experimental lesions of spinal cord equivalent to crush injury of fracture dislocation of spinal column: a preliminary report. J Am Med Assoc 57:878–880

    Article  Google Scholar 

  34. Xie N, Wang C, Lian Y, Wu C, Zhang H, Zhang Q (2014) Inhibition of mitochondrial fission attenuates Abeta-induced microglia apoptosis. Neuroscience 256:36–42

    CAS  PubMed  Article  Google Scholar 

  35. Meng F, Liu R, Gao M, Wang Y, Yu X, Xuan Z, Sun J, Yang F, Wu C, Du G (2011) Pinocembrin attenuates blood-brain barrier injury induced by global cerebral ischemia-reperfusion in rats. Brain Res 1391:93–101

    CAS  PubMed  Article  Google Scholar 

  36. Ding F, Shao ZW, Yang SH, Wu Q, Gao F, Xiong LM (2012) Role of mitochondrial pathway in compression-induced apoptosis of nucleus pulposus cells. Apoptosis 17:579–590

    CAS  PubMed  Article  Google Scholar 

  37. Vergun O, Reynolds IJ (2004) Fluctuations in mitochondrial membrane potential in single isolated brain mitochondria: modulation by adenine nucleotides and Ca2+. Biophys J 87:3585–3593

    CAS  PubMed Central  PubMed  Article  Google Scholar 

  38. Chen X, Jennings DB, Medeiros DM (2002) Impaired cardiac mitochondrial membrane potential and respiration in copper-deficient rats. J Bioenerg Biomembr 34:397–406

    CAS  PubMed  Article  Google Scholar 

  39. Bao W, Li K, Rong S, Yao P, Hao L, Ying C, Zhang X, Nussler A, Liu L (2010) Curcumin alleviates ethanol-induced hepatocytes oxidative damage involving heme oxygenase-1 induction. J Ethnopharmacol 128:549–553

    CAS  PubMed  Article  Google Scholar 

  40. Li G, Xu Y, Wang X, Zhang B, Shi C, Zhang W, Xia X (2014) Tannin-rich fraction from pomegranate rind damages membrane of Listeria monocytogenes. Foodborne Pathog Dis 11:313–319

    CAS  PubMed  Article  Google Scholar 

  41. Basso DM, Beattie MS, Bresnahan JC (1995) A sensitive and reliable locomotor rating scale for open field testing in rats. J Neurotrauma 12:1–21

    CAS  PubMed  Article  Google Scholar 

  42. Joshi M, Fehlings MG (2002) Development and characterization of a novel, graded model of clip compressive spinal cord injury in the mouse: part 1. Clip design, behavioral outcomes, and histopathology. J Neurotrauma 19:175–190

    PubMed  Article  Google Scholar 

  43. Zhang HY, Zhang X, Wang ZG, Shi HX, Wu FZ, Lin BB, Xu XL, Wang XJ, Fu XB, Li ZY, Shen CJ, Li XK, Xiao J (2013) Exogenous basic fibroblast growth factor inhibits ER stress-induced apoptosis and improves recovery from spinal cord injury. CNS Neurosci Ther 19:20–29

    CAS  PubMed  Article  Google Scholar 

  44. Yu WR, Liu T, Fehlings TK, Fehlings MG (2009) Involvement of mitochondrial signaling pathways in the mechanism of Fas-mediated apoptosis after spinal cord injury. Eur J Neurosci 29:114–131

    PubMed  Article  Google Scholar 

  45. Waxman AB, Kolliputi N (2009) IL-6 protects against hyperoxia-induced mitochondrial damage via Bcl-2-induced Bak interactions with mitofusins. Am J Respir Cell Mol Biol 41:385–396

    CAS  PubMed Central  PubMed  Article  Google Scholar 

  46. Wang C, Youle RJ (2009) The role of mitochondria in apoptosis*. Annu Rev Genet 43:95–118

    CAS  PubMed  Article  Google Scholar 

  47. Sheridan C, Martin SJ (2010) Mitochondrial fission/fusion dynamics and apoptosis. Mitochondrion 10:640–648

    CAS  PubMed  Article  Google Scholar 

  48. Zhang X, Chen J, Graham SH, Du L, Kochanek PM, Draviam R, Guo F, Nathaniel PD, Szabo C, Watkins SC, Clark RS (2002) Intranuclear localization of apoptosis-inducing factor (AIF) and large scale DNA fragmentation after traumatic brain injury in rats and in neuronal cultures exposed to peroxynitrite. J Neurochem 82:181–191

    CAS  PubMed  Article  Google Scholar 

  49. Wu KL, Hsu C, Chan JY (2007) Impairment of the mitochondrial respiratory enzyme activity triggers sequential activation of apoptosis-inducing factor-dependent and caspase-dependent signaling pathways to induce apoptosis after spinal cord injury. J Neurochem 101:1552–1566

    CAS  PubMed  Article  Google Scholar 

  50. Teng YD, Choi H, Onario RC, Zhu S, Desilets FC, Lan S, Woodard EJ, Snyder EY, Eichler ME, Friedlander RM (2004) Minocycline inhibits contusion-triggered mitochondrial cytochrome c release and mitigates functional deficits after spinal cord injury. Proc Natl Acad Sci USA 101:3071–3076

    CAS  PubMed Central  PubMed  Article  Google Scholar 

  51. Otera H, Mihara K (2011) Molecular mechanisms and physiologic functions of mitochondrial dynamics. J Biochem 149:241–251

    CAS  PubMed  Article  Google Scholar 

  52. Otera H, Mihara K (2012) Mitochondrial dynamics: functional link with apoptosis. Int J Cell Biol 2012:821676

    PubMed Central  PubMed  Article  Google Scholar 

  53. Knott AB, Perkins G, Schwarzenbacher R, Bossy-Wetzel E (2008) Mitochondrial fragmentation in neurodegeneration. Nat Rev Neurosci 9:505–518

    CAS  PubMed Central  PubMed  Article  Google Scholar 

  54. Chen H, McCaffery JM, Chan DC (2007) Mitochondrial fusion protects against neurodegeneration in the cerebellum. Cell 130:548–562

    CAS  PubMed  Article  Google Scholar 

  55. Liu W, Tian F, Kurata T, Morimoto N, Abe K (2012) Dynamic changes of mitochondrial fusion and fission proteins after transient cerebral ischemia in mice. J Neurosci Res 90:1183–1189

    CAS  PubMed  Article  Google Scholar 

  56. Owens GC, Walcott EC (2012) Extensive fusion of mitochondria in spinal cord motor neurons. PLoS ONE 7:e38435

    CAS  PubMed Central  PubMed  Article  Google Scholar 

  57. Zungu M, Schisler J, Willis MS (2011) All the little pieces. -Regulation of mitochondrial fusion and fission by ubiquitin and small ubiquitin-like modifer and their potential relevance in the heart. Circ J 75:2513–2521

    CAS  PubMed  Article  Google Scholar 

  58. Gazaryan IG, Brown AM (2007) Intersection between mitochondrial permeability pores and mitochondrial fusion/fission. Neurochem Res 32:917–929

    CAS  PubMed  Article  Google Scholar 

  59. Kroemer G, Zamzami N, Susin SA (1997) Mitochondrial control of apoptosis. Immunol Today 18:44–51

    CAS  PubMed  Article  Google Scholar 

  60. Fan ZK, Wang YF, Cao Y, Zhang MC, Zhang Z, Lv G, Lu W, Zhang YQ (2010) The effect of aminoguanidine on compression spinal cord injury in rats. Brain Res 1342:1–10

    CAS  PubMed  Article  Google Scholar 

  61. Vural M, Arslantas A, Yazihan N, Koken T, Uzuner K, Arslantas D, Ozbek Z (2010) NMDA receptor blockage with 2-amino-5-phosphonovaleric acid improves oxidative stress after spinal cord trauma in rats. Spinal Cord 48:285–289

    CAS  PubMed  Article  Google Scholar 

  62. Topuz K, Colak A, Cemil B, Kutlay M, Demircan MN, Simsek H, Ipcioglu O, Kucukodaci Z, Uzun G (2010) Combined hyperbaric oxygen and hypothermia treatment on oxidative stress parameters after spinal cord injury: an experimental study. Arch Med Res 41:506–512

    CAS  PubMed  Article  Google Scholar 

  63. Grohm J, Kim SW, Mamrak U, Tobaben S, Cassidy-Stone A, Nunnari J, Plesnila N, Culmsee C (2012) Inhibition of Drp1 provides neuroprotection in vitro and in vivo. Cell Death Differ 19:1446–1458

    CAS  PubMed Central  PubMed  Article  Google Scholar 

  64. Meeusen S, McCaffery JM, Nunnari J (2004) Mitochondrial fusion intermediates revealed in vitro. Science 305:1747–1752

    CAS  PubMed  Article  Google Scholar 

  65. Scorrano L, Ashiya M, Buttle K, Weiler S, Oakes SA, Mannella CA, Korsmeyer SJ (2002) A distinct pathway remodels mitochondrial cristae and mobilizes cytochrome c during apoptosis. Dev Cell 2:55–67

    CAS  PubMed  Article  Google Scholar 

  66. Sheridan C, Delivani P, Cullen SP, Martin SJ (2008) Bax- or Bak-induced mitochondrial fission can be uncoupled from cytochrome C release. Mol Cell 31:570–585

    CAS  PubMed  Article  Google Scholar 

  67. Breckenridge DG, Kang BH, Kokel D, Mitani S, Staehelin LA, Xue D (2008) Caenorhabditis elegans drp-1 and fis-2 regulate distinct cell-death execution pathways downstream of ced-3 and independent of ced-9. Mol Cell 31:586–597

    CAS  PubMed Central  PubMed  Article  Google Scholar 

  68. Montessuit S, Somasekharan SP, Terrones O, Lucken-Ardjomande S, Herzig S, Schwarzenbacher R, Manstein DJ, Bossy-Wetzel E, Basanez G, Meda P, Martinou JC (2010) Membrane remodeling induced by the dynamin-related protein Drp1 stimulates Bax oligomerization. Cell 142:889–901

    CAS  PubMed Central  PubMed  Article  Google Scholar 

  69. Brooks C, Cho SG, Wang CY, Yang T, Dong Z (2011) Fragmented mitochondria are sensitized to Bax insertion and activation during apoptosis. Am J Physiol Cell Physiol 300:C447–C455

    CAS  PubMed Central  PubMed  Article  Google Scholar 

  70. Kageyama Y, Zhang Z, Roda R, Fukaya M, Wakabayashi J, Wakabayashi N, Kensler TW, Reddy PH, Iijima M, Sesaki H (2012) Mitochondrial division ensures the survival of postmitotic neurons by suppressing oxidative damage. J Cell Biol 197:535–551

    CAS  PubMed Central  PubMed  Article  Google Scholar 

Download references

Acknowledgments

This study was supported by a Grant from National Natural Science Foundation of China (Grant No. 81272074); Doctoral Scientific Research Starting Fundation of Liao Ning Province (Grant No. 20121094); Program for Liaoning Excellent Talents in University (Grant No. 2014091).

Author information

Affiliations

Authors

Corresponding authors

Correspondence to Gang Lv or Zhongkai Fan.

Rights and permissions

Reprints and Permissions

About this article

Verify currency and authenticity via CrossMark

Cite this article

Li, G., Jia, Z., Cao, Y. et al. Mitochondrial Division Inhibitor 1 Ameliorates Mitochondrial Injury, Apoptosis, and Motor Dysfunction After Acute Spinal Cord Injury in Rats. Neurochem Res 40, 1379–1392 (2015). https://doi.org/10.1007/s11064-015-1604-3

Download citation

  • Received:

  • Revised:

  • Accepted:

  • Published:

  • Issue Date:

  • DOI: https://doi.org/10.1007/s11064-015-1604-3

Keywords

  • Acute spinal cord injury
  • Dynamin-related protein 1
  • Mitochondrial division inhibitor-1
  • Mitochondrial function
  • Oxidative stress
  • Apoptosis