Skip to main content

HCMV Induces Dysregulation of Glutamate Uptake and Transporter Expression in Human Fetal Astrocytes

Abstract

Human cytomegalovirus (HCMV) infections are the leading cause of viral induced birth defects, affecting the central nervous system (CNS) primarily. Fetal CNS is especially vulnerable to CMV induced injury. As HCMV permissive cells, astrocytes are responsible for major glutamate transport and regulate extracellular levels of glutamate avoiding its accumulation which is implicated in neurodegenerative disorders. In this study, highly purified astrocytes isolated from human first trimester aborted fetal brain were infected with HCMV AD169, glutamate uptake function was detected by 3H labeling technic, and the expression level alterations of glutamate transporters (GLAST, GLT-1), glutamine synthetase (GS) and its activity were also investigated. Protein kinases C (PKC) inhibitor treatment was to identify whether PKC signalling involved in regulating glutamate uptake, protein expression of GLAST, GLT-1, GS and GS activity. Results indicated HCMV AD169 infection could modulate glutamate uptake, expression levels of GLAST, GLT-1, GS and it activity through PKC signalling, suggesting a great susceptibility of human fetal astrocytes to HCMV infection, which significantly alters the uptake and metabolism of an important excitatory amino acid, glutamate, may be a potential mechanism for HCMV associated neurological disease, and an effective therapeutic target in neural diseases.

This is a preview of subscription content, access via your institution.

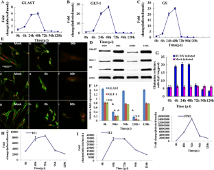
Fig. 1
Fig. 2
Fig. 3
Fig. 4
Fig. 5

References

  1. Griffiths PD, Walter S (2005) Cytomegalovirus. Curr Opin Infect Dis 18(3):241–245

    PubMed  Article  Google Scholar 

  2. Cheeran MC, Lokensgard JR, Schleiss MR (2009) Neuropathogenesis of congenital cytomegalovirus infection: disease mechanisms and prospects for intervention. Clin Microbiol 22:99–126

    CAS  Article  Google Scholar 

  3. Belanger M, Yang J, Petit JM, Laroche T, Magistretti PJ, Allaman I (2011) Role of the glyoxalase system in astrocyte-mediated neuroprotection. J Neurosci 31:18338–18352

    CAS  PubMed  Article  Google Scholar 

  4. Wang DD, Bordey A (2008) The astrocyte odyssey. Prog Neurobiol 86:342–367

    CAS  PubMed Central  PubMed  Google Scholar 

  5. Barbeito LH, Pehar M, Cassina P, Vargas MR, Peluffo H, Viera L, Estevez AG, Beckman JS (2004) A role for astrocytes in motor neuron loss in amyotrophic lateral sclerosis. Brain Res Brain Res Rev 47:263–274

    CAS  PubMed  Article  Google Scholar 

  6. Danbolt NC (2001) Glutamate uptake. Prog Neurobiol 65:1–105

    CAS  PubMed  Article  Google Scholar 

  7. Hertz L, Zhao Z, Chen Y (2006) The astrocytic GABAA/benzodiazepine-like receptor: the Joker receptor for benzodiazepine-mimetic drugs? Recent Pat CNS Drug Discov 1:93–103

    CAS  PubMed  Article  Google Scholar 

  8. Veenman L, Bode J, Gaitner M, Caballero B, Pe’er Y, Zeno S, Kietz S, Kugler W, Lakomek M, Gavish M (2012) Effects of 18-kDa translocator protein knockdown on gene expression of glutamate receptors, transporters, and metabolism, and on cell viability affected by glutamate. Pharmacogenet Genomics 22:606–619

    CAS  PubMed  Article  Google Scholar 

  9. Mates JM, Perez-Gomez C, de Castro IN, Asenjo M, Marquez J (2002) Glutamine and its relationship with intracellular redox status, oxidative stress and cell proliferation/death. Int J Biochem Cell Biol 34:439–458

    CAS  PubMed  Article  Google Scholar 

  10. Fotheringham J, Williams EL, Akhyani N, Jacobson S (2008) Human herpesvirus 6 (HHV-6) induces dysregulation of glutamate uptake and transporter expression in astrocytes. J Neuroimmune Pharmacol 3:105–116

    PubMed  Article  Google Scholar 

  11. Wang Z, Pekarskaya O, Bencheikh M, Chao W, Gelbard HA, Ghorpade A, Rothstein JD, Volsky DJ (2003) Reduced expression of glutamate transporter EAAT2 and impaired glutamate transport in human primary astrocytes exposed to HIV-1 or gp120. Virology 312:60–73

    CAS  PubMed  Article  Google Scholar 

  12. Zhang L, Li L, Wang B, Qian DM, Song XM, Hu M (2013) Human cytomegalovirus infection modulates thrombospondins 1 and 2 in primary fetal astrocytes. NeuroReport 24:526–535

    CAS  PubMed  Article  Google Scholar 

  13. Gottfried C, Tramontina F, Goncalves D, Goncalves CA, Moriguchi E, Dias RD, Wofchuk ST, Souza DO (2002) Glutamate uptake in cultured astrocytes depends on age: a study about the effect of guanosine and the sensitivity to oxidative stress induced by H2O2. Mech Ageing Dev 123:1333–1340

    CAS  PubMed  Article  Google Scholar 

  14. McCarthy M, Auger D, Whittemore SR (2000) Human cytomegalovirus causes productive infection and neuronal injury in differentiating fetal human central nervous system neuroepithelial precursor cells. J Hum Virol 3:215–228

    CAS  PubMed  Google Scholar 

  15. Poland SD, Bambrick LL, Dekaban GA, Rice GP (1994) The extent of human cytomegalovirus replication in primary neurons is dependent on host cell differentiation. J Infect Dis 170:1267–1271

    CAS  PubMed  Article  Google Scholar 

  16. Ho WZ, Song L, Douglas SD (1991) Human cytomegalovirus infection and trans-activation of HIV-1 LTR in human brain-derived cells. J Acquir Immune Defic Syndr 4:1098–1106

    CAS  PubMed  Google Scholar 

  17. McCarthy M, Wood C, Fedoseyeva L, Whittemore SR (1995) Media components influence viral gene expression assays in human fetal astrocyte cultures. J Neurovirol 1:275–285

    CAS  PubMed  Article  Google Scholar 

  18. Lokensgard JR, Cheeran MC, Gekker G, Hu S, Chao CC, Peterson PK (1999) Human cytomegalovirus replication and modulation of apoptosis in astrocytes. J Hum Virol 2:91–101

    CAS  PubMed  Google Scholar 

  19. Erecinska M, Silver IA (1990) Metabolism and role of glutamate in mammalian brain. Prog Neurobiol 35:245–296

    CAS  PubMed  Article  Google Scholar 

  20. McKenna MC, Tildon JT, Stevenson JH, Huang X (1996) New insights into the compartmentation of glutamate and glutamine in cultured rat brain astrocytes. Dev Neurosci 18:380–390

    CAS  PubMed  Article  Google Scholar 

  21. Schousboe A, Westergaard N, Waagepetersen HS, Larsson OM, Bakken IJ, Sonnewald U (1997) Trafficking between glia and neurons of TCA cycle intermediates and related metabolites. Glia 21:99–105

    CAS  PubMed  Article  Google Scholar 

  22. McDonald JW, Althomsons SP, Hyrc KL, Choi DW, Goldberg MP (1998) Oligodendrocytes from forebrain are highly vulnerable to AMPA/kainate receptor-mediated excitotoxicity. Nat Med 4:291–297

    CAS  PubMed  Article  Google Scholar 

  23. Swanson A (2000) Special end-of-life care. J Nurs Scholarsh 32:332

    CAS  PubMed  Google Scholar 

  24. Halassa MM, Dal Maschio M, Beltramo R, Haydon PG, Benfenati F, Fellin T (2010) Integrated brain circuits: neuron-astrocyte interaction in sleep-related rhythmogenesis. ScientificWorldJournal 10:1634–1645

    CAS  PubMed Central  PubMed  Article  Google Scholar 

  25. Cheeran MC, Hu S, Yager SL, Gekker G, Peterson PK, Lokensgard JR (2001) Cytomegalovirus induces cytokine and chemokine production differentially in microglia and astrocytes: antiviral implications. J Neurovirol 7:135–147

    CAS  PubMed  Article  Google Scholar 

  26. Munger J, Bajad SU, Coller HA, Shenk T, Rabinowitz JD (2006) Dynamics of the cellular metabolome during human cytomegalovirus infection. PLoS Pathog 2:132

    Article  Google Scholar 

  27. Chambers JW, Maguire TG, Alwine JC (2010) Glutamine metabolism is essential for human cytomegalovirus infection. J Virol 84:1867–1873

    CAS  PubMed Central  PubMed  Article  Google Scholar 

  28. Kalandadze A, Wu Y, Robinson MB (2002) Protein kinase C activation decreases cell surface expression of the GLT-1 subtype of glutamate transporter. Requirement of a carboxyl-terminal domain and partial dependence on serine 486. J Biol Chem 277:45741–45750

    CAS  PubMed  Article  Google Scholar 

  29. Hirsch-Reinshagen V, Zhou S, Burgess BL, Bernier L, McIsaac SA, Chan JY, Tansley GH, Cohn JS, Hayden MR, Wellington CL (2004) Deficiency of ABCA1 impairs apolipoprotein E metabolism in brain. J Biol Chem 279:41197–41207

    CAS  PubMed  Article  Google Scholar 

  30. Ovanesov MV, Vogel MW, Moran TH, Pletnikov MV (2007) Neonatal Borna disease virus infection in rats is associated with increased extracellular levels of glutamate and neurodegeneration in the striatum. J Neurovirol 13:185–194

    CAS  PubMed  Article  Google Scholar 

  31. Ankarcrona M, Dypbukt JM, Bonfoco E, Zhivotovsky B, Orrenius S, Lipton SA, Nicotera P (1995) Glutamate-induced neuronal death: a succession of necrosis or apoptosis depending on mitochondrial function. Neuron 15:961–973

    CAS  PubMed  Article  Google Scholar 

  32. Dreyer EB, Lipton SA (1995) The coat protein gp120 of HIV-1 inhibits astrocyte uptake of excitatory amino acids via macrophage arachidonic acid. Eur J Neurosci 7:2502–2507

    CAS  PubMed  Article  Google Scholar 

  33. Lipton SA (1992) Requirement for macrophages in neuronal injury induced by HIV envelope protein gp120. NeuroReport 3:913–915

    CAS  PubMed  Article  Google Scholar 

  34. Savio T, Levi G (1993) Neurotoxicity of HIV coat protein gp120, NMDA receptors, and protein kinase C: a study with rat cerebellar granule cell cultures. J Neurosci Res 34:265–272

    CAS  PubMed  Article  Google Scholar 

Download references

Acknowledgments

This work was supported by the National Natural Science Fund (No. 81471958), National Natural Science Fund (No. 81070501), the Specialized Research Fund for Doctoral Program of Higher Education (No. 20093706110001), and Qingdao University medical innovation team of young teachers training project (No. 600201304). The authors thank the Pasteur Institute in France for kindly providing us the HCMV AD169. They also thank the Department of Gynecology and Obstetrics of the Affiliated Hospital of Qingdao University School of Medicine for providing human fetus preparation. Useful suggestions and critical revision given by Dr. Guo-ying Wang of Qingdao University are also acknowledged.

Conflicts of interest

There are no conflicts of interest.

Ethical standard

The authors ensured that all procedures were performed in compliance with relevant laws and institutional guidelines and that the Qingdao University Human Investigation Committee has approved them.

Author information

Affiliations

Authors

Corresponding author

Correspondence to Bin Wang.

Rights and permissions

Reprints and Permissions

About this article

Verify currency and authenticity via CrossMark

Cite this article

Zhang, L., Li, L., Wang, B. et al. HCMV Induces Dysregulation of Glutamate Uptake and Transporter Expression in Human Fetal Astrocytes. Neurochem Res 39, 2407–2418 (2014). https://doi.org/10.1007/s11064-014-1445-5

Download citation

  • Received:

  • Revised:

  • Accepted:

  • Published:

  • Issue Date:

  • DOI: https://doi.org/10.1007/s11064-014-1445-5

Keywords

  • Cytomegalovirus
  • Glutamate
  • Astrocyte
  • Transporter
  • Central nervous system