Skip to main content

Long non-coding RNA GAS5, by up-regulating PRC2 and targeting the promoter methylation of miR-424, suppresses multiple malignant phenotypes of glioma

Abstract

Purpose

Malignant gliomas remain significant challenges in clinic and pose dismal prognosis on patients. In this study, we focused on growth arrest-specific 5 (GAS5), a tumor suppressive long non-coding RNA in glioma, explored its crosstalk with miR-424, and examined their biological functions in glioma.

Methods

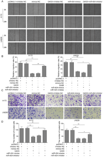
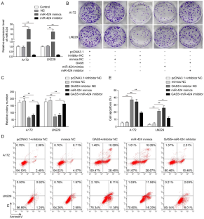
Expressions of GAS5 and miR-424 were measured using qRT-PCR. The regulation of GAS5 on miR-424 expression was examined in GAS5-overexpressing glioma cells by combining methylation-specific PCR, western blotting, and RNA immunoprecipitation. Functional significance of GAS5 and miR-424 on in vitro cell proliferation, apoptosis, migration, invasion, and in vivo tumor growth was examined using colony formation, flow cytometry, wound healing, transwell assay, and the xenograft model, respectively. The potential targeting of AKT3 by miR-424 was investigated using luciferase reporter assay.

Results

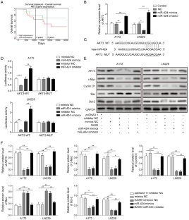
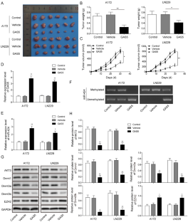
GAS5 and miR-424 were significantly down-regulated in glioma cells. GAS5 directly interacted with enhancer of zeste homolog 2 (EZH2), stimulated the formation of polycomb repressive complex 2 (PRC2), reduced the levels of DNA methyltransferases (Dnmts), alleviated promoter methylation of miR-424, and promoted miR-424 expression. Functionally, GAS5, by up-regulating miR-424, inhibited cell proliferation, migration, and invasion, while increased apoptosis of glioma cells in vitro, and suppressed xenograft growth in vivo. miR-424 directly inhibited AKT3 and altered the expressions of AKT3 targets, cyclinD1, c-Myc, Bax, and Bcl-2, which might contribute to its tumor suppressive activities.

Conclusions

GAS5, by inhibiting methylation and boosting expression of miR-424, inhibits AKT3 signaling and suppresses multiple malignant phenotypes. Therefore, stimulating GAS5/miR-424 signaling may benefit the treatment of glioma.

This is a preview of subscription content, access via your institution.

Fig. 1
Fig. 2
Fig. 3
Fig. 4
Fig. 5
Fig. 6
Fig. 7

Data availability

All data generated or analyzed during this study are included in this published article.

References

  1. Hadziahmetovic M, Shirai K, Chakravarti A (2011) Recent advancements in multimodality treatment of gliomas. Future Oncol 7:1169–1183. https://doi.org/10.2217/fon.11.102

    Article  PubMed  PubMed Central  Google Scholar 

  2. Louis DN, Ohgaki H, Wiestler OD, Cavenee WK, Burger PC, Jouvet A, Scheithauer BW, Kleihues P (2007) The 2007 WHO classification of tumours of the central nervous system. Acta Neuropathol 114:97–109. https://doi.org/10.1007/s00401-007-0243-4

    Article  PubMed  PubMed Central  Google Scholar 

  3. Wahid F, Shehzad A, Khan T, Kim YY (2010) MicroRNAs: synthesis, mechanism, function, and recent clinical trials. Biochim Biophys Acta 1803:1231–1243. https://doi.org/10.1016/j.bbamcr.2010.06.013

    CAS  Article  PubMed  Google Scholar 

  4. Kung JT, Colognori D, Lee JT (2013) Long noncoding RNAs: past, present, and future. Genetics 193:651–669. https://doi.org/10.1534/genetics.112.146704

    CAS  Article  PubMed  PubMed Central  Google Scholar 

  5. Banelli B, Forlani A, Allemanni G, Morabito A, Pistillo MP, Romani M (2017) MicroRNA in glioblastoma: an overview. Int J Genomics 2017:7639084. https://doi.org/10.1155/2017/7639084

    CAS  Article  PubMed  PubMed Central  Google Scholar 

  6. Kiang KM, Zhang XQ, Leung GK (2015) Long non-coding RNAs: the key players in glioma pathogenesis. Cancers (Basel) 7:1406–1424. https://doi.org/10.3390/cancers7030843

    CAS  Article  Google Scholar 

  7. Yang M, Bai HX, Yang L (2017) MicroRNA-21 expression in the prognosis of low-grade gliomas: data from the cancer genome atlas (TCGA) project. J Neurooncol 134:241–242. https://doi.org/10.1007/s11060-017-2500-2

    Article  PubMed  Google Scholar 

  8. Xu J, Li Y, Wang F, Wang X, Cheng B, Ye F, Xie X, Zhou C, Lu W (2013) Suppressed miR-424 expression via upregulation of target gene Chk1 contributes to the progression of cervical cancer. Oncogene 32:976–987. https://doi.org/10.1038/onc.2012.121

    CAS  Article  PubMed  Google Scholar 

  9. Long XH, Mao JH, Peng AF, Zhou Y, Huang SH, Liu ZL (2013) Tumor suppressive microRNA-424 inhibits osteosarcoma cell migration and invasion via targeting fatty acid synthase. Exp Ther Med 5:1048–1052. https://doi.org/10.3892/etm.2013.959

    CAS  Article  PubMed  PubMed Central  Google Scholar 

  10. Rodriguez-Barrueco R, Nekritz EA, Bertucci F, Yu J, Sanchez-Garcia F, Zeleke TZ, Gorbatenko A, Birnbaum D, Ezhkova E, Cordon-Cardo C, Finetti P, Llobet-Navas D, Silva JM (2017) miR-424(322)/503 is a breast cancer tumor suppressor whose loss promotes resistance to chemotherapy. Genes Dev 31:553–566. https://doi.org/10.1101/gad.292318.116

    CAS  Article  PubMed  PubMed Central  Google Scholar 

  11. Zhang M, Gao C, Yang Y, Li G, Dong J, Ai Y, Ma Q, Li W (2017) MiR-424 promotes non-small cell lung cancer progression and metastasis through regulating the tumor suppressor gene TNFAIP1. Cell Physiol Biochem 42:211–221. https://doi.org/10.1159/000477314

    CAS  Article  PubMed  Google Scholar 

  12. Wei S, Li Q, Li Z, Wang L, Zhang L, Xu Z (2016) miR-424-5p promotes proliferation of gastric cancer by targeting Smad3 through TGF-beta signaling pathway. Oncotarget 7:75185–75196. https://doi.org/10.18632/oncotarget.12092

    Article  PubMed  PubMed Central  Google Scholar 

  13. Jin C, Li M, Ouyang Y, Tan Z, Jiang Y (2017) MiR-424 functions as a tumor suppressor in glioma cells and is down-regulated by DNA methylation. J Neurooncol 133:247–255. https://doi.org/10.1007/s11060-017-2438-4

    CAS  Article  PubMed  Google Scholar 

  14. Hervouet E, Peixoto P, Delage-Mourroux R, Boyer-Guittaut M, Cartron PF (2018) Specific or not specific recruitment of DNMTs for DNA methylation, an epigenetic dilemma. Clin Epigenet 10:17. https://doi.org/10.1186/s13148-018-0450-y

    CAS  Article  Google Scholar 

  15. Holoch D, Margueron R (2017) Mechanisms regulating PRC2 recruitment and enzymatic activity. Trends Biochem Sci 42:531–542. https://doi.org/10.1016/j.tibs.2017.04.003

    CAS  Article  PubMed  Google Scholar 

  16. Vire E, Brenner C, Deplus R, Blanchon L, Fraga M, Didelot C, Morey L, Van Eynde A, Bernard D, Vanderwinden JM, Bollen M, Esteller M, Di Croce L, de Launoit Y, Fuks F (2006) The Polycomb group protein EZH2 directly controls DNA methylation. Nature 439:871–874. https://doi.org/10.1038/nature04431

    CAS  Article  PubMed  PubMed Central  Google Scholar 

  17. Ning X, Shi Z, Liu X, Zhang A, Han L, Jiang K, Kang C, Zhang Q (2015) DNMT1 and EZH2 mediated methylation silences the microRNA-200b/a/429 gene and promotes tumor progression. Cancer Lett 359:198–205. https://doi.org/10.1016/j.canlet.2015.01.005

    CAS  Article  PubMed  Google Scholar 

  18. Das PP, Hendrix DA, Apostolou E, Buchner AH, Canver MC, Beyaz S, Ljuboja D, Kuintzle R, Kim W, Karnik R, Shao Z, Xie H, Xu J, De Los AA, Zhang Y, Choe J, Jun DL, Shen X, Gregory RI, Daley GQ, Meissner A, Kellis M, Hochedlinger K, Kim J, Orkin SH (2015) PRC2 is required to maintain expression of the maternal Gtl2-Rian-Mirg locus by preventing de novo DNA methylation in mouse embryonic stem cells. Cell Rep 12:1456–1470. https://doi.org/10.1016/j.celrep.2015.07.053

    CAS  Article  PubMed  PubMed Central  Google Scholar 

  19. Zhao H, Yu H, Zheng J, Ning N, Tang F, Yang Y, Wang Y (2018) Lowly-expressed lncRNA GAS5 facilitates progression of ovarian cancer through targeting miR-196-5p and thereby regulating HOXA5. Gynecol Oncol. https://doi.org/10.1016/j.ygyno.2018.08.032

    Article  PubMed  PubMed Central  Google Scholar 

  20. Li S, Zhou J, Wang Z, Wang P, Gao X, Wang Y (2018) Long noncoding RNA GAS5 suppresses triple negative breast cancer progression through inhibition of proliferation and invasion by competitively binding miR-196a-5p. Biomed Pharmacother 104:451–457. https://doi.org/10.1016/j.biopha.2018.05.056

    CAS  Article  PubMed  Google Scholar 

  21. Yang W, Hong L, Xu X, Wang Q, Huang J, Jiang L (2017) LncRNA GAS5 suppresses the tumorigenesis of cervical cancer by downregulating miR-196a and miR-205. Tumour Biol 39:1010428317711315. https://doi.org/10.1177/1010428317711315

    CAS  Article  PubMed  Google Scholar 

  22. Liu Q, Yu W, Zhu S, Cheng K, Xu H, Lv Y, Long X, Ma L, Huang J, Sun S, Wang K (2018) Long noncoding RNA GAS5 regulates the proliferation, migration, and invasion of glioma cells by negatively regulating miR-18a-5p. J Cell Physiol. https://doi.org/10.1002/jcp.26889

    Article  PubMed  PubMed Central  Google Scholar 

  23. Zhao X, Liu Y, Zheng J, Liu X, Chen J, Liu L, Wang P, Xue Y (2017) GAS5 suppresses malignancy of human glioma stem cells via a miR-196a-5p/FOXO1 feedback loop. Biochim Biophys Acta 1864:1605–1617. https://doi.org/10.1016/j.bbamcr.2017.06.020

    CAS  Article  Google Scholar 

  24. Zhao X, Wang P, Liu J, Zheng J, Liu Y, Chen J, Xue Y (2015) Gas5 exerts tumor-suppressive functions in human glioma cells by targeting miR-222. Mol Ther 23:1899–1911. https://doi.org/10.1038/mt.2015.170

    CAS  Article  PubMed  PubMed Central  Google Scholar 

  25. Sun D, Yu Z, Fang X, Liu M, Pu Y, Shao Q, Wang D, Zhao X, Huang A, Xiang Z, Zhao C, Franklin RJ, Cao L, He C (2017) LncRNA GAS5 inhibits microglial M2 polarization and exacerbates demyelination. EMBO Rep 18:1801–1816. https://doi.org/10.15252/embr.201643668

    CAS  Article  PubMed  PubMed Central  Google Scholar 

  26. Wang M, Guo C, Wang L, Luo G, Huang C, Li Y, Liu D, Zeng F, Jiang G, Xiao X (2018) Long noncoding RNA GAS5 promotes bladder cancer cells apoptosis through inhibiting EZH2 transcription. Cell Death Dis 9:238. https://doi.org/10.1038/s41419-018-0264-z

    CAS  Article  PubMed  PubMed Central  Google Scholar 

  27. Crowley LC, Christensen ME, Waterhouse NJ (2016) Measuring survival of adherent cells with the colony-forming assay. Cold Spring Harb Protoc. https://doi.org/10.1101/pdb.prot087171

    Article  PubMed  Google Scholar 

  28. Rieger AM, Nelson KL, Konowalchuk JD, Barreda DR (2011) Modified annexin V/propidium iodide apoptosis assay for accurate assessment of cell death. J Vis Exp. https://doi.org/10.3791/2597

    Article  PubMed  PubMed Central  Google Scholar 

  29. Liu C, Yang H, Xu Z, Li D, Zhou M, Xiao K, Shi Z, Zhu L, Yang L, Zhou R (2015) microRNA-548l is involved in the migration and invasion of non-small cell lung cancer by targeting the AKT1 signaling pathway. J Cancer Res Clin Oncol 141:431–441. https://doi.org/10.1007/s00432-014-1836-7

    CAS  Article  PubMed  Google Scholar 

  30. Li S, Chen T, Zhong Z, Wang Y, Li Y, Zhao X (2012) microRNA-155 silencing inhibits proliferation and migration and induces apoptosis by upregulating BACH1 in renal cancer cells. Mol Med Rep 5:949–954. https://doi.org/10.3892/mmr.2012.779

    CAS  Article  PubMed  PubMed Central  Google Scholar 

  31. Schmittgen TD, Livak KJ (2008) Analyzing real-time PCR data by the comparative C(T) method. Nat Protoc 3:1101–1108

    CAS  Article  Google Scholar 

  32. Mundi PS, Sachdev J, McCourt C, Kalinsky K (2016) AKT in cancer: new molecular insights and advances in drug development. Br J Clin Pharmacol 82:943–956. https://doi.org/10.1111/bcp.13021

    CAS  Article  PubMed  PubMed Central  Google Scholar 

  33. Turner KM, Sun Y, Ji P, Granberg KJ, Bernard B, Hu L, Cogdell DE, Zhou X, Yli-Harja O, Nykter M, Shmulevich I, Yung WK, Fuller GN, Zhang W (2015) Genomically amplified Akt3 activates DNA repair pathway and promotes glioma progression. Proc Natl Acad Sci USA 112:3421–3426. https://doi.org/10.1073/pnas.1414573112

    CAS  Article  PubMed  Google Scholar 

  34. Etcheverry A, Aubry M, de Tayrac M, Vauleon E, Boniface R, Guenot F, Saikali S, Hamlat A, Riffaud L, Menei P, Quillien V, Mosser J (2010) DNA methylation in glioblastoma: impact on gene expression and clinical outcome. BMC Genomics 11:701. https://doi.org/10.1186/1471-2164-11-701

    CAS  Article  PubMed  PubMed Central  Google Scholar 

  35. Shinawi T, Hill VK, Krex D, Schackert G, Gentle D, Morris MR, Wei W, Cruickshank G, Maher ER, Latif F (2013) DNA methylation profiles of long- and short-term glioblastoma survivors. Epigenetics 8:149–156. https://doi.org/10.4161/epi.23398

    CAS  Article  PubMed  PubMed Central  Google Scholar 

  36. LeBlanc VG, Marra MA (2016) DNA methylation in adult diffuse gliomas. Brief Funct Genomics 15:491–500. https://doi.org/10.1093/bfgp/elw019

    CAS  Article  PubMed  Google Scholar 

  37. Bartke T, Vermeulen M, Xhemalce B, Robson SC, Mann M, Kouzarides T (2010) Nucleosome-interacting proteins regulated by DNA and histone methylation. Cell 143:470–484. https://doi.org/10.1016/j.cell.2010.10.012

    CAS  Article  PubMed  PubMed Central  Google Scholar 

  38. Lindroth AM, Park YJ, McLean CM, Dokshin GA, Persson JM, Herman H, Pasini D, Miro X, Donohoe ME, Lee JT, Helin K, Soloway PD (2008) Antagonism between DNA and H3K27 methylation at the imprinted Rasgrf1 locus. PLoS Genet 4:e1000145. https://doi.org/10.1371/journal.pgen.1000145

    CAS  Article  PubMed  PubMed Central  Google Scholar 

  39. Yuan J, Zhang N, Zheng Y, Chen YD, Liu J, Yang M (2018) LncRNA GAS5 indel genetic polymorphism contributes to glioma risk through interfering binding of transcriptional factor TFAP2A. DNA Cell Biol 37:750–757. https://doi.org/10.1089/dna.2018.4215

    CAS  Article  PubMed  Google Scholar 

  40. Yang H, Zheng W, Shuai X, Chang RM, Yu L, Fang F, Yang LY (2015) MicroRNA-424 inhibits Akt3/E2F3 axis and tumor growth in hepatocellular carcinoma. Oncotarget 6:27736–27750. https://doi.org/10.18632/oncotarget.4811

    Article  PubMed  PubMed Central  Google Scholar 

  41. Lu C, Wang H, Chen S, Yang R, Li H, Zhang G (2018) Baicalein inhibits cell growth and increases cisplatin sensitivity of A549 and H460 cells via miR-424-3p and targeting PTEN/PI3K/Akt pathway. J Cell Mol Med 22:2478–2487. https://doi.org/10.1111/jcmm.13556

    CAS  Article  PubMed  PubMed Central  Google Scholar 

  42. Zhang H, Wang X, Chen Z, Wang W (2015) MicroRNA-424 suppresses estradiol-induced cell proliferation via targeting GPER in endometrial cancer cells. Cell Mol Biol (Noisy-le-grand) 61:96–101

    CAS  Google Scholar 

  43. Zhao HF, Wang J, Shao W, Wu CP, Chen ZP, To ST, Li WP (2017) Recent advances in the use of PI3K inhibitors for glioblastoma multiforme: current preclinical and clinical development. Mol Cancer 16:100. https://doi.org/10.1186/s12943-017-0670-3

    CAS  Article  PubMed  PubMed Central  Google Scholar 

  44. Kaley TJ, Panageas KS, Mellinghoff IK, Nolan C, Gavrilovic IT, DeAngelis LM, Abrey LE, Holland EC, Lassman AB (2019) Phase II trial of an AKT inhibitor (perifosine) for recurrent glioblastoma. J Neurooncol 144:403–407. https://doi.org/10.1007/s11060-019-03243-7

    CAS  Article  PubMed  Google Scholar 

Download references

Funding

None.

Author information

Affiliations

Authors

Contributions

CJ and JPL contrinutrd in guarantor of integrity of the entire study, study concepts, study design, definition of intellectual content, literature research. JZ, ZPZ, MW, JL, GLX, YXL and BL contributrd in clinical studies. CJ contributrd in experimental studies, data analysis, manuscript editing and manuscript review. JPL, CJ, JZ, and ZPZ contributed in data acquisition. CJ and GLX contributed in statistical analysis. CJ, JPL, JZ and JL contributed in manuscript preparation.

Corresponding author

Correspondence to Jing-Ping Liu.

Ethics declarations

Conflict of interest

The authors declare that they have no conflict of interest.

Ethical approval

Not Applicable. This article does not contain any studies with human participants or animals performed by any of the authors.

Informed consent

The informed consent obtained from study participants.

Additional information

Publisher's Note

Springer Nature remains neutral with regard to jurisdictional claims in published maps and institutional affiliations.

Rights and permissions

Reprints and Permissions

About this article

Verify currency and authenticity via CrossMark

Cite this article

Jin, C., Zhao, J., Zhang, ZP. et al. Long non-coding RNA GAS5, by up-regulating PRC2 and targeting the promoter methylation of miR-424, suppresses multiple malignant phenotypes of glioma. J Neurooncol 148, 529–543 (2020). https://doi.org/10.1007/s11060-020-03544-2

Download citation

  • Received:

  • Accepted:

  • Published:

  • Issue Date:

  • DOI: https://doi.org/10.1007/s11060-020-03544-2

Keywords

  • Glioma
  • lncRNA-GAS5
  • PRC2
  • miR-424
  • Methylation