Abstract
Introduction
Clinical trials directed at mechanistic target of rapamycin (mTOR) inhibition have yielded disappointing results in glioblastoma (GBM). A major mechanism of resistance involves the activation of a salvage pathway stimulating internal ribosome entry site (IRES)-mediated protein synthesis. PRMT5 activity has been implicated in the enhancement of IRES activity.
Methods
We analyzed the expression and activity of PRMT5 in response to mTOR inhibition in GBM cell lines and short-term patient cultures. To determine whether PRMT5 conferred resistance we used genetic and pharmacological approaches to ablate PRMT5 activity and assessed the effects on in vitro and in vivo sensitivity. Mutational analyses of the requisite IRES-trans-acting factor (ITAF), hnRNP A1 determined whether PRMT5-mediated methylation was necessary for ITAF RNA binding and IRES activity.
Results
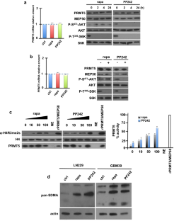
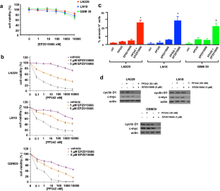
PRMT5 activity is stimulated in response to mTOR inhibitors. Knockdown or treatment with a PRMT5 inhibitor blocked IRES activity and sensitizes GBM cells. Ectopic expression of non-methylatable hnRNP A1 mutants demonstrated that methylation of either arginine residues 218 or 225 was sufficient to maintain IRES binding and hnRNP A1-dependent cyclin D1 or c-MYC IRES activity, however a double R218K/R225K mutant was unable to do so. The PRMT5 inhibitor EPZ015666 displayed synergistic anti-GBM effects in vitro and in a xenograft mouse model in combination with PP242.
Conclusions
These results demonstrate that PRMT5 activity is stimulated upon mTOR inhibition in GBM. Our data further support a signaling cascade in which PRMT5-mediated methylation of hnRNP A1 promotes IRES RNA binding and activation of IRES-mediated protein synthesis and resultant mTOR inhibitor resistance.





Similar content being viewed by others
References
Cloughesy TF, Cavenee WK, Mischel PS (2014) Glioblastoma: from molecular pathology to targeted treatment. Annu Rev Pathol 9:1–25. https://doi.org/10.1146/annurev-pathol-011110-130324
Wen PY, Kesari S (2008) Malignant gliomas in adults. N Engl J Med 359:492–507. https://doi.org/10.1056/NEJMra0708126
Brennan CW, Verhaak RG, McKenna A, Campos B, Noushmehr H, Salama SR, Zheng S, Chakravarty D, Sanborn JZ, Berman SH, Beroukhim R, Bernard B, Wu CJ, Genovese G, Shmulevich I, Barnholtz-Sloan J, Zou L, Vegesna R, Shukla SA, Ciriello G, Yung WK, Zhang W, Sougnez C, Mikkelsen T, Aldape K, Bigner DD, Van Meir EG, Prados M, Sloan A, Black KL, Eschbacher J, Finocchiaro G, Friedman W, Andrews DW, Guha A, Iacocca M, O'Neill BP, Foltz G, Myers J, Weisenberger DJ, Penny R, Kucherlapati R, Perou CM, Hayes DN, Gibbs R, Marra M, Mills GB, Lander E, Spellman P, Wilson R, Sander C, Weinstein J, Meyerson M, Gabriel S, Laird PW, Haussler D, Getz G, Chin L, Network TR (2013) The somatic genomic landscape of glioblastoma. Cell 155:462–477. https://doi.org/10.1016/j.cell.2013.09.034
Cancer Genome Atlas Research N (2008) Comprehensive genomic characterization defines human glioblastoma genes and core pathways. Nature 455:1061–1068. https://doi.org/10.1038/nature07385
Cornu M, Albert V, Hall MN (2013) mTOR in aging, metabolism, and cancer. Curr Opin Genet Dev 23:53–62. https://doi.org/10.1016/j.gde.2012.12.005
Saxton RA, Sabatini DM (2017) mTOR signaling in growth, metabolism, and disease. Cell 169:361–371. https://doi.org/10.1016/j.cell.2017.03.035
Kim LC, Cook RS, Chen J (2017) mTORC1 and mTORC2 in cancer and the tumor microenvironment. Oncogene 36:2191–2201. https://doi.org/10.1038/onc.2016.363
Cloughesy TF, Yoshimoto K, Nghiemphu P, Brown K, Dang J, Zhu S, Hsueh T, Chen Y, Wang W, Youngkin D, Liau L, Martin N, Becker D, Bergsneider M, Lai A, Green R, Oglesby T, Koleto M, Trent J, Horvath S, Mischel PS, Mellinghoff IK, Sawyers CL (2008) Antitumor activity of rapamycin in a Phase I trial for patients with recurrent PTEN-deficient glioblastoma. PLoS Med 5:e8. https://doi.org/10.1371/journal.pmed.0050008
Fan Q, Aksoy O, Wong RA, Ilkhanizadeh S, Novotny CJ, Gustafson WC, Truong AY, Cayanan G, Simonds EF, Haas-Kogan D, Phillips JJ, Nicolaides T, Okaniwa M, Shokat KM, Weiss WA (2017) A kinase inhibitor targeted to mTORC1 drives regression in glioblastoma. Cancer Cell 31:424–435. https://doi.org/10.1016/j.ccell.2017.01.014
Iwanami A, Gini B, Zanca C, Matsutani T, Assuncao A, Nael A, Dang J, Yang H, Zhu S, Kohyama J, Kitabayashi I, Cavenee WK, Cloughesy TF, Furnari FB, Nakamura M, Toyama Y, Okano H, Mischel PS (2013) PML mediates glioblastoma resistance to mammalian target of rapamycin (mTOR)-targeted therapies. Proc Natl Acad Sci USA 110:4339–4344. https://doi.org/10.1073/pnas.1217602110
Martin J, Masri J, Cloninger C, Holmes B, Artinian N, Funk A, Ruegg T, Anderson L, Bashir T, Bernath A, Lichtenstein A, Gera J (2011) Phosphomimetic substitution of heterogeneous nuclear ribonucleoprotein A1 at serine 199 abolishes AKT-dependent internal ribosome entry site-transacting factor (ITAF) function via effects on strand annealing and results in mammalian target of rapamycin complex 1 (mTORC1) inhibitor sensitivity. J Biol Chem 286:16402–16413. https://doi.org/10.1074/jbc.M110.205096
Shi Y, Sharma A, Wu H, Lichtenstein A, Gera J (2005) Cyclin D1 and c-myc internal ribosome entry site (IRES)-dependent translation is regulated by AKT activity and enhanced by rapamycin through a p38 MAPK- and ERK-dependent pathway. J Biol Chem 280:10964–10973. https://doi.org/10.1074/jbc.M407874200
Jo OD, Martin J, Bernath A, Masri J, Lichtenstein A, Gera J (2008) Heterogeneous nuclear ribonucleoprotein A1 regulates cyclin D1 and c-myc internal ribosome entry site function through Akt signaling. J Biol Chem 283:23274–23287. https://doi.org/10.1074/jbc.M801185200
Holmes B, Lee J, Landon KA, Benavides-Serrato A, Bashir T, Jung ME, Lichtenstein A, Gera J (2016) Mechanistic target of rapamycin (mTOR) inhibition synergizes with reduced internal ribosome entry site (IRES)-mediated translation of cyclin D1 and c-MYC mRNAs to treat glioblastoma. J Biol Chem 291:14146–14159. https://doi.org/10.1074/jbc.M116.726927
Yan F, Alinari L, Lustberg ME, Martin LK, Cordero-Nieves HM, Banasavadi-Siddegowda Y, Virk S, Barnholtz-Sloan J, Bell EH, Wojton J, Jacob NK, Chakravarti A, Nowicki MO, Wu X, Lapalombella R, Datta J, Yu B, Gordon K, Haseley A, Patton JT, Smith PL, Ryu J, Zhang X, Mo X, Marcucci G, Nuovo G, Kwon CH, Byrd JC, Chiocca EA, Li C, Sif S, Jacob S, Lawler S, Kaur B, Baiocchi RA (2014) Genetic validation of the protein arginine methyltransferase PRMT5 as a candidate therapeutic target in glioblastoma. Cancer Res 74:1752–1765. https://doi.org/10.1158/0008-5472.CAN-13-0884
Han X, Li R, Zhang W, Yang X, Wheeler CG, Friedman GK, Province P, Ding Q, You Z, Fathallah-Shaykh HM, Gillespie GY, Zhao X, King PH, Nabors LB (2014) Expression of PRMT5 correlates with malignant grade in gliomas and plays a pivotal role in tumor growth in vitro. J Neurooncol 118:61–72. https://doi.org/10.1007/s11060-014-1419-0
Shailesh H, Zakaria ZZ, Baiocchi R, Sif S (2018) Protein arginine methyltransferase 5 (PRMT5) dysregulation in cancer. Oncotarget 9:36705–36718. https://doi.org/10.18632/oncotarget.26404
Banasavadi-Siddegowda YK, Russell L, Frair E, Karkhanis VA, Relation T, Yoo JY, Zhang J, Sif S, Imitola J, Baiocchi R, Kaur B (2017) PRMT5-PTEN molecular pathway regulates senescence and self-renewal of primary glioblastoma neurosphere cells. Oncogene 36:263–274. https://doi.org/10.1038/onc.2016.199
Banasavadi-Siddegowda YK, Welker AM, An M, Yang X, Zhou W, Shi G, Imitola J, Li C, Hsu S, Wang J, Phelps M, Zhang J, Beattie CE, Baiocchi R, Kaur B (2018) PRMT5 as a druggable target for glioblastoma therapy. Neuro Oncol 20:753–763. https://doi.org/10.1093/neuonc/nox206
Gao G, Dhar S, Bedford MT (2017) PRMT5 regulates IRES-dependent translation via methylation of hnRNP A1. Nucleic Acids Res 45:4359–4369. https://doi.org/10.1093/nar/gkw1367
Mellinghoff IK, Wang MY, Vivanco I, Haas-Kogan DA, Zhu S, Dia EQ, Lu KV, Yoshimoto K, Huang JH, Chute DJ, Riggs BL, Horvath S, Liau LM, Cavenee WK, Rao PN, Beroukhim R, Peck TC, Lee JC, Sellers WR, Stokoe D, Prados M, Cloughesy TF, Sawyers CL, Mischel PS (2005) Molecular determinants of the response of glioblastomas to EGFR kinase inhibitors. N Engl J Med 353:2012–2024. https://doi.org/10.1056/NEJMoa051918
Stopa N, Krebs JE, Shechter D (2015) The PRMT5 arginine methyltransferase: many roles in development, cancer and beyond. Cell Mol Life Sci 72:2041–2059. https://doi.org/10.1007/s00018-015-1847-9
Pal S, Vishwanath SN, Erdjument-Bromage H, Tempst P, Sif S (2004) Human SWI/SNF-associated PRMT5 methylates histone H3 arginine 8 and negatively regulates expression of ST7 and NM23 tumor suppressor genes. Mol Cell Biol 24:9630–9645. https://doi.org/10.1128/MCB.24.21.9630-9645.2004
Pollack BP, Kotenko SV, He W, Izotova LS, Barnoski BL, Pestka S (1999) The human homologue of the yeast proteins Skb1 and Hsl7p interacts with Jak kinases and contains protein methyltransferase activity. J Biol Chem 274:31531–31542
Chen H, Lorton B, Gupta V, Shechter D (2017) A TGFbeta-PRMT5-MEP50 axis regulates cancer cell invasion through histone H3 and H4 arginine methylation coupled transcriptional activation and repression. Oncogene 36:373–386. https://doi.org/10.1038/onc.2016.205
Tarighat SS, Santhanam R, Frankhouser D, Radomska HS, Lai H, Anghelina M, Wang H, Huang X, Alinari L, Walker A, Caligiuri MA, Croce CM, Li L, Garzon R, Li C, Baiocchi RA, Marcucci G (2016) The dual epigenetic role of PRMT5 in acute myeloid leukemia: gene activation and repression via histone arginine methylation. Leukemia 30:789–799. https://doi.org/10.1038/leu.2015.308
Rajpurohit R, Paik WK, Kim S (1992) Enzymatic methylation of heterogeneous nuclear ribonucleoprotein in isolated liver nuclei. Biochim Biophys Acta 1122:183–188
Dreyfuss G, Kim VN, Kataoka N (2002) Messenger-RNA-binding proteins and the messages they carry. Nat Rev Mol Cell Biol 3:195–205. https://doi.org/10.1038/nrm760
Jean-Philippe J, Paz S, Caputi M (2013) hnRNP A1: the Swiss army knife of gene expression. Int J Mol Sci 14:18999–19024. https://doi.org/10.3390/ijms140918999
Idriss H, Kumar A, Casas-Finet JR, Guo H, Damuni Z, Wilson SH (1994) Regulation of in vitro nucleic acid strand annealing activity of heterogeneous nuclear ribonucleoprotein protein A1 by reversible phosphorylation. Biochemistry 33:11382–11390
Kumar A, Wilson SH (1990) Studies of the strand-annealing activity of mammalian hnRNP complex protein A1. Biochemistry 29:10717–10722
Mitchell SA, Spriggs KA, Coldwell MJ, Jackson RJ, Willis AE (2003) The Apaf-1 internal ribosome entry segment attains the correct structural conformation for function via interactions with PTB and unr. Mol Cell 11:757–771
Pickering BM, Mitchell SA, Spriggs KA, Stoneley M, Willis AE (2004) Bag-1 internal ribosome entry segment activity is promoted by structural changes mediated by poly(rC) binding protein 1 and recruitment of polypyrimidine tract binding protein 1. Mol Cell Biol 24:5595–5605. https://doi.org/10.1128/MCB.24.12.5595-5605.2004
Liu F, Mischel PS (2018) Targeting epidermal growth factor receptor co-dependent signaling pathways in glioblastoma. Wiley Interdiscip Rev Syst Biol Med. https://doi.org/10.1002/wsbm.1398
Wang MY, Lu KV, Zhu S, Dia EQ, Vivanco I, Shackleford GM, Cavenee WK, Mellinghoff IK, Cloughesy TF, Sawyers CL, Mischel PS (2006) Mammalian target of rapamycin inhibition promotes response to epidermal growth factor receptor kinase inhibitors in PTEN-deficient and PTEN-intact glioblastoma cells. Cancer Res 66:7864–7869. https://doi.org/10.1158/0008-5472.CAN-04-4392
Braun CJ, Stanciu M, Boutz PL, Patterson JC, Calligaris D, Higuchi F, Neupane R, Fenoglio S, Cahill DP, Wakimoto H, Agar NYR, Yaffe MB, Sharp PA, Hemann MT, Lees JA (2017) Coordinated splicing of regulatory detained introns within oncogenic transcripts creates an exploitable vulnerability in malignant glioma. Cancer Cell 32(411–426):e411. https://doi.org/10.1016/j.ccell.2017.08.018
Kahn J, Hayman TJ, Jamal M, Rath BH, Kramp T, Camphausen K, Tofilon PJ (2014) The mTORC1/mTORC2 inhibitor AZD2014 enhances the radiosensitivity of glioblastoma stem-like cells. Neuro Oncol 16:29–37. https://doi.org/10.1093/neuonc/not139
Aggarwal P, Vaites LP, Kim JK, Mellert H, Gurung B, Nakagawa H, Herlyn M, Hua X, Rustgi AK, McMahon SB, Diehl JA (2010) Nuclear cyclin D1/CDK4 kinase regulates CUL4 expression and triggers neoplastic growth via activation of the PRMT5 methyltransferase. Cancer Cell 18:329–340. https://doi.org/10.1016/j.ccr.2010.08.012
Acknowledgements
We thank Mark Schroeder and Drs. Jacob Fleischmann, Norimoto Yanagawa, Jann Sarkaria and Paul Mischel for cell lines and reagents. We also thank Dr. Alan Lichtenstein for comments on the manuscript.
Funding
This work was supported, in whole or in part, by Merit Review Award Number I01 BX002665 from the United States (U.S.) Department of Veterans Affairs Biomedical Laboratory R&D (BLRD) Service and NIH R01CA217820 Grants.
Author information
Authors and Affiliations
Corresponding author
Ethics declarations
Conflict of interest
The authors declare no competing financial interests.
Ethical approval
All animal experiments were performed under an approved Institutional Animal Care and Use Committee protocol and conformed to the guidelines established by the Association for the Assessment and Accreditation of Laboratory Animal Care.
Additional information
Publisher's Note
Springer Nature remains neutral with regard to jurisdictional claims in published maps and institutional affiliations.
Electronic supplementary material
Below is the link to the electronic supplementary material.
Rights and permissions
About this article
Cite this article
Holmes, B., Benavides-Serrato, A., Saunders, J.T. et al. The protein arginine methyltransferase PRMT5 confers therapeutic resistance to mTOR inhibition in glioblastoma. J Neurooncol 145, 11–22 (2019). https://doi.org/10.1007/s11060-019-03274-0
Received:
Accepted:
Published:
Issue Date:
DOI: https://doi.org/10.1007/s11060-019-03274-0


