Skip to main content

Long non-coding RNA MEG3 regulates proliferation, apoptosis, and autophagy and is associated with prognosis in glioma

Abstract

Purpose

Accumulating evidence indicates that dysregulated long noncoding RNAs (lncRNAs) play critical roles in tumorigenesis and cancer progression. LncRNA-maternally expressed gene 3 (MEG3) has been shown to be involved in the initiation and development of several cancers, including glioma. However, the clinical prognostic value of MEG3 in glioma has not yet been fully elucidated.

Methods

The expression levels of MEG3 were detected in 79 glioma tissues and adjacent normal brain tissues, as well as, glioma cells and normal human astrocytes by qRT-PCR. Kaplan–Meier and Cox regression methods were utilized for the survival analysis. MTT assay, flow cytometry, and immunofluorescence assay were carried out to detect the impact of MEG3 on glioma cell proliferation, apoptosis, and autophagy.

Result

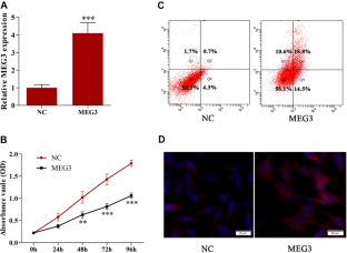
The current results showed that MEG3 expression was significantly downregulated in glioma tissues and cell line and negatively correlated with WHO grade in glioma patients. Low MEG3 expression was significantly associated with the advanced WHO grade, low Karnofsky performance score (KPS), IDH wild-type, and tumor recurrence. Patients displaying a low expression of MEG3 contributed to poor overall survival. The downregulated level of MEG3, advanced WHO grade, low KPS, IDH wild-type, and tumor recurrence were independent poor prognostic indicators in glioma patients. The in vitro experiments demonstrated that the MEG3 overexpression remarkably suppressed the proliferation while facilitating apoptosis and autophagy in glioma cells.

Conclusions

These findings indicated a critical role of MEG3 in glioma cell proliferation, apoptosis, and autophagy. Also, the gene was found to be significantly associated with the prognosis in glioma patients. Thus, it might provide a new target for predicting prognosis and therapeutic intervention in glioma.

This is a preview of subscription content, access via your institution.

Fig. 1
Fig. 2
Fig. 3

References

  1. Colquhoun A (2017) Cell biology-metabolic crosstalk in glioma. Int J Biochem Cell Biol 89:171–181

    Article  CAS  PubMed  Google Scholar 

  2. Bugiani M, Veldhuijzen VZS, Caretti V et al (2017) Deceptive morphologic and epigenetic heterogeneity in diffuse intrinsic pontine glioma. Oncotarget 8(36):60447–60452

    Article  PubMed  PubMed Central  Google Scholar 

  3. Louis DN, Ohgaki H, Wiestler OD et al (2007) The 2007 WHO classification of tumours of the central nervous system. Acta Neuropathol 114(2):97–109

    Article  PubMed  PubMed Central  Google Scholar 

  4. Stupp R, Hegi ME, Mason WP et al (2009) Effects of radiotherapy with concomitant and adjuvant temozolomide versus radiotherapy alone on survival in glioblastoma in a randomised phase III study: 5-year analysis of the EORTC-NCIC trial. Lancet Oncol 10(5):459–466

    Article  CAS  PubMed  PubMed Central  Google Scholar 

  5. Sasaki H, Yoshida K (2017) Treatment recommendations for adult patients with diffuse gliomas of grades II and III according to the new WHO classification in 2016. Neurol Med Chir (Tokyo) 57:658–666

    Article  Google Scholar 

  6. Koch L (2017) Functional genomics: screening for lncRNA function. Nat Rev Genet 18(2):70

    PubMed  Google Scholar 

  7. Li J, Meng H, Bai Y et al (2016) Regulation of lncRNA and its role in cancer metastasis. Oncol Res 23(5):205–217

    Article  PubMed  Google Scholar 

  8. Shi J, Dong B, Cao J et al (2017) Long non-coding RNA in glioma: signaling pathways. Oncotarget 8(16):27582–27592

    Article  PubMed  PubMed Central  Google Scholar 

  9. Jandura A, Krause HM (2017) The new RNA world: growing evidence for long noncoding RNA functionality. Trends Genet 33(10):665–676

    Article  CAS  PubMed  Google Scholar 

  10. Wang R, Li Y, Zhu G et al (2017) Long noncoding RNA CASC2 predicts the prognosis of glioma patients and functions as a suppressor for gliomas by suppressing Wnt/beta-catenin signaling pathway. Neuropsychiatr Dis Treat 13:1805–1813

    Article  CAS  PubMed  PubMed Central  Google Scholar 

  11. Alvarez-Dominguez JR, Lodish HF (2017) Emerging mechanisms of long noncoding RNA function during normal and malignant hematopoiesis. Blood 130:1965–1975

    Article  CAS  PubMed  PubMed Central  Google Scholar 

  12. Kiang KM, Zhang XQ, Leung GK (2015) Long non-coding RNAs: the key players in glioma pathogenesis. Cancers (Basel) 7(3):1406–1424

    Article  CAS  Google Scholar 

  13. Wu F, Zhang C, Cai J et al (2017) Upregulation of long noncoding RNA HOXA-AS3 promotes tumor progression and predicts poor prognosis in glioma. Oncotarget 8(32):53110–53123

    PubMed  PubMed Central  Google Scholar 

  14. Ma KX, Wang HJ, Li XR et al (2015) Long noncoding RNA MALAT1 associates with the malignant status and poor prognosis in glioma. Tumour Biol 36(5):3355–3359

    Article  CAS  PubMed  Google Scholar 

  15. Hu L, Lv QL, Chen SH et al (2016) Up-regulation of long non-coding RNA AB073614 predicts a poor prognosis in patients with glioma. Int J Environ Res Public Health 13(4):433

    Article  CAS  PubMed  PubMed Central  Google Scholar 

  16. Zhao W, Sun C, Cui Z (2017) A long noncoding RNA UCA1 promotes proliferation and predicts poor prognosis in glioma. Clin Transl Oncol 19(6):735–741

    Article  CAS  PubMed  Google Scholar 

  17. Balik V, Srovnal J, Sulla I et al (2013) MEG3: a novel long noncoding potentially tumour-suppressing RNA in meningiomas. J Neurooncol 112(1):1–8

    Article  CAS  PubMed  Google Scholar 

  18. Zhou C, Huang C, Wang J et al (2017) LncRNA MEG3 downregulation mediated by DNMT3b contributes to nickel malignant transformation of human bronchial epithelial cells via modulating PHLPP1 transcription and HIF-1alpha translation. Oncogene 36(27):3878–3889

    Article  CAS  PubMed  PubMed Central  Google Scholar 

  19. Cui X, Jing X, Long C et al (2017) Long noncoding RNA MEG3, a potential novel biomarker to predict the clinical outcome of cancer patients: a meta-analysis. Oncotarget 8(12):19049–19056

    Article  PubMed  PubMed Central  Google Scholar 

  20. Luo G, Wang M, Wu X et al (2015) Long non-coding RNA MEG3 inhibits cell proliferation and induces apoptosis in prostate cancer. Cell Physiol Biochem 37(6):2209–2220

    Article  CAS  PubMed  Google Scholar 

  21. Ma B, Gao Z, Lou J et al (2017) Long noncoding RNA MEG3 contributes to cisplatin-induced apoptosis via inhibition of autophagy in human glioma cells. Mol Med Rep 16(3):2946–2952

    Article  CAS  PubMed  Google Scholar 

  22. Mercer TR, Dinger ME, Mattick JS (2009) Long non-coding RNAs: insights into functions. Nat Rev Genet 10(3):155–159

    Article  CAS  Google Scholar 

  23. Kondo Y, Shinjo K, Katsushima K (2017) Long non-coding RNAs as an epigenetic regulator in human cancers. Cancer Sci 108(10):1927–1933

    Article  CAS  PubMed  PubMed Central  Google Scholar 

  24. Kong X, Liu W, Kong Y (2017) Roles and expression profiles of long non-coding RNAs in triple-negative breast cancers. J Cell Mol Med 22:390–394

    Article  CAS  PubMed  PubMed Central  Google Scholar 

  25. Fan C, Tang Y, Wang J et al (2017) Role of long non-coding RNAs in glucose metabolism in cancer. Mol Cancer 16(1):130

    Article  CAS  PubMed  PubMed Central  Google Scholar 

  26. Yang L, Wang H, Shen Q et al (2017) Long non-coding RNAs involved in autophagy regulation. Cell Death Dis 8(10):e3073

    Article  PubMed  PubMed Central  Google Scholar 

  27. Vafaee F, Colvin EK, Mok SC et al (2017) Functional prediction of long non-coding RNAs in ovarian cancer-associated fibroblasts indicate a potential role in metastasis. Sci Rep 7(1):10374

    Article  CAS  PubMed  PubMed Central  Google Scholar 

  28. Sun CC, Li SJ, Li G et al (2016) Long intergenic noncoding RNA 00511 acts as an oncogene in non-small-cell lung cancer by binding to EZH2 and suppressing p57. Mol Ther Nucleic Acids 5(11):e385

    Article  CAS  PubMed  PubMed Central  Google Scholar 

  29. Liu Y, Qian J, Li X et al (2016) Long noncoding RNA BX357664 regulates cell proliferation and epithelial-to-mesenchymal transition via inhibition of TGF-beta1/p38/HSP27 signaling in renal cell carcinoma. Oncotarget 7(49):81410–81422

    PubMed  PubMed Central  Google Scholar 

  30. Kang CM, Hu YW, Nie Y et al (2016) Long non-coding RNA RP5-833A20.1 inhibits proliferation, metastasis and cell cycle progression by suppressing the expression of NFIA in U251 cells. Mol Med Rep 14(6):5288–5296

    Article  CAS  PubMed  Google Scholar 

  31. Liu Z, Wu C, Xie N et al (2017) Long non-coding RNA MEG3 inhibits the proliferation and metastasis of oral squamous cell carcinoma by regulating the WNT/beta-catenin signaling pathway. Oncol Lett 14(4):4053–4058

    Article  CAS  PubMed  PubMed Central  Google Scholar 

  32. Zhang J, Yao T, Wang Y et al (2016) Long noncoding RNA MEG3 is downregulated in cervical cancer and affects cell proliferation and apoptosis by regulating miR-21. Cancer Biol Ther 17(1):104–113

    Article  CAS  PubMed  Google Scholar 

  33. Sun L, Li Y, Yang B (2016) Downregulated long non-coding RNA MEG3 in breast cancer regulates proliferation, migration and invasion by depending on p53’s transcriptional activity. Biochem Biophys Res Commun 478(1):323–329

    Article  CAS  PubMed  Google Scholar 

  34. Gu L, Zhang J, Shi M et al (2017) lncRNA MEG3 had anti-cancer effects to suppress pancreatic cancer activity. Biomed Pharmacother 89:1269–1276

    Article  CAS  PubMed  Google Scholar 

  35. Zhang L, Liang X, Li Y (2017) Long non-coding RNA MEG3 inhibits cell growth of gliomas by targeting miR-93 and inactivating PI3K/AKT pathway. Oncol Rep 38(4):2408–2416

    Article  CAS  PubMed  Google Scholar 

  36. Zhang CY, Yu MS, Li X et al (2017) Overexpression of long non-coding RNA MEG3 suppresses breast cancer cell proliferation, invasion, and angiogenesis through AKT pathway. Tumour Biol 39(6):1393388353

    Google Scholar 

  37. Xiu YL, Sun KX, Chen X et al (2017) Upregulation of the lncRNA Meg3 induces autophagy to inhibit tumorigenesis and progression of epithelial ovarian carcinoma by regulating activity of ATG3. Oncotarget 8(19):31714–31725

    Article  PubMed  PubMed Central  Google Scholar 

  38. Tong GF, Qin N, Sun LW et al (2017) Long noncoding RNA MEG3 suppresses glioma cell proliferation, migration, and invasion by acting as competing endogenous RNA of MiR-19a. Oncol Res 25:1471–1478

    Article  PubMed  Google Scholar 

  39. Gong X, Huang M (2017) Long non-coding RNA MEG3 promotes the proliferation of glioma cells through targeting Wnt/beta-catenin signal pathway. Cancer Gene Ther 24(9):381–385

    Article  CAS  PubMed  Google Scholar 

  40. Tian ZZ, Guo XJ, Zhao YM et al (2015) Decreased expression of long non-coding RNA MEG3 acts as a potential predictor biomarker in progression and poor prognosis of osteosarcoma. Int J Clin Exp Pathol 8(11):15138–15142

    CAS  PubMed  PubMed Central  Google Scholar 

  41. Yin DD, Liu ZJ, Zhang E et al (2015) Decreased expression of long noncoding RNA MEG3 affects cell proliferation and predicts a poor prognosis in patients with colorectal cancer. Tumour Biol 36(6):4851–4859

    Article  CAS  PubMed  Google Scholar 

  42. Zhang Z, Liu T, Wang K et al (2017) Down-regulation of long non-coding RNA MEG3 indicates an unfavorable prognosis in non-small cell lung cancer: evidence from the GEO database. Gene 630:49–58

    Article  CAS  PubMed  Google Scholar 

  43. Zhang J, Lin Z, Gao Y et al (2017) Downregulation of long noncoding RNA MEG3 is associated with poor prognosis and promoter hypermethylation in cervical cancer. J Exp Clin Cancer Res 36(1):5

    Article  CAS  PubMed  PubMed Central  Google Scholar 

Download references

Acknowledgements

We thank Professor Li for assistance in language editing.

Funding

This work was supported by the National Natural Science Funds (No. 81470438) and Fund for the Development of Key Subjects from Xi’an Medical University.

Author information

Affiliations

Authors

Corresponding authors

Correspondence to Rujuan Su, Yuelin Zhang or Lianting Ma.

Ethics declarations

Conflict of interest

The authors declare no conflict of interest.

Ethics approval

The study was approved by the Research Ethics Committee of Wuhan General Hospital of PLA, and it complied with the Declaration of Helsinki. All procedures performed in this study were in accordance with the 1964 Helsinki Declaration and its later amendments.

Informed consent

Informed consent was obtained from all individual participants included in the study.

Rights and permissions

Reprints and Permissions

About this article

Verify currency and authenticity via CrossMark

Cite this article

Zhao, H., Wang, X., Feng, X. et al. Long non-coding RNA MEG3 regulates proliferation, apoptosis, and autophagy and is associated with prognosis in glioma. J Neurooncol 140, 281–288 (2018). https://doi.org/10.1007/s11060-018-2874-9

Download citation

  • Received:

  • Accepted:

  • Published:

  • Issue Date:

  • DOI: https://doi.org/10.1007/s11060-018-2874-9

Keywords

  • LncRNAs
  • MEG3
  • Proliferation
  • Apoptosis
  • Autophagy
  • Prognosis
  • Glioma