Skip to main content

MiR-424 functions as a tumor suppressor in glioma cells and is down-regulated by DNA methylation

Abstract

Glioma is one of the most lethal malignancies, and increasing reports revealed that microRNAs (miRNAs), a class of small non-coding RNAs, play a critical role in the development and pathology of human gliomas. MiR-424 has been found to be dysregulated in many different types of human cancers. However, the clinical significance and function of miR-424 in glioma remains unclear. Here, based on RTq-PCR analysis in 148 clinical specimens, we found miR-424 expression was significantly decreased in glioma tumor tissues than in adjacent non-neoplastic brain tissues, and decreased miR-424 expression was associated with glioma KPS (P = 0.009) and high grades (P = 0.029). In vitro cellular function assays further revealed that miR-424 inhibited cell invasion and migration, and promoted cell apoptosis. In addition, based on DNA methylation analysis on clinical specimens and cell lines, we found miR-424 promoter CpG island was frequently methylated and correlated with glioma high grades (P = 0.035) and IDH mutation status (P = 0.042). Moreover, the promoter CpG island was demethylated by 5-aza-2′-deoxycytidine treatment in a time-dependent manner and the expression levels of miR-424 were gradually induced and increased. Taken together, our data suggest that the promoter region CpG island methylation is associated with tumor suppressive miR-424 silencing and the pathology of human gliomas.

This is a preview of subscription content, access via your institution.

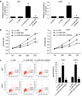
Fig. 1
Fig. 2
Fig. 3
Fig. 4

References

  1. Louis DN, Ohgaki H, Wiestler OD, Cavenee WK, Burger PC, Jouvet A, Scheithauer BW, Kleihues P (2007) The 2007 WHO classification of tumours of the central nervous system. Acta Neuropathol 114(2):97–109. doi:10.1007/s00401-007-0243-4

    Article  PubMed  PubMed Central  Google Scholar 

  2. Siegel R, Ma J, Zou Z, Jemal A (2014) Cancer statistics, 2014. CA Cancer J Clin 64(1):9–29. doi:10.3322/caac.21208

    Article  PubMed  Google Scholar 

  3. Westphal M, Lamszus K (2011) The neurobiology of gliomas: from cell biology to the development of therapeutic approaches. Nat Rev Neurosci 12(9):495–508. doi:10.1038/nrn3060

    CAS  Article  PubMed  Google Scholar 

  4. Grossman SA, Ye X, Piantadosi S, Desideri S, Nabors LB, Rosenfeld M, Fisher J, Consortium NC (2010) Survival of patients with newly diagnosed glioblastoma treated with radiation and temozolomide in research studies in the United States. Clin Cancer Res 16(8):2443–2449. doi:10.1158/1078-0432.CCR-09-3106

    CAS  Article  PubMed  PubMed Central  Google Scholar 

  5. Stupp R, Mason WP, van den Bent MJ, Weller M, Fisher B, Taphoorn MJ, Belanger K, Brandes AA, Marosi C, Bogdahn U, Curschmann J, Janzer RC, Ludwin SK, Gorlia T, Allgeier A, Lacombe D, Cairncross JG, Eisenhauer E, Mirimanoff RO, European Organisation for R, Treatment of Cancer Brain T, Radiotherapy G, National Cancer Institute of Canada Clinical Trials G (2005) Radiotherapy plus concomitant and adjuvant temozolomide for glioblastoma. N Engl J Med 352(10):987–996. doi:10.1056/NEJMoa043330

    CAS  Article  PubMed  Google Scholar 

  6. Ambros V (2004) The functions of animal microRNAs. Nature 431(7006):350–355. doi:10.1038/nature02871

    CAS  Article  PubMed  Google Scholar 

  7. Iorio MV, Croce CM (2009) MicroRNAs in cancer: small molecules with a huge impact. J Clin Oncol 27(34):5848–5856. doi:10.1200/JCO.2009.24.0317

    CAS  Article  PubMed  PubMed Central  Google Scholar 

  8. Kim VN (2005) Small RNAs: classification, biogenesis, and function. Mol Cells 19(1):1–15

    CAS  Article  PubMed  Google Scholar 

  9. Parsons DW, Jones S, Zhang X, Lin JC, Leary RJ, Angenendt P, Mankoo P, Carter H, Siu IM, Gallia GL, Olivi A, McLendon R, Rasheed BA, Keir S, Nikolskaya T, Nikolsky Y, Busam DA, Tekleab H, Diaz LA Jr, Hartigan J, Smith DR, Strausberg RL, Marie SK, Shinjo SM, Yan H, Riggins GJ, Bigner DD, Karchin R, Papadopoulos N, Parmigiani G, Vogelstein B, Velculescu VE, Kinzler KW (2008) An integrated genomic analysis of human glioblastoma multiforme. Science 321(5897):1807–1812. doi:10.1126/science.1164382

    CAS  Article  PubMed  PubMed Central  Google Scholar 

  10. Wang Y, Wang M, Wei W, Han D, Chen X, Hu Q, Yu T, Liu N, You Y, Zhang J (2016) Disruption of the EZH2/miRNA/beta-catenin signaling suppresses aerobic glycolysis in glioma. Oncotarget. doi:10.18632/oncotarget.10370

    Google Scholar 

  11. Xue J, Zhou A, Wu Y, Morris SA, Lin K, Amin S, Verhaak R, Fuller G, Xie K, Heimberger AB, Huang S (2016) miR-182-5p Induced by STAT3 activation promotes glioma tumorigenesis. Cancer Res 76(14):4293–4304. doi:10.1158/0008-5472.CAN-15-3073

    CAS  Article  PubMed  PubMed Central  Google Scholar 

  12. Yin D, Ogawa S, Kawamata N, Leiter A, Ham M, Li D, Doan NB, Said JW, Black KL, Phillip Koeffler H (2013) miR-34a functions as a tumor suppressor modulating EGFR in glioblastoma multiforme. Oncogene 32(9):1155–1163. doi:10.1038/onc.2012.132

    CAS  Article  PubMed  Google Scholar 

  13. Oneyama C, Kito Y, Asai R, Ikeda J, Yoshida T, Okuzaki D, Kokuda R, Kakumoto K, Takayama K, Inoue S, Morii E, Okada M (2013) MiR-424/503-mediated Rictor upregulation promotes tumor progression. PloS ONE 8(11):e80300. doi:10.1371/journal.pone.0080300

    CAS  Article  PubMed  PubMed Central  Google Scholar 

  14. Long XH, Mao JH, Peng AF, Zhou Y, Huang SH, Liu ZL (2013) Tumor suppressive microRNA-424 inhibits osteosarcoma cell migration and invasion via targeting fatty acid synthase. Exp Ther Med 5(4):1048–1052. doi:10.3892/etm.2013.959

    CAS  PubMed  PubMed Central  Google Scholar 

  15. Yu L, Ding GF, He C, Sun L, Jiang Y, Zhu L (2014) MicroRNA-424 is down-regulated in hepatocellular carcinoma and suppresses cell migration and invasion through c-Myb. PloS ONE 9(3):e91661. doi:10.1371/journal.pone.0091661

    Article  PubMed  PubMed Central  Google Scholar 

  16. Yang H, Zheng W, Shuai X, Chang RM, Yu L, Fang F, Yang LY (2015) MicroRNA-424 inhibits Akt3/E2F3 axis and tumor growth in hepatocellular carcinoma. Oncotarget 6(29):27736–27750. doi:10.18632/oncotarget.4811

    Article  PubMed  PubMed Central  Google Scholar 

  17. Faraoni I, Laterza S, Ardiri D, Ciardi C, Fazi F, Lo-Coco F (2012) MiR-424 and miR-155 deregulated expression in cytogenetically normal acute myeloid leukaemia: correlation with NPM1 and FLT3 mutation status. J Hematol Oncol 5:26. doi:10.1186/1756-8722-5-26

    CAS  Article  PubMed  PubMed Central  Google Scholar 

  18. Xu J, Li Y, Wang F, Wang X, Cheng B, Ye F, Xie X, Zhou C, Lu W (2013) Suppressed miR-424 expression via upregulation of target gene Chk1 contributes to the progression of cervical cancer. Oncogene 32(8):976–987. doi:10.1038/onc.2012.121

    CAS  Article  PubMed  Google Scholar 

  19. Li Q, Qiu XM, Li QH, Wang XY, Li L, Xu M, Dong M, Xiao YB (2015) MicroRNA-424 may function as a tumor suppressor in endometrial carcinoma cells by targeting E2F7. Oncol Rep 33(5):2354–2360. doi:10.3892/or.2015.3812

    CAS  PubMed  Google Scholar 

  20. Zhang H, Wang X, Chen Z, Wang W (2015) MicroRNA-424 suppresses estradiol-induced cell proliferation via targeting GPER in endometrial cancer cells. Cell Mol Biol 61(7):96–101

    CAS  PubMed  Google Scholar 

  21. Wu CT, Lin WY, Chang YH, Lin PY, Chen WC, Chen MF (2015) DNMT1-dependent suppression of microRNA424 regulates tumor progression in human bladder cancer. Oncotarget 6(27):24119–24131. doi:10.18632/oncotarget.4431

    Article  PubMed  PubMed Central  Google Scholar 

  22. Banyard J, Chung I, Wilson AM, Vetter G, Le Bechec A, Bielenberg DR, Zetter BR (2013) Regulation of epithelial plasticity by miR-424 and miR-200 in a new prostate cancer metastasis model. Sci Rep 3:3151. doi:10.1038/srep03151

    Article  PubMed  PubMed Central  Google Scholar 

  23. Li Z, Zhang G, Li D, Jie Z, Chen H, Xiong J, Liu Y, Cao Y, Jiang M, Le Z, Tan S (2015) Methylation-associated silencing of miR-495 inhibit the migration and invasion of human gastric cancer cells by directly targeting PRL-3. Biochem Biophys Res Commun 456(1):344–350. doi:10.1016/j.bbrc.2014.11.083

    CAS  Article  PubMed  Google Scholar 

  24. Shen R, Pan S, Qi S, Lin X, Cheng S (2010) Epigenetic repression of microRNA-129-2 leads to overexpression of SOX4 in gastric cancer. Biochem Biophys Res Commun 394(4):1047–1052. doi:10.1016/j.bbrc.2010.03.121

    CAS  Article  PubMed  Google Scholar 

  25. Yu H, Yang W (2016) MiR-211 is epigenetically regulated by DNMT1 mediated methylation and inhibits EMT of melanoma cells by targeting RAB22A. Biochem Biophys Res Commun 476(4):400–405. doi:10.1016/j.bbrc.2016.05.133

    CAS  Article  PubMed  Google Scholar 

  26. Ghasemi A, Fallah S, Ansari M (2016) MiR-153 as a tumor suppressor in glioblastoma multiforme is downregulated by DNA methylation. Clin Lab 62(4):573–580

    CAS  PubMed  Google Scholar 

  27. Cui H, Mu Y, Yu L, Xi YG, Matthiesen R, Su X, Sun W (2016) Methylation of the miR-126 gene associated with glioma progression. Fam Cancer 15(2):317–324. doi:10.1007/s10689-015-9846-4

    CAS  Article  PubMed  Google Scholar 

  28. Tivnan A, Zhao J, Johns TG, Day BW, Stringer BW, Boyd AW, Tiwari S, Giles KM, Teo C, McDonald KL (2014) The tumor suppressor microRNA, miR-124a, is regulated by epigenetic silencing and by the transcriptional factor, REST in glioblastoma. Tumour Biol 35(2):1459–1465. doi:10.1007/s13277-013-1200-6

    CAS  Article  PubMed  Google Scholar 

  29. Ning X, Shi Z, Liu X, Zhang A, Han L, Jiang K, Kang C, Zhang Q (2015) DNMT1 and EZH2 mediated methylation silences the microRNA-200b/a/429 gene and promotes tumor progression. Cancer Lett 359(2):198–205. doi:10.1016/j.canlet.2015.01.005

    CAS  Article  PubMed  Google Scholar 

  30. Chen B, Duan L, Yin G, Tan J, Jiang X (2013) Simultaneously expressed miR-424 and miR-381 synergistically suppress the proliferation and survival of renal cancer cells—Cdc2 activity is up-regulated by targeting WEE1. Clinics 68(6):825–833. doi:10.6061/clinics/2013(06)17

    Article  PubMed  PubMed Central  Google Scholar 

  31. Drasin DJ, Guarnieri AL, Neelakantan D, Kim J, Cabrera JH, Wang CA, Zaberezhnyy V, Gasparini P, Cascione L, Huebner K, Tan AC, Ford HL (2015) TWIST1-induced miR-424 reversibly drives mesenchymal programming while inhibiting tumor initiation. Cancer Res 75(9):1908–1921. doi:10.1158/0008-5472.CAN-14-2394

    CAS  Article  PubMed  PubMed Central  Google Scholar 

  32. Nakashima T, Jinnin M, Etoh T, Fukushima S, Masuguchi S, Maruo K, Inoue Y, Ishihara T, Ihn H (2010) Down-regulation of mir-424 contributes to the abnormal angiogenesis via MEK1 and cyclin E1 in senile hemangioma: its implications to therapy. PloS ONE 5(12):e14334. doi:10.1371/journal.pone.0014334

    CAS  Article  PubMed  PubMed Central  Google Scholar 

  33. Ruiz-Llorente L, Ardila-Gonzalez S, Fanjul LF, Martinez-Iglesias O, Aranda A (2014) microRNAs 424 and 503 are mediators of the anti-proliferative and anti-invasive action of the thyroid hormone receptor beta. Oncotarget 5(10):2918–2933. doi:10.18632/oncotarget.1577

    Article  PubMed  PubMed Central  Google Scholar 

  34. Chen Z, Wang L, Wang Q, Li W (2010) Histone modifications and chromatin organization in prostate cancer. Epigenomics 2(4):551–560. doi:10.2217/epi.10.31

    CAS  Article  PubMed  PubMed Central  Google Scholar 

  35. Murr R (2010) Interplay between different epigenetic modifications and mechanisms. Adv Genet 70:101–141. doi:10.1016/B978-0-12-380866-0.60005-8

    CAS  PubMed  Google Scholar 

  36. Shaknovich R (2013) Gene expression and epigenetic deregulation. Adv Exp Med Biol 792:133–150. doi:10.1007/978-1-4614-8051-8_6

    CAS  Article  PubMed  Google Scholar 

  37. Jones C, Baker SJ (2014) Unique genetic and epigenetic mechanisms driving paediatric diffuse high-grade glioma. Nat Rev Cancer. doi:10.1038/nrc3811

    Google Scholar 

  38. Sharma S, Kelly TK, Jones PA (2010) Epigenetics in cancer. Carcinogenesis 31(1):27–36. doi:10.1093/carcin/bgp220

    CAS  Article  PubMed  Google Scholar 

  39. Watanabe K, Amano Y, Ishikawa R, Sunohara M, Kage H, Ichinose J, Sano A, Nakajima J, Fukayama M, Yatomi Y, Nagase T, Ohishi N, Takai D (2015) Histone methylation-mediated silencing of miR-139 enhances invasion of non-small-cell lung cancer. Cancer Med 4(10):1573–1582. doi:10.1002/cam4.505

    CAS  Article  PubMed  PubMed Central  Google Scholar 

Download references

Author information

Affiliations

Authors

Corresponding author

Correspondence to Yugang Jiang.

Ethics declarations

Conflict of interest

The authors declare no conflicts of interest.

Rights and permissions

Reprints and Permissions

About this article

Verify currency and authenticity via CrossMark

Cite this article

Jin, C., Li, M., Ouyang, Y. et al. MiR-424 functions as a tumor suppressor in glioma cells and is down-regulated by DNA methylation. J Neurooncol 133, 247–255 (2017). https://doi.org/10.1007/s11060-017-2438-4

Download citation

  • Received:

  • Accepted:

  • Published:

  • Issue Date:

  • DOI: https://doi.org/10.1007/s11060-017-2438-4

Keywords

  • MiR-424
  • DNA methylation
  • Glioma
  • Cell proliferation
  • Cell migration
  • Cell invasion