Skip to main content

Novel anti IGFBP2 single chain variable fragment inhibits glioma cell migration and invasion

Abstract

Insulin like growth factor binding protein 2 (IGFBP2) is highly up regulated in glioblastoma (GBM) tissues and has been one of the prognostic indicators. There are compelling evidences suggesting important roles for IGFBP2 in glioma cell proliferation, migration and invasion. Extracellular IGFBP2 through its carboxy terminal arginine glycine aspartate (RGD) motif can bind to cell surface α5β1 integrins and activate pathways downstream to integrin signaling. This IGFBP2 activated integrin signaling is known to play a crucial role in IGFBP2 mediated invasion of glioma cells. Hence a molecular inhibitor of carboxy terminal domain of IGFBP2 which can inhibit IGFBP2-cell surface interaction is of great therapeutic importance. In an attempt to develop molecular inhibitors of IGFBP2, we screened single chain variable fragment (scFv) phage display libraries, Tomlinson I (Library size 1.47 × 108) and Tomlinson J (Library size 1.37 × 108) using human recombinant IGFBP2. After screening we obtained three IGFBP2 specific binders out of which one scFv B7J showed better binding to IGFBP2 at its carboxy terminal domain, blocked IGFBP2-cell surface association, reduced activity of matrix metalloprotease 2 in the conditioned medium of glioma cells and inhibited IGFBP2 induced migration and invasion of glioma cells. We demonstrate for the first time that in vitro inhibition of extracellular IGFBP2 activity by using human scFv results in significant reduction of glioma cell migration and invasion. Therefore, the inhibition of IGFBP2 can serve as a potential therapeutic strategy in the management of GBM.

This is a preview of subscription content, access via your institution.

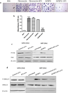
Fig. 1
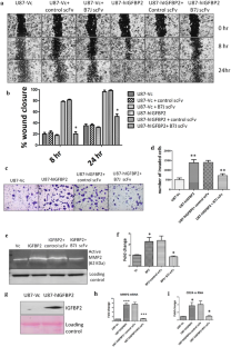
Fig. 2
Fig. 3
Fig. 4
Fig. 5

References

  1. Arimappamagan A, Somasundaram K, Thennarasu K, Peddagangannagari S, Srinivasan H, Shailaja BC, Samuel C, Patric IRP, Shukla S, Thota B, Prasanna KV, Pandey P, Balasubramaniam A, Santosh V, Chandramouli BA, Hegde AS, Kondaiah P, Sathyanarayana Rao MR (2013) A fourteen gene GBM prognostic signature identifies association of immune response pathway and mesenchymal subtype with high risk group. PLoS One 8(4):e62042

    Article  PubMed Central  CAS  PubMed  Google Scholar 

  2. Kim Y, Koul D, Kim SH, Lucio-eterovic AK, Freire PR, Yao J, Wang J, Almeida JS, Aldape K, Yung WKA (2013) Identification of prognostic gene signatures data analysis. Neuro Oncol 15(7):829–839

    Article  PubMed Central  CAS  PubMed  Google Scholar 

  3. Sehgal P, Kumar N, Praveen Kumar VR, Patil S, Bhattacharya A, Vijaya Kumar M, Mukherjee G, Kondaiah P (2013) Regulation of protumorigenic pathways by insulin like growth factor binding protein2 and its association along with β-catenin in breast cancer lymph node metastasis. Mol Cancer 12(1):63

    Article  PubMed Central  CAS  PubMed  Google Scholar 

  4. Santosh V, Arivazhagan A, Sreekanthreddy P, Srinivasan H, Thota B, Srividya MR, Vrinda M, Sridevi S, Shailaja BC, Samuel C, Prasanna KV, Thennarasu K, Balasubramaniam A, Chandramouli BA, Hegde AS, Somasundaram K, Kondaiah P, Rao MRS (2010) Grade-specific expression of insulin-like growth factor-binding proteins-2, -3, and -5 in astrocytomas: IGFBP-3 emerges as a strong predictor of survival in patients with newly diagnosed glioblastoma. Cancer Epidemiol Biomarkers Prev 19(6):1399–1408

    Article  CAS  PubMed  Google Scholar 

  5. Russo VC, Schütt BS, Andaloro E, Ymer SI, Hoeflich A, Ranke MB, Bach LA, Werther GA (2005) Insulin-like growth factor binding protein-2 binding to extracellular matrix plays a critical role in neuroblastoma cell proliferation, migration, and invasion. Endocrinology 146(10):4445–4455

    Article  CAS  PubMed  Google Scholar 

  6. Fukushima T, Tezuka T, Shimomura T, Nakano S, Kataoka H (2007) Silencing of insulin-like growth factor-binding protein-2 in human glioblastoma cells reduces both invasiveness and expression of progression-associated gene CD24. J Biol Chem 282(25):18634–18644

    Article  CAS  PubMed  Google Scholar 

  7. Lee E-J, Mircean C, Shmulevich I, Wang H, Liu J, Niemistö A, Kavanagh JJ, Lee J-H, Zhang W (2005) Insulin-like growth factor binding protein 2 promotes ovarian cancer cell invasion. Mol Cancer 4(1):7

    Article  PubMed Central  PubMed  Google Scholar 

  8. Wang H, Wang H, Shen W, Huang H, Hu L, Ramdas L, Zhou Y, Liao WS, Fuller GN, Zhang W (2003) Advances in brief insulin-like growth factor binding protein 2 enhances glioblastoma invasion by activating invasion-enhancing genes 1. Cancer Res 63:4315–4321

    CAS  PubMed  Google Scholar 

  9. Song SW, Fuller GN, Khan A, Kong S, Shen W, Taylor E, Ramdas L, Lang FF, Zhang W (2003) IIp45, an insulin-like growth factor binding protein 2 (IGFBP-2) binding protein, antagonizes IGFBP-2 stimulation of glioma cell invasion. Proc Natl Acad Sci U S A 100(24):13970–13975

    Article  PubMed Central  CAS  PubMed  Google Scholar 

  10. Lin Y, Jiang T, Zhou K, Xu L, Chen B, Li G, Qiu X, Jiang T, Zhang W, Song SW (2009) Plasma IGFBP-2 levels predict clinical outcomes of patients with high-grade gliomas. Neuro Oncol 11(5):468–476

    Article  PubMed Central  CAS  PubMed  Google Scholar 

  11. Elmlinger MW, Deininger MH, Schuett BS, Meyermann R, Duffner F, Grote EH, Ranke MB (2001) In vivo expression of insulin-like growth factor-binding protein-2 in human gliomas increases with the tumor grade. Endocrinology 142(4):1652–1658

    CAS  PubMed  Google Scholar 

  12. Perks CM, Vernon EG, Rosendahl AH, Tonge D, Holly JMP (2007) IGF-II and IGFBP-2 differentially regulate PTEN in human breast cancer cells. Oncogene 26(40):5966–5972

    Article  CAS  PubMed  Google Scholar 

  13. Migita T, Narita T, Asaka R, Miyagi E, Nagano H, Nomura K, Matsuura M, Satoh Y, Okumura S, Nakagawa K, Seimiya H, Ishikawa Y (2010) Role of insulin-like growth factor binding protein 2 in lung adenocarcinoma: IGF-independent antiapoptotic effect via caspase-3. Am J Pathol 176(4):1756–1766

    Article  PubMed Central  CAS  PubMed  Google Scholar 

  14. Uzoh CC, Holly JMP, Biernacka KM, Persad RA, Bahl A, Gillatt D, Perks CM (2011) Insulin-like growth factor-binding protein-2 promotes prostate cancer cell growth via IGF-dependent or -independent mechanisms and reduces the efficacy of docetaxel. Br J Cancer 104(10):1587–1593

    Article  PubMed Central  CAS  PubMed  Google Scholar 

  15. Mendes KN, Wang GK, Fuller GN, Zhang W (2010) JNK mediates insulin-like growth factor binding protein 2/integrin alpha5-dependent glioma cell migration. Int J Oncol 37(1):143–153

    CAS  PubMed  Google Scholar 

  16. Wang GK, Hu L, Fuller GN, Zhang W (2006) An interaction between insulin-like growth factor-binding protein 2 (IGFBP2) and integrin alpha5 is essential for IGFBP2-induced cell mobility. J Biol Chem 281(20):14085–14091

    Article  CAS  PubMed  Google Scholar 

  17. Forbes BE, McCarthy P, Norton RS (2012) Insulin-like growth factor binding proteins: a structural perspective. Front Endocrinol (Lausanne) 3:38

    Google Scholar 

  18. Han S, Li Z, Master LM, Master ZW, Wu A (2014) Exogenous IGFBP-2 promotes proliferation, invasion, and chemoresistance to temozolomide in glioma cells via the integrin b 1-ERK pathway. Br J Cancer 111(August):1–10

    Google Scholar 

  19. Holmes KM, Annala M, Chua CYX, Dunlap SM, Liu Y, Hugen N, Moore LM, Cogdell D, Hu L, Nykter M, Hess K, Fuller GN, Zhang W (2012) Insulin-like growth factor-binding protein 2-driven glioma progression is prevented by blocking a clinically significant integrin, integrin-linked kinase, and NF-κB network. Proc Natl Acad Sci U S A 109(9):3475–3480

    Article  PubMed Central  CAS  PubMed  Google Scholar 

  20. De Groot JF, Fuller G, Kumar AJ, Piao Y, Eterovic K, Ji Y, Conrad CA (2010) Tumor invasion after treatment of glioblastoma with bevacizumab : radiographic mice. Neurooncology 12(3):233–242

    CAS  Google Scholar 

  21. So AI, Levitt RJ, Eigl B, Fazli L, Muramaki M, Leung S, Cheang MCU, Nielsen TO, Gleave M, Pollak M (2008) Insulin-like growth factor binding protein-2 is a novel therapeutic target associated with breast cancer. Clin Cancer Res 14(21):6944–6954

    Article  CAS  PubMed  Google Scholar 

  22. Li S, Liang S, Guo N (2000) Single-chain antibodies against human insulin-like growth factor I receptor : expression, purifi cation, and effect on tumor growth. Cancer Immunol Immunother 49(4–5):243–252

    Article  CAS  PubMed  Google Scholar 

  23. Swain M, Slomiany MG, Rosenzweig SA, Atreya HS (2010) High-yield bacterial expression and structural characterization of recombinant human insulin-like growth factor binding protein-2. Arch Biochem Biophys 501(2):195–200

    Article  PubMed Central  CAS  PubMed  Google Scholar 

  24. Carrick FE, Forbes BE, Wallace JC (2001) BIAcore analysis of bovine insulin-like growth factor (IGF)-binding protein-2 identifies major IGF binding site determinants in both the amino- and carboxyl-terminal domains. J Biol Chem 276(29):27120–27128

    Article  CAS  PubMed  Google Scholar 

  25. Moore LM, Holmes KM, Smith SM, Wu Y, Tchougounova E, Uhrbom L, Sawaya R, Bruner JM, Fuller GN, Zhang W (2009) IGFBP2 is a candidate biomarker for Ink4a-Arf status and a therapeutic target for high-grade gliomas. Proc Natl Acad Sci U S A 106(39):16675–16679

    Article  PubMed Central  CAS  PubMed  Google Scholar 

  26. Park KH, Gad E, Goodell V, Dang Y, Wild T, Higgins D, Fintak P, Childs J, Dela Rosa C, Disis ML (2008) Insulin-like growth factor-binding protein-2 is a target for the immunomodulation of breast cancer. Cancer Res 68(20):8400–8409

    Article  PubMed Central  CAS  PubMed  Google Scholar 

  27. Zhu X, Bidlingmaier S, Hashizume R, James CD, Berger MS, Liu B (2010) Identification of internalizing human single-chain antibodies targeting brain tumor sphere cells. Mol Cancer Ther 9(7):2131–2141

    Article  PubMed Central  CAS  PubMed  Google Scholar 

  28. Tao J, Xiang J-J, Li D, Deng N, Wang H, Gong Y-P (2010) Selection and characterization of a human neutralizing antibody to human fibroblast growth factor-2. Biochem Biophys Res Commun 394(3):767–773

    Article  CAS  PubMed  Google Scholar 

  29. Kuan C-T, Srivastava N, McLendon RE, Marasco WA, Zalutsky MR, Bigner DD (2010) Recombinant single-chain variable fragment antibodies against extracellular epitopes of human multidrug resistance protein MRP3 for targeting malignant gliomas. Int J Cancer 127(3):598–611

    Article  PubMed Central  CAS  PubMed  Google Scholar 

  30. Kiepe D, Van Der Pas A, Ciarmatori S, Ständker L, Schütt B, Hoeflich A, Hügel U, Oh J, Tönshoff B (2008) Defined carboxy-terminal fragments of insulin-like growth factor (IGF) binding protein-2 exert similar mitogenic activity on cultured rat growth plate chondrocytes as IGF-I. Endocrinology 149(10):4901–4911

    Article  CAS  PubMed  Google Scholar 

  31. Ruggiero F, Comte J, Cabañas C, Garrone R (1996) Structural requirements for alpha 1 beta 1 and alpha 2 beta 1 integrin mediated cell adhesion to collagen V. J Cell Sci 109(Pt 7):1865–1874

    CAS  PubMed  Google Scholar 

  32. Peter J, Lecourt A, Weckering M, Niehoff ML, Banks WA, Hofbauer KG (2010) A pharmacologically active monoclonal antibody against the human melanocortin-4 receptor : effectiveness after peripheral and central administration. J Pharmacol Exp Ther 333(2):478–490

    Article  PubMed Central  CAS  PubMed  Google Scholar 

  33. Zehnder-fjällman ANNHM, Marty C, Halin C, Hohn A, Schibli R, Ballmer-hofer K, Schwendener RA (2007) Evaluation of anti-VEGFR-3 specific scFv antibodies as potential therapeutic and diagnostic tools for tumor lymph-angiogenesis. Oncol Rep 18(15):933–941

    PubMed  Google Scholar 

Download references

Acknowledgments

We acknowledge Department of Biotechnology, Government of India for funding this study (Program support and Center of Excellence); University Grants Commission for a fellowship to SSP and infrastructure and Department of Science and Technology for infrastructure support (FIST).

Conflict of interest

The authors declare that they have no conflict of interest.

Ethical standards

The experiments conducted for this manuscript comply with current laws of the country.

Author information

Affiliations

Authors

Corresponding author

Correspondence to Paturu Kondaiah.

Electronic supplementary material

Below is the link to the electronic supplementary material.

Fig S1

Purification and characterization of recombinant human IGFBP2 a Map of IGFBP2 cloning vector pET 15 b b Surface plasmon resonance analysis showing binding of recombinant 1–289h-IGFBP2 to hIGF-I and to c hIGF-II d Map of PIT2 scFv expression vector e A semi quantitative PCR showing 900 bp scFv amplicon from identified clones of E coli HB2151. Supplementary material 1 (TIFF 2723 kb)

Fig S2

a aligned amino acid sequences of identified scFv clones. Supplementary material 2 (TIFF 1910 kb)

Fig S3

Purification of soluble scFv by protein A affinity chromatography Protein A affinity purified scFvs; western blots showing scFv detected with anti c Myc antibody a purified anti BSA scFv b purified B7J scFv c purified F2J scFv d ELISA showing binding of purified scFvs to IGFBP2 at increasing concentrations e ELISA showing cross reactivity of anti IGFBP2 scFv (B7J) to BSA and cross reactivity of anti BSA scFv to IGFBP2. Supplementary material 3 (TIFF 1655 kb)

Fig S4

a Purified 190–289 hIGFBP2 (C domain), Western blot probed for IGFBP2 antibody b Western blot showing endogenous IGFBP2 levels across U251, LN229, A172, U87 glioma cell lines c Western blot showing IGFBP2 levels in U251 vector control clone and IGFBP2 knockdown clones 2 and 4 d, e, f Real time PCR analysis showing regulation of IGFBP2, MMP2 and CD24 m RNAs respectively in vector control clone and IGFBP2 knockdown clones 2 and 4 (***P value ≤ 0.0002, n = 3). Supplementary material 4 (TIFF 3079 kb)

Fig S5

a wound healing assay showing the rate of migration of U251 vector control clones and IGFBP2 knockdown clones 2 and 4 at 0, 8 and 24 h b Migration assay represented as percentage wound healing (***P value ≤ 0.0002, n = 3) c Matrigel invasion assay showing the invasiveness of U251 vector control clone and IGFBP2 knockdown clones 2 and 4.(***P value ≤ 0.0002, n = 3) d Gelatin zymography showing the MMP2 activity in conditioned medium of Vector control clone and IGFBP2 knockdown clones 2 and 4 of U251 cell line. Supplementary material 5 (TIFF 3333 kb)

Fig S6

a Bio-layer interferometry (BLI) showing the binding of IGF-II to the IGFBP2-B7J complex; IGF-II could not bind to IGFBP2-B7J complex b Western blot showing intracellular IGFBP2 levels upon treatment with B7J scFv for 24 h c Western blot showing the IGFBP2 protein in the conditioned medium of U87 cells after 24 h of IGFBP2 + B7J treatment; there was no detectable degradation of IGFBP2w. Supplementary material 6 (TIFF 6236 kb)

Supplementary material 7 (docx 12 kb)

Rights and permissions

Reprints and Permissions

About this article

Verify currency and authenticity via CrossMark

Cite this article

Patil, S.S., Railkar, R., Swain, M. et al. Novel anti IGFBP2 single chain variable fragment inhibits glioma cell migration and invasion. J Neurooncol 123, 225–235 (2015). https://doi.org/10.1007/s11060-015-1800-7

Download citation

  • Received:

  • Accepted:

  • Published:

  • Issue Date:

  • DOI: https://doi.org/10.1007/s11060-015-1800-7

Keywords

  • IGFBP2
  • scFv
  • Glioma
  • Invasion