Skip to main content

Vitamin D receptor expression is associated with improved overall survival in human glioblastoma multiforme

Abstract

Vitamin D and its analogs have been shown to display anti-proliferative effects in a wide variety of cancer types including glioblastoma multiforme (GBM). These anticancer effects are mediated by its active metabolite, 1α, 25-dihydroxyvitamin D3 (calcitriol) acting mainly through vitamin D receptor (VDR) signaling. In addition to its involvement in calcitriol action, VDR has also been demonstrated to be useful as a prognostic factor for some types of cancer. However, to our knowledge, there are no studies evaluating the expression of VDR protein and its association with outcome in gliomas. Therefore, we investigated VDR expression by using immunohistochemical analysis in human glioma tissue microarrays, and analyzed the association between VDR expression and clinico-pathological parameters. We further investigated the effects of genetic and pharmacologic modulation of VDR on survival and migration of glioma cell lines. Our data demonstrate that VDR is increased in tumor tissues when compared with VDR in non-malignant brains, and that VDR expression is associated with an improved outcome in patients with GBM. We also show that both genetic and pharmacologic modulation of VDR modulates GBM cellular migration and survival and that VDR is necessary for calcitriol-mediated effects on migration. Altogether these results provide some limited evidence supporting a role for VDR in glioma progression.

This is a preview of subscription content, access via your institution.

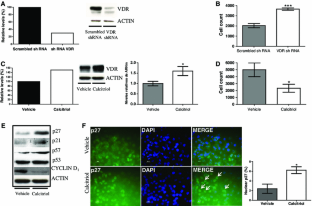
Fig. 1
Fig. 2
Fig. 3
Fig. 4
Fig. 5

References

  1. De Angelis LM (2001) Brain tumors. N Engl J Med 344(2):114–123

    Article  Google Scholar 

  2. Demuth T, Berens ME (2004) Molecular mechanisms of glioma cell migration and invasion. J Neurooncol 70(2):217–228

    PubMed  Article  Google Scholar 

  3. Omuro A, DeAngelis LM (2013) Glioblastoma and other malignant gliomas: a clinical review. JAMA 310(17):1842–1850

    CAS  PubMed  Article  Google Scholar 

  4. Kotliarov Y, Kotliarova S, Charong N, Li A, Walling J, Aquilanti E, Ahn S, Steed ME, Su Q, Center A, Zenklusen JC, Fine HA (2009) Correlation analysis between single-nucleotide polymorphism and expression arrays in gliomas identifies potentially relevant target genes. Cancer Res 69(4):1596–1603. doi:10.1158/0008-5472.CAN-08-2496

    CAS  PubMed Central  PubMed  Article  Google Scholar 

  5. Godard S, Getz G, Delorenzi M, Farmer P, Kobayashi H, Desbaillets I, Nozaki M, Diserens AC, Hamou MF, Dietrich PY, Regli L, Janzer RC, Bucher P, Stupp R, de Tribolet N, Domany E, Hegi ME (2003) Classification of human astrocytic gliomas on the basis of gene expression: a correlated group of genes with angiogenic activity emerges as a strong predictor of subtypes. Cancer Res 63(20):6613–6625

    CAS  PubMed  Google Scholar 

  6. Shai R, Shi T, Kremen TJ, Horvath S, Liau LM, Cloughesy TF, Mischel PS, Nelson SF (2003) Gene expression profiling identifies molecular subtypes of gliomas. Oncogene 22(31):4918–4923

    CAS  PubMed  Article  Google Scholar 

  7. Ohgaki H (2005) Genetic pathways to glioblastomas. Neuropathology 25(1):1–7

    PubMed  Article  Google Scholar 

  8. Li A, Bozdag S, Kotliarov Y, Fine HA (2010) GliomaPredict: a clinically useful tool for assigning glioma patients to specific molecular subtypes. BMC Med Inform Decis Mak 10:38. doi:10.1186/1472-6947-10-38

    PubMed Central  PubMed  Article  Google Scholar 

  9. Louis DN, Ohgaki H, Wiestler OD, Cavenee WK, Burger PC, Jouvet A, Scheithauer BW, Kleihues P (2007) The 2007 WHO classification of tumours of the central nervous system. Acta Neuropathol 114(2):97–109

    PubMed Central  PubMed  Article  Google Scholar 

  10. Ware ML, Berger MS, Binder DK (2003) Molecular biology of glioma tumorigenesis. Histol Histopathol 18:207–216

    CAS  PubMed  Google Scholar 

  11. Zhou YH, Hess KR, Liu L, Linskeym ME, Yung WKA (2005) Modeling prognosis for patients with malignant astrocytic gliomas: quantifying the expression of multiple genetic markers and clinical variables. Neuro Oncol 7(4):485–494

    CAS  PubMed Central  PubMed  Article  Google Scholar 

  12. Beer TM, Myrthue A (2004) Calcitriol in cancer treatment: from the lab to the clinic. Mol Cancer Ther 3(3):373–381

    CAS  PubMed  Google Scholar 

  13. Bouillon R, Verstuyf A, Mathieu C, Van Cromphaut S, Masuyama R, Dehaes P, Carmeliet G (2006) Vitamin D resistance. Best Pract Res Clin Endocrinol Metab 20(4):627–645

    CAS  PubMed  Article  Google Scholar 

  14. Campbell FC, Xu H, El-Tanani M, Crowe P, Bingham V (2010) The yin and yang of vitamin D receptor (VDR) signaling in neoplastic progression: operational networks and tissue-specific growth control. Biochem Pharmacol 79(1):1–9. doi:10.1016/j.bcp.2009.09.005

    CAS  PubMed Central  PubMed  Article  Google Scholar 

  15. Segaert S, Bouillon R (1998) Vitamin D and regulation of gene expression. Curr Opin Clin Nutr Metab Care 1(4):347–354

    CAS  PubMed  Article  Google Scholar 

  16. Brown AJ, Dusso A, Slatopolsky E (1999) Vitamin D. Am J Physiol 277(2Pt 2):157–175

    Google Scholar 

  17. Issa LL, Leong GM, Eisman JA (1998) Molecular mechanism of vitamin D receptor action. Inflamm Res 47(12):451–475

    CAS  PubMed  Article  Google Scholar 

  18. Lopes N, Sousa B, Martins D, Gomes M, Vieira D, Veronese LA, Milanezi F, Paredes J, Costa JL, Schmitt F (2010) Alterations in Vitamin D signalling and metabolic pathways in breast cancer progression: a study of VDR, CYP27B1 and CYP24A1 expression in benign and malignant breast lesions. BMC Cancer 10:483. doi:10.1186/1471-2407-10-483

    PubMed Central  PubMed  Article  Google Scholar 

  19. Seubwai W, Wongkham C, Puapairoj A, Khuntikeo N, Wongkham S (2007) Overexpression of vitamin D receptor indicates a good prognosis for cholangiocarcinoma: implications for therapeutics. Cancer 109(12):2497–2505

    CAS  PubMed  Article  Google Scholar 

  20. Evans SR, Nolla J, Hanfelt J, Shabahang M, Russell J, Nauta RJ, Shchepotin IB (1998) Vitamin D receptor expression as a predictive marker of biological behavior in human colorectal cancer. Clin Cancer Res 4:1591–1595

    CAS  PubMed  Google Scholar 

  21. Berger U, McClelland RA, Wilson P, Greene GL, Haussler MR, Pike J, Colston K, Easton D, Coombes RC (1991) Immunocytochemical determination of estrogen receptor, progesterone receptor, and 1,25-dihydroxyvitamin D3 receptor in breast cancer and relationship to prognosis. Cancer Res 51(1):239–244

    CAS  PubMed  Google Scholar 

  22. Kim SH, Chen G, King AN, Jeon CK, Christensen PJ, Zhao L, Simpson RU, Thomas DG, Giordano TJ, Brenner DE, Hollis B, Beer DG, Ramnath N (2012) Characterization of vitamin D receptor (VDR) in lung adenocarcinoma. Lung Cancer 77(2):265–271. doi:10.1016/j.lungcan.2012.04.010

    PubMed Central  PubMed  Article  Google Scholar 

  23. Silvagno F, Poma CB, Realmuto C, Ravarino N, Ramella A, Santoro N, D’Amelio P, Fuso L, Pescarmona G, Zola P (2010) Analysis of vitamin D receptor expression and clinical correlations in patients with ovarian cancer. Gynecol Oncol 119(1):121–124. doi:10.1016/j.ygyno.2010.06.008

    CAS  PubMed  Article  Google Scholar 

  24. Srinivasan M, Parwanic AV, Hershbergerb PA, Lenznere DE, Weissfelda JL (2011) Nuclear vitamin D receptor expression is associated with improved survival in non-small cell lung cancer. J Steroid Biochem Molec Biol 123(1–2):30–36. doi:10.1016/j.jsbmb.2010.10.002

    CAS  PubMed Central  PubMed  Article  Google Scholar 

  25. Sahin MO, Canda AE, Yorukoglu K, Mungan MU, Sade M, Kirkali Z (2005) 1,25 Dihydroxyvitamin D(3) receptor expression in superficial transitional cell carcinoma of the bladder: a possible prognostic factor? Eur Urol 47(1):52–57

    CAS  PubMed  Article  Google Scholar 

  26. Salehin D, Haugk C, Thill M, Cordes T, William M, Hemmerlein B, Friedrich M (2012) Vitamin D receptor expression in patients with vulvar cancer. Anticancer Res 32(1):283–289

    PubMed  Google Scholar 

  27. Magrassi L, Butti G, Pezzotta S, Infuso L, Milanesi G (1995) Effects of vitamin D and retinoic acid on human glioblastoma cell lines. Acta Neurochir (Wien) 133(3–4):184–190

    CAS  Article  Google Scholar 

  28. Diesel B, Radermacher J, Bureik M, Bernhardt R, Seifert M, Reichrath J, Fischer U, Meese E (2005) Vitamin D(3) metabolism in human glioblastoma multiforme: functionality of CYP27B1 splice variants, metabolism of calcidiol, and effect of calcitriol. Clin Cancer Res 11(15):5370–5380

    CAS  PubMed  Article  Google Scholar 

  29. Baudet C, Chevalier G, Naveilhan P, Binderup L, Brachet P, Wion D (1996) Cytotoxic effects of 1 alpha,25-dihydroxyvitamin D3 and synthetic vitamin D3 analogues on a glioma cell line. Cancer Lett 100(1–2):10–13

    Google Scholar 

  30. Davoust N, Wion D, Chevalier G, Garabedian M, Brachet P, Couez D (1998) Vitamin D receptor stable transfection restores the susceptibility to 1,25-dihydroxyvitamin D3 cytotoxicity in a rat glioma resistant clone. J Neurosci Res 52(2):210–219

    CAS  PubMed  Article  Google Scholar 

  31. Trouillas P, Honnorat J, Bret P, Jouvet A, Gerard JP (2001) Redifferentiation therapy in brain tumors: long-lasting complete regression of glioblastomas and an anaplastic astrocytoma under long term 1-alpha-hydroxycholecalciferol. J Neurooncology 51(1):57–66

    CAS  Article  Google Scholar 

  32. Madhavan S, Zenklusen JC, Kotliarov Y, Sahni H, Fine HA, Buetow K (2009) Rembrandt: helping personalized medicine become a reality through integrative translational research. Mol Cancer Res 7:157–167

    Google Scholar 

  33. Greene FL (2002) The American Joint Committee on Cancer: updating the strategies in cancer staging. Bull Am Coll Surg 87(7):13–15

    Google Scholar 

  34. Facchinetti MM, Gandini NA, Fermento ME, Sterin-Speziale NB, Ji Y, Vyomesh Patel J, Gutkind S, Rivadulla MG, Curino AC (2010) The expression of sphingosine kinase-1 in head and neck carcinoma. Cells Tissues Organs 192(5):314–324. doi:10.1159/000318173

    CAS  PubMed Central  PubMed  Article  Google Scholar 

  35. Gandini NA, Fermento ME, Salomón DG, Blasco J, Patel V, Gutkind SJ, Molinolo AA, Facchinetti MM, Curino AC (2012) Nuclear localization of heme oxygenase-1 is associated with tumor progression of head and neck squamous cell carcinomas. Exp and Molec Path 93:237–245. doi:10.1016/j.yexmp.2012.05.001

    CAS  Article  Google Scholar 

  36. Facchinetti MM, De Siervi A, Toskos D, Senderowicz AM (2004) UCN-01-induced cell cycle arrest requires the transcriptional induction of p21(waf1/cip1) by activation of mitogen-activated protein/extracellular signal-regulated kinase kinase/extracellular signal-regulated kinase pathway. Cancer Res 64(10):3629–3637

    CAS  PubMed  Article  Google Scholar 

  37. Salomón DG, Grioli SM, Buschiazzo M, Mascaró E, Vitale C, Radivoy G, Pérez M, Fall Y, Mesri EA, Curino AC, Facchinetti MM (2011) Novel Alkynylphosphonate Analogue of 1α, 25-Dihydroxyvitamin D3 with Potent Antiproliferative Effects in Cancer Cells and Lack of Calcemic Activity. ACS Med Chem Lett 2(7):503–508. doi:10.1021/ml200034w

    Article  Google Scholar 

  38. Petit V, Boyer B, Lentz D, Turner CE, Thiery JP, Valles AM (2000) Phosphorylation of tyrosine residues 31 and 118 on paxillin regulates cell migration through an association with CRK in NBT-II cells. J Cell Biol 148(5):957–970

    CAS  PubMed Central  PubMed  Article  Google Scholar 

  39. Sunn KL, Cock TA, Crofts LA, Eisman JA, Gardiner EM (2001) Novel N-terminal variant of human VDR. Mol Endocrinol 15(9):1599–1609

    CAS  PubMed  Article  Google Scholar 

  40. Buras RR, Schumaker LM, Davoodi F, Brenner RV, Shabahang M, Nauta RJ, Evans SR (1994) Vitamin D receptors in breast cancer cells. Brest Cancer Treat 31(2–3):191–202

    CAS  Article  Google Scholar 

  41. Wang Y, Zhu J, DeLuca HF (2012) Where is the vitamin D receptor? Arch Biochem Biophys 523(1):123–133

    CAS  PubMed  Article  Google Scholar 

  42. Ozono K, Liao J, Kerner SA, Scott RA, Pike JW (1990) The vitamin D-responsive element in the human osteocalcin gene. Association with a nuclear proto-oncogene enhancer. J Biol Chem 265(35):21881–21888

    CAS  PubMed  Google Scholar 

  43. Vuolo L, Di Somma C, Faggiano A, Colao A (2012) Vitamin D and cancer. Front Endocrinol (Lausanne) 3:58. doi:10.3389/fendo.2012.00058

    CAS  Google Scholar 

  44. Lefranc F, Brotchi J, Kiss R (2005) Possible future issues in the treatment of glioblastomas: special emphasis on cell migration and the resistance of migrating glioblastoma cells to apoptosis. J Clin Oncol 23(10):2411–2422

    CAS  PubMed  Article  Google Scholar 

  45. Elias J, Marian B, Edling C, Lachmann B, Noe CR, Rolf SH, Schuster I (2003) Induction of apoptosis by vitamin D metabolites and analogs in a glioma cell line. Recent Results Cancer Res 164:319–332

    CAS  PubMed  Article  Google Scholar 

  46. Naveilhan P, Berger F, Haddad K, Barbot N, Benabid AL, Brachet P, Wion D (1994) Induction of glioma cell death by 1,25(OH)2 vitamin D3: towards an endocrine therapy of brain tumors? J Neurosci Res 37(2):271–277

    CAS  PubMed  Article  Google Scholar 

  47. Zou J, Landy H, Feun L, Xu R, Lampidis T, Wu CJ, Furst AJ, Savaraj N (2000) Correlation of a unique 220-kDa protein with vitamin D sensitivity in glioma cells. Biochem Pharmacol 60(9):1361–1365

    CAS  PubMed  Article  Google Scholar 

  48. Eyles DW, Smith S, Kinobe R, Hewison M, McGrath JJ (2005) Distribution of the vitamin D receptor and 1 alpha-hydroxylase in human brain. J Chem Neuroanat 29(1):21–30

    CAS  PubMed  Article  Google Scholar 

  49. Friedrich M, Meyberg R, Axt-Fliedner R, Villena-Heinsen C, Tilgen W, Schmidt W, Reichrath J (2002) Vitamin D receptor (VDR) expression is not a prognostic factor in cervical cancer. Anticancer Res 22(1A):299–304

    CAS  PubMed  Google Scholar 

  50. Friedrich M, Villena-Heinsen C, Tilgen W, Schmidt W, Reichrat J, Axt-Fliedner R (2002) Vitamin D receptor (VDR) expression is not a prognostic factor in breast cancer. Anticancer Res 22(3):1919–1924

    CAS  PubMed  Google Scholar 

  51. Villena-Heinsen C, Meyberg R, Axt-Fliedner R, Reitnauer K, Reichrath J, Friedrich M (2002) Immunohistochemical analysis of 1,25-dihydroxyvitamin-D3-receptors, estrogen and progesterone receptors and Ki-67 in ovarian carcinoma. Anticancer Res 22(4):2261–2267

    CAS  PubMed  Google Scholar 

  52. Renné C, Benz AH, Hansmann ML (2012) Vitamin D3 receptor is highly expressed in Hodgkin’s lymphoma. BMC Cancer 12:215. doi:10.1186/1471-2407-12-215

    PubMed Central  PubMed  Article  Google Scholar 

  53. Grimm M, Alexander D, Munz A, Hoffmann J, Reinert S (2013) Is 1,25-dihydroxyvitamin D(3) receptor expression a potential Achilles’ heel of CD44 + oral squamous cell carcinoma cells? Target Oncol. doi:10.1007/s11523-013-0255-z

    PubMed  Google Scholar 

  54. Ordóñez-Morán P, Muñoz A (2009) Nuclear receptors: genomic and non-genomic effects converge. Cell Cycle 8(11):1675–1680

    PubMed  Article  Google Scholar 

  55. Slingerland J, Pagano M (2000) Regulation of the cdk inhibitor p27 and its deregulation in cancer. J Cell Physiol 183(1):10–17

    CAS  PubMed  Article  Google Scholar 

  56. Dackiw AP, Ezzat S, Huang P, Liu W, Asa SL (2004) Vitamin D3 administration induces nuclear p27 accumulation, restores differentiation, and reduces tumor burden in a mouse model of metastatic follicular thyroid cancer. Endocrinology 145(12):5840–5846

    CAS  PubMed  Article  Google Scholar 

  57. Anic GM, Thompson RC, Nabors LB, Olson JJ, Browning JE, Madden MH, Murtagh FR, Forsyth PA, Egan KM (2012) An exploratory analysis of common genetic variants in the vitamin D pathway including genome-wide associated variants in relation to glioma risk and outcome. Cancer Causes Control 23(9):1443–1449

    PubMed Central  PubMed  Article  Google Scholar 

  58. Schiappacassi M, Lovat F, Canzonieri V, Belletti B, Berton S, Di Stefano D, Vecchione A, Colombatti A, Baldassarre G (2008) p27Kip1 expression inhibits glioblastoma growth, invasion, and tumor-induced neoangiogenesis. Mol Cancer Ther 7(5):1164–1175. doi:10.1158/1535-7163.MCT-07-2154

    CAS  PubMed  Article  Google Scholar 

Download references

Acknowledgments

This work was supported by grants from National Council of Scientific and Technical Research (CONICET), National Agency for the Promotion of Science and Technology (ANPCyT) and from the Technical Secretary of the Universidad Nacional del Sur. D. Salomón is a recipient of fellowship from Conicet.

Conflict of interest

The authors declare that there are no conflicts of interest.

Author information

Affiliations

Authors

Corresponding author

Correspondence to María M. Facchinetti.

Electronic supplementary material

Rights and permissions

Reprints and Permissions

About this article

Cite this article

Salomón, D.G., Fermento, M.E., Gandini, N.A. et al. Vitamin D receptor expression is associated with improved overall survival in human glioblastoma multiforme. J Neurooncol 118, 49–60 (2014). https://doi.org/10.1007/s11060-014-1416-3

Download citation

  • Received:

  • Accepted:

  • Published:

  • Issue Date:

  • DOI: https://doi.org/10.1007/s11060-014-1416-3

Keywords

  • Vitamin D receptor
  • Human GBM
  • Tissue microarray
  • Biomarker
  • Survival
  • Prognosis