Skip to main content

MiR-29c inhibits glioma cell proliferation, migration, invasion and angiogenesis

Abstract

Previous studies reported that miR-29c is significantly downregulated in several tumors. However, little is known about the effect and molecular mechanisms of action of miR-29c in human glioma. Using quantitative RT-PCR, we demonstrated that miR-29c was significantly downregulated in glioma cell lines and human primary glioma tissues, compared to normal human astrocytes and matched non-tumor associated tissues (P < 0.05, χ2 test). Overexpression of miR-29c dramatically reduced the proliferation and caused cessation of cell cycle. The reduced cell proliferation is due to G1 phase arrest as cyclin D1 and cyclin E are diminished whereas p27 and p21 are upregulated. We further demonstrated that miR-29c overexpression suppressed the glioma cell migration and invasion abilities by targeting MMP-2. In addition, we also found that overexpression of miR-29c sharply inhibited angiogenesis, which correlated with down-regulation of VEGF. The data indicate that miR-29c may be a tumor suppressor involved in the progression of glioma.

This is a preview of subscription content, access via your institution.

Fig. 1
Fig. 2
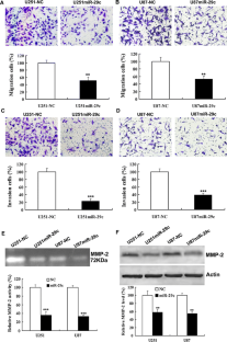
Fig. 3
Fig. 4

References

  1. Louis DN, Ohgaki H, Wiestler OD, Cavenee WK, Burger PC, Jouvet A, Scheithauer BW, Kleihues P (2007) The 2007 WHO classification of tumours of the central nervous system. Acta Neuropathol 114(2):97–109. doi:10.1007/s00401-007-0243-4

    PubMed Central  PubMed  Article  Google Scholar 

  2. Stupp R, Hegi ME, Mason WP, van den Bent MJ, Taphoorn MJ, Janzer RC, Ludwin SK, Allgeier A, Fisher B, Belanger K, Hau P, Brandes AA, Gijtenbeek J, Marosi C, Vecht CJ, Mokhtari K, Wesseling P, Villa S, Eisenhauer E, Gorlia T, Weller M, Lacombe D, Cairncross JG, Mirimanoff RO, European Organisation for Research and Treatment of Cancer Brain Tumour and Radiation Oncology Groups, National Cancer Institute of Canada Clinical Trials Group (2009) Effects of radiotherapy with concomitant and adjuvant temozolomide versus radiotherapy alone on survival in glioblastoma in a randomised phase III study: 5-year analysis of the EORTC-NCIC trial. Lancet Oncol 10(5):459–466. doi:10.1016/S1470-2045(09)70025-7

    CAS  PubMed  Article  Google Scholar 

  3. Giese A, Bjerkvig R, Berens ME, Westphal M (2003) Cost of migration: invasion of malignant gliomas and implications for treatment. J Clin Oncol 21(8):1624–1636. doi:10.1200/JCO.2003.05.063

    CAS  PubMed  Article  Google Scholar 

  4. Bartel DP (2004) MicroRNAs: genomics, biogenesis, mechanism, and function. Cell 116(2):281–297

    CAS  PubMed  Article  Google Scholar 

  5. Zaravinos A, Radojicic J, Lambrou GI, Volanis D, Delakas D, Stathopoulos EN, Spandidos DA (2012) Expression of miRNAs involved in angiogenesis, tumor cell proliferation, tumor suppressor inhibition, epithelial–mesenchymal transition and activation of metastasis in bladder cancer. J Urol 188(2):615–623. doi:10.1016/j.juro.2012.03.122

    CAS  PubMed  Article  Google Scholar 

  6. Metzler M, Wilda M, Busch K, Viehmann S, Borkhardt A (2004) High expression of precursor microRNA-155/BIC RNA in children with Burkitt lymphoma. Genes Chromosomes Cancer 39(2):167–169. doi:10.1002/gcc.10316

    CAS  PubMed  Article  Google Scholar 

  7. Michael MZ, O’ Connor SM, van Holst Pellekaan NG, Young GP, James RJ (2003) Reduced accumulation of specific microRNAs in colorectal neoplasia. Mol Cancer Res 1(12):882–891

    CAS  PubMed  Google Scholar 

  8. Takamizawa J, Konishi H, Yanagisawa K, Tomida S, Osada H, Endoh H, Harano T, Yatabe Y, Nagino M, Nimura Y, Mitsudomi T, Takahashi T (2004) Reduced expression of the let-7 microRNAs in human lung cancers in association with shortened postoperative survival. Cancer Res 64(11):3753–3756. doi:10.1158/0008-5472.CAN-04-0637

    CAS  PubMed  Article  Google Scholar 

  9. Iorio MV, Ferracin M, Liu CG, Veronese A, Spizzo R, Sabbioni S, Magri E, Pedriali M, Fabbri M, Campiglio M, Menard S, Palazzo JP, Rosenberg A, Musiani P, Volinia S, Nenci I, Calin GA, Querzoli P, Negrini M, Croce CM (2005) MicroRNA gene expression deregulation in human breast cancer. Cancer Res 65(16):7065–7070. doi:10.1158/0008-5472.CAN-05-1783

    CAS  PubMed  Article  Google Scholar 

  10. Murakami Y, Yasuda T, Saigo K, Urashima T, Toyoda H, Okanoue T, Shimotohno K (2006) Comprehensive analysis of microRNA expression patterns in hepatocellular carcinoma and non-tumorous tissues. Oncogene 25(17):2537–2545. doi:10.1038/sj.onc.1209283

    CAS  PubMed  Article  Google Scholar 

  11. Ciafre SA, Galardi S, Mangiola A, Ferracin M, Liu CG, Sabatino G, Negrini M, Maira G, Croce CM, Farace MG (2005) Extensive modulation of a set of microRNAs in primary glioblastoma. Biochem Biophys Res Commun 334(4):1351–1358. doi:10.1016/j.bbrc.2005.07.030

    CAS  PubMed  Article  Google Scholar 

  12. Chen Y, Liu W, Chao T, Zhang Y, Yan X, Gong Y, Qiang B, Yuan J, Sun M, Peng X (2008) MicroRNA-21 down-regulates the expression of tumor suppressor PDCD4 in human glioblastoma cell T98G. Cancer Lett 272(2):197–205. doi:10.1016/j.canlet.2008.06.034

    CAS  PubMed  Article  Google Scholar 

  13. Zhang C, Zhang J, Hao J, Shi Z, Wang Y, Han L, Yu S, You Y, Jiang T, Wang J, Liu M, Pu P, Kang C (2012) High level of miR-221/222 confers increased cell invasion and poor prognosis in glioma. J Transl Med 10:119. doi:10.1186/1479-5876-10-119

    CAS  PubMed Central  PubMed  Article  Google Scholar 

  14. Wang W, Dai LX, Zhang S, Yang Y, Yan N, Fan P, Dai L, Tian HW, Cheng L, Zhang XM, Li C, Zhang JF, Xu F, Shi G, Chen XL, Du T, Li YM, Wei YQ, Deng HX (2013) Regulation of epidermal growth factor receptor signaling by plasmid-based microRNA-7 inhibits human malignant gliomas growth and metastasis in vivo. Neoplasma 60(3):274–283. doi:10.4149/neo_2013_036

    CAS  PubMed  Article  Google Scholar 

  15. Papagiannakopoulos T, Friedmann-Morvinski D, Neveu P, Dugas JC, Gill RM, Huillard E, Liu C, Zong H, Rowitch DH, Barres BA, Verma IM, Kosik KS (2012) Pro-neural miR-128 is a glioma tumor suppressor that targets mitogenic kinases. Oncogene 31(15):1884–1895. doi:10.1038/onc.2011.380

    CAS  PubMed  Article  Google Scholar 

  16. Sengupta S, den Boon JA, Chen IH, Newton MA, Stanhope SA, Cheng YJ, Chen CJ, Hildesheim A, Sugden B, Ahlquist P (2008) MicroRNA 29c is down-regulated in nasopharyngeal carcinomas, up-regulating mRNAs encoding extracellular matrix proteins. Proc Natl Acad Sci USA 105(15):5874–5878. doi:10.1073/pnas.0801130105

    CAS  PubMed Central  PubMed  Article  Google Scholar 

  17. Liu N, Tang LL, Sun Y, Cui RX, Wang HY, Huang BJ, He QM, Jiang W, Ma J (2013) MiR-29c suppresses invasion and metastasis by targeting TIAM1 in nasopharyngeal carcinoma. Cancer Lett 329(2):181–188. doi:10.1016/j.canlet.2012.10.032

    CAS  PubMed  Article  Google Scholar 

  18. Friedman JM, Liang G, Liu CC, Wolff EM, Tsai YC, Ye W, Zhou X, Jones PA (2009) The putative tumor suppressor microRNA-101 modulates the cancer epigenome by repressing the polycomb group protein EZH2. Cancer Res 69(6):2623–2629. doi:10.1158/0008-5472.CAN-08-3114

    CAS  PubMed  Article  Google Scholar 

  19. Guo Y, Chen Z, Zhang L, Zhou F, Shi S, Feng X, Li B, Meng X, Ma X, Luo M, Shao K, Li N, Qiu B, Mitchelson K, Cheng J, He J (2008) Distinctive microRNA profiles relating to patient survival in esophageal squamous cell carcinoma. Cancer Res 68(1):26–33. doi:10.1158/0008-5472.CAN-06-4418

    CAS  PubMed  Article  Google Scholar 

  20. Stamatopoulos B, Meuleman N, Haibe-Kains B, Saussoy P, Van Den Neste E, Michaux L, Heimann P, Martiat P, Bron D, Lagneaux L (2009) microRNA-29c and microRNA-223 down-regulation has in vivo significance in chronic lymphocytic leukemia and improves disease risk stratification. Blood 113(21):5237–5245. doi:10.1182/blood-2008-11-189407

    CAS  PubMed  Article  Google Scholar 

  21. Matsuo M, Nakada C, Tsukamoto Y, Noguchi T, Uchida T, Hijiya N, Matsuura K, Moriyama M (2013) MiR-29c is downregulated in gastric carcinomas and regulates cell proliferation by targeting RCC2. Mol Cancer 12(1):15. doi:10.1186/1476-4598-12-15

    CAS  PubMed Central  PubMed  Article  Google Scholar 

  22. Li Y, Wang F, Xu J, Ye F, Shen Y, Zhou J, Lu W, Wan X, Ma D, Xie X (2011) Progressive miRNA expression profiles in cervical carcinogenesis and identification of HPV-related target genes for miR-29. J Pathol 224(4):484–495. doi:10.1002/path.2873

    CAS  PubMed  Article  Google Scholar 

  23. Xiong Y, Fang JH, Yun JP, Yang J, Zhang Y, Jia WH, Zhuang SM (2010) Effects of microRNA-29 on apoptosis, tumorigenicity, and prognosis of hepatocellular carcinoma. Hepatology 51(3):836–845. doi:10.1002/hep.23380

    CAS  PubMed  Google Scholar 

  24. Nguyen T, Kuo C, Nicholl MB, Sim MS, Turner RR, Morton DL, Hoon DS (2011) Downregulation of microRNA-29c is associated with hypermethylation of tumor-related genes and disease outcome in cutaneous melanoma. Epigenetics 6(3):388–394

    CAS  PubMed Central  PubMed  Article  Google Scholar 

  25. Tanaka H, Sasayama T, Tanaka K, Nakamizo S, Nishihara M, Mizukawa K, Kohta M, Koyama J, Miyake S, Taniguchi M, Hosoda K, Kohmura E (2013) MicroRNA-183 upregulates HIF-1alpha by targeting isocitrate dehydrogenase 2 (IDH2) in glioma cells. J Neurooncol 111(3):273–283. doi:10.1007/s11060-012-1027-9

    CAS  PubMed  Article  Google Scholar 

  26. Bai J, Mei PJ, Liu H, Li C, Li W, Wu YP, Yu ZQ, Zheng JN (2012) BRG1 expression is increased in human glioma and controls glioma cell proliferation, migration and invasion in vitro. J Cancer Res Clin Oncol 138(6):991–998. doi:10.1007/s00432-012-1172-8

    CAS  PubMed  Article  Google Scholar 

  27. Mei PJ, Bai J, Liu H, Li C, Wu YP, Yu ZQ, Zheng JN (2011) RUNX3 expression is lost in glioma and its restoration causes drastic suppression of tumor invasion and migration. J Cancer Res Clin Oncol 137(12):1823–1830. doi:10.1007/s00432-011-1063-4

    CAS  PubMed  Article  Google Scholar 

  28. Armeanu-Ebinger S, Herrmann D, Bonin M, Leuschner I, Warmann SW, Fuchs J, Seitz G (2012) Differential expression of miRNAs in rhabdomyosarcoma and malignant rhabdoid tumor. Exp Cell Res 318(20):2567–2577. doi:10.1016/j.yexcr.2012.07.015

    CAS  PubMed  Article  Google Scholar 

  29. Chan JA, Krichevsky AM, Kosik KS (2005) MicroRNA-21 is an antiapoptotic factor in human glioblastoma cells. Cancer Res 65(14):6029–6033. doi:10.1158/0008-5472.CAN-05-0137

    Google Scholar 

  30. Silber J, Lim DA, Petritsch C, Persson AI, Maunakea AK, Yu M, Vandenberg SR, Ginzinger DG, James CD, Costello JF, Bergers G, Weiss WA, Alvarez-Buylla A, Hodgson JG (2008) miR-124 and miR-137 inhibit proliferation of glioblastoma multiforme cells and induce differentiation of brain tumor stem cells. BMC Med 6:14. doi:10.1186/1741-7015-6-14

    PubMed Central  PubMed  Article  Google Scholar 

  31. Gal H, Pandi G, Kanner AA, Ram Z, Lithwick-Yanai G, Amariglio N, Rechavi G, Givol D (2008) MIR-451 and imatinib mesylate inhibit tumor growth of glioblastoma stem cells. Biochem Biophys Res Commun 376(1):86–90. doi:10.1016/j.bbrc.2008.08.107

    CAS  PubMed  Article  Google Scholar 

  32. Zhang Y, Chao T, Li R, Liu W, Chen Y, Yan X, Gong Y, Yin B, Qiang B, Zhao J, Yuan J, Peng X (2009) MicroRNA-128 inhibits glioma cells proliferation by targeting transcription factor E2F3a. J Mol Med (Berl) 87(1):43–51. doi:10.1007/s00109-008-0403-6

    CAS  Article  Google Scholar 

  33. Shi L, Cheng Z, Zhang J, Li R, Zhao P, Fu Z, You Y (2008) hsa-mir-181a and hsa-mir-181b function as tumor suppressors in human glioma cells. Brain Res 1236:185–193. doi:10.1016/j.brainres.2008.07.085

    CAS  PubMed  Article  Google Scholar 

  34. Chang TC, Yu D, Lee YS, Wentzel EA, Arking DE, West KM, Dang CV, Thomas-Tikhonenko A, Mendell JT (2008) Widespread microRNA repression by Myc contributes to tumorigenesis. Nat Genet 40(1):43–50. doi:10.1038/ng.2007.30

    CAS  PubMed Central  PubMed  Article  Google Scholar 

  35. Hanahan D, Weinberg RA (2000) The hallmarks of cancer. Cell 100(1):57–70

    CAS  PubMed  Article  Google Scholar 

  36. Hochegger H, Takeda S, Hunt T (2008) Cyclin-dependent kinases and cell-cycle transitions: does one fit all? Nat Rev Mol Cell Biol 9(11):910–916. doi:10.1038/nrm2510

    CAS  PubMed  Article  Google Scholar 

  37. Lee MH, Yang HY (2003) Regulators of G1 cyclin-dependent kinases and cancers. Cancer Metastasis Rev 22(4):435–449

    CAS  PubMed  Article  Google Scholar 

  38. Ding DP, Chen ZL, Zhao XH, Wang JW, Sun J, Wang Z, Tan FW, Tan XG, Li BZ, Zhou F, Shao K, Li N, Qiu B, He J (2011) miR-29c induces cell cycle arrest in esophageal squamous cell carcinoma by modulating cyclin E expression. Carcinogenesis 32(7):1025–1032. doi:10.1093/carcin/bgr078

    CAS  PubMed  Article  Google Scholar 

  39. Pham K, Chauviere A, Hatzikirou H, Li X, Byrne HM, Cristini V, Lowengrub J (2012) Density-dependent quiescence in glioma invasion: instability in a simple reaction-diffusion model for the migration/proliferation dichotomy. J Biol Dyn 6(Suppl 1):54–71. doi:10.1080/17513758.2011.590610

    PubMed Central  PubMed  Article  Google Scholar 

  40. Groblewska M, Siewko M, Mroczko B, Szmitkowski M (2012) The role of matrix metalloproteinases (MMPs) and their inhibitors (TIMPs) in the development of esophageal cancer. Folia Histochem Cytobiol 50(1):12–19. doi:10.2478/18691

    PubMed  Article  Google Scholar 

  41. Tapia A, Salamonsen LA, Manuelpillai U, Dimitriadis E (2008) Leukemia inhibitory factor promotes human first trimester extravillous trophoblast adhesion to extracellular matrix and secretion of tissue inhibitor of metalloproteinases-1 and -2. Hum Reprod 23(8):1724–1732. doi:10.1093/humrep/den121

    CAS  PubMed Central  PubMed  Article  Google Scholar 

  42. Sun ZF, Wang L, Gu F, Fu L, Li WL, Ma YJ (2012) Expression of Notch1, MMP-2 and MMP-9 and their significance in glioma patients. Zhonghua Zhong Liu Za Zhi 34(1):26–30

    PubMed  Google Scholar 

  43. Dhup S, Dadhich RK, Porporato PE, Sonveaux P (2012) Multiple biological activities of lactic acid in cancer: influences on tumor growth, angiogenesis and metastasis. Curr Pharm Des 18(10):1319–1330

    CAS  PubMed  Article  Google Scholar 

  44. Yancopoulos GD (2010) Clinical application of therapies targeting VEGF. Cell 143(1):13–16. doi:10.1016/j.cell.2010.09.028

    CAS  PubMed  Article  Google Scholar 

Download references

Acknowledgments

This project is supported by Grants from the Health Department Foundation of Jiangsu province (No. H201019).

Conflict of interest

We declare that we have no conflict of interest.

Ethics statement

This study was performed under a protocol approved by the Institutional Review Boards of The Affiliated Hospital of Xuzhou Medical College and all examinations were performed after obtaining written informed consents.

Author information

Affiliations

Authors

Corresponding author

Correspondence to Yue-chao Fan.

Additional information

Yue-chao Fan and Peng-jin Mei contributed equally to this article.

Electronic supplementary material

Below is the link to the electronic supplementary material.

11060_2013_1223_MOESM1_ESM.tif

Fig. S1 Analysis of miR-29a expression in glioma cell lines and tissues. a Real-time analysis of miR-29a expression in normal human astrocytes NHA and glioma cell lines, including U251, U87, T98G, A172, SHG44. The average miR-29a expression was normalized to U6 expression. b The expression of miR-29a was examined in paired primary glioma tissues (T) and glioma adjacent non-tumor tissues (ANT) from ten individual patients. The average miR-29a expression was normalized to U6 expression. Each bar represents the mean of three independent experiments. *P < 0.05. Supplementary material 1 (TIFF 188 kb)

11060_2013_1223_MOESM2_ESM.tif

Fig. S2. Analysis of miR-29b expression in glioma cell lines and tissues. a Real-time analysis of miR-29b expression in normal human astrocytes NHA and glioma cell lines, including U251, U87, T98G, A172, SHG44. The average miR-29b expression was normalized to U6 expression. b The expression of miR-29b was examined in paired primary glioma tissues (T) and glioma adjacent non-tumor tissues (ANT) from ten individual patients. The average miR-29b expression was normalized to U6 expression. Each bar represents the mean of three independent experiments. *P < 0.05. Supplementary material 2 (TIFF 188 kb)

11060_2013_1223_MOESM3_ESM.tif

Fig. S3. a, b Western blot analysis of the relative protein level of Pro-caspase-3, Cleaved-caspase-3, Pro-caspase-9, Cleaved-caspase-9, Bax, Bcl-2 and Actin in miR-29c overexpressed and control group for both U251 and U87 cell lines. Supplementary material 3 (TIFF 930 kb)

Rights and permissions

Reprints and Permissions

About this article

Cite this article

Fan, Yc., Mei, Pj., Chen, C. et al. MiR-29c inhibits glioma cell proliferation, migration, invasion and angiogenesis. J Neurooncol 115, 179–188 (2013). https://doi.org/10.1007/s11060-013-1223-2

Download citation

  • Received:

  • Accepted:

  • Published:

  • Issue Date:

  • DOI: https://doi.org/10.1007/s11060-013-1223-2

Keywords

  • miR-29c
  • Glioma
  • Proliferation
  • Invasion
  • Migration
  • Angiogenesis