Skip to main content

Harmine hydrochloride inhibits Akt phosphorylation and depletes the pool of cancer stem-like cells of glioblastoma

Abstract

Harmine hydrochloride (Har-hc), a derivative from Harmine which is a natural extractive from plants, has been considered for treatment of kinds of cancers and cerebral diseases. In this study, we found that Har-hc clearly decreased cell viability, induced apoptosis and inhibited Akt phosphorylation in glioblastoma cell lines. Moreover, Har-hc had the ability to inhibit self-renewal and promote differentiation of glioblastoma stem like cells (GSLCs) accompanied by inhibition of Akt phosphorylation. Especially, we demonstrated that Har-hc inhibited neurosphere formation of human primary GSLCs. In vivo test also confirmed Har-hc decreased the tumorigenicity of GSLCs. Thus we conclude that Har-hc has potent anti-cancer effects in glioblastoma cells, which is at least partially via inhibition of Akt phosphorylation. Administration of Har-hc may act as a new approach to glioblastoma treatment.

This is a preview of subscription content, access via your institution.

Fig. 1
Fig. 2
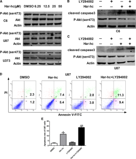
Fig. 3
Fig. 4
Fig. 5

References

  1. Wen PY, Kesari S (2008) Malignant gliomas in adults. N Engl J Med 359(5):492–507

    PubMed  Article  CAS  Google Scholar 

  2. Nagasawa DT, Chow F, Yew A, Kim W, Cremer N, Yang I (2012) Temozolomide and other potential agents for the treatment of glioblastoma multiforme. Neurosurg Clin N Am 23(2):307–322, ix

    Google Scholar 

  3. Friedman HS, Bigner DD (2005) Glioblastoma multiforme and the epidermal growth factor receptor. N Engl J Med 353(19):1997–1999

    PubMed  Article  CAS  Google Scholar 

  4. Keime-Guibert F, Chinot O, Taillandier L, Cartalat-Carel S, Frenay M, Kantor G, Guillamo JS, Jadaud E, Colin P, Bondiau PY, Meneï P, Loiseau H, Bernier V, Honnorat J, Barrié M, Mokhtari K, Mazeron JJ, Bissery A, Delattre JY; Association of French-Speaking Neuro-Oncologists (2007) Radiotherapy for glioblastoma in the elderly. N Engl J Med 356(15):1527–1535

    Google Scholar 

  5. Bao S, Wu Q, McLendon RE, Hao Y, Shi Q, Hjelmeland AB, Dewhirst MW, Bigner DD, Rich JN (2006) Glioma stem cells promote radioresistance by preferential activation of the DNA damage response. Nature 444(7120):756–760

    PubMed  Article  CAS  Google Scholar 

  6. Doolittle ND, Miner ME, Hall WA, Siegal T, Jerome E, Osztie E, McAllister LD, Bubalo JS, Kraemer DF, Fortin D, Nixon R, Muldoon LL, Neuwelt EA (2000) Safety and efficacy of a multicenter study using intraarterial chemotherapy in conjunction with osmotic opening of the blood-brain barrier for the treatment of patients with malignant brain tumors. Cancer 88(3):637–647

    PubMed  Article  CAS  Google Scholar 

  7. Liu G, Yuan X, Zeng Z, Tunici P, Ng H, Abdulkadir IR, Lu L, Irvin D, Black KL, Yu JS (2006) Analysis of gene expression and chemoresistance of CD133+ cancer stem cells in glioblastoma. Mol Cancer 5:67

    PubMed  Article  Google Scholar 

  8. Hambardzumyan D, Squatrito M, Carbajal E, Holland EC (2008) Glioma formation, cancer stem cells, and Akt signaling. Stem Cell Rev 4(3):203–210

    PubMed  Article  CAS  Google Scholar 

  9. Bao S, Wu Q, Sathornsumetee S, Hao Y, Li Z, Hjelmeland AB, Shi Q, McLendon RE, Bigner DD, Rich JN (2006) Stem cell-like glioma cells promote tumor angiogenesis through vascular endothelial growth factor. Cancer Res 66(16):7843–7848

    PubMed  Article  CAS  Google Scholar 

  10. Sunayama J, Matsuda K, Sato A, Tachibana K, Suzuki K, Narita Y, Shibui S, Sakurada K, Kayama T, Tomiyama A, Kitanaka C (2010) Crosstalk between the PI3K/mTOR and MEK/ERK pathways involved in the maintenance of self-renewal and tumorigenicity of glioblastoma stem-like cells. Stem Cells 28(11):1930–1939

    PubMed  Article  CAS  Google Scholar 

  11. Pollack IF, Hamilton RL, Burger PC, Brat DJ, Rosenblum MK, Murdoch GH, Nikiforova MN, Holmes EJ, Zhou T, Cohen KJ, Jakacki RI, Children’s Oncology Group (2010) Akt activation is a common event in pediatric malignant gliomas and a potential adverse prognostic marker: a report from the Children’s Oncology Group. J Neurooncol 99(2):155–163

    PubMed  Article  CAS  Google Scholar 

  12. Suzuki Y, Shirai K, Oka K, Mobaraki A, Yoshida Y, Noda SE, Okamoto M, Itoh J, Itoh H, Ishiuchi S, Nakano T (2010) Higher pAkt expression predicts a significant worse prognosis in glioblastomas. J Radiat Res (Tokyo) 51(3):343–348

    Article  CAS  Google Scholar 

  13. Chautard E, Loubeau G, Tchirkov A, Chassagne J, Vermot-Desroches C, Morel L, Verrelle P (2010) Akt signaling pathway: a target for radiosensitizing human malignant glioma. Neuro Oncol 12(5):434–443

    PubMed  CAS  Google Scholar 

  14. Gallia GL, Tyler BM, Hann CL, Siu IM, Giranda VL, Vescovi AL, Brem H, Riggins GJ (2009) Inhibition of Akt inhibits growth of glioblastoma and glioblastoma stem-like cells. Mol Cancer Ther 8(2):386–393

    PubMed  Article  CAS  Google Scholar 

  15. Grimshaw KM, Hunter LJ, Yap TA, Heaton SP, Walton MI, Woodhead SJ, Fazal L, Reule M, Davies TG, Seavers LC, Lock V, Lyons JF, Thompson NT, Workman P, Garrett MD (2010) AT7867 is a potent and oral inhibitor of AKT and p70 S6 kinase that induces pharmacodynamic changes and inhibits human tumor xenograft growth. Mol Cancer Ther 9(5):1100–1110

    PubMed  Article  CAS  Google Scholar 

  16. Huang S, Houghton PJ (2002) Inhibitors of mammalian target of rapamycin as novel antitumor agents: from bench to clinic. Curr Opin Investig Drugs 3(2):295–304

    PubMed  CAS  Google Scholar 

  17. Knowling M, Blackstein M, Tozer R, Bramwell V, Dancey J, Dore N, Matthews S, Eisenhauer E (2006) A phase II study of perifosine (D-21226) in patients with previously untreated metastatic or locally advanced soft tissue sarcoma: a National Cancer Institute of Canada Clinical Trials Group trial. Invest New Drugs 24(5):435–439

    PubMed  Article  CAS  Google Scholar 

  18. Van Ummersen L, Binger K, Volkman J, Marnocha R, Tutsch K, Kolesar J, Arzoomanian R, Alberti D, Wilding G (2004) A phase I trial of perifosine (NSC 639966) on a loading dose/maintenance dose schedule in patients with advanced cancer. Clin Cancer Res 10(22):7450–7456

    PubMed  Article  Google Scholar 

  19. Emadi A, Gore SD (2010) Arsenic trioxide—an old drug rediscovered. Blood Rev 24(4–5):191–199

    PubMed  Article  CAS  Google Scholar 

  20. Abe A, Yamada H (2009) Harmol induces apoptosis by caspase-8 activation independently of Fas/Fas ligand interaction in human lung carcinoma H596 cells. Anticancer Drugs 20(5):373–381

    PubMed  Article  CAS  Google Scholar 

  21. Cao MR, Li Q, Liu ZL, Liu HH, Wang W, Liao XL, Pan YL, Jiang JW (2011) Harmine induces apoptosis in HepG2 cells via mitochondrial signaling pathway. Hepatobiliary Pancreat Dis Int 10(6):599–604

    PubMed  Article  CAS  Google Scholar 

  22. Chen Q, Chao R, Chen H, Hou X, Yan H, Zhou S, Peng W, Xu A (2005) Antitumor and neurotoxic effects of novel harmine derivatives and structure-activity relationship analysis. Int J Cancer 114(5):675–682

    PubMed  Article  CAS  Google Scholar 

  23. Ma Y, Wink M (2010) The beta-carboline alkaloid harmine inhibits BCRP and can reverse resistance to the anticancer drugs mitoxantrone and camptothecin in breast cancer cells. Phytother Res 24(1):146–149

    PubMed  Article  CAS  Google Scholar 

  24. Hamsa TP, Kuttan G (2010) Harmine inhibits tumour specific neo-vessel formation by regulating VEGF, MMP, TIMP and pro-inflammatory mediators both in vivo and in vitro. Eur J Pharmacol 649(1–3):64–73

    PubMed  Article  CAS  Google Scholar 

  25. Jones JO, Bolton EC, Huang Y, Feau C, Guy RK, Yamamoto KR, Hann B, Diamond MI (2009) Non-competitive androgen receptor inhibition in vitro and in vivo. Proc Natl Acad Sci USA 106(17):7233–7238

    PubMed  Article  CAS  Google Scholar 

  26. Frost D, Meechoovet B, Wang T, Gately S, Giorgetti M, Shcherbakova I, Dunckley T (2011) Beta-carboline compounds, including harmine, inhibit DYRK1A and tau phosphorylation at multiple Alzheimer’s disease-related sites. PLoS ONE 6(5):e19264

    PubMed  Article  CAS  Google Scholar 

  27. Reus GZ, Stringari RB, Goncalves CL, Scaini G, Carvalho-Silva M, Jeremias GC, Jeremias IC, Ferreira GK, Streck EL, Hallak JE, Zuardi AW, Crippa JA, Quevedo J (2012) Administration of harmine and imipramine alters creatine kinase and mitochondrial respiratory chain activities in the rat brain. Depress Res Treat 2012:987397

    PubMed  Google Scholar 

  28. Li Z, Bao S, Wu Q, Wang H, Eyler C, Sathornsumetee S, Shi Q, Cao Y, Lathia J, McLendon RE, Hjelmeland AB, Rich JN (2009) Hypoxia-inducible factors regulate tumorigenic capacity of glioma stem cells. Cancer Cell 15(6):501–513

    PubMed  Article  CAS  Google Scholar 

  29. Jeon HM, Sohn YW, Oh SY, Kim SH, Beck S, Kim S, Kim H (2011) ID4 imparts chemoresistance and cancer stemness to glioma cells by derepressing miR-9*-mediated suppression of SOX2. Cancer Res 71(9):3410–3421

    PubMed  Article  CAS  Google Scholar 

  30. Zheng X, Shen G, Yang X, Liu W (2007) Most C6 cells are cancer stem cells: evidence from clonal and population analyses. Cancer Res 67(8):3691–3697

    PubMed  Article  CAS  Google Scholar 

  31. Mihaliak AM, Gilbert CA, Li L, Daou MC, Moser RP, Reeves A, Cochran BH, Ross AH (2010) Clinically relevant doses of chemotherapy agents reversibly block formation of glioblastoma neurospheres. Cancer Lett 296(2):168–177

    PubMed  Article  CAS  Google Scholar 

  32. Gilbert CA, Daou MC, Moser RP, Ross AH (2010) Gamma-secretase inhibitors enhance temozolomide treatment of human gliomas by inhibiting neurosphere repopulation and xenograft recurrence. Cancer Res 70(17):6870–6879

    PubMed  Article  CAS  Google Scholar 

  33. Zhou XD, Wang XY, Qu FJ, Zhong YH, Lu XD, Zhao P, Wang DH, Huang QB, Zhang L, Li XG (2009) Detection of cancer stem cells from the C6 glioma cell line. J Int Med Res 37(2):503–510

    PubMed  CAS  Google Scholar 

  34. Abekhoukh S, Planque C, Ripoll C, Urbaniak P, Paul JL, Delabar JM, Janel N (2012) Dyrk1A, a serine/threonine kinase, is involved in ERK and Akt activation in the brain of hyperhomocysteinemic mice. Mol Neurobiol. doi:10.1007/s12035-012-8326-1 [Epub ahead of print]

  35. Kelly PN, Strasser A (2011) The role of Bcl-2 and its pro-survival relatives in tumourigenesis and cancer therapy. Cell Death Differ 18(9):1414–1424

    PubMed  Article  CAS  Google Scholar 

  36. Straten P, Andersen MH (2010) The anti-apoptotic members of the Bcl-2 family are attractive tumor-associated antigens. Oncotarget 1(4):239–245

    PubMed  Google Scholar 

  37. Visvader JE, Lindeman GJ (2008) Cancer stem cells in solid tumours: accumulating evidence and unresolved questions. Nat Rev Cancer 8(10):755–768

    PubMed  Article  CAS  Google Scholar 

  38. Sunayama J, Sato A, Matsuda K, Tachibana K, Suzuki K, Narita Y, Shibui S, Sakurada K, Kayama T, Tomiyama A, Kitanaka C (2010) Dual blocking of mTor and PI3K elicits a prodifferentiation effect on glioblastoma stem-like cells. Neuro Oncol 12(12):1205–1219

    PubMed  CAS  Google Scholar 

  39. Eyler CE, Foo WC, LaFiura KM, McLendon RE, Hjelmeland AB, Rich JN (2008) Brain cancer stem cells display preferential sensitivity to Akt inhibition. Stem Cells 26(12):3027–3036

    PubMed  Article  CAS  Google Scholar 

  40. Eastman RT, Fidock DA (2009) Artemisinin-based combination therapies: a vital tool in efforts to eliminate malaria. Nat Rev Microbiol 7(12):864–874

    PubMed  CAS  Google Scholar 

  41. Reus GZ, Stringari RB, de Souza B, Petronilho F, Dal-Pizzol F, Hallak JE, Zuardi AW, Crippa JA, Quevedo J (2010) Harmine and imipramine promote antioxidant activities in prefrontal cortex and hippocampus. Oxid Med Cell Longev 3(5):325–331

    PubMed  Article  Google Scholar 

  42. Herlin G, Persson B, Bergstrom M, Langstrom B, Aspelin P (2003) 11C-harmine as a potential PET tracer for ductal pancreas cancer: in vitro studies. Eur Radiol 13(4):729–733

    PubMed  CAS  Google Scholar 

  43. Hamsa TP, Kuttan G (2011) Harmine activates intrinsic and extrinsic pathways of apoptosis in B16F-10 melanoma. Chin Med 6(1):11

    PubMed  Article  CAS  Google Scholar 

  44. Holland EC, Celestino J, Dai C, Schaefer L, Sawaya RE, Fuller GN (2000) Combined activation of Ras and Akt in neural progenitors induces glioblastoma formation in mice. Nat Genet 25(1):55–57

    PubMed  Article  CAS  Google Scholar 

  45. Rajasekhar VK, Viale A, Socci ND, Wiedmann M, Hu X, Holland EC (2003) Oncogenic Ras and Akt signaling contribute to glioblastoma formation by differential recruitment of existing mRNAs to polysomes. Mol Cell 12(4):889–901

    PubMed  Article  CAS  Google Scholar 

  46. Jiang BH, Liu LZ (2009) PI3K/PTEN signaling in angiogenesis and tumorigenesis. Adv Cancer Res 102:19–65

    PubMed  Article  CAS  Google Scholar 

Download references

Acknowledgments

This study was supported by National Natural Science Foundations of China (30901533, 81172388 to Yaohua Liu and 30973078, 81272788 to Shiguang Zhao).

Conflict of interest

The authors have declared that no competing interests exist.

Author information

Affiliations

Authors

Corresponding author

Correspondence to Shiguang Zhao.

Additional information

Huailei Liu, Dayong Han and Yaohua Liu contributed equally to this work.

Rights and permissions

Reprints and Permissions

About this article

Cite this article

Liu, H., Han, D., Liu, Y. et al. Harmine hydrochloride inhibits Akt phosphorylation and depletes the pool of cancer stem-like cells of glioblastoma. J Neurooncol 112, 39–48 (2013). https://doi.org/10.1007/s11060-012-1034-x

Download citation

  • Received:

  • Accepted:

  • Published:

  • Issue Date:

  • DOI: https://doi.org/10.1007/s11060-012-1034-x

Keywords

  • Harmine hydrochloride
  • Glioblastoma
  • Akt
  • Glioblastoma stem-like cells
  • Neurosphere