Skip to main content

ZFX regulates glioma cell proliferation and survival in vitro and in vivo

An Erratum to this article was published on 08 June 2013

Abstract

The zinc finger transcription factor ZFX functions as an important regulator of self-renewal in multiple stem cell types, as well as a sex determinant of mammals. Moreover, ZFX expression is abnormally elevated in several cancers, and correlates with malignancy grade. To investigate its role in the pathogenesis of gliomas, we used lentivirus-mediated RNA interference (RNAi) to knockdown ZFX expression in human glioma cell lines. Our results demonstrate that ZFX plays a crucial role in glioma proliferation and survival, confirming recent reports. We also show for the first time that ZFX knockdown decreases the in vivo growth potential of U87 glioma xenografts in both subcutaneous and intracranial models in nude mice. We conclude that lentivirus-mediated RNAi targeting of ZFX may serve as a promising strategy for glioma therapy.

This is a preview of subscription content, access via your institution.

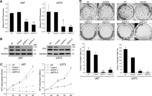
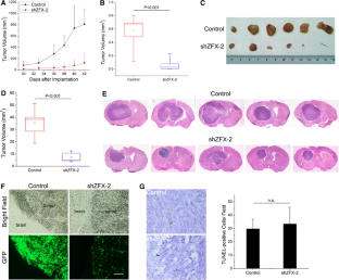
Fig. 1
Fig. 2
Fig. 3
Fig. 4
Fig. 5

References

  1. Park DM, Rich JN (2009) Biology of glioma cancer stem cells. Mol Cells 28:7–12

    PubMed  Article  CAS  Google Scholar 

  2. Young RA (2011) Control of the embryonic stem cell state. Cell 144:940–954

    PubMed  Article  CAS  Google Scholar 

  3. Palmer MS, Berta P, Sinclair AH et al (1990) Comparison of human ZFY and ZFX transcripts. Proc Natl Acad Sci U S A 87:1681–1685

    PubMed  Article  CAS  Google Scholar 

  4. Schneider-Gadicke A, Beer-Romero P, Brown LG et al (1989) Putative transcription activator with alternative isoforms encoded by human ZFX gene. Nature 342:708–711

    PubMed  Article  CAS  Google Scholar 

  5. Harel S, Tu EY, Weisberg S et al (2012) ZFX Controls the Self-Renewal of Human Embryonic Stem Cells. PLoS ONE. doi:10.1371/journal.pone.0042302

    Google Scholar 

  6. Galan-Caridad JM, Harel S, Arenzana TL et al (2007) Zfx controls the self-renewal of embryonic and hematopoietic stem cells. Cell 129:345–357

    PubMed  Article  CAS  Google Scholar 

  7. Lu J, Li XP, Dong Q et al (2010) TBX2 and TBX3: the special value for anticancer drug targets. Biochim Biophys Acta 1806:268–274

    PubMed  CAS  Google Scholar 

  8. Teitell MA (2005) The TCL1 family of oncoproteins: co-activators of transformation. Nat Rev Cancer 5:640–648

    PubMed  Article  CAS  Google Scholar 

  9. Hu G, Kim J, Xu Q et al (2009) A genome-wide RNAi screen identifies a new transcriptional module required for self-renewal. Genes Dev 23:837–848

    PubMed  Article  CAS  Google Scholar 

  10. Huang D, Gao Q, Guo L (2009) Isolation and identification of cancer stem-like cells in esophageal carcinoma cell lines. Stem Cells Dev 18:465–473

    PubMed  Article  CAS  Google Scholar 

  11. Akiyoshi S, Fukagawa T, Ueo H et al (2012) Clinical significance of miR-144-ZFX axis in disseminated tumour cells in bone marrow in gastric cancer cases. Br J Cancer 107:1345–1353

    PubMed  Article  CAS  Google Scholar 

  12. Ramalho-Santos M, Yoon S, Matsuzaki Y et al (2002) “Stemness” transcriptional profiling of embryonic and adult stem cells. Science 298:597–600

    PubMed  Article  CAS  Google Scholar 

  13. Fang J, Yu Z, Lian M et al (2012) Knockdown of zinc finger protein, X-linked (ZFX) inhibits cell proliferation and induces apoptosis in human laryngeal squamous cell carcinoma. Mol Cell Biochem 360:301–307

    PubMed  Article  CAS  Google Scholar 

  14. Zhou Y, Su Z, Huang Y et al (2011) The Zfx gene is expressed in human gliomas and is important in the proliferation and apoptosis of the human malignant glioma cell line U251. J Exp Clin Cancer Res 30:114

    PubMed  Article  CAS  Google Scholar 

  15. Jiang H, Zhang L, Liu J et al (2012) Knockdown of zinc finger protein X-linked inhibits prostate cancer cell proliferation and induces apoptosis by activating caspase-3 and caspase-9. Cancer Gene Ther 19:684–689

    PubMed  Article  CAS  Google Scholar 

  16. Martin SJ, Henry CM, Cullen SP (2012) A perspective on Mammalian caspases as positive and negative regulators of inflammation. Mol Cell 46:387–397

    PubMed  Article  CAS  Google Scholar 

  17. Ramljak D, Coticchia CM, Nishanian TG et al (2003) Epidermal growth factor inhibition of c-Myc-mediated apoptosis through Akt and Erk involves Bcl-xL upregulation in mammary epithelial cells. Exp Cell Res 287:397–410

    PubMed  Article  CAS  Google Scholar 

  18. Jeong JC, Kim MS, Kim TH et al (2009) Kaempferol induces cell death through ERK and Akt-dependent down-regulation of XIAP and survivin in human glioma cells. Neurochem Res 34:991–1001

    PubMed  Article  CAS  Google Scholar 

  19. Gopinath S, Alapati K, Malla RR et al (2011) Mechanism of p27 upregulation induced by downregulation of cathepsin B and uPAR in glioma. Mol Oncol 5:426–437

    PubMed  Article  CAS  Google Scholar 

  20. Brayer KJ, Segal DJ (2008) Keep your fingers off my DNA: protein-protein interactions mediated by C2H2 zinc finger domains. Cell Biochem Biophys 50:111–131

    PubMed  Article  CAS  Google Scholar 

  21. Gazin C (1999) ZFX transactivation of the HIV-1 LTR is cell specific and depends on core enhancer and TATA box sequences. Nucleic Acids Res 27:2156–2164

    PubMed  Article  CAS  Google Scholar 

  22. Pervouchine DD, Khrameeva EE, Pichugina MY et al (2012) Evidence for widespread association of mammalian splicing and conserved long-range RNA structures. RNA 18:1–15

    PubMed  Article  CAS  Google Scholar 

  23. Lau YF, Chan KM (1989) The putative testis-determining factor and related genes are expressed as discrete-sized transcripts in adult gonadal and somatic tissues. Am J Hum Genet 45:942–952

    PubMed  CAS  Google Scholar 

  24. Kraljević Pavelić S, Marjanović M, Poznić M et al (2009) Adenovirally mediated p53 overexpression diversely influence the cell cycle of HEp-2 and CAL 27 cell lines upon cisplatin and methotrexate treatment. J Cancer Res Clin Oncol 135:1747–1761

    PubMed  Article  Google Scholar 

  25. Ishii N, Maier D, Merlo A et al (1999) Frequent co-alterations of TP53, p16/CDKN2A, p14ARF, PTEN tumor suppressor genes in human glioma cell lines. Brain Pathol 9:469–479

    PubMed  Article  CAS  Google Scholar 

  26. Zou Z, Gao C, Nagaich AK et al (2000) p53 regulates the expression of the tumor suppressor gene maspin. J Biol Chem 275:6051–6054

    PubMed  Article  CAS  Google Scholar 

  27. Wang J, Wang H, Li Z et al (2008) c-Myc is required for maintenance of glioma cancer stem cells. PLoS ONE. doi:10.1371/journal.pone.0003769

    Google Scholar 

  28. Hendruschk S, Wiedemuth R, Aigner A et al (2011) RNA interference targeting survivin exerts antitumoral effects in vitro and in established glioma xenografts in vivo. Neuro Oncol 13:1074–1089

    PubMed  Article  CAS  Google Scholar 

  29. Komata T, Kanzawa T, Takeuchi H et al (2003) Antitumour effect of cyclin-dependent kinase inhibitors (p16(INK4A), p18(INK4C), p19(INK4D), p21(WAF1/CIP1) and p27(KIP1)) on malignant glioma cells. Br J Cancer 88:1277–1280

    PubMed  Article  CAS  Google Scholar 

Download references

Acknowledgments

This work was supported by grants from the National Natural Science Foundation of China (No.31000474, No.30872675 and No. 30901549), by Science and Technology Commission of Shanghai Municipality (No. 08411965100 and No.12JC1401800), by the China Postdoctoral Science Special Foundation (201003259) to Jing Zheng, and by the Shanghai Committee of Science and Technology (Grant 11DZ2260600) and the 111 Project (B07023).

Conflict of Interest

The authors declare that they have no conflict of interest.

Author information

Affiliations

Authors

Corresponding author

Correspondence to Jing Zheng.

Rights and permissions

Reprints and Permissions

About this article

Cite this article

Zhu, Z., Li, K., Xu, D. et al. ZFX regulates glioma cell proliferation and survival in vitro and in vivo. J Neurooncol 112, 17–25 (2013). https://doi.org/10.1007/s11060-012-1032-z

Download citation

  • Received:

  • Accepted:

  • Published:

  • Issue Date:

  • DOI: https://doi.org/10.1007/s11060-012-1032-z

Keywords

  • Glioma
  • ZFX
  • Proliferation
  • Survival
  • Xenografted tumor