Skip to main content

Growth-inhibitory effect of neurotrophin-3-secreting adipose tissue-derived mesenchymal stem cells on the D283-MED human medulloblastoma cell line

Abstracts

Medulloblastoma (MBL), the most common malignant pediatric brain tumor, is incurable in about one-third of patients and can lead to long-term disabilities despite current multimodal treatments. The purpose of this study was to demonstrate in vitro biological effects of neurotrophins-3 (NT-3) on MBL cells and to evaluate the growth-inhibitory effect of neurotrophin-3 (NT-3)-secreting stem cells on tumor cells. We confirmed by western blotting that D283-MED cells express tyrosine kinase C, a specific receptor for NT-3. Analyzing the biological effects of NT-3 on MBL cells, we evaluated autophagy, apoptosis, senescence, and differentiation of tumor cells with NT-3. The NT-3 induced a concentration-dependent increase in apoptosis in the tumor cell line (P < 0.001). The high concentrations of NT-3 increased the expression of class III β-tubulin (P < 0.001) and decreased the expression of Nestin (P < 0.05). NT-3-secreting stem cells were produced by nucleofecting pIRES2.EGFP-NT3 into human adipose tissue-derived mesenchymal stem cells (hAT-MSCs) and their tropic property toward MBL cells was confirmed by migration assay. Double-layered co-culture experiments with the NT-3-secreting hAT-MSCs and D283-MED MBL cells were performed, and NT-3-induced cell death was studied by 3-(4,5-dimethylathiazol-2-yl)-2,5-dephenyl-tetrazolium bromide (MTT) assay. Consequently, the high concentrations of NT-3-secreting hAT-MSCs significantly (P < 0.05) increased the death of D283-MED cells in vitro. The present study demonstrated that both apoptotic cell death and neuronal differentiation of tumor cells were the mechanisms of growth-inhibitory effect of NT-3-secreting hAT-MSCs on MBL cell line.

This is a preview of subscription content, access via your institution.

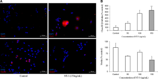
Fig. 1
Fig. 2
Fig. 3
Fig. 4
Fig. 5
Fig. 6

References

  1. Gilbertson RJ (2004) Medulloblastoma: signalling a change in treatment. Lancet Oncol 5:209–218. doi:10.1016/S1470-2045(04)01424-XS147020450401424X

    PubMed  Article  Google Scholar 

  2. Russell DS, Rubenstein LJ (1989) Pathology of tumours of the nervous system, 5th edn. Williams and Wilkins, Baltimore, pp 251–279

    Google Scholar 

  3. Packer RJ, Sutton LN, Elterman R, Lange B, Goldwein J, Nicholson HS, Mulne L, Boyett J, D’Angio G, Wechsler-Jentzsch K et al (1994) Outcome for children with medulloblastoma treated with radiation and cisplatin, CCNU, and vincristine chemotherapy. J Neurosurg 81:690–698. doi:10.3171/jns.1994.81.5.0690

    PubMed  Article  CAS  Google Scholar 

  4. Packer RJ, Cogen P, Vezina G, Rorke LB (1999) Medulloblastoma: clinical and biologic aspects. Neuro Oncol 1:232–250

    PubMed  CAS  Google Scholar 

  5. Yang SY, Wang KC, Cho BK, Kim YY, Lim SY, Park SH, Kim IH, Kim SK (2005) Radiation-induced cerebellar glioblastoma at the site of a treated medulloblastoma: case report. J Neurosurg 102:417–422. doi:10.3171/ped.2005.102.4.0417

    PubMed  CAS  Google Scholar 

  6. Kim SK, Kim SU, Park IH, Bang JH, Aboody KS, Wang KC, Cho BK, Kim M, Menon LG, Black PM, Carroll RS (2006) Human neural stem cells target experimental intracranial medulloblastoma and deliver a therapeutic gene leading to tumor regression. Clin Cancer Res 12:5550–5556. doi:10.1158/1078-0432.CCR-05-2508

    PubMed  Article  CAS  Google Scholar 

  7. Graham ML, Herndon JE II, Casey JR, Chaffee S, Ciocci GH, Krischer JP, Kurtzberg J, Laughlin MJ, Longee DC, Olson JF, Paleologus N, Pennington CN, Friedman HS (1997) High-dose chemotherapy with autologous stem-cell rescue in patients with recurrent and high-risk pediatric brain tumors. J Clin Oncol 15:1814–1823

    PubMed  CAS  Google Scholar 

  8. Patrice SJ, Tarbell NJ, Goumnerova LC, Shrieve DC, Black PM, Loeffler JS (1995) Results of radiosurgery in the management of recurrent and residual medulloblastoma. Pediatr Neurosurg 22:197–203

    PubMed  Article  CAS  Google Scholar 

  9. Pomeroy SL, Sutton ME, Goumnerova LC, Segal RA (1997) Neurotrophins in cerebellar granule cell development and medulloblastoma. J Neurooncol 35:347–352

    PubMed  Article  CAS  Google Scholar 

  10. Chou TT, Trojanowski JQ, Lee VM (1997) Neurotrophin signal transduction in medulloblastoma. J Neurosci Res 49:522–527. doi:10.1002/(SICI)1097-4547(19970901)49:5<522:AID-JNR2>3.0.CO;2-D

    PubMed  Article  CAS  Google Scholar 

  11. Muragaki Y, Chou TT, Kaplan DR, Trojanowski JQ, Lee VM (1997) Nerve growth factor induces apoptosis in human medulloblastoma cell lines that express TrkA receptors. J Neurosci 17:530–542

    PubMed  CAS  Google Scholar 

  12. Tajima Y, Molina RP Jr, Rorke LB, Kaplan DR, Radeke M, Feinstein SC, Lee VM, Trojanowski JQ (1998) Neurotrophins and neuronal versus glial differentiation in medulloblastomas and other pediatric brain tumors. Acta Neuropathol 95:325–332

    PubMed  Article  CAS  Google Scholar 

  13. Kim JY, Sutton ME, Lu DJ, Cho TA, Goumnerova LC, Goritchenko L, Kaufman JR, Lam KK, Billet AL, Tarbell NJ, Wu J, Allen JC, Stiles CD, Segal RA, Pomeroy SL (1999) Activation of neurotrophin-3 receptor TrkC induces apoptosis in medulloblastomas. Cancer Res 59:711–719

    PubMed  CAS  Google Scholar 

  14. Friedman HS, Burger PC, Bigner SH, Trojanowski JQ, Wikstrand CJ, Halperin EC, Bigner DD (1985) Establishment and characterization of the human medulloblastoma cell line and transplantable xenograft D283 Med. J Neuropathol Exp Neurol 44:592–605

    PubMed  Article  CAS  Google Scholar 

  15. Rossi A, Russo G, Puca A, La Montagna R, Caputo M, Mattioli E, Lopez M, Giordano A, Pentimalli F (2009) The antiretroviral nucleoside analogue Abacavir reduces cell growth and promotes differentiation of human medulloblastoma cells. Int J Cancer 125:235–243. doi:10.1002/ijc.24331

    PubMed  Article  CAS  Google Scholar 

  16. Caracciolo V, D’Agostino L, Draberova E, Sladkova V, Crozier-Fitzgerald C, Agamanolis DP, de Chadarevian JP, Legido A, Giordano A, Draber P, Katsetos CD (2010) Differential expression and cellular distribution of gamma-tubulin and betaIII-tubulin in medulloblastomas and human medulloblastoma cell lines. J Cell Physiol 223:519–529. doi:10.1002/jcp.22077

    PubMed  CAS  Google Scholar 

  17. Katsetos CD, Legido A, Perentes E, Mork SJ (2003) Class III beta-tubulin isotype: a key cytoskeletal protein at the crossroads of developmental neurobiology and tumor neuropathology. J Child Neurol 18:851–866 discussion 867

    PubMed  Article  Google Scholar 

  18. Katsetos CD, Herman MM, Mork SJ (2003) Class III beta-tubulin in human development and cancer. Cell Motil Cytoskeleton 55:77–96. doi:10.1002/cm.10116

    PubMed  Article  CAS  Google Scholar 

  19. Berkemeier LR, Winslow JW, Kaplan DR, Nikolics K, Goeddel DV, Rosenthal A (1991) Neurotrophin-5: a novel neurotrophic factor that activates trk and trkB. Neuron 7:857–866. doi:0896-6273(91)90287-A

    PubMed  Article  CAS  Google Scholar 

  20. Lamballe F, Klein R, Barbacid M (1991) trkC, a new member of the trk family of tyrosine protein kinases, is a receptor for neurotrophin-3. Cell 66:967–979. doi:0092-8674(91)90442-2

    PubMed  Article  CAS  Google Scholar 

  21. Middlemas DS, Lindberg RA, Hunter T (1991) trkB, a neural receptor protein-tyrosine kinase: evidence for a full-length and two truncated receptors. Mol Cell Biol 11:143–153

    PubMed  CAS  Google Scholar 

  22. Segal RA, Goumnerova LC, Kwon YK, Stiles CD, Pomeroy SL (1994) Expression of the neurotrophin receptor TrkC is linked to a favorable outcome in medulloblastoma. Proc Natl Acad Sci USA 91:12867–12871

    PubMed  Article  CAS  Google Scholar 

  23. Segal RA, Pomeroy SL, Stiles CD (1995) Axonal growth and fasciculation linked to differential expression of BDNF and NT3 receptors in developing cerebellar granule cells. J Neurosci 15:4970–4981

    PubMed  CAS  Google Scholar 

  24. Grotzer MA, Janss AJ, Fung K, Biegel JA, Sutton LN, Rorke LB, Zhao H, Cnaan A, Phillips PC, Lee VM, Trojanowski JQ (2000) TrkC expression predicts good clinical outcome in primitive neuroectodermal brain tumors. J Clin Oncol 18:1027–1035

    PubMed  CAS  Google Scholar 

  25. Grotzer MA, Janss AJ, Phillips PC, Trojanowski JQ (2000) Neurotrophin receptor TrkC predicts good clinical outcome in medulloblastoma and other primitive neuroectodermal brain tumors. Klin Padiatr 212:196–199. doi:10.1055/s-2000-10044

    PubMed  Article  CAS  Google Scholar 

  26. Gruber-Olipitz M, Strobel T, Kang SU, John JP, Grotzer MA, Slavc I, Lubec G (2009) Neurotrophin 3/TrkC-regulated proteins in the human medulloblastoma cell line DAOY. Electrophoresis 30:540–549. doi:10.1002/elps.200800325

    PubMed  Article  CAS  Google Scholar 

  27. Gruber-Olipitz M, Strobel T, Chen WQ, Grotzer MA, Quehenberger F, Slavc I, Lubec G (2008) Synthesis, chaperoning, and metabolism of proteins are regulated by NT-3/TrkC signaling in the medulloblastoma cell line DAOY. J Proteome Res 7:1932–1944. doi:10.1021/pr700724a

    PubMed  Article  CAS  Google Scholar 

  28. Sturla LM, Cowan CW, Guenther L, Castellino RC, Kim JY, Pomeroy SL (2005) A novel role for extracellular signal-regulated kinase 5 and myocyte enhancer factor 2 in medulloblastoma cell death. Cancer Res 65:5683–5689. doi:10.1158/0008-5472.CAN-04-2283

    PubMed  Article  CAS  Google Scholar 

  29. Aboody KS, Brown A, Rainov NG, Bower KA, Liu S, Yang W, Small JE, Herrlinger U, Ourednik V, Black PM, Breakefield XO, Snyder EY (2000) Neural stem cells display extensive tropism for pathology in adult brain: evidence from intracranial gliomas. Proc Natl Acad Sci USA 97:12846–12851. doi:10.1073/pnas.97.23.1284697/23/12846

    PubMed  Article  CAS  Google Scholar 

  30. Benedetti S, Pirola B, Pollo B, Magrassi L, Bruzzone MG, Rigamonti D, Galli R, Selleri S, Di Meco F, De Fraja C, Vescovi A, Cattaneo E, Finocchiaro G (2000) Gene therapy of experimental brain tumors using neural progenitor cells. Nat Med 6:447–450. doi:10.1038/74710

    PubMed  Article  CAS  Google Scholar 

  31. Barresi V, Belluardo N, Sipione S, Mudo G, Cattaneo E, Condorelli DF (2003) Transplantation of prodrug-converting neural progenitor cells for brain tumor therapy. Cancer Gene Ther 10:396–402. doi:10.1038/sj.cgt.77005807700580

    PubMed  Article  CAS  Google Scholar 

  32. Brown AB, Yang W, Schmidt NO, Carroll R, Leishear KK, Rainov NG, Black PM, Breakefield XO, Aboody KS (2003) Intravascular delivery of neural stem cell lines to target intracranial and extracranial tumors of neural and non-neural origin. Hum Gene Ther 14:1777–1785. doi:10.1089/104303403322611782

    PubMed  Article  CAS  Google Scholar 

  33. Ehtesham M, Kabos P, Gutierrez MA, Chung NH, Griffith TS, Black KL, Yu JS (2002) Induction of glioblastoma apoptosis using neural stem cell-mediated delivery of tumor necrosis factor-related apoptosis-inducing ligand. Cancer Res 62:7170–7174

    PubMed  CAS  Google Scholar 

  34. Herrlinger U, Woiciechowski C, Sena-Esteves M, Aboody KS, Jacobs AH, Rainov NG, Snyder EY, Breakefield XO (2000) Neural precursor cells for delivery of replication-conditional HSV-1 vectors to intracerebral gliomas. Mol Ther 1:347–357. doi:10.1006/mthe.2000.0046S1525-0016(00)90046-7

    PubMed  Article  CAS  Google Scholar 

  35. Kim SK, Cargioli TG, Machluf M, Yang W, Sun Y, Al-Hashem R, Kim SU, Black PM, Carroll RS (2005) PEX-producing human neural stem cells inhibit tumor growth in a mouse glioma model. Clin Cancer Res 11:5965–5970. doi:10.1158/1078-0432.CCR-05-0371

    PubMed  Article  CAS  Google Scholar 

  36. Shah K, Bureau E, Kim DE, Yang K, Tang Y, Weissleder R, Breakefield XO (2005) Glioma therapy and real-time imaging of neural precursor cell migration and tumor regression. Ann Neurol 57:34–41. doi:10.1002/ana.20306

    PubMed  Article  CAS  Google Scholar 

  37. Kabos P, Ehtesham M, Kabosova A, Black KL, Yu JS (2002) Generation of neural progenitor cells from whole adult bone marrow. Exp Neurol 178:288–293. doi:S0014488602980398

    PubMed  Article  CAS  Google Scholar 

  38. Lee J, Elkahloun AG, Messina SA, Ferrari N, Xi D, Smith CL, Cooper R Jr, Albert PS, Fine HA (2003) Cellular and genetic characterization of human adult bone marrow-derived neural stem-like cells: a potential antiglioma cellular vector. Cancer Res 63:8877–8889

    PubMed  CAS  Google Scholar 

  39. Kucerova L, Altanerova V, Matuskova M, Tyciakova S, Altaner C (2007) Adipose tissue-derived human mesenchymal stem cells mediated prodrug cancer gene therapy. Cancer Res 67:6304–6313. doi:10.1158/0008-5472.CAN-06-4024

    PubMed  Article  CAS  Google Scholar 

  40. Choi SA, Hwang SK, Wang KC, Cho BK, Phi JH, Lee JY, Jung HW, Lee DH, Kim SK (2010) Therapeutic efficacy and safety of TRAIL-producing human adipose tissue-derived mesenchymal stem cells against experimental brainstem glioma. Neuro Oncol 13:61–69. doi:10.1093/neuonc/noq147

    PubMed  Article  Google Scholar 

Download references

Acknowledgments

This study was supported by a grant of the Seoul National University Bundang Hospital Research Fund (03-2008-012).

Author information

Affiliations

Authors

Corresponding author

Correspondence to Chae-Yong Kim.

Rights and permissions

Reprints and Permissions

About this article

Cite this article

Kim, YH., Cho, S.H., Lee, S.J. et al. Growth-inhibitory effect of neurotrophin-3-secreting adipose tissue-derived mesenchymal stem cells on the D283-MED human medulloblastoma cell line. J Neurooncol 106, 89–98 (2012). https://doi.org/10.1007/s11060-011-0656-8

Download citation

  • Received:

  • Accepted:

  • Published:

  • Issue Date:

  • DOI: https://doi.org/10.1007/s11060-011-0656-8

Keywords

  • Neurotrophin-3
  • Adipose tissue-derived mesenchymal stem cell
  • Medulloblastoma
  • Apoptosis
  • Differentiation