Skip to main content

Comparative proteomic analysis of seedling leaves of cold-tolerant and -sensitive spring soybean cultivars

Abstract

Cold stress adversely affects the growth and development of seedling of spring soybean. Revealing responses in seedling to cold stress at proteomic level will help us to breed cold-tolerant spring soybean cultivars. In this study, to understand the responses, a proteomic analysis on the leaves of seedlings of one cold-tolerant soybean cultivar and one cold-sensitive soybean cultivar at 5 °C for different times (12 and 24 h) was performed, with some proteomic results being further validated by physiological and biochemical analysis. Our results showed that 57 protein spots were found to be significantly changed in abundance and identified by MALDI-TOF/TOF MS. All the identified proteins were found to be involved in 13 metabolic pathways and cellular processes, including photosynthesis, protein folding and assembly, cell rescue and defense, cytoskeletal proteins, transcription and translation regulation, amino acid and nitrogen metabolism, protein degradation, storage proteins, signal transduction, carbohydrate metabolism, lipid metabolism, energy metabolism, and unknown. Based on the majority of the identified cold-responsive proteins, the effect of cold stress on seedling leaves of the two spring soybean cultivars was discussed. The reason that soybean cv. Guliqing is more cold-tolerant than soybean cv. Nannong 513 was due to its more protein, lipid and polyamine biosynthesis, more effective sulfur-containing metabolite recycling, and higher photosynthetic rate, as well as less ROS production and lower protein proteolysis and energy depletion under cold stress. Such a result will provide more insights into cold stress responses and for further dissection of cold tolerance mechanisms in spring soybean.

This is a preview of subscription content, access via your institution.

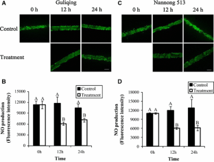
Fig. 1
Fig. 2
Fig. 3
Fig. 4
Fig. 5
Fig. 6
Fig. 7
Fig. 8
Fig. 9

Abbreviations

DAF-2DA:

4,5-Diaminofluorescein diacetate

MOPS:

3-(Nmorpholino) propanesulfonic acid

NO:

Nitric oxide

PPP:

Pentose phosphate pathway

PUT:

Putrescine

ROS:

Reactive oxygen species

SPD:

Spermidine

SPM:

Spermine

Unipro:

Unique protein

References

  1. Yan SP, Zhang QY, Tang ZC, Su WA, Sun WN (2006) Comparative proteomic analysis provides new insights into chilling stress responses in rice. Mol Cell Proteomics 5:484–496

    Article  CAS  PubMed  Google Scholar 

  2. Takahashi D, Li B, Nakayama T, Kawamura Y, Uemura M (2013) Plant plasma membrane proteomics for improving cold tolerance. Front Plant Sci. doi:10.3389/fpls.2013.00090

  3. Sehrawat A, Gupta R, Deswal R (2013) Nitric oxide-cold stress signalling cross-talk, evolution of a novel regulatory mechanism. Proteomics. doi:10.1002/pmic.201200445

  4. Giraldo E, Díaz A, Corral JM, García A (2012) Applicability of 2-DE to assess differences in the protein profile between cold storage and not cold storage in nectarine fruits. J Proteomics 75(18):5774–5782

    Article  CAS  PubMed  Google Scholar 

  5. Rampitsch C, Bykova NV (2012) The beginnings of crop phosphoproteomics: exploring early warning systems of stress. Front Plant Sci 3:144

    Article  PubMed Central  PubMed  Google Scholar 

  6. Zhang S, Feng L, Jiang H, Ma W, Korpelainen H, Li C (2012) Biochemical and proteomic analyses reveal that Populus cathayana males and females have different metabolic activities under chilling stress. J Proteome Res 11(12):5815–5826

    CAS  PubMed  Google Scholar 

  7. Gharechahi J, Alizadeh H, Naghavi MR, Sharifi G (2014) A proteomic analysis to identify cold acclimation associated proteins in wild wheat (Triticum urartu L.). Mol Biol Rep. doi:10.1007/s11033-014-3257-8

  8. Tambussi EA, Bartoli CG, Guiamet JJ, Beltrano J, Araus JL (2004) Oxidative stress and photodamage at low temperatures in soybean (Glycine max L. Merr.) leaves. Plant Sci 167:19–26

    Article  CAS  Google Scholar 

  9. Heerden PDR, Krüger G (2000) Photosynthetic limitation in soybean during cold stress. South Afr J Sci 96:201–206

    Google Scholar 

  10. Posmyk MM, Corbineau F, Vinel D, Bailly C, Come D (2001) Osmoconditioning reduces physiological and biochemical damage induced by chilling in soybean seeds. Physiol Plant 11:473–482

    Article  Google Scholar 

  11. Balestrasse KB, Tomaro ML, Batlle A, Noriega GO (2010) The role of 5-aminolevulinic acid in the response to cold stress in soybean plants. Phytochemistry 71:2038–2045

    Article  CAS  PubMed  Google Scholar 

  12. Cheng H, Song S, Xiao L, Soo HM, Cheng Z, Xie D, Peng JR (2009) Gibberellin acts through jasmonate to control the expression of MYB21, MYB24, and MYB57 to promote stamen filament growth in Arabidopsis. PLoS Genet 5:e1000440

    Article  PubMed Central  PubMed  Google Scholar 

  13. Cui S, Huang F, Wang J, Ma X, Cheng YS, Liu JY (2005) A proteomic analysis of cold stress responses in rice seedlings. Proteomics 5:3162–3172

    Article  CAS  PubMed  Google Scholar 

  14. Wang X, Yang P, Zhang X, Xu Y, Kuang TY, Shen SH, He YK (2009) Proteomic analysis of the cold stress response in the moss, Physcomitrella patens. Proteomics 9:4529–4538

    Article  CAS  PubMed  Google Scholar 

  15. Jin Y, Zhang C, Yang H, Yang Y, Huang CJ, Tian Y, Lu XY (2011) Proteomic analysis of cold stress responses in tobacco seedlings. Afr J Biotechnol 10:18991–189004

    CAS  Google Scholar 

  16. Rinalducci S, Egidi MG, Karimzadeh G, Jazii FR, Zolla L (2011) Proteomic analysis of a spring wheat cultivar in response to prolonged cold stress. Electrophoresis 32:1807–1818

    Article  CAS  PubMed  Google Scholar 

  17. Cabané M, Vincens P, Boudet A (1992) Protein synthesis at low temperatures in two soybean cultivars differing by their cold sensitivity. Physiol Plant 85:573–580

    Article  Google Scholar 

  18. Cabané M, Calvet P, Vincens P, Boudet AM (1993) Characterization of chilling-acclimation-related proteins in soybean and identification of one as a member of the heat shock protein (HSP 70) family. Planta 190:346–353

    Article  PubMed  Google Scholar 

  19. Cheng LB, Gao X, Li SY, Shi MJ, Javeed H, Jing XM, Yang GX, He GY (2010) Proteomic analysis of soybean [Glycine max (L.) Meer.] seeds during imbibition at chilling temperature. Mol Breed 26:1–17

    Article  CAS  Google Scholar 

  20. Bestwick CS, Brown IR, Bennett MH, Mansfield JW (1997) Localization of hydrogen peroxide accumulation during the hypersensitive reaction of lettuce cells to Pseudomonas syringae pv. phaseolicola. Plant Cell 9:209–221

    Article  PubMed Central  CAS  PubMed  Google Scholar 

  21. Wang LQ, Ma H, Song LR, Shu YJ, Gu WH (2012) Comparative proteomics analysis reveals the mechanism of pre-harvest seed deterioration of soybean under high temperature and humidity stress. J Proteomics 75:2109–2127

    Article  CAS  PubMed  Google Scholar 

  22. Flores HE, Galston AW (1982) Analysis of polyamines in higher plants by high performance liquid chromatographyl. Plant Physiol 69:701–706

    Article  PubMed Central  CAS  PubMed  Google Scholar 

  23. Smith MA, Davies PJ (1985) Separation and quantitation of polyamines in plant tissue by high performance liquid chromatography of their dansyl derivatives. Plant Physiol 78:89–91

    Article  PubMed Central  CAS  PubMed  Google Scholar 

  24. Bradford M (1976) A rapid and sensitive method for the quantitation of microgram quantities of protein utilizing the principle of protein-dye binding. Anal Biochem 72:248–254

    Article  CAS  PubMed  Google Scholar 

  25. Loewus FA (1952) Improvement in anthrone method for determination of carbohydrates. Anal Chem 24:219

    Article  CAS  Google Scholar 

  26. Parker R, Flowers TJ, Moore AL, Harpham NVJ (2006) An accurate and reproducible method for proteome profiling of the effects of salt stress in the rice leaf lamina. J Exp Bot 57:1109–1118

    Article  CAS  PubMed  Google Scholar 

  27. Blum H, Beier H, Gross HJ (1987) Improved silver staining of plant proteins, RNA and DNA in polyacrylamide gels. Electrophoresis 8:93–99

    Article  CAS  Google Scholar 

  28. Yao Y, Yang YW, Liu JY (2006) An efficient protein preparation for proteomic analysis of developing cotton fibers by two-dimensional gel electrophoresis. Electrophoresis 27:4559–4569

    Article  CAS  PubMed  Google Scholar 

  29. Madsen O, Sandal L, Sandal NN, Marcker KA (1993) A soybean coproporphyrinogen oxidase gene is highly expressed in root nodules. Plant Mol Biol 23:35–43

    Article  CAS  PubMed  Google Scholar 

  30. Viret JF, Schantz ML, Schantz R (1993) A maize cDNA encoding a type II chlorophyll a/b-binding protein of photosystem II. Plant Physiol 102:1361–1362

    Article  PubMed Central  CAS  PubMed  Google Scholar 

  31. Takahashi H, Iwai M, Takahashi Y, Minagawa J (2006) Identification of the mobile light-harvesting complex II polypeptides for state transitions in Chlamydomonas reinhardtii. PNAS 103:477–482

    Article  PubMed Central  CAS  PubMed  Google Scholar 

  32. Munekage Y, Hashimoto M, Miyake C, Tomizawa K, Endo T, Tasaka M, Shikanai T (2004) Cyclic electron flow around photosystem I is essential for photosynthesis. Nature 429:579–582

    Article  CAS  PubMed  Google Scholar 

  33. Houtz RL, Poneleit L, Jones SB, Royer M, Stults JT (1992) Posttranslational modifications in the amino-terminal region of the large subunit of ribulose-1,5-bisphosphate carboxylase/oxygenase from several plant species. Plant Physiol 98:1170–1174

    Article  PubMed Central  CAS  PubMed  Google Scholar 

  34. Hoang CV, Wessler HG, Local A, Turley RB, Benjamin RC, Chapma KD (1999) Identification and expression of cotton (Gossypium hirsutum L.) plastidial carbonic anhydrase. Plant Cell Physiol 40:1262–1270

    Article  CAS  PubMed  Google Scholar 

  35. Goldraij A, Polacco JC (1999) Arginase is inoperative in developing soybean embryos. Plant Physiol 119:297–304

    Article  PubMed Central  CAS  PubMed  Google Scholar 

  36. Goldraij A, Polacco JC (2000) Arginine degradation by arginase in mitochondria of soybean seedling cotyledons. Planta 210:652–658

    Article  CAS  PubMed  Google Scholar 

  37. Chen H, McCaig BC, Melotto M, He SY, Howe GA (2004) Regulation of plant arginase by wounding, jasmonate, and the phytotoxin coronatine. J Biol Chem 279:45998–46007

    Article  CAS  PubMed  Google Scholar 

  38. Cederbaum SD, Yu H, Grody WW, Kern RM, Yoo P, Iyer RK (2004) Arginases I and II: do their functions overlap? Mol Genet Metab 81(Suppl):S38–S44

    Article  CAS  PubMed  Google Scholar 

  39. Desikan R, Cheung M, Bright J, Hancock JT, Neill SJ (2004) ABA, hydrogen peroxide and nitric oxide signalling in stomatal guard cells. J Exp Bot 55:205–212

    Article  CAS  PubMed  Google Scholar 

  40. Lei XY, Zhu RY, Zhang GY, Dai YR (2004) Attenuation of cold-induced apoptosis by exogenous melatonin in carrot suspension cells: the possible involvement of polyamines. J Pineal Res 36:126–131

    Article  CAS  PubMed  Google Scholar 

  41. Singh V, Evans GB, Lenz DH, Mason JM, Clinch K, Mee S, Painter GF, Tyler PC, Furneaux RH, Lee JE, Howell PL, Schramm VL (2005) Femtomolar transition state analogue inhibitors of 5′-methylthioadenosine/S- adenosylhomocysteine nucleosidase from Escherichia coli. J Biol Chem 280:18265–18273

    Article  CAS  PubMed  Google Scholar 

  42. Waduwara-Jayabahu I, Oppermann Y, Wirtz M, Hull ZT, Schoor S, Plotnikov AN, Hell R, Sauter M, Moffatt BA (2012) Recycling of methylthioadenosine is essential for normal vascular development and reproduction in Arabidopsis. Plant Physiol 158:1728–1744

    Article  PubMed Central  CAS  PubMed  Google Scholar 

  43. Lee JE, Cornell KA, Riscoe MK, Howell PL (2001) Structure of E. coli 5′-methylthioadenosine/S- adenosylhomocysteine nucleosidase reveals similarity to the purine nucleoside phosphorylases. Structure 9:941–953

    Article  CAS  PubMed  Google Scholar 

  44. Cameron S, Fyffe SA, Goldie S, Hunter WN (2008) Crystal structures of Toxoplasma gondii pterin-4a-carbinolamine dehydratase and comparisons with mammalian and parasite orthologues. Mol Biochem Parasitol 158:131–138

    Article  CAS  PubMed  Google Scholar 

  45. Noiriel A, Naponelli V, Gregory JF III, Hanson AD (2007) Pterin and folate salvage. Plants and Escherichia coli lack capacity to reduce oxidized pterins. Plant Physiol 143:1101–1109

    Article  PubMed Central  CAS  PubMed  Google Scholar 

  46. Gambonnet B, Jabrin S, Ravanel S, Karan M, Douce R, Rébeillé F (2001) Folate distribution during higher plant development. J Sci Food Agric 81:835–841

    Article  CAS  Google Scholar 

  47. Ho SL, Tong WF, Yu SM (2000) Multiple mode regulation of a cysteine proteinase gene expression in rice. Plant Physiol 122:57–66

    Article  PubMed Central  CAS  PubMed  Google Scholar 

  48. Solomon M, Belenghi B, Delledonne M, Menachem E, Levine A (1999) The involvement of cysteine proteases and protease inhibitor genes in the regulation of programmed cell death in plants. Plant Cell 11:431–444

    Article  PubMed Central  CAS  PubMed  Google Scholar 

  49. Prasad TK, Anderson MD, Martin BA, Stewart CR (1994) Evidence for chilling-induced oxidative stress in maize seedlings and a regulatory role for hydrogen peroxide. Plant Cell 6:65–74

    Article  PubMed Central  CAS  PubMed  Google Scholar 

  50. Botella MA, Xu Y, Prabha TN, Zhao Y, Narasimhan ML, Wilson KA, Nielsen SS, Bressan RA, Hasegawa PM (1996) Differential expression of soybean cysteine proteinase inhibitor genes during development and in response to wounding and methyl jasmonate. Plant Physiol 112:1201–1210

    Article  PubMed Central  CAS  PubMed  Google Scholar 

  51. Golich FC, Han M, Crowder MW (2006) Over-expression, purification, and characterization of aminopeptidase N from Escherichia coli. Protein Expr Purif 47:634–639

    Article  CAS  PubMed  Google Scholar 

  52. Wilkinson B, Gilbert HF (2004) Protein disulfide isomerase. Biochim Biophys Acta 1699:35–44

    Article  CAS  PubMed  Google Scholar 

  53. Kim J, Mayfield SP (1997) Protein disulfide isomerase as a regulator of chloroplast translational activation. Science 278:1954

    Article  CAS  PubMed  Google Scholar 

  54. Takahashi N, Hayano T, Suzuki M (1989) Peptidyl-prolyl cis-trans isomerase is the cyclosporin A-binding protein cyclophilin. Nature 337:473–475

    Article  CAS  PubMed  Google Scholar 

  55. Mills ENC, Marigheto NA, Wellner N, Fairhurst SA, Jenkins JA, Mann R, Belton PS (2003) Thermally induced structural changes in glycinin, the 11S globulin of soya bean (Glycine max)—an in situ spectroscopic study. Biochim Biophys Acta 1648:105–114

    Article  CAS  PubMed  Google Scholar 

  56. Mason HS, Guerrero FD, Boyer JS, Mullet JE (1988) Proteins homologous to leaf glycoproteins are abundant in stems of dark-grown soybean seedlings. analysis of proteins and cDNAs. Plant Mol Biol 11:845–856

    Article  CAS  PubMed  Google Scholar 

  57. Sanabria NM, Dubery IA (2006) Differential display profiling of the Nicotiana response to LPS reveals elements of plant basal resistance. Biochem Biophys Res Commun 344:1001–1007

    Article  CAS  PubMed  Google Scholar 

  58. Xu C, Garrett WM, Sullivan J, Caperna TJ, Natarajan S (2006) Separation and identification of soybean leaf proteins by two-dimensional gel electrophoresis and mass spectrometry. Phytochemistry 67:2431–2440

    Article  CAS  PubMed  Google Scholar 

  59. Li Y, Zou J, Li M, Bilgin DD, Vodkin LO, Hartman GL, Clough SJ (2008) Soybean defense responses to the soybean aphid. New Phytol 179:185–195

    Article  CAS  PubMed  Google Scholar 

  60. Thompson JE, Hopkins MT, Taylor C, Wang TW (2004) Regulation of senescence by eukaryotic translation initiation factor 5A: implications for plant growth and development. Trends Plant Sci 9:174–179

    Article  CAS  PubMed  Google Scholar 

  61. Navaratnam N, Bhattacharya S, Fujino T, Patel D, Jarmuz AL, Scott J (1995) Evolutionary origins of apoB mRNA editing: catalysis by a cytidine deaminase that has acquired a novel RNA-binding motif at its active site. Cell 81:187–195

    Article  CAS  PubMed  Google Scholar 

  62. Bentolila S, Chateigner-Boutin AL, Hanson MR (2005) Ecotype allelic variation in C-to-U editing extent of a mitochondrial transcript identifies RNA-editing quantitative trait loci in Arabidopsis. Plant Physiol 139:2006–2016

    Article  PubMed Central  CAS  PubMed  Google Scholar 

  63. Henriques BJ, Fisher MT, Bross P, Gomes CM (2011) A polymorphic position in electron transfer flavoprotein modulates kinetic stability as evidenced by thermal stress. FEBS Lett 585:505–510

    Article  CAS  PubMed  Google Scholar 

  64. Kirkpatrick AS, Yokoyama T, Choi KJ, Yeo HJ (2009) Campylobacter jejuni fatty acid synthase II: structural and functional analysis of [beta]-hydroxyacyl-ACP dehydratase (FabZ). Biochem Biophys Res Commun 380:407–412

    Article  PubMed Central  CAS  PubMed  Google Scholar 

  65. Wu Q, Wu J, Sun H, Zhang D, Yu D (2011) Sequence and expression divergence of the AOC gene family in soybean: insights into functional diversity for stress responses. Biotechnol Lett 33:1351–1359

    Article  CAS  PubMed  Google Scholar 

  66. Jeon YH, Bhoo SH, Hahn TR (1998) Molecular characterization of a cDNA encoding chloroplastic fructose-1,6-bisphosphatase from soybean. Mol Cells 8:113–116

    CAS  PubMed  Google Scholar 

  67. Chueca A, Sahrawy M, Pagano EA, Gorgé JL (2002) Chloroplast fructose-1,6-bisphosphatase: structure and function. Photosynth Res 74:235–249

    Article  CAS  PubMed  Google Scholar 

  68. Michelson AM, Markham AF, Orkin SH (1983) Isolation and DNA sequence of a full-length cDNA clone for human X chromosome-encoded phosphoglycerate kinase. Proc Natl Acad Sci 80:472

    Article  PubMed Central  CAS  PubMed  Google Scholar 

  69. Ravelli RB, Gigant B, Curmi PA, Jourdain I, Lachkar S, Sobel A, Knossow M (2004) Insight into tubulin regulation from a complex with colchicine and a stathmin-like domain. Nature 428:198–202

    Article  CAS  PubMed  Google Scholar 

  70. Briat JF, Lobreaux S, Grignon N, Vansuyt G (1999) Regulation of plant ferritin synthesis: how and why. Cell Mol Life Sci 56:155–166

    Article  CAS  PubMed  Google Scholar 

  71. Attieh J, Djiana R, Koonjul P, Étienne C, Sparace SA, Saini HS (2002) Cloning and functional expression of two plant thiol methyltransferases: a new class of enzymes involved in the biosynthesis of sulfur volatiles. Plant Mol Biol 50:511–521

    Article  CAS  PubMed  Google Scholar 

Download references

Acknowledgments

We gratefully acknowledge the partial financial support from the projects supported by the National Natural Science Foundation of China (30971840, 31171572, 31101212, 91117006), the National Key Basic Research Program of China (2010CB134403), the Specialized Research Fund for the Doctoral Program of Higher Education of China (20100097110030, 20120097110025), the Science and Technology Development Foundation of Shanghai Agricultural Academy, China (2000-04-06-3), the Agriculture Science and Technology Fund of the Ministry of Science and Technology, China (02EFN216901241, 04EFN213100094), the Shanghai Committee of Science and Technology, China (093919N1400, 12391900900), and the Priority Academic Program Development of Jiangsu Higher Education Institution for this research.

Author information

Affiliations

Authors

Corresponding authors

Correspondence to Hao Ma or Langtao Xiao.

Additional information

Xin Tian, Ying Liu, Zhigang Huang have contributed equally to this work.

Electronic supplementary material

Below is the link to the electronic supplementary material.

11033_2014_3803_MOESM1_ESM.docx

Supplementary 1 2-DE image analysis of seedling leaf proteome of the two soybean cvs Guliqing and Nannong 513 under cold stress and control. (DOCX 2248 kb)

Supplementary 2 MALDI-TOF/TOF MS (RAR 3943 kb)

Rights and permissions

Reprints and Permissions

About this article

Verify currency and authenticity via CrossMark

Cite this article

Tian, X., Liu, Y., Huang, Z. et al. Comparative proteomic analysis of seedling leaves of cold-tolerant and -sensitive spring soybean cultivars. Mol Biol Rep 42, 581–601 (2015). https://doi.org/10.1007/s11033-014-3803-4

Download citation

  • Received:

  • Accepted:

  • Published:

  • Issue Date:

  • DOI: https://doi.org/10.1007/s11033-014-3803-4

Keywords

  • Soybean
  • Cold stress
  • Seedling leaf
  • Proteomics