Skip to main content

Quercetin-induced apoptosis of HL-60 cells by reducing PI3K/Akt

Abstract

To explore the effect and mechanism of quercetin on proliferation and apoptosis of leukemia cells, and provide a theoretical basis for its clinical application. HL-60 leukemia cell lines was treated with different dose quercetin, the proliferation activity of leukemia cells was assessed by MTT method; the morphological changes of apoptosis of HL-60 cells, including nuclear condensation and DNA fragmentation, were observed by Hoechst 33258 fluorescence staining, the apoptosis rate and caspase 2,3 activation were assessed by flow cytometry, and the cell signal pathway including phosphatidylinositol 3-kinase (PI3K), phosphorylated protein kinase B (pAkt), Bcl-2, Bax were detected by western blotting. Quercetin could significantly decrease the proliferation activity of HL-60 cells through the blockade of G0/G1 phase, and induce the apoptosis of HL-60 cells in a time- and dose-dependent manner. Quercetin caused leukemia cells apoptosis by decreasing the protein expression of PI3K and Bax, the inhibitory phosphorylation of Akt, the decreased levels of Bcl-2 protein and increased activations of caspase-2 and -3, and increased poly(ADP-ribose) polymerase cleavage. Our results indicate that the apoptotic processes caused by quercetin are mediated by the decrease of pAkt and Bcl-2 levels, the increase of Bax level, and the activation of caspase families in HL-60 cells.

This is a preview of subscription content, access via your institution.

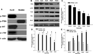
Fig. 1
Fig. 2
Fig. 3
Fig. 4

References

  1. Li YC et al (2004) Baicalein induced in vitro apoptosis undergo caspases activity in human promyelocytic leukemia HL-60 cells. Food Chem Toxicol 42(1):37–43

    PubMed  Article  Google Scholar 

  2. Stavric B (1994) Quercetin in our diet: from potent mutagen to probable anticarcinogen. Clin Biochem 27:248

    Google Scholar 

  3. Hollman PCH et al (1997) Relative bioavailability of the antioxidant flavonoid quercetin from various foods in man. FEBS Lett 418(1):156

    Article  Google Scholar 

  4. Choi EJ, Bae SM, Ahn WS (2008) Antiproliferative effects of quercetin through cell cycle arrest and apoptosis in human breast cancer MDA-MB-453 cells. Arch Pharmacol Res 31(10):1281–1285

    Article  CAS  Google Scholar 

  5. Manach C et al (2005) Bioavailability and bioefficacy of polyphenols in humans. I. Review of 97 bioavailability studies. Am J Clin Nutr 81(1 Suppl):230S–242S

    PubMed  CAS  Google Scholar 

  6. Tower RL, Spector LG (2007) The epidemiology of childhood leukemia with a focus on birth weight and diet. Crit Rev Clin Lab Sci 44(3):203–242

    PubMed  Article  Google Scholar 

  7. Lee TJ et al (2006) Quercetin arrests G2/M phase and induces caspase-dependent cell death in U937 cells. Cancer Lett 240(2):234–242

    PubMed  Article  CAS  Google Scholar 

  8. Mertens-Talcott SU, Talcott ST, Percival SS (2003) Low concentrations of quercetin and ellagic acid synergistically influence proliferation, cytotoxicity and apoptosis in MOLT-4 human leukemia cells. J Nutr 133(8):2669–2674

    PubMed  CAS  Google Scholar 

  9. McCann SE et al (2005) Intakes of selected nutrients, foods, and phytochemicals and prostate cancer risk in western New York. Nutr Cancer 53(1):33–41

    PubMed  Article  CAS  Google Scholar 

  10. Watjen W et al (2005) Low concentrations of flavonoids are protective in rat H4IIE cells whereas high concentrations cause DNA damage and apoptosis. J Nutr 135(3):525–531

    PubMed  Google Scholar 

  11. Ong CS et al (2004) Quercetin-induced growth inhibition and cell death in nasopharyngeal carcinoma cells are associated with increase in bad and hypophosphorylated retinoblastoma expressions. Oncol Rep 11(3):727–733

    PubMed  CAS  Google Scholar 

  12. van Erk MJ et al (2005) Integrated assessment by multiple gene expression analysis of quercetin bioactivity on anticancer-related mechanisms in colon cancer cells in vitro. Eur J Nutr 44(3):143–156

    PubMed  Article  Google Scholar 

  13. de Frias M et al (2009) Akt inhibitors induce apoptosis in chronic lymphocytic leukemia cells. Haematologica 94(12):1698–1707

    PubMed  Article  Google Scholar 

  14. Matter WF, Brown RF, Vlahos CJ (1992) The inhibition of phosphatidylinositol 3-kinase by quercetin and analogs. Biochem Biophys Res Commun 186(2):624–631

    PubMed  Article  CAS  Google Scholar 

  15. Walker EH et al (2000) Structural determinants of phosphoinositide 3-kinase inhibition by wortmannin, LY294002, quercetin, myricetin, and staurosporine. Mol Cell 6(4):909–919

    PubMed  Article  CAS  Google Scholar 

  16. Jiwajinda S et al (2002) In vitro anti-tumor promoting and anti-parasitic activities of the quassinoids from Eurycoma longifolia, a medicinal plant in Southeast Asia. J Ethnopharmacol 82(1):55–58

    PubMed  Article  CAS  Google Scholar 

  17. Hishikawa K et al (1999) Connective tissue growth factor induces apoptosis in human breast cancer cell line MCF-7. J Biol Chem 274(52):37461–37466

    PubMed  Article  CAS  Google Scholar 

  18. Chi YS et al (2001) Effects of naturally occurring prenylated flavonoids on enzymes metabolizing arachidonic acid: cyclooxygenases and lipoxygenases. Biochem Pharmacol 62:1191

    Article  Google Scholar 

  19. Granado-Serrano AB et al (2006) Quercetin induces apoptosis via caspase activation, regulation of Bcl-2, and inhibition of PI-3-kinase/Akt and ERK pathways in a human hepatoma cell line (HepG2). J Nutr 136(11):2715–2721

    PubMed  CAS  Google Scholar 

  20. Gulati N et al (2006) The antiproliferative effect of quercetin in cancer cells is mediated via inhibition of the PI3K-Akt/PKB pathway. Anticancer Res 26:1181

    Google Scholar 

  21. Nguyen T et al (2004) The role of activated MEK-ERK pathway in quercetin-induced growth inhibition and apoptosis in A549 lung cancer cells. Carcinogenesis 25(5):647

    PubMed  Article  CAS  Google Scholar 

  22. Shen SC et al (2003) Differential apoptosis-inducing effect of quercetin and its glycosides in human promyeloleukemic HL-60 cells by alternative activation of the caspase 3 cascade. J Cell Biochem 89(5):1044–1055

    PubMed  Article  CAS  Google Scholar 

  23. Graf BA et al (2006) Rat gastrointestinal tissues metabolize quercetin. J Nutr 136(1):39–44

    PubMed  CAS  Google Scholar 

  24. Jaganath IB et al (2006) The relative contribution of the small and large intestine to the absorption and metabolism of rutin in man. Free Radic Res 40(10):1035–1046

    PubMed  Article  CAS  Google Scholar 

  25. Mullen W, Edwards CA, Crozier A (2006) Absorption, excretion and metabolite profiling of methyl-, glucuronyl-, glucosyl- and sulpho-conjugates of quercetin in human plasma and urine after ingestion of onions. Br J Nutr 96(1):107–116

    PubMed  Article  CAS  Google Scholar 

  26. Murota K et al (2010) Alpha-oligoglucosylation of a sugar moiety enhances the bioavailability of quercetin glucosides in humans. Arch Biochem Biophys 501(1):91–97

    PubMed  Article  CAS  Google Scholar 

  27. Reinboth M et al (2010) Oral bioavailability of quercetin from different quercetin glycosides in dogs. Br J Nutr 104(2):198–203

    PubMed  Article  CAS  Google Scholar 

  28. Bartek J, Lukas C, Lukas J (2004) Checking on DNA damage in S phase. Nat Rev Mol Cell Biol 5(10):792–804

    PubMed  Article  CAS  Google Scholar 

  29. Kinloch RA et al (1999) The pharmacology of apoptosis. Trends Pharmacol Sci 20(1):35–42

    PubMed  Article  CAS  Google Scholar 

  30. Carbott DE, Duan L, Davis MA (2002) Phosphoinositol 3 kinase inhibitor, LY294002 increases bcl-2 protein and inhibits okadaic acid-induced apoptosis in Bcl-2 expressing renal epithelial cells. Apoptosis 7(1):69–76

    PubMed  Article  CAS  Google Scholar 

  31. Lee DH, Szczepanski M, Lee YJ (2008) Role of Bax in quercetin-induced apoptosis in human prostate cancer cells. Biochem Pharmacol 75(12):2345–2355

    PubMed  Article  CAS  Google Scholar 

  32. Natsume Y et al (2009) Protective effect of quercetin on ER stress caused by calcium dynamics dysregulation in intestinal epithelial cells. Toxicology 258(2–3):164–175

    PubMed  Article  CAS  Google Scholar 

  33. Alessi DR et al (1996) Mechanism of activation of protein kinase B by insulin and IGF-1. EMBO J 15(23):6541–6551

    PubMed  CAS  Google Scholar 

  34. Zhuang J et al (2009) Akt is activated in chronic lymphocytic leukemia cells and delivers a pro-survival signal: the therapeutic potential of Akt inhibition. Haematologica 95(1):118

    Google Scholar 

  35. Duraj J et al (2005) Flavonoid quercetin, but not apigenin or luteolin, induced apoptosis in human myeloid leukemia cells and their resistant variants. Neoplasma 52(4):279

    Google Scholar 

  36. Chou CC et al (2010) Quercetin-mediated cell cycle arrest and apoptosis involving activation of a caspase cascade through the mitochondrial pathway in human breast cancer MCF-7 cells. Arch Pharmacol Res 33(8):1181–1191

    Article  CAS  Google Scholar 

  37. McGee MM et al (2002) Caspase-3 is not essential for DNA fragmentation in MCF-7 cells during apoptosis induced by the pyrrolo-1,5-benzoxazepine, PBOX-6. FEBS Lett 515(1–3):66–70

    Article  CAS  Google Scholar 

  38. Chien SY et al (2009) Quercetin-induced apoptosis acts through mitochondrial-and caspase-3-dependent pathways in human breast cancer MDA-MB-231 cells. Hum Exp Toxicol 28(8):493

    PubMed  Article  CAS  Google Scholar 

  39. Ren HJ et al (2010) Apoptosis-inducing effect of quercetin and kaempferol on human HL-60 cells and its mechanism. Zhongguo Shi Yan Xue Ye Xue Za Zhi 18(3):629–633

    PubMed  CAS  Google Scholar 

  40. Shan BE, Wang MX, Li RQ (2009) Quercetin inhibit human SW480 colon cancer growth in association with inhibition of cyclin D1 and survivin expression through Wnt/beta-catenin signaling pathway. Cancer Investig 6(27):612

    Google Scholar 

Download references

Acknowledgments

This work was supported by the Hubei Province Natural Science Foundation Project (2009CDA063, 2010CDB08006, 2011CDB129), Hubei Province education Science Foundation Project (T201112) and National Natural Science Foundation of China (81170095). We thank the international scientific editorial company for the helpful instruction in editing this article.

Author information

Affiliations

Authors

Corresponding author

Correspondence to Chen Long.

Rights and permissions

Reprints and Permissions

About this article

Cite this article

Yuan, Z., Long, C., Junming, T. et al. Quercetin-induced apoptosis of HL-60 cells by reducing PI3K/Akt. Mol Biol Rep 39, 7785–7793 (2012). https://doi.org/10.1007/s11033-012-1621-0

Download citation

  • Received:

  • Accepted:

  • Published:

  • Issue Date:

  • DOI: https://doi.org/10.1007/s11033-012-1621-0

Keywords

  • Quercetin
  • Leukemia
  • Apoptosis