Skip to main content

RNA interference targeting CITRON can significantly inhibit the proliferation of hepatocellular carcinoma cells

Abstract

CITRON (rho-interacting, serine/threonine kinase 21), which is a key component of the midbody, is essential for cytokinesis. However, the role of CITRON in hepatocellular carcinoma (HCC) is poorly understood. Here we first measured the expression of CITRON in HCC specimens by quantitative real-time RT–PCR and immunohistochemical staining. The results showed CITRON to be frequently up-regulated in HCC as compared with adjacent non-tumour tissues. Then we employed adenovirus-mediated RNA interference against CITRON to assess its anti-proliferation effect on SMMC-7721 cells, a representative HCC cell line. The resulting data demonstrated that CITRON knockdown was capable of inhibiting the proliferation and colony formation of SMMC-7721 cells, with an obvious increase of multinucleated cells. Furthermore, we subcutaneously injected the SMMC-7721 cells with the CITRON knockdown into nude mice to evaluate the tumourigenicity. The data indicated that adenovirus-mediated RNA interference can suppress tumourigenicity in vivo of HCC cells. Our data suggest that CITRON may be a potential target for therapeutic intervention in HCC.

This is a preview of subscription content, access via your institution.

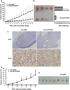
Fig. 1
Fig. 2
Fig. 3
Fig. 4
Fig. 5

References

  1. Parkin DM, Bray F, Ferlay J, Pisani P (2005) Global cancer statistics, 2002. CA Cancer J Clin 55(2):74–108. doi:10.3322/canjclin.55.2.74

    Article  PubMed  Google Scholar 

  2. Shimizu M, Takai K, Moriwaki H (2009) Strategy and mechanism for the prevention of hepatocellular carcinoma: phosphorylated retinoid X receptor alpha is a critical target for hepatocellular carcinoma chemoprevention. Cancer Sci 100(3):369–374. doi:10.1111/j.1349-7006.2008.01045.x

    CAS  Article  PubMed  Google Scholar 

  3. Thomas MB, Zhu AX (2005) Hepatocellular carcinoma: the need for progress. J Clin Oncol 23(13):2892–2899. doi:10.1200/JCO.2005.03.196

    Article  PubMed  Google Scholar 

  4. Huang M, Liu G (1999) The study of innate drug resistance of human hepatocellular carcinoma Bel7402 cell line. Cancer Lett 135(1):97–105. doi:10.1016/S0304-3835(98)00280-8

    CAS  Article  PubMed  Google Scholar 

  5. Kato A, Miyazaki M, Ambiru S et al (2001) Multidrug resistance gene (MDR-1) expression as a useful prognostic factor in patients with human hepatocellular carcinoma after surgical resection. J Surg Oncol 78(2):110–115. doi:10.1002/jso.1129

    CAS  Article  PubMed  Google Scholar 

  6. Abou-Alfa GK, Schwartz L, Ricci S et al (2006) Phase II study of sorafenib in patients with advanced hepatocellular carcinoma. J Clin Oncol 24(26):4293–4300. doi:10.1200/JCO.2005.01.3441

    CAS  Article  PubMed  Google Scholar 

  7. Thomas MB, Morris JS, Chadha R et al (2009) Phase II trial of the combination of bevacizumab and erlotinib in patients who have advanced hepatocellular carcinoma. J Clin Oncol 27(6):843–850. doi:10.1200/JCO.2008.18.3301

    CAS  Article  PubMed  Google Scholar 

  8. Zhang J, Yang PL, Gray NS (2009) Targeting cancer with small molecule kinase inhibitors. Nat Rev Cancer 9(1):28–39. doi:10.1038/nrc2559

    Article  PubMed  Google Scholar 

  9. Carvajal RD, Tse A, Schwartz GK (2006) Aurora kinases: new targets for cancer therapy. Clin Cancer Res 12(23):6869–6875. doi:10.1158/1078-0432.CCR-06-1405

    CAS  Article  PubMed  Google Scholar 

  10. Gautschi O, Heighway J, Mack PC et al (2008) Aurora kinases as anticancer drug targets. Clin Cancer Res 14(6):1639–1648. doi:10.1158/1078-0432.CCR-07-2179

    CAS  Article  PubMed  Google Scholar 

  11. Mountzios G, Terpos E, Dimopoulos MA (2008) Aurora kinases as targets for cancer therapy. Cancer Treat Rev 34(2):175–182. doi:10.1016/j.ctrv.2007.09.005

    CAS  PubMed  Google Scholar 

  12. Lang Q, Zhang H, Li J et al (2010) 3-Hydroxyflavone inhibits endogenous Aurora B and induces growth inhibition of cancer cell line. Mol Biol Rep 37(3):1577–1583. doi:10.1007/s11033-009-9562-y

    CAS  Article  PubMed  Google Scholar 

  13. Xu XR, Huang J, Xu ZG et al (2001) Insight into hepatocellular carcinogenesis at transcriptome level by comparing gene expression profiles of hepatocellular carcinoma with those of corresponding noncancerous liver. Proc Natl Acad Sci USA 98(26):15089–15094. doi:10.1073/pnas.241522398

    CAS  Article  PubMed  Google Scholar 

  14. Madaule P, Eda M, Watanabe N et al (1998) Role of citron kinase as a target of the small GTPase rho in cytokinesis. Nature 394(6692):491–494. doi:10.1038/28873

    CAS  Article  PubMed  Google Scholar 

  15. Paramasivam M, Chang YJ, LoTurco JJ (2007) ASPM and citron kinase co-localize to the midbody ring during cytokinesis. Cell Cycle 6(13):1605–1612

    CAS  Article  PubMed  Google Scholar 

  16. Yamashiro S, Totsukawa G, Yamakita Y et al (2003) Citron kinase, a rho-dependent kinase, induces di-phosphorylation of regulatory light chain of myosin II. Mol Biol Cell 14(5):1745–1756. doi:10.1091/mbc.E02-07-0427

    CAS  Article  PubMed  Google Scholar 

  17. De Lozanne A, Spudich JA (1987) Disruption of the dictyostelium myosin heavy chain gene by homologous recombination. Science 236(4805):1086–1091. doi:10.1126/science.3576222

    Article  PubMed  Google Scholar 

  18. Liu H, Di Cunto F, Imarisio S, Reid LM (2003) Citron kinase is a cell cycle-dependent, nuclear protein required for G2/M transition of hepatocytes. J Biol Chem 278(4):2541–2548. doi:10.1074/jbc.M210391200

    CAS  Article  PubMed  Google Scholar 

  19. Di Cunto F, Imarisio S, Hirsch E et al (2000) Defective neurogenesis in citron kinase knockout mice by altered cytokinesis and massive apoptosis. Neuron 28(1):115–127. doi:10.1016/S0896-6273(00)00090-8

    CAS  Article  PubMed  Google Scholar 

  20. Cunto FD, Imarisio S, Camera P et al (2002) Essential role of citron kinase in cytokinesis of spermatogenic precursors. J Cell Sci 115(Pt 24):4819–4826. doi:10.1242/jcs.00163

    Article  PubMed  Google Scholar 

  21. Atreya CD, Kulkarni S, Mohan KV (2004) Rubella virus P90 associates with the cytokinesis regulatory protein citron-K kinase and the viral infection and constitutive expression of P90 protein both induce cell cycle arrest following S phase in cell culture. Arch Virol 149(4):779–789. doi:10.1007/s00705-003-0267-6

    CAS  Article  PubMed  Google Scholar 

  22. Atreya CD, Mohan KV, Kulkarni S (2004) Rubella virus and birth defects: molecular insights into the viral teratogenesis at the cellular level. Birth Defects Res A Clin Mol Teratol 70(7):431–437. doi:10.1002/bdra.20045

    CAS  Article  PubMed  Google Scholar 

  23. Loomis RJ, Holmes DA, Elms A et al (2006) Citron kinase, a rho A effector, enhances HIV-1 virion production by modulating exocytosis. Traffic 7(12):1643–1653. doi:10.1111/j.1600-0854.2006.00503.x

    CAS  Article  PubMed  Google Scholar 

  24. Huang J, Zhang YL, Teng XM et al (2007) Down-regulation of SFRP1 as a putative tumor suppressor gene can contribute to human hepatocellular carcinoma. BMC Cancer 7:126. doi:10.1186/1471-2407-7-126

    Article  PubMed  Google Scholar 

  25. Livak KJ, Schmittgen TD (2001) Analysis of relative gene expression data using real-time quantitative PCR and the 2(-Delta Delta C(T)) method. Methods 25(4):402–408. doi:10.1006/meth.2001.1262

    CAS  Article  PubMed  Google Scholar 

  26. Wettschureck N, Offermanns S (2002) Rho/rho-kinase mediated signaling in physiology and pathophysiology. J Mol Med 80(10):629–638. doi:10.1007/s00109-002-0370-2

    CAS  Article  PubMed  Google Scholar 

  27. Zhang Z, Han L, Liu Y, Liang X, Sun W (2009) Up-regulation of tropomyosin related kinase B contributes to resistance to detachment-induced apoptosis in hepatoma multicellular aggregations. Mol Biol Rep 36(5):1211–1216. doi:10.1007/s11033-008-9299-z

    CAS  Article  PubMed  Google Scholar 

  28. Li H, Fu X, Chen Y et al (2005) Use of adenovirus-delivered siRNA to target oncoprotein p28GANK in hepatocellular carcinoma. Gastroenterology 128(7):2029–2041. doi:10.1053/j.gastro.2005.03.001

    CAS  Article  PubMed  Google Scholar 

  29. Chen G, Qiao Y, Yao J et al. Construction of NF-kappaB-targeting RNAi adenovirus vector and the effect of NF-kappaB pathway on proliferation and apoptosis of vascular endothelial cells. Mol Biol Rep. doi:10.1007/s11033-010-9977-5

  30. Di Cunto F, Calautti E, Hsiao J et al (1998) Citron rho-interacting kinase, a novel tissue-specific ser/thr kinase encompassing the rho-Rac-binding protein citron. J Biol Chem 273(45):29706–29711. doi:10.1074/jbc.273.45.29706

    CAS  Article  PubMed  Google Scholar 

  31. Genda T, Sakamoto M, Ichida T et al (1999) Cell motility mediated by rho and rho-associated protein kinase plays a critical role in intrahepatic metastasis of human hepatocellular carcinoma. Hepatology 30(4):1027–1036. doi:10.1002/hep.510300420

    CAS  Article  PubMed  Google Scholar 

  32. Somlyo AV, Bradshaw D, Ramos S et al (2000) Rho-kinase inhibitor retards migration and in vivo dissemination of human prostate cancer cells. Biochem Biophys Res Commun 269(3):652–659. doi:10.1006/bbrc.2000.2343

    CAS  Article  PubMed  Google Scholar 

  33. Croft DR, Sahai E, Mavria G et al (2004) Conditional ROCK activation in vivo induces tumor cell dissemination and angiogenesis. Cancer Res 64(24):8994–9001

    CAS  Article  PubMed  Google Scholar 

  34. Kaneko K, Satoh K, Masamune A, Satoh A, Shimosegawa T (2002) Expression of ROCK-1 in human pancreatic cancer: its down-regulation by morpholino oligo antisense can reduce the migration of pancreatic cancer cells in vitro. Pancreas 24(3):251–257

    Article  PubMed  Google Scholar 

  35. Wang L, Xue L, Yan H, Li J, Lu Y (2009) Effects of ROCK inhibitor, Y-27632, on adhesion and mobility in esophageal squamous cell cancer cells. Mol Biol Rep. doi:10.1007/s11033-009-9645-9

  36. Ishizaki T, Uehata M, Tamechika I et al (2000) Pharmacological properties of Y-27632, a specific inhibitor of rho-associated kinases. Mol Pharmacol 57(5):976–983

    CAS  PubMed  Google Scholar 

Download references

Acknowledgments

This work was supported by grants from the China National Key Projects for Infectious Disease (2008ZX100002-020 and 2008ZX10002-021), International Scientific Collaborative Project (20072901) and Shanghai Commission for Science and Technology.

Author information

Affiliations

Authors

Corresponding author

Correspondence to Ze-Guang Han.

Rights and permissions

Reprints and Permissions

About this article

Cite this article

Fu, Y., Huang, J., Wang, KS. et al. RNA interference targeting CITRON can significantly inhibit the proliferation of hepatocellular carcinoma cells. Mol Biol Rep 38, 693–702 (2011). https://doi.org/10.1007/s11033-010-0156-5

Download citation

  • Received:

  • Accepted:

  • Published:

  • Issue Date:

  • DOI: https://doi.org/10.1007/s11033-010-0156-5

Keywords

  • CITRON
  • Cytokinesis
  • Hepatocellular carcinoma
  • RNA interference