Abstract
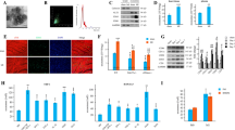
Endothelial nitric oxide synthase (eNOS) and nitric oxide (NO) may play an important role in attenuating cardiac remodeling and apoptosis after myocardial infarction. However, the anti-inflammation effects of eNOS in infarcted myocardium and the role of MAPK signaling in eNOS/NO mediated cardiac remodeling have not yet been elucidated. Adenovirus carrying Human eNOS gene was delivered locally into heart 4 days prior to induction of myocardial infarction (MI) by left anterior descending coronary artery ligation. Monocyte/macrophage infiltration was detected by ED-1 immunohistochemistry. Western blot was employed to examine the activation of MAPK. eNOS gene transfer significantly reduced myocardial infarct size and improved cardiac contractility as well as left ventricle (LV) diastolic function at 7 days after MI. In addition, eNOS gene transfer decreased monocyte/macrophage infiltration in the infarct region of the heart. Phosphorylation of MAPK after MI were also dramatically reduced by eNOS gene transfer. All the protective effects of eNOS were blocked by N(ω)-nitro-l-arginine methyl ester (L-NAME) administration, indicating a NO-mediated event. These results demonstrate that the eNOS/NO system provides cardiac protection after MI injury through inhibition of inflammation and suppression of MAPK signaling.


Similar content being viewed by others
References
Sia YT, Parker TG, Liu P, Tsoporis JN, Adam A (2002) Improved post-myocardial infarction survival with probucol in rats: effects on left ventricular function, morphology, cardiac oxidative stress and cytokine expression. J Am Coll Cardiol 39:148–156
Krijnen PA, Meischl C, Hack CE, Meijer CJ, Visser CA, Roos D, Niessen HW (2003) Increased Nox2 expression in human cardiomyocytes after acute myocardial infarction. J Clin Pathol 56:194–199
Scherrer-Crosbie M, Ullrich R, Bloch KD, Nakajima H, Nasseri B, Aretz HT, Lindsey ML, Vançon AC, Huang PL, Lee RT, Zapol WM, Picard MH (2001) Endothelial nitric oxide synthase limits left ventricular remodeling after myocardial infarction in mice. Circulation 104:1286–1291
Jones SP, Greer JJ, van Haperen R, Duncker DJ, de Crom R, Lefer DJ (2003) Endothelial nitric oxide synthase overexpression attenuates congestive heart failure in mice. Proc Natl Acad Sci USA 100:4891–4896
Yin H, Chao L, Chao J (2008) Nitric oxide mediates cardiac protection of tissue kallikrein by reducing inflammation and ventricular remodeling after myocardial ischemia/reperfusion. Life Sci 82(3–4):156–165
Li J, Zhang H, Wu F (2008) Insulin inhibits tumor necrosis factor-alpha induction in myocardial ischemia/reperfusion: role of Akt and endothelial nitric oxide synthase phosphorylation. Crit Care Med 36(5):1551–1558
Yoshiyama M, Omura T, Takeuchi K, Kim S, Shimada K, Yamagishi H, Teragaki M, Akioka K, Iwao H, Yoshikawa J (2001) Angiotensin blockade inhibits increased JNKs, AP-1 and NF-κB DNA-binding activities in myocardial infarcted rats. J Mol Cell Cardiol 33:799–810
Kyriakis JM, Avruch J (1996) Sounding the alarm: protein kinase cascades activated by stress and inflammation. J Biol Chem 271:24313–24316
Misko TP, Schilling RJ, Salvemini D (1993) A fluorometric assay for the measurement of nitrite in biological samples. Anal Biochem 214:11–16
Suzuki H, Eguchi K, Ohtsu H, Higuchi S, Dhobale S, Frank GD, Motley ED, Eguchi S (2006) Activation of endothelial nitric oxide synthase by the angiotensin II type 1 receptor. Endocrinology 147:5914–5920
Yamakuchi M, Greer JJ, Cameron SJ, Matsushita K, Morrell CN, Talbot-Fox K, Baldwin WM III, Lefer DJ, Lowenstein CJ (2005) HMG-CoA reductase inhibitors inhibit endothelial exocytosis and decrease myocardial infarct size. Circ Res 96:1185–1192
Takahashi K, Fukushima S, Yamahara K, Yashiro K, Shintani Y, Coppen SR, Salem HK, Brouilette SW, Yacoub MH, Suzuki K (2008) Modulated inflammation by injection of high-mobility group box 1 recovers post-infarction chronically failing heart. Circulation 118(14 Suppl):S106–S114
Bujak M, Dobaczewski M, Chatila K, Mendoza LH, Li N, Reddy A, Frangogiannis NG (2009) Interleukin-1 receptor type I signaling critically regulates infarct healing and cardiac remodeling. Am J Pathol 173(1):57–67
Ockaili R, Natarajan R, Salloum F, Fisher BJ, Jones D, Fowler AA III, Kukreja RC (2005) HIF-1 activation attenuates postischemic myocardial injury: role for heme oxygenase-1 in modulating microvascular chemokine generation. Am J Physiol Heart Circ Physiol 289(2):H542–H548
Sawyer DB, Siwik DA, Xiao L, Pimentel DR, Singh K, Colucci WS (2002) Role of oxidative stress in myocardial hypertrophy and failure. J Mol Cell Cardiol 34:379–388
Hoffmeyer MR, Scalia R, Ross CR, Jones SP, Lefer DJ (2000) PR-39, a potent neutrophil inhibitor, attenuates myocardial ischemia-reperfusion injury in mice. Am J Physiol Heart Circ Physiol 279:H2824–H2828
Lu L, Zhang JQ, Ramires FJ, Sun Y (2004) Molecular and cellular events at the site of myocardial infarction: from the perspective of rebuilding myocardial tissue. Biochem Biophys Res Commun 320:907–913
Author information
Authors and Affiliations
Corresponding author
Additional information
Lei Lei Chen and Tie Bin Zhu have contributed equally to this article.
Rights and permissions
About this article
Cite this article
Chen, LL., Zhu, T.B., Yin, H. et al. Inhibition of MAPK signaling by eNOS gene transfer improves ventricular remodeling after myocardial infarction through reduction of inflammation. Mol Biol Rep 37, 3067–3072 (2010). https://doi.org/10.1007/s11033-009-9879-6
Received:
Accepted:
Published:
Issue Date:
DOI: https://doi.org/10.1007/s11033-009-9879-6


