Skip to main content

Exosomes from human umbilical cord Mesenchymal stem cells attenuates stress-induced hippocampal dysfunctions

Abstract

Human Mesenchymal Stem Cells (MSCs) especially human umbilical cord MSCs is the novel regenerative cell resource for regenerative therapy. However, the biological underpinning of MSCs in neuroprotections requires deep understanding. Exosomes is an important biological factor due to its multiple types of contents with various biological function. In current study, we collected the exosome from umbilical cord mesenchymal stem cells (hUC-MSCs) and tested the neuroprotective effects to brain stress. Proteomic analysis indicates significant enriched protein components display the functions in metabolic regulation. We then injected the exosome (MSC-Ex) to adult mice by i.v injection. On physiological level, treatment of MSC-Ex increased the adiponectin level in peripheral central nervous system (CNS). Moreover, MSC-Ex significantly accelerated the differentiation of adult neural stem cells but did not benefit the related cognitive behavior. We then created acute brain disorder model with STZ intra-hippocampal injection. Compared with STZ group, treatment of MSC-Ex improved cognitive function. Moreover, MSC-Ex promotes hippocampal neurogenesis that was suppressed by STZ injection. In conclusion, hUC-MSCs derived exosome would exert the neural regenerative effects associating with its metabolism regulatory capacity.

This is a preview of subscription content, access via your institution.

Fig. 1
Fig. 2
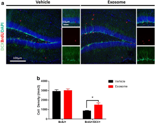
Fig. 3
Fig. 4
Fig. 5
Fig. 6
Fig. 7

References

  • Ankrum JA, Ong JF, Karp JM (2014) Mesenchymal stem cells: immune evasive, not immune privileged. Nat Biotechnol 32:252–260

    Article  CAS  Google Scholar 

  • Boysen M (1973) Mediastinal emphysema. Tidsskr Nor Laegeforen 93:847–849

    PubMed  CAS  Google Scholar 

  • Colombo M, Raposo G, Thery C (2014) Biogenesis, secretion, and intercellular interactions of exosomes and other extracellular vesicles. Annu Rev Cell Dev Biol 30:255–289

    Article  CAS  Google Scholar 

  • da Silva Meirelles L, Chagastelles PC, Nardi NB (2006) Mesenchymal stem cells reside in virtually all post-natal organs and tissues. J Cell Sci 119:2204–2213

    Article  CAS  Google Scholar 

  • Dashwood MR, Andrews HE, Wei ET (1987) Binding of [125I]Tyr-corticotropin-releasing factor to rabbit aorta is reduced by removal of the endothelium. Eur J Pharmacol 135:111–112

    Article  CAS  Google Scholar 

  • Diniz BS, Teixeira AL, Campos AC, Miranda AS, Rocha NP, Talib LL, Gattaz WF, Forlenza OV (2012) Reduced serum levels of adiponectin in elderly patients with major depression. J Psychiatr Res 46:1081–1085

    Article  Google Scholar 

  • Escola JM, Kleijmeer MJ, Stoorvogel W, Griffith JM, Yoshie O, Geuze HJ (1998) Selective enrichment of tetraspan proteins on the internal vesicles of multivesicular endosomes and on exosomes secreted by human B-lymphocytes. J Biol Chem 273:20121–20127

    Article  CAS  Google Scholar 

  • Gao C, Liu Y, Jiang Y, Ding J, Li L (2014) Geniposide ameliorates learning memory deficits, reduces tau phosphorylation and decreases apoptosis via GSK3beta pathway in streptozotocin-induced alzheimer rat model. Brain Pathol 24:261–269

    Article  CAS  Google Scholar 

  • Gao C, Wang Q, Chung SK, Shen J (2017) Crosstalk of metabolic factors and neurogenic signaling in adult neurogenesis: implication of metabolic regulation for mental and neurological diseases. Neurochem Int 106:24–36

    Article  CAS  Google Scholar 

  • Gao C, Chen X, Xu A, Cheng K, Shen J (2018) Adaptor protein APPL2 affects adult antidepressant behaviors and hippocampal neurogenesis via regulating the sensitivity of glucocorticoid receptor. Mol Neurobiol 55:5537–5547

    Article  CAS  Google Scholar 

  • Gault VA, Holscher C (2018) GLP-1 receptor agonists show neuroprotective effects in animal models of diabetes. Peptides 100:101–107

    Article  CAS  Google Scholar 

  • Halfon S, Abramov N, Grinblat B, Ginis I (2011) Markers distinguishing mesenchymal stem cells from fibroblasts are downregulated with passaging. Stem Cells Dev 20:53–66

    Article  CAS  Google Scholar 

  • Hegmans JP, Hemmes A, Aerts JG, Hoogsteden HC, Lambrecht BN (2005) Immunotherapy of murine malignant mesothelioma using tumor lysate-pulsed dendritic cells. Am J Respir Crit Care Med 171:1168–1177

    Article  Google Scholar 

  • Hoban DB, Howard L, Dowd E (2015) GDNF-secreting mesenchymal stem cells provide localized neuroprotection in an inflammation-driven rat model of Parkinson's disease. Neuroscience 303:402–411

    Article  CAS  Google Scholar 

  • Ji S, Lin S, Chen J, Huang X, Wei CC, Li Z, Tang S (2018) Neuroprotection of transplanting human umbilical cord mesenchymal stem cells in a microbead induced ocular hypertension rat model. Curr Eye Res 43:810–820

    Article  CAS  Google Scholar 

  • Kern S, Eichler H, Stoeve J, Kluter H, Bieback K (2006) Comparative analysis of mesenchymal stem cells from bone marrow, umbilical cord blood, or adipose tissue. Stem Cells 24:1294–1301

    Article  CAS  Google Scholar 

  • Kowal EJK, Ter-Ovanesyan D, Regev A, Church GM (2017) Extracellular vesicle isolation and analysis by western blotting. Methods Mol Biol 1660:143–152

    Article  CAS  Google Scholar 

  • Krampera M, Sartoris S, Liotta F, Pasini A, Angeli R, Cosmi L, Andreini A, Mosna F, Bonetti B, Rebellato E, Testi MG, Frosali F, Pizzolo G, Tridente G, Maggi E, Romagnani S, Annunziato F (2007) Immune regulation by mesenchymal stem cells derived from adult spleen and thymus. Stem Cells Dev 16:797–810

    Article  CAS  Google Scholar 

  • Kubo SH, Cody RJ, Covit AB, Feldschuh J, Laragh JH (1986) The effects of verapamil on renal blood flow, renal function, and neurohormonal profiles in patients with moderate to severe hypertension. J Clin Hypertens 2:38S–46S

    PubMed  CAS  Google Scholar 

  • Li A, Yau SY, Machado S, Yuan TF, So KF (2015a) Adult neurogenic and antidepressant effects of adiponectin: a potential replacement for exercise? CNS Neurol Disord Drug Targets 14:1129–1144

    Article  CAS  Google Scholar 

  • Li T, Xia M, Gao Y, Chen Y, Xu Y (2015b) Human umbilical cord mesenchymal stem cells: an overview of their potential in cell-based therapy. Expert Opin Biol Ther 15:1293–1306

    Article  CAS  Google Scholar 

  • Louyot P, Pourel J, Delagoutte JP, Zanetti A (1975) Unusual aspects of bone fractures in Paget's disease. Rev Rhum Mal Osteoartic 42:653–660

    PubMed  CAS  Google Scholar 

  • Ma Z, Zang T, Birnbaum SG, Wang Z, Johnson JE, Zhang CL, Parada LF (2017) TrkB dependent adult hippocampal progenitor differentiation mediates sustained ketamine antidepressant response. Nat Commun 8:1668

    Article  CAS  Google Scholar 

  • Mathew B, Ravindran S, Liu X, Torres L, Chennakesavalu M, Huang CC, Feng L, Zelka R, Lopez J, Sharma M, Roth S (2019) Mesenchymal stem cell-derived extracellular vesicles and retinal ischemia-reperfusion. Biomaterials 197:146–160

    Article  CAS  Google Scholar 

  • Miranda MA, St Pierre CL, Macias-Velasco JF, Nguyen HA, Schmidt H, Agnello LT, Wayhart JP, Lawson HA (2019) Dietary iron interacts with genetic background to influence glucose homeostasis. Nutr Metab (Lond) 16:13

    Article  Google Scholar 

  • Mishra SK, Singh S, Shukla S, Shukla R (2018) Intracerebroventricular streptozotocin impairs adult neurogenesis and cognitive functions via regulating neuroinflammation and insulin signaling in adult rats. Neurochem Int 113:56–68

    Article  CAS  Google Scholar 

  • Mokarizadeh A, Delirezh N, Morshedi A, Mosayebi G, Farshid AA, Mardani K (2012) Microvesicles derived from mesenchymal stem cells: potent organelles for induction of tolerogenic signaling. Immunol Lett 147:47–54

    Article  CAS  Google Scholar 

  • Pan BT, Johnstone RM (1983) Fate of the transferrin receptor during maturation of sheep reticulocytes in vitro: selective externalization of the receptor. Cell 33:967–978

    Article  CAS  Google Scholar 

  • Quansah E, Peelaerts W, Langston JW, Simon DK, Colca J, Brundin P (2018) Targeting energy metabolism via the mitochondrial pyruvate carrier as a novel approach to attenuate neurodegeneration. Mol Neurodegener 13:28

    Article  CAS  Google Scholar 

  • Sachdeva AK, Misra S, Pal Kaur I, Chopra K (2015) Neuroprotective potential of sesamol and its loaded solid lipid nanoparticles in ICV-STZ-induced cognitive deficits: behavioral and biochemical evidence. Eur J Pharmacol 747:132–140

    Article  CAS  Google Scholar 

  • Saunderson SC, Schuberth PC, Dunn AC, Miller L, Hock BD, MacKay PA, Koch N, Jack RW, McLellan AD (2008) Induction of exosome release in primary B cells stimulated via CD40 and the IL-4 receptor. J Immunol 180:8146–8152

    Article  CAS  Google Scholar 

  • Simons M, Raposo G (2009) Exosomes--vesicular carriers for intercellular communication. Curr Opin Cell Biol 21:575–581

    Article  CAS  Google Scholar 

  • Sokolova V, Ludwig AK, Hornung S, Rotan O, Horn PA, Epple M, Giebel B (2011) Characterisation of exosomes derived from human cells by nanoparticle tracking analysis and scanning electron microscopy. Colloids Surf B Biointerfaces 87:146–150

    Article  CAS  Google Scholar 

  • Sun P, Hua Q, Schmitt AG (2016) Energy metabolism, adult neurogenesis and their possible roles in Alzheimer's disease: a brief overview. Curr Top Med Chem 16:493–502

    Article  CAS  Google Scholar 

  • Thery C, Ostrowski M, Segura E (2009) Membrane vesicles as conveyors of immune responses. Nat Rev Immunol 9:581–593

    Article  CAS  Google Scholar 

  • Thundyil J, Pavlovski D, Sobey CG, Arumugam TV (2012) Adiponectin receptor signalling in the brain. Br J Pharmacol 165:313–327

    Article  CAS  Google Scholar 

  • Tsai MS, Hwang SM, Chen KD, Lee YS, Hsu LW, Chang YJ, Wang CN, Peng HH, Chang YL, Chao AS, Chang SD, Lee KD, Wang TH, Wang HS, Soong YK (2007) Functional network analysis of the transcriptomes of mesenchymal stem cells derived from amniotic fluid, amniotic membrane, cord blood, and bone marrow. Stem Cells 25:2511–2523

    Article  CAS  Google Scholar 

  • Valadi H, Ekstrom K, Bossios A, Sjostrand M, Lee JJ, Lotvall JO (2007) Exosome-mediated transfer of mRNAs and microRNAs is a novel mechanism of genetic exchange between cells. Nat Cell Biol 9:654–659

    Article  CAS  Google Scholar 

  • Wang L, Pei S, Han L, Guo B, Li Y, Duan R, Yao Y, Xue B, Chen X, Jia Y (2018) Mesenchymal stem cell-derived exosomes reduce A1 astrocytes via downregulation of phosphorylated NFkappaB P65 subunit in spinal cord injury. Cell Physiol Biochem 50:1535–1559

    Article  CAS  Google Scholar 

  • Zoller M (2009) Tetraspanins: push and pull in suppressing and promoting metastasis. Nat Rev Cancer 9:40–55

    Article  CAS  Google Scholar 

Download references

Acknowledgements

This research was supported by National Natural Science Foundation of China (81370312), and Shanxi National Natural Science Foundation (201801D121313). We thank the support from Department of Gynaecology and Obstetrics, Second Hospital Shanxi Medical University.

Author information

Affiliations

Authors

Corresponding author

Correspondence to Bo Niu.

Ethics declarations

Conflict of interests

All authors in this study have no conflict of interest.

Additional information

Publisher’s note

Springer Nature remains neutral with regard to jurisdictional claims in published maps and institutional affiliations.

Rights and permissions

Reprints and Permissions

About this article

Verify currency and authenticity via CrossMark

Cite this article

Niu, Y., Wang, X., Li, M. et al. Exosomes from human umbilical cord Mesenchymal stem cells attenuates stress-induced hippocampal dysfunctions. Metab Brain Dis 35, 1329–1340 (2020). https://doi.org/10.1007/s11011-019-00514-0

Download citation

  • Received:

  • Accepted:

  • Published:

  • Issue Date:

  • DOI: https://doi.org/10.1007/s11011-019-00514-0

Keywords

  • Human umbilical cord Mesenchymal stem cells
  • Exosome
  • Neurodegeneration