Skip to main content

Circular RNA circ_0124644 exacerbates the ox-LDL-induced endothelial injury in human vascular endothelial cells through regulating PAPP-A by acting as a sponge of miR-149-5p

Abstract

The modulatory roles of numerous circular RNAs (circRNAs) have been exposited in atherosclerosis (AS). Our study paid attention to the function of circRNA_ 0124644 (circ_0124644) in AS development, as well as its functional mechanism. The AS cell model was established by the treatment of oxidized low-density lipoprotein (ox-LDL) to human vascular endothelial cells (HUVECs). Cell proliferation and cycle were severally measured by Cell Counting Kit-8 (CCK-8) and cell cycle detection kit. The examination of apoptosis rate was executed through flow cytometry. Western blot was exploited for detecting the associated proteins. The expression levels of circ_0124644 and microRNA-149-5p (miR-149-5p) and pregnancy-associated plasma protein-A (PAPP-A) were assayed using quantitative real-time polymerase chain reaction. The combination of targets was validated via the dual-luciferase reporter assay, RNA immunoprecipitation (RIP), and RNA pull-down assay. Clonal capacity was analyzed using colony formation assay. Ox-LDL restrained HUVECs proliferation and cycle, but facilitated apoptosis. Circ_0124644 expression was increased, while miR-149-5p was downregulated in ox-LDL-treated HUVECs. Besides, circ_0124644 served as a molecular sponge of miR-149-5p and intensified the ox-LDL-induced HUVECs injury by sponging miR-149-5p. PAPP-A was a target of miR-149-5p and miR-149-5p could mitigate the HUVECs injury caused by ox-LDL through inhibiting PAPP-A. Moreover, PAPP-A was positively regulated by circ_0124644 via the miR-149-5p. In this report, we concluded the promoted role of circ_0124644 in the ox-LDL-induced endothelial injury of HUVECs via the miR-149-5p/PAPP-A axis with an emphasis on its diagnostic and therapeutic values in AS.

This is a preview of subscription content, access via your institution.

Fig. 1
Fig. 2
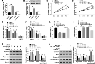
Fig. 3
Fig. 4
Fig. 5
Fig. 6
Fig. 7

References

  1. Lusis AJ (2000) Atherosclerosis. Nature 407:233–241. https://doi.org/10.1038/35025203

    CAS  Article  PubMed  PubMed Central  Google Scholar 

  2. Li CY, Ma L, Yu B (2017) Circular RNA hsa_circ_0003575 regulates oxLDL induced vascular endothelial cells proliferation and angiogenesis. Biomed Pharmacother 95:1514–1519. https://doi.org/10.1016/j.biopha.2017.09.064

    CAS  Article  PubMed  Google Scholar 

  3. Mannarino E, Pirro M (2008) Endothelial injury and repair: a novel theory for atherosclerosis. Angiology 59:69S–72S. https://doi.org/10.1177/0003319708320761

    Article  PubMed  Google Scholar 

  4. Paone S, Baxter AA, Hulett MD, Poon IKH (2019) Endothelial cell apoptosis and the role of endothelial cell-derived extracellular vesicles in the progression of atherosclerosis. Cell Mol Life Sci 76:1093–1106. https://doi.org/10.1007/s00018-018-2983-9

    CAS  Article  PubMed  Google Scholar 

  5. Fasolo F, Di Gregoli K, Maegdefessel L, Johnson JL (2019) Non-coding RNAs in cardiovascular cell biology and atherosclerosis. Cardiovasc Res 115:1732–1756. https://doi.org/10.1093/cvr/cvz203

    CAS  Article  PubMed  Google Scholar 

  6. Ebbesen KK, Hansen TB, Kjems J (2017) Insights into circular RNA biology. RNA Biol 14:1035–1045. https://doi.org/10.1080/15476286.2016.1271524

    Article  PubMed  Google Scholar 

  7. Pan RY, Zhao CH, Yuan JX, Zhang YJ, Jin JL, Gu MF, Mao ZY, Sun HJ, Jia QW, Ji MY, Zhang J, Wang LS, Ma WZ, Ma WQ, Ding JD, Jia EZ (2019) Circular RNA profile in coronary artery disease. Am J Transl Res 11:7115–7125

    CAS  PubMed  PubMed Central  Google Scholar 

  8. Holdt LM, Stahringer A, Sass K, Pichler G, Kulak NA, Wilfert W, Kohlmaier A, Herbst A, Northoff BH, Nicolaou A, Gabel G, Beutner F, Scholz M, Thiery J, Musunuru K, Krohn K, Mann M, Teupser D (2016) Circular non-coding RNA ANRIL modulates ribosomal RNA maturation and atherosclerosis in humans. Nat Commun 7:12429. https://doi.org/10.1038/ncomms12429

    CAS  Article  PubMed  PubMed Central  Google Scholar 

  9. Zhao Z, Li X, Gao C, Jian D, Hao P, Rao L, Li M (2017) Peripheral blood circular RNA hsa_circ_0124644 can be used as a diagnostic biomarker of coronary artery disease. Sci Rep 7:39918. https://doi.org/10.1038/srep39918

    CAS  Article  PubMed  PubMed Central  Google Scholar 

  10. Schober A, Weber C (2016) Mechanisms of MicroRNAs in atherosclerosis. Annu Rev Pathol 11:583–616. https://doi.org/10.1146/annurev-pathol-012615-044135

    CAS  Article  PubMed  Google Scholar 

  11. Qun L, Wenda X, Weihong S, Jianyang M, Wei C, Fangzhou L, Zhenyao X, Pingjin G (2016) miRNA-27b modulates endothelial cell angiogenesis by directly targeting Naa15 in atherogenesis. Atherosclerosis 254:184–192. https://doi.org/10.1016/j.atherosclerosis.2016.10.007

    CAS  Article  PubMed  Google Scholar 

  12. Zhang X, Wang Z, Li W, Huang R, Zheng D, Bi G (2019) MicroRNA-217-5p ameliorates endothelial cell apoptosis induced by ox-LDL by targeting CLIC4. Nutr Metab Cardiovasc Dis. https://doi.org/10.1016/j.numecd.2019.09.027

    Article  PubMed  Google Scholar 

  13. Ye ZM, Yang S, Xia YP, Hu RT, Chen S, Li BW, Chen SL, Luo XY, Mao L, Li Y, Jin H, Qin C, Hu B (2019) LncRNA MIAT sponges miR-149-5p to inhibit efferocytosis in advanced atherosclerosis through CD47 upregulation. Cell Death Dis 10:138. https://doi.org/10.1038/s41419-019-1409-4

    CAS  Article  PubMed  PubMed Central  Google Scholar 

  14. Lee S, Vasudevan S (2013) Post-transcriptional stimulation of gene expression by microRNAs. Adv Exp Med Biol 768:97–126. https://doi.org/10.1007/978-1-4614-5107-5_7

    CAS  Article  PubMed  Google Scholar 

  15. Dembic M, Hedley PL, Torp-Pedersen C, Kober L, Christiansen M (2017) Pregnancy-associated plasma protein-A (PAPP-A) and the proform of the eosinophil major basic protein (ProMBP) are associated with increased risk of death in heart failure patients. Scand J Clin Lab Invest 77:352–357. https://doi.org/10.1080/00365513.2017.1325926

    CAS  Article  PubMed  Google Scholar 

  16. Yu XH, He LH, Gao JH, Zhang DW, Zheng XL, Tang CK (2018) Pregnancy-associated plasma protein-A in atherosclerosis: molecular marker, mechanistic insight, and therapeutic target. Atherosclerosis 278:250–258. https://doi.org/10.1016/j.atherosclerosis.2018.10.004

    CAS  Article  PubMed  Google Scholar 

  17. Lu J, Mitra S, Wang X, Khaidakov M, Mehta JL (2011) Oxidative stress and lectin-like ox-LDL-receptor LOX-1 in atherogenesis and tumorigenesis. Antioxid Redox Signal 15:2301–2333. https://doi.org/10.1089/ars.2010.3792

    CAS  Article  PubMed  Google Scholar 

  18. Livak KJ, Schmittgen TD (2001) Analysis of relative gene expression data using real-time quantitative PCR and the 2(-Delta Delta C(T)) Method. Methods 25:402–408. https://doi.org/10.1006/meth.2001.1262

    CAS  Article  PubMed  PubMed Central  Google Scholar 

  19. Panda AC (2018) Circular RNAs Act as miRNA Sponges. Adv Exp Med Biol 1087:67–79. https://doi.org/10.1007/978-981-13-1426-1_6

    CAS  Article  PubMed  Google Scholar 

  20. Ni WJ, Leng XM (2016) miRNA-dependent activation of mRNA translation. Microrna 5:83–86. https://doi.org/10.2174/2211536605666160825151201

    CAS  Article  PubMed  Google Scholar 

  21. Afonso-Grunz F, Muller S (2015) Principles of miRNA-mRNA interactions: beyond sequence complementarity. Cell Mol Life Sci 72:3127–3141. https://doi.org/10.1007/s00018-015-1922-2

    CAS  Article  PubMed  Google Scholar 

  22. Charoenphol P, Mocherla S, Bouis D, Namdee K, Pinsky DJ, Eniola-Adefeso O (2011) Targeting therapeutics to the vascular wall in atherosclerosis–carrier size matters. Atherosclerosis 217:364–370. https://doi.org/10.1016/j.atherosclerosis.2011.04.016

    CAS  Article  PubMed  Google Scholar 

  23. Fredman G, Tabas I (2017) Boosting inflammation resolution in atherosclerosis: the next frontier for therapy. Am J Pathol 187:1211–1221. https://doi.org/10.1016/j.ajpath.2017.01.018

    CAS  Article  PubMed  PubMed Central  Google Scholar 

  24. Wang C, Niimi M, Watanabe T, Wang Y, Liang J, Fan J (2018) Treatment of atherosclerosis by traditional Chinese medicine: questions and quandaries. Atherosclerosis 277:136–144. https://doi.org/10.1016/j.atherosclerosis.2018.08.039

    CAS  Article  PubMed  Google Scholar 

  25. Kattoor AJ, Kanuri SH, Mehta JL (2019) Role of Ox-LDL and LOX-1 in atherogenesis. Curr Med Chem 26:1693–1700. https://doi.org/10.2174/0929867325666180508100950

    CAS  Article  PubMed  Google Scholar 

  26. Cao Y, Yuan G, Zhang Y, Lu R (2018) High glucose-induced circHIPK3 downregulation mediates endothelial cell injury. Biochem Biophys Res Commun 507:362–368. https://doi.org/10.1016/j.bbrc.2018.11.041

    CAS  Article  PubMed  Google Scholar 

  27. Yuan J, Chen M, Xu Q, Liang J, Chen R, Xiao Y, Fang M, Chen L (2017) Effect of the diabetic environment on the expression of MiRNAs in endothelial cells: Mir-149-5p restoration ameliorates the high glucose-induced expression of TNF-alpha and ER stress markers. Cell Physiol Biochem 43:120–135. https://doi.org/10.1159/000480330

    CAS  Article  PubMed  Google Scholar 

  28. Tang SL, Zhao ZW, Liu SM, Wang G, Yu XH, Zou J, Wang SQ, Dai XY, Fu MG, Zheng XL, Zhang DW, Fu H, Tang CK (2019) Pregnancy-associated plasma protein-A accelerates atherosclerosis by regulating reverse cholesterol transport and inflammation. Circ J 83:515–523. https://doi.org/10.1253/circj.CJ-18-0700

    CAS  Article  PubMed  Google Scholar 

  29. Zhang F, Zhang R, Zhang X, Wu Y, Li X, Zhang S, Hou W, Ding Y, Tian J, Sun L, Kong X (2018) Comprehensive analysis of circRNA expression pattern and circRNA-miRNA-mRNA network in the pathogenesis of atherosclerosis in rabbits. Aging (Albany NY) 10:2266–2283. https://doi.org/10.18632/aging.101541

    CAS  Article  Google Scholar 

  30. Li M, Duan L, Li Y, Liu B (2019) Long noncoding RNA/circular noncoding RNA-miRNA-mRNA axes in cardiovascular diseases. Life Sci 233:116440. https://doi.org/10.1016/j.lfs.2019.04.066

    CAS  Article  PubMed  Google Scholar 

Download references

Author information

Affiliations

Authors

Corresponding author

Correspondence to Gang Wang.

Ethics declarations

Conflict of interest

The authors declare that they have no conflicts of interest.

Additional information

Publisher's Note

Springer Nature remains neutral with regard to jurisdictional claims in published maps and institutional affiliations.

Electronic supplementary material

Below is the link to the electronic supplementary material.

11010_2020_3764_MOESM1_ESM.tif

Supplemental Fig. 1. Circ_0124644 promoted the ox-LDL-induced colony formation inhibition in HUVECs. The colony formation assay was administrated to analyze the function of si-circ_0124644 or circ_0124644 on colony formation capacity in ox-LDL-treated HUVECs. (TIF 811 kb)

Rights and permissions

Reprints and Permissions

About this article

Verify currency and authenticity via CrossMark

Cite this article

Wang, G., Li, Y., Liu, Z. et al. Circular RNA circ_0124644 exacerbates the ox-LDL-induced endothelial injury in human vascular endothelial cells through regulating PAPP-A by acting as a sponge of miR-149-5p. Mol Cell Biochem 471, 51–61 (2020). https://doi.org/10.1007/s11010-020-03764-0

Download citation

  • Received:

  • Accepted:

  • Published:

  • Issue Date:

  • DOI: https://doi.org/10.1007/s11010-020-03764-0

Keywords

  • Circ_0124644
  • Ox-LDL
  • Vascular endothelial cells
  • miR-149-5p
  • PAPP-A