Skip to main content

Long non-coding RNA LINC00504 regulates the Warburg effect in ovarian cancer through inhibition of miR-1244

Abstract

Ovarian cancer (OC) is the most lethal gynecologic malignancy and long non-coding RNAs (lncRNAs) have been acknowledged as important regulators in human OC. This study aimed to investigate the function and underlying mechanisms of LINC00504 in OC. The expression levels of LINC00504 in human OC tissues and cell lines were investigated by qRT-PCR analysis. The OC cell proliferation, and apoptosis were evaluated by MTT assay, colony-formation assay, Caspase-3 activity assay, and nucleosome ELISA assay, respectively. The metabolic shift in OC cells was examined by aerobic glycolysis analysis. Dual-luciferase activity reporter assay and mRNA–miRNA pull-down assay were conducted to validate the interaction between LINC00504 and miR-1244. LINC00504 was upregulated in OC cell lines and specimens. Knockdown of LINC00504 inhibited cell proliferation, enhanced apoptosis, decreased glycolysis-related gene (PKM2, HK2, and PDK1) expression, and altered aerobic glycolysis in OC cells and vice versa. LINC00504 downregulated miR-1244 expression levels by acting as an endogenous sponge of miR-1244. Inhibition of miR-1244 diminished the effects of LINC00504 on OC cells. Our study shows that LINC00504 promotes OC cell progression and stimulates aerobic glycolysis by interacting with miR-1244, which indicates that LINC00504 might act as a promising therapeutic target for OC treatment.

This is a preview of subscription content, access via your institution.

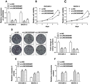
Fig. 1
Fig. 2
Fig. 3
Fig. 4
Fig. 5
Fig. 6

References

  1. Bray F et al (2018) Global cancer statistics 2018: GLOBOCAN estimates of incidence and mortality worldwide for 36 cancers in 185 countries. CA Cancer J Clin 68(6):394–424

    PubMed  PubMed Central  Article  Google Scholar 

  2. Rauh-Hain JA et al (2011) Ovarian cancer screening and early detection in the general population. Rev Obstet Gynecol 4(1):15–21

    PubMed  PubMed Central  Google Scholar 

  3. Reid BM, Permuth JB, Sellers TA (2017) Epidemiology of ovarian cancer: a review. Cancer Biol Med 14(1):9–32

    CAS  PubMed  PubMed Central  Article  Google Scholar 

  4. Desai A et al (2014) Epithelial ovarian cancer: an overview. World J Transl Med 3(1):1–8

    PubMed  PubMed Central  Article  Google Scholar 

  5. Doubeni CA, Doubeni AR, Myers AE (2016) Diagnosis and management of ovarian cancer. Am Fam Physician 93(11):937–944

    PubMed  Google Scholar 

  6. Orr B, Edwards RP (2018) Diagnosis and treatment of ovarian cancer. Hematol Oncol Clin North Am 32(6):943–964

    PubMed  Article  Google Scholar 

  7. Bhoola S, Hoskins WJ (2006) Diagnosis and management of epithelial ovarian cancer. Obstet Gynecol 107(6):1399–1410

    PubMed  Article  Google Scholar 

  8. Lee JY et al (2018) Changes in ovarian cancer survival during the 20 years before the era of targeted therapy. BMC Cancer 18(1):601

    PubMed  PubMed Central  Article  Google Scholar 

  9. Torre LA et al (2018) Ovarian cancer statistics, 2018. CA Cancer J Clin 68(4):284–296

    PubMed  PubMed Central  Article  Google Scholar 

  10. Razi S et al (2016) The incidence and mortality of ovarian cancer and their relationship with the Human Development Index in Asia. Ecancermedicalscience 10:628

    PubMed  PubMed Central  Article  Google Scholar 

  11. Thin KZ et al (2018) LncRNA-DANCR: a valuable cancer related long non-coding RNA for human cancers. Pathol Res Pract 214(6):801–805

    CAS  PubMed  Article  Google Scholar 

  12. Schmitt AM, Chang HY (2016) Long noncoding RNAs in cancer pathways. Cancer Cell 29(4):452–463

    CAS  PubMed  PubMed Central  Article  Google Scholar 

  13. Ji D et al (2018) The role of long non-coding RNA AFAP1-AS1 in human malignant tumors. Pathol Res Pract 214(10):1524–1531

    CAS  PubMed  Article  Google Scholar 

  14. Dianatpour A, Ghafouri-Fard S (2017) Long non coding RNA expression intersecting cancer and spermatogenesis: a systematic review. Asian Pac J Cancer Prev 18(10):2601–2610

    PubMed  PubMed Central  Google Scholar 

  15. Zampetaki A, Albrecht A, Steinhofel K (2018) Long non-coding RNA structure and function: is there a link? Front Physiol 9:1201

    PubMed  PubMed Central  Article  Google Scholar 

  16. Fang Y, Fullwood MJ (2016) Roles, functions, and mechanisms of long non-coding RNAs in cancer. Genomics Proteomics Bioinform 14(1):42–54

    Article  Google Scholar 

  17. Wang KC, Chang HY (2011) Molecular mechanisms of long noncoding RNAs. Mol Cell 43(6):904–914

    CAS  PubMed  PubMed Central  Article  Google Scholar 

  18. Cao J (2014) The functional role of long non-coding RNAs and epigenetics. Biol Proced Online 16:11

    PubMed  PubMed Central  Article  Google Scholar 

  19. Mattick JS, Makunin IV (2006) Non-coding RNA. Hum Mol Genet 15(1):R17–R29

    CAS  PubMed  Article  Google Scholar 

  20. Yang JX, Rastetter RH, Wilhelm D (2016) Non-coding RNAs: an introduction. Adv Exp Med Biol 886:13–32

    CAS  PubMed  Article  Google Scholar 

  21. Paraskevopoulou MD, Hatzigeorgiou AG (2016) Analyzing miRNA–LncRNA interactions. Methods Mol Biol 1402:271–286

    CAS  PubMed  Article  Google Scholar 

  22. Zhang Y et al (2017) Decoding noncoding RNAs: role of microRNAs and long noncoding RNAs in ocular neovascularization. Theranostics 7(12):3155–3167

    CAS  PubMed  PubMed Central  Article  Google Scholar 

  23. Hube F, Francastel C (2018) Coding and non-coding RNAs, the frontier has never been so blurred. Front Genet 9:140

    PubMed  PubMed Central  Article  Google Scholar 

  24. Huang B, Zhang R (2014) Regulatory non-coding RNAs: revolutionizing the RNA world. Mol Biol Rep 41(6):3915–3923

    CAS  PubMed  Article  Google Scholar 

  25. Liu SP et al (2013) Identification of differentially expressed long non-coding RNAs in human ovarian cancer cells with different metastatic potentials. Cancer Biol Med 10(3):138–141

    CAS  PubMed  PubMed Central  Google Scholar 

  26. Qiu JJ et al (2014) Expression and clinical significance of estrogen-regulated long non-coding RNAs in estrogen receptor alpha-positive ovarian cancer progression. Oncol Rep 31(4):1613–1622

    CAS  PubMed  Article  Google Scholar 

  27. Zeng S et al (2019) Upregulation of lncRNA AB073614 functions as a predictor of epithelial ovarian cancer prognosis and promotes tumor growth in vitro and in vivo. Cancer Biomark 24(4):421–428

    CAS  PubMed  Article  Google Scholar 

  28. Gao J et al (2015) Long non-coding RNA growth arrest-specific transcript 5 is involved in ovarian cancer cell apoptosis through the mitochondria-mediated apoptosis pathway. Oncol Rep 34(6):3212–3221

    CAS  PubMed  Article  Google Scholar 

  29. Li J et al (2017) LncRNA GAS5 suppresses ovarian cancer by inducing inflammasome formation. Biosci Rep. https://doi.org/10.1042/BSR20171150

    PubMed  PubMed Central  Article  Google Scholar 

  30. Ma N et al (2018) Long non-coding RNA GAS5 inhibits ovarian cancer cell proliferation via the control of microRNA-21 and SPRY2 expression. Exp Ther Med 16(1):73–82

    PubMed  PubMed Central  Google Scholar 

  31. Feng J et al (2019) A noncoding RNA LINC00504 interacts with c-Myc to regulate tumor metabolism in colon cancer. J Cell Biochem 120(9):14725–14734

    CAS  PubMed  Article  Google Scholar 

  32. Yu Y et al (2017) A novel mechanism of lncRNA and miRNA interaction: CCAT2 regulates miR-145 expression by suppressing its maturation process in colon cancer cells. Mol Cancer 16(1):155

    PubMed  PubMed Central  Article  Google Scholar 

  33. Xu JH et al (2018) The mRNA, miRNA and lncRNA networks in hepatocellular carcinoma: an integrative transcriptomic analysis from Gene Expression Omnibus. Mol Med Rep 17(5):6472–6482

    CAS  PubMed  PubMed Central  Google Scholar 

  34. Wei C et al (2017) Differentially expressed lncRNAs and miRNAs with associated ceRNA networks in aged mice with postoperative cognitive dysfunction. Oncotarget 8(34):55901–55914

    PubMed  PubMed Central  Google Scholar 

  35. Gao Y et al (2015) LncRNA-HOST2 regulates cell biological behaviors in epithelial ovarian cancer through a mechanism involving microRNA let-7b. Hum Mol Genet 24(3):841–852

    CAS  PubMed  Article  Google Scholar 

  36. Lei R et al (2017) Long noncoding RNA MALAT1-regulated microRNA 506 modulates ovarian cancer growth by targeting iASPP. Onco Targets Ther 10:35–46

    CAS  PubMed  Article  Google Scholar 

Download references

Funding

Funding

None.

Author information

Affiliations

Authors

Corresponding author

Correspondence to Dan Cao.

Ethics declarations

Conflicts of interest

The authors declare that they have no conflict of interest.

Ethical approval

The study protocol was approved by the Ethics Committee of Heze Municipal Hospital. All procedures performed in studies involving human participants were in accordance with the ethical standards of the institutional and/or national research committee and with the 1964 Helsinki Declaration and its later amendments or comparable ethical standards.

Informed consent

All participants in this study were informed and gave a written consent.

Additional information

Publisher's Note

Springer Nature remains neutral with regard to jurisdictional claims in published maps and institutional affiliations.

Rights and permissions

Reprints and Permissions

About this article

Verify currency and authenticity via CrossMark

Cite this article

Liu, Y., He, X., Chen, Y. et al. Long non-coding RNA LINC00504 regulates the Warburg effect in ovarian cancer through inhibition of miR-1244. Mol Cell Biochem 464, 39–50 (2020). https://doi.org/10.1007/s11010-019-03647-z

Download citation

  • Received:

  • Accepted:

  • Published:

  • Issue Date:

  • DOI: https://doi.org/10.1007/s11010-019-03647-z

Keywords

  • Ovarian cancer (OC)
  • Long non-coding RNAs (lncRNAs)
  • LINC00504
  • Aerobic glycolysis
  • miR-1244