Skip to main content

Deguelin induces PUMA-mediated apoptosis and promotes sensitivity of lung cancer cells (LCCs) to doxorubicin (Dox)

Abstract

As a natural agent for chemotherapy, deguelin remarkably suppresses proliferation in numerous solid cancers. Nevertheless, the molecular mechanisms of its suppression are still insufficient. In our research, it was revealed that deguelin induced cell death of lung cancer cells (LCCs) by triggering expression of PUMA. Deguelin triggered PUMA induction independently of p53 via suppression of PI3K/AKT pathway, therefore stimulating Foxo3a to bind with PUMA promoter and stimulate its transcription. Subsequent to activation, PUMA motivated Bax as well as the intrinsic mitochondrial cell death pathway. Removal of PUMA from LCC cells led to deguelin resistance, suggesting deguelin-induced cell death was modulated by PUMA. Furthermore, we demonstrated that deguelin enhanced the chemotherapeutic sensitivity of doxorubicin in vitro and in vivo, which were associated with potentiated PUMA induction. Taken together, these results establish a critical role of PUMA in mediating the anticancer effects of deguelin in lung cancer cells and provide the rationale for clinical evaluation.

This is a preview of subscription content, access via your institution.

Fig. 1
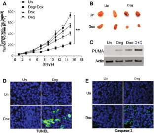
Fig. 2
Fig. 3
Fig. 4
Fig. 5
Fig. 6

References

  1. Siegel R, Naishadham D, Jemal A (2012) Cancer statistics, 2012. CA Cancer J Clin 62:10–29. doi:10.3322/caac.20138

    Article  PubMed  Google Scholar 

  2. DeSantis CE, Lin CC, Mariotto AB, Siegel RL, Stein KD, Kramer JL, Alteri R, Robbins AS, Jemal A (2014) Cancer treatment and survivorship statistics, 2014. CA Cancer J Clin 64:252–271. doi:10.3322/caac.21235

    Article  PubMed  Google Scholar 

  3. Chen Z, Fillmore CM, Hammerman PS, Kim CF, Wong KK (2014) Non-small-cell lung cancers: a heterogeneous set of diseases. Nat Rev Cancer 14:535–546. doi:10.1038/nrc3775

    CAS  Article  PubMed  PubMed Central  Google Scholar 

  4. Lynch TJ, Bell DW, Sordella R, Gurubhagavatula S, Okimoto RA, Brannigan BW, Harris PL, Haserlat SM, Supko JG, Haluska FG, Louis DN, Christiani DC, Settleman J, Haber DA (2004) Activating mutations in the epidermal growth factor receptor underlying responsiveness of non-small-cell lung cancer to gefitinib. N Engl J Med 350:2129–2139. doi:10.1056/NEJMoa040938

    CAS  Article  PubMed  Google Scholar 

  5. Tan CS, Gilligan D, Pacey S (2015) Treatment approaches for EGFR-inhibitor-resistant patients with non-small-cell lung cancer. Lancet Oncol 16:e447–e459. doi:10.1016/S1470-2045(15)00246-6

    CAS  Article  PubMed  Google Scholar 

  6. Herbst RS, Heymach JV, Lippman SM (2008) Lung cancer. N Engl J Med 359:1367–1380. doi:10.1056/NEJMra0802714

    CAS  Article  PubMed  Google Scholar 

  7. Thamilselvan V, Menon M, Thamilselvan S (2011) Anticancer efficacy of deguelin in human prostate cancer cells targeting glycogen synthase kinase-3 beta/beta-catenin pathway. Int J Cancer 129:2916–2927. doi:10.1002/ijc.25949

    CAS  Article  PubMed  Google Scholar 

  8. Wang Y, Ma W, Zheng W (2013) Deguelin, a novel anti-tumorigenic agent targeting apoptosis, cell cycle arrest and anti-angiogenesis for cancer chemoprevention. Mol Clin Oncol 1:215–219. doi:10.3892/mco.2012.36

    Article  PubMed  Google Scholar 

  9. Yoshitani SI, Tanaka T, Kohno H, Takashima S (2001) Chemoprevention of azoxymethane-induced rat colon carcinogenesis by dietary capsaicin and rotenone. Int J Oncol 19:929–939

    CAS  PubMed  Google Scholar 

  10. Li W, Gao F, Ma X, Wang R, Dong X, Wang W (2017) Deguelin inhibits non-small cell lung cancer via down-regulating hexokinases II-mediated glycolysis. Oncotarget 8:32586–32599. doi:10.18632/oncotarget.15937

    Article  PubMed  PubMed Central  Google Scholar 

  11. Xu XD, Zhao Y, Zhang M, He RZ, Shi XH, Guo XJ, Shi CJ, Peng F, Wang M, Shen M, Wang X, Li X, Qin RY (2017) Inhibition of autophagy by deguelin sensitizes pancreatic cancer cells to doxorubicin. Int J Mol Sci. doi:10.3390/ijms18020370

    Article  PubMed  PubMed Central  Google Scholar 

  12. Chen D, Wei L, Yu J, Zhang L (2014) Regorafenib inhibits colorectal tumor growth through PUMA-mediated apoptosis. Clin Cancer Res 20:3472–3484. doi:10.1158/1078-0432.CCR-13-2944

    CAS  Article  PubMed  PubMed Central  Google Scholar 

  13. Sun J, Knickelbein K, He K, Chen D, Dudgeon C, Shu Y, Yu J, Zhang L (2014) Aurora kinase inhibition induces PUMA via NF-κB to kill colon cancer cells. Mol Cancer Ther 13:1298–1308. doi:10.1158/1535-7163.MCT-13-0846

    CAS  Article  PubMed  PubMed Central  Google Scholar 

  14. Sun Q, Ming L, Thomas SM, Wang Y, Chen ZG, Ferris RL, Grandis JR, Zhang L, Yu J (2009) PUMA mediates EGFR tyrosine kinase inhibitor-induced apoptosis in head and neck cancer cells. Oncogene 28:2348–2357. doi:10.1038/onc.2009.108

    CAS  Article  PubMed  PubMed Central  Google Scholar 

  15. Nguyen MP, Lee D, Lee SH, Lee HE, Lee HY, Lee YM (2015) Deguelin inhibits vasculogenic function of endothelial progenitor cells in tumor progression and metastasis via suppression of focal adhesion. Oncotarget 6:16588–16600. doi:10.18632/oncotarget.3752

    Article  PubMed  PubMed Central  Google Scholar 

  16. Engelman JA (2009) Targeting PI3K signalling in cancer: opportunities, challenges and limitations. Nat Rev Cancer 9:550–562. doi:10.1038/nrc2664

    CAS  Article  PubMed  Google Scholar 

  17. Ward PS, Thompson CB (2012) Signaling in control of cell growth and metabolism. Cold Spring Harb Perspect Biol 4:a006783. doi:10.1101/cshperspect.a006783

    CAS  Article  PubMed  PubMed Central  Google Scholar 

  18. Green S, Trejo CL, McMahon M (2015) PIK3CA(H1047R) accelerates and enhances KRAS(G12D)-driven lung tumorigenesis. Cancer Res 75:5378–5391. doi:10.1158/0008-5472.CAN-15-1249

    CAS  Article  PubMed  PubMed Central  Google Scholar 

  19. Lee HY, Oh SH, Woo JK, Kim WY, Van Pelt CS, Price RE, Cody D, Tran H, Pezzuto JM, Moriarty RM, Hong WK (2005) Chemopreventive effects of deguelin, a novel Akt inhibitor, on tobacco-induced lung tumorigenesis. J Natl Cancer Inst 97:1695–1699. doi:10.1093/jnci/dji377

    CAS  Article  PubMed  Google Scholar 

  20. Chun KH, Kosmeder JW 2nd, Sun S, Pezzuto JM, Lotan R, Hong WK, Lee HY (2003) Effects of deguelin on the phosphatidylinositol 3-kinase/Akt pathway and apoptosis in premalignant human bronchial epithelial cells. J Natl Cancer Inst 95:291–302

    CAS  Article  Google Scholar 

  21. Zhang Y, Gan B, Liu D, Paik JH (2011) FoxO family members in cancer. Cancer Biol Ther 12:253–259

    CAS  Article  Google Scholar 

  22. Gomes AR, Brosens JJ, Lam EW (2008) Resist or die: FOXO transcription factors determine the cellular response to chemotherapy. Cell Cycle 7:3133–3136. doi:10.4161/cc.7.20.6920

    CAS  Article  PubMed  Google Scholar 

  23. Chen J, Gomes AR, Monteiro LJ, Wong SY, Wu LH, Ng TT, Karadedou CT, Millour J, Ip YC, Cheung YN, Sunters A, Chan KY, Lam EW, Khoo US (2010) Constitutively nuclear FOXO3a localization predicts poor survival and promotes Akt phosphorylation in breast cancer. PLoS ONE 5:e12293. doi:10.1371/journal.pone.0012293

    CAS  Article  PubMed  PubMed Central  Google Scholar 

  24. Nakano K, Vousden KH (2001) PUMA, a novel proapoptotic gene, is induced by p53. Mol Cell 7:683–694

    CAS  Article  Google Scholar 

  25. Wang P, Yu J, Zhang L (2007) The nuclear function of p53 is required for PUMA-mediated apoptosis induced by DNA damage. Proc Natl Acad Sci USA 104:4054–4059. doi:10.1073/pnas.0700020104

    CAS  Article  PubMed  Google Scholar 

  26. Ming L, Wang P, Bank A, Yu J, Zhang L (2006) PUMA dissociates Bax and Bcl-X(L) to induce apoptosis in colon cancer cells. J Biol Chem 281:16034–16042. doi:10.1074/jbc.M513587200

    CAS  Article  PubMed  Google Scholar 

  27. Breen L, Heenan M, Amberger-Murphy V, Clynes M (2007) Investigation of the role of p53 in chemotherapy resistance of lung cancer cell lines. Anticancer Res 27:1361–1364

    CAS  PubMed  Google Scholar 

  28. Aas T, Borresen AL, Geisler S, Smith-Sorensen B, Johnsen H, Varhaug JE, Akslen LA, Lonning PE (1996) Specific p53 mutations are associated with de novo resistance to doxorubicin in breast cancer patients. Nat Med 2:811–814

    CAS  Article  Google Scholar 

  29. Kojima K, Konopleva M, Samudio IJ, Shikami M, Cabreira-Hansen M, McQueen T, Ruvolo V, Tsao T, Zeng Z, Vassilev LT, Andreeff M (2005) MDM2 antagonists induce p53-dependent apoptosis in AML: implications for leukemia therapy. Blood 106:3150–3159. doi:10.1182/blood-2005-02-0553

    CAS  Article  PubMed  PubMed Central  Google Scholar 

Download references

Author information

Affiliations

Authors

Corresponding author

Correspondence to Yongyi Bi.

Ethics declarations

Conflict of interest

The authors declare that they have no conflict of interest.

Rights and permissions

Reprints and Permissions

About this article

Verify currency and authenticity via CrossMark

Cite this article

Wang, A., Wang, W., Chen, Y. et al. Deguelin induces PUMA-mediated apoptosis and promotes sensitivity of lung cancer cells (LCCs) to doxorubicin (Dox). Mol Cell Biochem 442, 177–186 (2018). https://doi.org/10.1007/s11010-017-3202-y

Download citation

  • Received:

  • Accepted:

  • Published:

  • Issue Date:

  • DOI: https://doi.org/10.1007/s11010-017-3202-y

Keywords

  • Deguelin
  • Lung cancer
  • PUMA
  • Apoptosis
  • Dox