Skip to main content

Forkhead factor FOXQ1 promotes TGF-β1 expression and induces epithelial–mesenchymal transition

Abstract

Epithelial–mesenchymal transition (EMT) promotes tumor invasion and metastasis, but the coordination and integration mechanisms of these processes are still not fully understood. In this study, we used a cross-species expression profiling strategy of Hela cells to determine an important genetic program transfers. In particular, we have discovered a new transfer function, which is not previously known about transcription factor forkhead box Q1 (FOXQ1). The shRNA anti-FOXQ1 gene was synthesized and transfected into the Hela and EpRas cells. RT-PCR assay was performed to detect the mRNA levels in cells. Cell adhesion and separation assay were used to examine the cell–cell adhesion and separation among cells. Wound healing assay was utilized to examine cell migration and invasion ability. Chromatin immunoprecipitation assay was used to investigate the interaction between E-cadherin and N-cadherin and FOXQ1 promoter region. The results indicated that ectopic expression of FOXQ1 increased cell migration and invasion in vitro, enhanced mammary epithelial cells in vivo lung metastasis, and triggered significant EMT. In contrast, the opposite effects in vitro and in vivo of FOXQ1 knockdown phenotypes were caused by these mechanisms. Notably, FOXQ1 repressed core EMT regulation of the expression of TGF-β1. FOXQ1 protein directly interacts with E-cadherin and N-cadherin promoter region. And surveys show that FOXQ1 expression regulation by TGF-β1 and blockade induced EMT both morphological and molecular levels. Our findings emphasize the feasibility of cross-species expression profiles, as a strategy to identify metastasis-related genes. The induction of EMT by FOXQ1 defines a new transfer function in promoting cancer behind possible mechanisms.

This is a preview of subscription content, access via your institution.

Fig. 1
Fig. 2
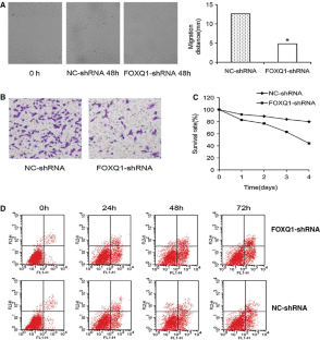
Fig. 3
Fig. 4
Fig. 5

References

  1. Li J, Song Y, Wang Y, Luo J, Yu W (2013) MicroRNA-148a suppresses epithelial-to-mesenchymal transition by targeting ROCK1 in non-small cell lung cancer cells. Mol Cell Biochem 380:277–282

    PubMed  Article  CAS  Google Scholar 

  2. Zhu Z, Zhu Z, Pang Z, Xing Y, Wan F, Lan D, Wang H (2013) Short hairpin RNA targeting FOXQ1 inhibits invasion and metastasis via the reversal of epithelial–mesenchymal transition in cancer. Int J Oncol 42:1271–1278

    PubMed  CAS  Google Scholar 

  3. Zhang H, Meng F, Wu S, Kreike B, Sethi S, Chen W, Miller FR, Wu G (2011) Engagement of I-branching β-1, 6-N-acetylglucosaminyltransferase 2 in breast cancer metastasis and TGF-β signaling. Cancer Res 71:4846–4856

    PubMed  Article  CAS  PubMed Central  Google Scholar 

  4. Feuerborn A, Srivastava PK, Kuffer S, Grandy WA, Sijmonsma TP, Gretz N, Brors B, Grone HJ (2011) The forkhead factor FOXQ1 influences epithelial differentiation. J Cell Physiol 226:710–719

    PubMed  Article  CAS  Google Scholar 

  5. Wu CW, Storey KB (2014) FoxO3a-mediated activation of stress responsive genes during early torpor in a mammalian hibernator. Mol Cell Biochem 390:185–195

    PubMed  Article  CAS  Google Scholar 

  6. Drasin DJ, Robin TP, Ford HL (2011) Breast cancer epithelial-to-mesenchymal transition: examining the functional consequences of plasticity. Breast Cancer Res 13:226

    PubMed  Article  PubMed Central  Google Scholar 

  7. Dooley S, Hamzavi J, Ciuclan L, Godoy P, Ilkavets I, Ehnert S, Ueberham E, Gebhardt R, Kanzler S, Geier A, Breitkopf K, Weng H, Mertens PR (2008) Hepatocyte-sspecific Smad7 expression attenuates TGF-β–mediated fibrogenesis and protects against liver damage. Gastroenterology 135:642–659

    PubMed  Article  CAS  Google Scholar 

  8. Qin Y, Capadlo C, Gumbiner BM, Macara IG (2005) The mammalian scribble polarity protein regulates epithelial cell adhesion and migration through E-cadherin. J Cell Biol 171:1061–1071

    PubMed  Article  CAS  PubMed Central  Google Scholar 

  9. Hackett NR, Shaykhiev R, Walters MS, Wang R, Zwick PK, Ferris B, Witover B, Salit J, Crystal RG (2011) The human airway epithelial basal cell transcriptome. PLoS ONE 6:e18378

    PubMed  Article  CAS  PubMed Central  Google Scholar 

  10. Voutsadakis IA (2012) The ubiquitin-proteasome system and signal transduction pathways regulating epithelial mesenchymal transition of cancer. J Biomed Sci 19:67

    PubMed  Article  CAS  PubMed Central  Google Scholar 

  11. Lama V (2014) Biomarkers for lung disease monitoring. US Patent No. 8,637,232

  12. Xiong H, Hong J, Du W, Lin YW, Ren LL, Wang YC, Su WY, Wang JL, Cui Y, Wang ZH, Fang JY (2012) Roles of STAT3 and ZEB1 proteins in E-cadherin down-regulation and human colorectal cancer epithelial–mesenchymal transition. J Biol Chem 287:5819–5832

    PubMed  Article  CAS  PubMed Central  Google Scholar 

  13. Wang Q, Wang Y, Zhang Y, Zhang Y, Xiao W (2013) The role of uPAR in epithelial–mesenchymal transition in small airway epithelium of patients with chronic obstructive pulmonary disease. Respir Res 14:67

    PubMed  Article  PubMed Central  Google Scholar 

  14. Giannoni E, Parri M, Chiarugi P (2012) EMT and oxidative stress: a bidirectional interplay affecting tumor malignancy. Antioxid Redox Signal 16:1248–1263

    PubMed  Article  CAS  Google Scholar 

  15. Kaneda H, Arao T, Matsumoto K, de Velasco MA, Tamura D, Aomatsu K, Kudo K, Sakai K, Nagai T, Fujta Y, Tnaka K, Yanagihara K, Yamada Y, Okamoto I, Nakagawa K, Nishio K (2011) Activin A inhibits vascular endothelial cell growth and suppresses tumour angiogenesis in gastric cancer. Br J Cancer 105:1210–1217

    PubMed  Article  CAS  PubMed Central  Google Scholar 

  16. Zhang J, Yang Z, Li P, Bledsoe G, Chao L, Chao J (2013) Kallistatin antagonizes Wnt/beta-catenin signaling and cancer cell motility via binding to low-density lipoprotein receptor-related protein 6. Mol Cell Biochem 397:295–301

    Article  Google Scholar 

  17. Sehrawat A, Singh SV (2011) Benzyl isothiocyanate inhibits epithelial–mesenchymal transition in cultured and xenografted human breast cancer cells. Cancer Prev Res 4:1107–1117

    Article  CAS  Google Scholar 

  18. Guan X, Bartlett JD (2013) MMP20 modulates cadherin expression in ameloblasts as enamel develops. J Dent Res 92:1123–1128

    PubMed  Article  CAS  Google Scholar 

  19. Zhang H, Meng F, Liu G, Zhang B, Zhu J, Wu F, Ethier SP, Miller F, Wu G (2011) Forkhead transcription factor FOXQ1 promotes epithelial–mesenchymal transition and breast cancer metastasis. Cancer Res 71:1292–1301

    PubMed  Article  CAS  PubMed Central  Google Scholar 

  20. Qiao Y, Jiang X, Lee ST, Karuturi RK, Hooi SC, Yu Q (2011) FOXQ1 regulates epithelial–mesenchymal transition in human cancers. Cancer Res 71:3076–3086

    PubMed  Article  CAS  Google Scholar 

Download references

Acknowledgments

The present study was financially granted by the projects of Henan education bureau (ID. 13A310230).

Conflicts of interest

The authors declare that there are no conflicts of interest.

Author information

Affiliations

Authors

Corresponding author

Correspondence to Xiao-Shan Feng.

Rights and permissions

Reprints and Permissions

About this article

Verify currency and authenticity via CrossMark

Cite this article

Fan, DM., Feng, XS., Qi, PW. et al. Forkhead factor FOXQ1 promotes TGF-β1 expression and induces epithelial–mesenchymal transition. Mol Cell Biochem 397, 179–186 (2014). https://doi.org/10.1007/s11010-014-2185-1

Download citation

  • Received:

  • Accepted:

  • Published:

  • Issue Date:

  • DOI: https://doi.org/10.1007/s11010-014-2185-1

Keywords

  • Epithelial–mesenchymal transition (EMT)
  • Forkhead factor Q1 (FOXQ1)
  • TGF-β1