Skip to main content

MicroRNA-19a targets tissue factor to inhibit colon cancer cells migration and invasion

Abstract

The over-expression of tissue factor (TF) and its roles in colon cancer progression have attracted much attention. However, the mechanisms regulating TF expression have not yet been shown in detail. In this study, we over-expressed miR-19a, miR20a and miR-106b in colon cancer cells, and evaluated their impact on TF expression and cellular function. We provide evidence demonstrating that miR-19a inhibited TF expression in vitro. Luciferase reporter assay confirmed that TF was a direct target of miR-19a because the miR-19a mediated repression of luciferase activity was abolished by mutation of the putative binding site. Moreover, miR-19a suppressed colon cancer cell migration and invasion. This effect was due to the indirect down-regulation of matrix metalloproteinase 9. Finally, we investigated the relevance of TF and miR-19a expression in a total of 48 paired colon cancer samples and revealed that miR-19a was inversely correlated with TF expression in stages I and II cases. Therefore, our results suggested that miR-19a was capable of suppressing TF expression in vitro and inhibiting cell migration and invasion. Although it was not the unique mechanism responsible for the expression of TF in vivo, miR-19a was inversely correlated with TF expression in early stage colon cancer patients.

This is a preview of subscription content, access via your institution.

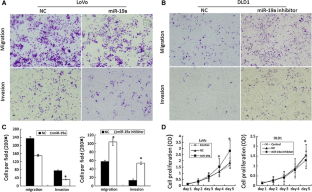
Fig. 1
Fig. 2
Fig. 3
Fig. 4
Fig. 5
Fig. 6

References

  1. Cunningham D, Atkin W, Lenz HJ, Lynch HT, Minsky B, Nordlinger B, Starling N (2010) Colorectal cancer. Lancet 375:1030–1047

    PubMed  Article  Google Scholar 

  2. Meyerhardt JA, Mayer RJ (2005) Systemic therapy for colorectal cancer. N Engl J Med 352:476–487

    CAS  PubMed  Article  Google Scholar 

  3. Goldman E, Fisher JL (2006) Discrepancies in cancer mortality estimates. Arch Med Res 37:548–551

    PubMed  Article  Google Scholar 

  4. Contrino J, Hair G, Kreutzer DL, Rickles FR (1996) In situ detection of tissue factor in vascular endothelial cells: correlation with the malignant phenotype of human breast disease. Nat Med 2:209–215

    CAS  PubMed  Article  Google Scholar 

  5. Mueller BM, Reisfeld RA, Edgington TS, Ruf W (1992) Expression of tissue factor by melanoma cells promotes efficient hematogenous metastasis. Proc Natl Acad Sci USA 89:11832–11836

    CAS  PubMed Central  PubMed  Article  Google Scholar 

  6. Zwicker JI, Liebman HA, Neuberg D, Lacroix R, Bauer KA, Furie BC, Furie B (2009) Tumor-derived tissue factor-bearing microparticles are associated with venous thromboembolic events in malignancy. Clin Cancer Res 15:6830–6840

    CAS  PubMed Central  PubMed  Article  Google Scholar 

  7. Nagy JA, Brown LF, Senger DR, Lanir N, Van de Water L, Dvorak AM, Dvorak HF (1989) Pathogenesis of tumor stroma generation: a critical role of leaky blood vessels and fibrin deposition. Biochim Biophys Acta 948:305–326

    Google Scholar 

  8. Garnier D, Milsom C, Magnus N, Meehan B, Weitz J, Yu J, Rak J (2010) Role of the tissue factor pathway in the biology of tumor initiating cells. Thromb Res 125:S44–S50

    PubMed  Article  Google Scholar 

  9. Khorana AA, Ahrendt SA, Ryan CK, Francis CW, Hruban RH, Hu YC, Hostetter G, Harvey J, Taubman MB (2007) Tissue factor expression, angiogenesis, and thrombosis in pancreatic cancer. Clin Cancer Res 13:2870–2875

    CAS  PubMed  Article  Google Scholar 

  10. Seto S, Onodera H, Kaido T, Yoshikawa A, Ishigami S, Arii S, Imamura M (2000) Tissue factor expression in human colorectal carcinoma: correlation with hepatic metastasis and impact on prognosis. Cancer 88:295–301

    CAS  PubMed  Article  Google Scholar 

  11. Tian M, Wan Y, Tang J, Li H, Yu G, Zhu J, Ji S, Guo H, Zhang N, Li W, Gai J, Wang L, Dai L, Liu D, Lei L, Zhu S (2011) Depletion of tissue factor suppresses hepatic metastasis and tumor growth in colorectal cancer via the downregulation of MMPs and the induction of autophagy and apoptosis. Cancer Biol Ther 12:896–907

    CAS  PubMed Central  PubMed  Article  Google Scholar 

  12. Wightman B, Ha I, Ruvkun G (1993) Posttranscriptional regulation of the heterochronic gene lin-14 by lin-4 mediates temporal pattern formation in C. elegans. Cell 75:855–862

    CAS  PubMed  Article  Google Scholar 

  13. Zimmerman AL, Wu S (2011) MicroRNAs, cancer and cancer stem cells. Cancer Lett 300:10–19

    CAS  PubMed Central  PubMed  Article  Google Scholar 

  14. Esquela-Kerscher A, Slack FJ (2006) Oncomirs-microRNAs with a role in cancer. Nat Rev Cancer 6:259–269

    CAS  PubMed  Article  Google Scholar 

  15. Landi D, Gemignani F, Pardini B, Naccarati A, Garritano S, Vodicka P, Vodickova L, Canzian F, Novotny J, Barale R, Landi S (2012) Identification of candidate genes carrying polymorphisms associated with the risk of colorectal cancer by analyzing the colorectal mutome and microRNAome. Cancer 118:4670–4680

    CAS  PubMed  Article  Google Scholar 

  16. Chen X, Guo X, Zhang H, Xiang Y, Chen J, Yin Y, Cai X, Wang K, Wang G, Ba Y, Zhu L, Wang J, Yang R, Zhang Y, Ren Z, Zen K, Zhang J, Zhang CY (2009) Role of miR-143 targeting KRAS in colorectal tumorigenesis. Oncogene 28:1385–1392

    CAS  PubMed  Article  Google Scholar 

  17. Yu G, Tang JQ, Tian ML, Li H, Wang X, Wu T, Zhu J, Huang SJ, Wan YL (2012) Prognostic values of the miR-17-92 cluster and its paralogs in colon cancer. J Surg Oncol 106:232–237

    CAS  PubMed  Article  Google Scholar 

  18. Edge SB, Byrd DR, Compton CC et al (eds) (2010) AJCC cancer staging manual, 7th edn. Springer, New York

    Google Scholar 

  19. Pichiorri F, Suh SS, Ladetto M, Kuehl M, Palumbo T, Drandi D, Taccioli C, Zanesi N, Alder H, Hagan JP, Munker R, Volinia S, Boccadoro M, Garzon R, Palumbo A, Aqeilan RI, Croce CM (2008) MicroRNAs regulate critical genes associated with multiple myeloma pathogenesis. Proc Natl Acad Sci USA 105:12885–12890

    CAS  PubMed Central  PubMed  Article  Google Scholar 

  20. van den Berg YW, Osanto S, Reitsma PH, Versteeg HH (2012) The relationship between tissue factor and cancer progression: insights from bench and bedside. Blood 119:924–932

    PubMed  Article  Google Scholar 

  21. Yamashita H, Kitayama J, Ishikawa M, Nagawa H (2007) Tissue factor expression is a clinical indicator of lymphatic metastasis and poor prognosis in gastric cancer with intestinal phenotype. J Surg Oncol 95:324–331

    CAS  PubMed  Article  Google Scholar 

  22. Kaido T, Oe H, Yoshikawa A, Mori A, Arii S, Imamura M (2005) Tissue factor is a useful prognostic factor of recurrence in hepatocellular carcinoma in 5-year survivors. Hepatogastroenterology 52:1383–1387

    CAS  PubMed  Google Scholar 

  23. Yu JL, May L, Lhotak V, Shahrzad S, Shirasawa S, Weitz JI, Coomber BL, Mackman N, Rak JW (2005) Oncogenic events regulate tissue factor expression in colorectal cancer cells: implications for tumor progression and angiogenesis. Blood 105:1734–1741

    CAS  PubMed  Article  Google Scholar 

  24. Zhang X, Yu H, Lou JR, Zheng J, Zhu H, Popescu NI, Lupu F, Lind SE, Ding WQ (2011) MicroRNA-19 (miR-19) regulates tissue factor expression in breast cancer cells. J Biol Chem 286:1429–1435

    CAS  PubMed Central  PubMed  Article  Google Scholar 

  25. Chuang TD, Luo X, Panda H, Chegini N (2012) miR-93/106b and their host gene, MCM7, are differentially expressed in leiomyomas and functionally target F3 and IL-8. Mol Endocrinol 26:1028–1042

    CAS  PubMed Central  PubMed  Article  Google Scholar 

  26. Mendell JT (2008) miRiad roles for the miR-17-92 cluster in development and disease. Cell 133:217–222

    CAS  PubMed Central  PubMed  Article  Google Scholar 

  27. Zhang J, Xiao Z, Lai D, Sun J, He C, Chu Z, Ye H, Chen S, Wang J (2012) miR-21, miR-17 and miR-19a induced by phosphatase of regenerating liver-3 promote the proliferation and metastasis of colon cancer. Br J Cancer 107:352–359

    CAS  PubMed Central  PubMed  Article  Google Scholar 

  28. Jia ZC, Wan YL, Tang JQ, Dai Y, Liu YC, Wang X, Zhu J (2012) Tissue factor/activated factor VIIa induces matrix metalloproteinase-7 expression through activation of c-Fos via ERK1/2 and p38 MAPK signaling pathways in human colon cancer cell. Int J Colorectal Dis 27:437–445

    PubMed  Article  Google Scholar 

  29. Nakasaki T, Wada H, Shigemori C, Miki C, Gabazza EC, Nobori T, Nakamura S, Shiku H (2002) Expression of tissue factor and vascular endothelial growth factor is associated with angiogenesis in colorectal cancer. Am J Hematol 69:247–254

    CAS  PubMed  Article  Google Scholar 

  30. Lykke J, Nielsen HJ (2003) The role of tissue factor in colorectal cancer. Eur J Surg Oncol 29:417–422

    CAS  PubMed  Article  Google Scholar 

  31. Heo I, Ha M, Lim J, Yoon MJ, Park JE, Kwon SC, Chang H, Kim VN (2012) Mono-uridylation of pre-microRNA as a key step in the biogenesis of group II let-7 microRNAs. Cell 151:521–532

    CAS  PubMed  Article  Google Scholar 

  32. Burroughs AM, Ando Y, de Hoon MJ, Tomaru Y, Nishibu T, Ukekawa R, Funakoshi T, Kurokawa T, Suzuki H, Hayashizaki Y, Daub CO (2010) A comprehensive survey of 3′ animal miRNA modification events and a possible role for 3′ adenylation in modulating miRNA targeting effectiveness. Genome Res 20:1398–1410

    CAS  PubMed Central  PubMed  Article  Google Scholar 

  33. Liu WH, Yeh SH, Lu CC, Yu SL, Chen HY, Lin CY, Chen DS, Chen PJ (2009) MicroRNA-18a prevents estrogen receptor-alpha expression, promoting proliferation of hepatocellular carcinoma cells. Gastroenterology 136:683–693

    CAS  PubMed  Article  Google Scholar 

Download references

Acknowledgments

This project is supported by grants from the National Natural and Science Foundation of China (30801092), (81272710), and National Natural and Science of Youth Foundation of China (30872469).

Author information

Affiliations

Authors

Corresponding authors

Correspondence to Yuanlian Wan or Jianqiang Tang.

Rights and permissions

Reprints and Permissions

About this article

Cite this article

Yu, G., li, H., Wang, X. et al. MicroRNA-19a targets tissue factor to inhibit colon cancer cells migration and invasion. Mol Cell Biochem 380, 239–247 (2013). https://doi.org/10.1007/s11010-013-1679-6

Download citation

  • Received:

  • Accepted:

  • Published:

  • Issue Date:

  • DOI: https://doi.org/10.1007/s11010-013-1679-6

Keywords

  • Colon cancer
  • MicroRNA
  • Tissue factor
  • Metastasis