Skip to main content

Sulforaphane regulates self-renewal of pancreatic cancer stem cells through the modulation of Sonic hedgehog–GLI pathway

Abstract

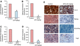
Sulforaphane (SFN), a component of dietary cruciferous vegetables has been characterized for its anti-proliferative properties. We have recently demonstrated that pancreatic CSCs display activation of sonic hedgehog pathway which are fundamental drivers of stem cell renewal, and SFN inhibits the self-renewal of pancreatic CSCs in vitro. Consistent with these observations, we sought to determine the chemopreventive potential of SFN in an in vivo setting. We show here for the first time that sulforaphane treatment resulted in a significant reduction in the tumor growth of orthotopically implanted primary pancreatic CSCs isolated from human pancreatic tumors into the pancreas of NOD/SCID/IL2Rgamma mice, which is mediated through the modulation of Sonic hedgehog–GLI signaling. Hedgehog pathway blockade by SFN at a dose of 20 mg/kg resulted in a 45 % reduction in growth of pancreatic cancer tumors and reduced expression of Shh pathway components, Smo, Gli 1, and Gli 2 in mouse tissues. Further, SFN inhibited the expression of pluripotency maintaining transcription factors Nanog and Oct-4 and angiogenic markers VEGF and PDGFRα which are downstream targets of Gli transcription. Furthermore, SFN treatment resulted in a significant reduction in EMT markers Zeb-1, which correlated with increase in E-Cadherin expression suggesting the blockade of signaling involved in early metastasis. Interestingly, SFN downregulated the expression of Bcl-2 and XIAP to induce apoptosis. These data demonstrate that, at a tolerable dose, inhibition of Shh pathway by SFN results in marked reduction in EMT, metastatic, angiogenic markers with significant inhibition in tumor growth in mice. Since aberrant Shh signaling occurs in pancreatic tumorigenesis, therapeutics that target Shh pathway may improve the outcomes of patients with pancreatic cancer by targeting CSCs, thus suggesting the use of sulforaphane to further improve preventive and therapeutic approaches in patients with this devastating disease.

This is a preview of subscription content, access via your institution.

Fig. 1
Fig. 2
Fig. 3
Fig. 4

References

  1. Jemal A, Siegel R, Xu J, Ward E (2010) Cancer statistics, 2010. CA Cancer J Clin 60:277–300. doi:10.3322/caac.20073

    PubMed  Article  Google Scholar 

  2. Rosewicz S, Wiedenmann B (1997) Pancreatic carcinoma. Lancet 349:485–489

    PubMed  Article  CAS  Google Scholar 

  3. Hermann PC, Huber SL, Herrler T, Aicher A, Ellwart JW, Guba M, Bruns CJ, Heeschen C (2007) Distinct populations of cancer stem cells determine tumor growth and metastatic activity in human pancreatic cancer. Cell Stem Cell 1:313–323. doi:10.1016/j.stem.2007.06.002

    PubMed  Article  CAS  Google Scholar 

  4. Shah AN, Summy JM, Zhang J, Park SI, Parikh NU, Gallick GE (2007) Development and characterization of gemcitabine-resistant pancreatic tumor cells. Ann Surg Oncol 14:3629–3637. doi:10.1245/s10434-007-9583-5

    PubMed  Article  Google Scholar 

  5. Hermann PC, Bhaskar S, Cioffi M, Heeschen C (2010) Cancer stem cells in solid tumors. Semin Cancer Biol 20:77–84. doi:10.1016/j.semcancer.2010.03.004

    PubMed  Article  CAS  Google Scholar 

  6. Hermann PC, Mueller MT, Heeschen C (2009) Pancreatic cancer stem cells—insights and perspectives. Expert Opin Biol Ther 9:1271–1278. doi:10.1517/14712590903246362

    PubMed  Article  CAS  Google Scholar 

  7. Reya T, Morrison SJ, Clarke MF, Weissman IL (2001) Stem cells, cancer, and cancer stem cells. Nature 414:105–111. doi:10.1038/35102167

    PubMed  Article  CAS  Google Scholar 

  8. Al-Hajj M, Clarke MF (2004) Self-renewal and solid tumor stem cells. Oncogene 23:7274–7282. doi:10.1038/sj.onc.1207947

    PubMed  Article  CAS  Google Scholar 

  9. Ischenko I, Seeliger H, Kleespies A, Angele MK, Eichhorn ME, Jauch KW, Bruns CJ (2010) Pancreatic cancer stem cells: new understanding of tumorigenesis, clinical implications. Langenbecks Arch Surg 395:1–10. doi:10.1007/s00423-009-0502-z

    PubMed  Article  Google Scholar 

  10. Thayer SP, di Magliano MP, Heiser PW, Nielsen CM, Roberts DJ, Lauwers GY, Qi YP, Gysin S, Fernandez-del Castillo C, Yajnik V, Antoniu B, McMahon M, Warshaw AL, Hebrok M (2003) Hedgehog is an early and late mediator of pancreatic cancer tumorigenesis. Nature 425:851–856

    PubMed  Article  CAS  Google Scholar 

  11. Tian H, Callahan CA, DuPree KJ, Darbonne WC, Ahn CP, Scales SJ, de Sauvage FJ (2009) Hedgehog signaling is restricted to the stromal compartment during pancreatic carcinogenesis. Proc Natl Acad Sci USA 106:4254–4259. doi:10.1073/pnas.0813203106

    PubMed  Article  CAS  Google Scholar 

  12. Chen X, Horiuchi A, Kikuchi N, Osada R, Yoshida J, Shiozawa T, Konishi I (2007) Hedgehog signal pathway is activated in ovarian carcinomas, correlating with cell proliferation: it’s inhibition leads to growth suppression and apoptosis. Cancer Sci 98:68–76. doi:10.1111/j.1349-7006.2006.00353.x

    PubMed  Article  CAS  Google Scholar 

  13. Chen JK, Taipale J, Cooper MK, Beachy PA (2002) Inhibition of Hedgehog signaling by direct binding of cyclopamine to smoothened. Genes Dev 16:2743–2748. doi:10.1101/gad.1025302

    PubMed  Article  CAS  Google Scholar 

  14. Olive KP, Jacobetz MA, Davidson CJ, Gopinathan A, McIntyre D, Honess D, Madhu B, Goldgraben MA, Caldwell ME, Allard D, Frese KK, Denicola G, Feig C, Combs C, Winter SP, Ireland-Zecchini H, Reichelt S, Howat WJ, Chang A, Dhara M, Wang L, Ruckert F, Grutzmann R, Pilarsky C, Izeradjene K, Hingorani SR, Huang P, Davies SE, Plunkett W, Egorin M, Hruban RH, Whitebread N, McGovern K, Adams J, Iacobuzio-Donahue C, Griffiths J, Tuveson DA (2009) Inhibition of Hedgehog signaling enhances delivery of chemotherapy in a mouse model of pancreatic cancer. Science 324:1457–1461. doi:10.1126/science.1171362

    PubMed  Article  CAS  Google Scholar 

  15. Jeong WS, Kim IW, Hu R, Kong AN (2004) Modulatory properties of various natural chemopreventive agents on the activation of NF-kappaB signaling pathway. Pharm Res 21:661–670

    PubMed  Article  CAS  Google Scholar 

  16. Clarke JD, Dashwood RH, Ho E (2008) Multi-targeted prevention of cancer by sulforaphane. Cancer Lett 269:291–304. doi:10.1016/j.canlet.2008.04.018

    PubMed  Article  CAS  Google Scholar 

  17. Gills JJ, Jeffery EH, Matusheski NV, Moon RC, Lantvit DD, Pezzuto JM (2006) Sulforaphane prevents mouse skin tumorigenesis during the stage of promotion. Cancer Lett 236:72–79. doi:10.1016/j.canlet.2005.05.007

    PubMed  Article  CAS  Google Scholar 

  18. Hunakova L, Sedlakova O, Cholujova D, Gronesova P, Duraj J, Sedlak J (2009) Modulation of markers associated with aggressive phenotype in MDA-MB-231 breast carcinoma cells by sulforaphane. Neoplasma 56:548–556

    PubMed  Article  CAS  Google Scholar 

  19. Nguyen N, Sharma A, Sharma AK, Desai D, Huh SJ, Amin S, Meyers C, Robertson GP (2011) Melanoma chemoprevention in skin reconstructs and mouse xenografts using isoselenocyanate-4. Cancer Prev Res (Phila) 4:248–258. doi:10.1158/1940-6207.CAPR-10-0106

    Article  CAS  Google Scholar 

  20. Wang LG, Chiao JW (2010) Prostate cancer chemopreventive activity of phenethyl isothiocyanate through epigenetic regulation (review). Int J Oncol 37:533–539

    PubMed  Google Scholar 

  21. Tang L, Zirpoli GR, Jayaprakash V, Reid ME, McCann SE, Nwogu CE, Zhang Y, Ambrosone CB, Moysich KB (2010) Cruciferous vegetable intake is inversely associated with lung cancer risk among smokers: a case-control study. BMC Cancer 10:162. doi:10.1186/1471-2407-10-162 1471-2407-10-162[pii]

    PubMed  Article  Google Scholar 

  22. Kang L, Wang ZY (2010) Breast cancer cell growth inhibition by phenethyl isothiocyanate is associated with down-regulation of oestrogen receptor-alpha36. J Cell Mol Med 14:1485–1493. doi:10.1111/j.1582-4934.2009.00877.x

    PubMed  Article  CAS  Google Scholar 

  23. Srivastava RK, Tang SN, Zhu W, Meeker D, Shankar S (2011) Sulforaphane synergizes with quercetin to inhibit self-renewal capacity of pancreatic cancer stem cells. Front Biosci (Elite Ed) 3:515–528

    Article  Google Scholar 

  24. Hahm ER, Singh SV (2010) Sulforaphane inhibits constitutive and interleukin-6-induced activation of signal transducer and activator of transcription 3 in prostate cancer cells. Cancer Prev Res (Phila) 3:484–494. doi:10.1158/1940-6207.CAPR-09-0250

    Article  CAS  Google Scholar 

  25. Haristoy X, Angioi-Duprez K, Duprez A, Lozniewski A (2003) Efficacy of sulforaphane in eradicating Helicobacter pylori in human gastric xenografts implanted in nude mice. Antimicrob Agents Chemother 47:3982–3984

    PubMed  Article  CAS  Google Scholar 

  26. Myzak MC, Tong P, Dashwood WM, Dashwood RH, Ho E (2007) Sulforaphane retards the growth of human PC-3 xenografts and inhibits HDAC activity in human subjects. Exp Biol Med (Maywood) 232:227–234

    CAS  Google Scholar 

  27. Srivastava RK, Tang SN, Zhu W, Meeker D, Shankar S (2011) Sulforaphane synergizes with quercetin to inhibit self-renewal capacity of pancreatic cancer stem cells. Front Biosci (Elite Ed) 3:515–528

    Google Scholar 

  28. Yu D, Sekine-Suzuki E, Xue L, Fujimori A, Kubota N, Okayasu R (2009) Chemopreventive agent sulforaphane enhances radiosensitivity in human tumor cells. Int J Cancer 125:1205–1211. doi:10.1002/ijc.24480

    PubMed  Article  CAS  Google Scholar 

  29. Tang SN, Fu J, Nall D, Rodova M, Shankar S, Srivastava RK (2012) Inhibition of sonic hedgehog pathway and pluripotency maintaining factors regulate human pancreatic cancer stem cell characteristics. Int J Cancer 131:30–40. doi:10.1002/ijc.26323

    PubMed  Article  CAS  Google Scholar 

  30. Singh BN, Fu J, Srivastava RK, Shankar S (2011) Hedgehog signaling antagonist GDC-0449 (Vismodegib) inhibits pancreatic cancer stem cell characteristics: molecular mechanisms. PLoS One 6:e27306. doi:10.1371/journal.pone.0027306

    PubMed  Article  CAS  Google Scholar 

  31. Rodova M, Fu J, Nalls D, Srivastava RK, Shankar S (2012) Sonic hedgehog signaling inhibition provides opportunities for targeted therapy by sulforaphane in regulating pancreatic cancer stem cell self-renewal. PLoS One 7:e46083

    Google Scholar 

  32. Shankar S, Nall D, Tang SN, Meeker D, Passarini J, Sharma J, Srivastava RK (2011) Resveratrol inhibits pancreatic cancer stem cell characteristics in human and kras transgenic mice by inhibiting pluripotency maintaining factors and epithelial–mesenchymal transition. PLoS One 6:e16530. doi:10.1371/journal.pone.0016530

    PubMed  Article  CAS  Google Scholar 

  33. Tang SN, Singh C, Nall D, Meeker D, Shankar S, Srivastava RK (2010) The dietary bioflavonoid quercetin synergizes with epigallocathechin gallate (EGCG) to inhibit prostate cancer stem cell characteristics, invasion, migration and epithelial–mesenchymal transition. J Mol Signal 5:14. doi:10.1186/1750-2187-5-14

    PubMed  Article  Google Scholar 

  34. Li Y, Zhang T, Schwartz SJ, Sun D (2011) Sulforaphane potentiates the efficacy of 17-allylamino 17-demethoxygeldanamycin against pancreatic cancer through enhanced abrogation of Hsp90 chaperone function. Nutr Cancer 63:1151–1159. doi:10.1080/01635581.2011.596645

    PubMed  Article  CAS  Google Scholar 

  35. Kallifatidis G, Labsch S, Rausch V, Mattern J, Gladkich J, Moldenhauer G, Buchler MW, Salnikov AV, Herr I (2011) Sulforaphane increases drug-mediated cytotoxicity toward cancer stem-like cells of pancreas and prostate. Mol Ther 19:188–195. doi:10.1038/mt.2010.216

    PubMed  Article  CAS  Google Scholar 

  36. Chen X, Thakkar H, Tyan F, Gim S, Robinson H, Lee C, Pandey SK, Nwokorie C, Onwudiwe N, Srivastava RK (2001) Constitutively active Akt is an important regulator of TRAIL sensitivity in prostate cancer. Oncogene 20:6073–6083

    PubMed  Article  CAS  Google Scholar 

  37. Iwatsuki M, Mimori K, Yokobori T, Ishi H, Beppu T, Nakamori S, Baba H, Mori M (2010) Epithelial–mesenchymal transition in cancer development and its clinical significance. Cancer Sci 101:293–299. doi:10.1111/j.1349-7006.2009.01419.x

    PubMed  Article  CAS  Google Scholar 

  38. Bailey JM, Singh PK, Hollingsworth MA (2007) Cancer metastasis facilitated by developmental pathways: Sonic hedgehog, Notch, and bone morphogenic proteins. J Cell Biochem 102:829–839. doi:10.1002/jcb.21509

    PubMed  Article  CAS  Google Scholar 

  39. Shin JO, Nakagawa E, Kim EJ, Cho KW, Lee JM, Cho SW, Jung HS (2012) miR-200b regulates cell migration via Zeb family during mouse palate development. Histochem Cell Biol 137:459–470. doi:10.1007/s00418-012-0915-6

    PubMed  Article  CAS  Google Scholar 

  40. Drake JM, Strohbehn G, Bair TB, Moreland JG, Henry MD (2009) ZEB1 enhances transendothelial migration and represses the epithelial phenotype of prostate cancer cells. Mol Biol Cell 20:2207–2217. doi:10.1091/mbc.E08-10-1076

    PubMed  Article  CAS  Google Scholar 

  41. Liu Y, El-Naggar S, Darling DS, Higashi Y, Dean DC (2008) Zeb1 links epithelial–mesenchymal transition and cellular senescence. Development 135:579–588. doi:10.1242/dev.007047

    PubMed  Article  CAS  Google Scholar 

  42. Akada M, Crnogorac-Jurcevic T, Lattimore S, Mahon P, Lopes R, Sunamura M, Matsuno S, Lemoine NR (2005) Intrinsic chemoresistance to gemcitabine is associated with decreased expression of BNIP3 in pancreatic cancer. Clin Cancer Res 11:3094–3101

    PubMed  Article  CAS  Google Scholar 

  43. Arumugam T, Ramachandran V, Fournier KF, Wang H, Marquis L, Abbruzzese JL, Gallick GE, Logsdon CD, McConkey DJ, Choi W (2009) Epithelial to mesenchymal transition contributes to drug resistance in pancreatic cancer. Cancer Res 69:5820–5828. doi:10.1158/0008-5472.CAN-08-2819

    PubMed  Article  CAS  Google Scholar 

  44. Bednar F, Simeone DM (2009) Pancreatic cancer stem cells and relevance to cancer treatments. J Cell Biochem 107:40–45. doi:10.1002/jcb.22093

    PubMed  Article  CAS  Google Scholar 

  45. Du Z, Qin R, Wei C, Wang M, Shi C, Tian R, Peng C (2010) Pancreatic cancer cells resistant to chemoradiotherapy rich in “stem-cell-like” tumor cells. Dig Dis Sci. doi:10.1007/s10620-010-1340-0

    Google Scholar 

  46. Lau J, Kawahira H, Hebrok M (2006) Hedgehog signaling in pancreas development and disease. Cell Mol Life Sci 63:642–652. doi:10.1007/s00018-005-5357-z

    PubMed  Article  CAS  Google Scholar 

  47. Nalls D, Tang SN, Rodova M, Srivastava RK, Shankar S (2011) Targeting epigenetic regulation of miR-34a for treatment of pancreatic cancer by inhibition of pancreatic cancer stem cells. PLoS One 6:e24099. doi:10.1371/journal.pone.0024099

    PubMed  Article  CAS  Google Scholar 

  48. Kasper M, Regl G, Frischauf AM, Aberger F (2006) GLI transcription factors: mediators of oncogenic Hedgehog signalling. Eur J Cancer 42:437–445. doi:10.1016/j.ejca.2005.08.039

    PubMed  Article  CAS  Google Scholar 

  49. Katoh Y, Katoh M (2008) Hedgehog signaling, epithelial-to-mesenchymal transition and miRNA (review). Int J Mol Med 22:271–275

    PubMed  CAS  Google Scholar 

  50. Sarkar FH, Li Y, Wang Z, Kong D (2009) Pancreatic cancer stem cells and EMT in drug resistance and metastasis. Minerva Chir 64:489–500 R06095168[pii]

    PubMed  CAS  Google Scholar 

  51. Wellner U, Schubert J, Burk UC, Schmalhofer O, Zhu F, Sonntag A, Waldvogel B, Vannier C, Darling D, zur Hausen A, Brunton VG, Morton J, Sansom O, Schuler J, Stemmler MP, Herzberger C, Hopt U, Keck T, Brabletz S, Brabletz T (2009) The EMT-activator ZEB1 promotes tumorigenicity by repressing stemness-inhibiting microRNAs. Nat Cell Biol 11:1487–1495. doi:10.1038/ncb1998

    Google Scholar 

  52. Hanlon N, Coldham N, Gielbert A, Kuhnert N, Sauer MJ, King LJ, Ioannides C (2008) Absolute bioavailability and dose-dependent pharmacokinetic behaviour of dietary doses of the chemopreventive isothiocyanate sulforaphane in rat. Br J Nutr 99:559–564. doi:10.1017/S0007114507824093

    PubMed  Article  CAS  Google Scholar 

  53. Li Y, Zhang T, Korkaya H, Liu S, Lee HF, Newman B, Yu Y, Clouthier SG, Schwartz SJ, Wicha MS, Sun D (2010) Sulforaphane, a dietary component of broccoli/broccoli sprouts inhibits breast cancer stem cells. Clin Cancer Res. doi:10.1158/1078-0432.CCR-09-2937

    Google Scholar 

  54. Myzak MC, Karplus PA, Chung FL, Dashwood RH (2004) A novel mechanism of chemoprotection by sulforaphane: inhibition of histone deacetylase. Cancer Res 64:5767–5774

    PubMed  Article  CAS  Google Scholar 

  55. Park EJ, Pezzuto JM (2002) Botanicals in cancer chemoprevention. Cancer Metastasis Rev 21:231–255

    PubMed  Article  CAS  Google Scholar 

  56. Shankar S, Ganapathy S, Srivastava RK (2008) Sulforaphane enhances the therapeutic potential of TRAIL in prostate cancer orthotopic model through regulation of apoptosis, metastasis and angiogenesis. Clin Cancer Res 14:1–16

    Article  Google Scholar 

  57. Kallifatidis G, Rausch V, Baumann B, Apel A, Beckermann BM, Groth A, Mattern J, Li Z, Kolb A, Moldenhauer G, Altevogt P, Wirth T, Werner J, Schemmer P, Buchler MW, Salnikov AV, Herr I (2009) Sulforaphane targets pancreatic tumour-initiating cells by NF-kappaB-induced antiapoptotic signalling. Gut 58:949–963. doi:10.1136/gut.2008.149039

    PubMed  Article  CAS  Google Scholar 

Download references

Acknowledgments

We thank our lab members for critical reading of the manuscript.

Conflict of interest

The authors indicate no potential conflicts of interest.

Author information

Affiliations

Authors

Corresponding author

Correspondence to Sharmila Shankar.

Rights and permissions

Reprints and Permissions

About this article

Cite this article

Li, SH., Fu, J., Watkins, D.N. et al. Sulforaphane regulates self-renewal of pancreatic cancer stem cells through the modulation of Sonic hedgehog–GLI pathway. Mol Cell Biochem 373, 217–227 (2013). https://doi.org/10.1007/s11010-012-1493-6

Download citation

  • Received:

  • Accepted:

  • Published:

  • Issue Date:

  • DOI: https://doi.org/10.1007/s11010-012-1493-6

Keywords

  • Cancer stem cells
  • Pancreatic cancer
  • Pluripotency maintaining factors
  • Sonic hedgehog pathway
  • Sulforaphane
  • Epithelial–mesenchymal transition