Abstract
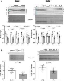
The present study aimed to determine the impact of colon 26 adenocarcinoma (C26)-induced cancer cachexia on skeletal muscle mitochondrial respiration and content. Twelve male CD2F1 mice were injected with C26-cells (tumor bearing (TB) group), whereas 12 age-matched mice received PBS vehicle injection (non-tumor bearing (N-TB) group). Mitochondrial respiration was studied in saponin-permeabilized soleus myofibers. TB mice showed lower body weight (~ 20%) as well as lower soleus, gastrocnemius-plantaris complex and tibialis anterior masses versus N-TB mice (p < 0.05). Soleus maximal state III mitochondrial respiration was 20% lower (10 mM glutamate, 5 mM malate, 5 mM adenosine diphosphate; p < 0.05) and acceptor control ratio (state III/state II) was 15% lower in the TB vs. N-TB (p < 0.05), with the latter suggesting uncoupling. Lower VDAC protein content suggested reduced mitochondrial content in TB versus N-TB (p < 0.05). Skeletal muscle in C26-induced cancer cachexia exhibits reductions in: maximal mitochondrial respiration capacity, mitochondrial coupling and mitochondrial content.



Abbreviations
- ACR:
-
Acceptor control ratio
- ADP:
-
Adenosine diphosphate
- BSA:
-
Bovine serum albumin
- C26:
-
Colon 26 adenocarcinoma
- DTT:
-
Dithiotreitol
- EGTA:
-
Ethylene glycol-bis-(2-aminoethylether)-N, N, N’, N’-tetraacetic acid
- G:
-
Glutamate
- GasPL:
-
Gastrocnemii-plantaris complex
- K-MES:
-
2-(N-morpholino) ethanesulfonic acid potassium salt
- LLC:
-
Lewis lung carcinoma
- M:
-
Malate
- N-TB:
-
Non-tumor bearing
- PBS:
-
Phosphate buffer saline
- TB:
-
Tumor bearing
- TBS-T:
-
Tris-buffered saline containing 0.1% of Tween
References
Antunes D, Padrao AI, Maciel E, Santinha D, Oliveira P, Vitorino R, Moreira-Goncalves D, Colaco B, Pires MJ, Nunes C, Santos LL, Amado F, Duarte JA, Domingues MR, Ferreira R (2014) Molecular insights into mitochondrial dysfunction in cancer-related muscle wasting. Biochim Biophys Acta 1841(6):896–905
Argiles JM, Lopez-Soriano FJ, Busquets S (2015) Muscle wasting in cancer: the role of mitochondria. Curr Opin Clin Nutr Metab Care 18(3):221–225
Ballaro R, Beltra M, De Lucia S, Pin F, Ranjbar K, Hulmi JJ, Costelli P, Penna F (2019) Moderate exercise in mice improves cancer plus chemotherapy-induced muscle wasting and mitochondrial alterations. FASEB J. https://doi.org/10.1096/fj.201801862R
Barreto R, Mandili G, Witzmann F, Novelli F, Zimmers T, Bonetto A (2016) Cancer and chemotherapy contribute to muscle loss by activating common signaling pathways. Front Physiol 7:472
Bosaeus I, Daneryd P, Svanberg E, Lundholm K (2001) Dietary intake and resting energy expenditure in relation to weight loss in unselected cancer patients. Int J Cancer 93(3):380–383
Brown JL, Rosa-Caldwell ME, Lee DE, Blackwell TA, Brown LA, Perry RA, Haynie WS, Hardee JP, Carson JA, Wiggs MP, Washington TA, Greene NP (2017) Mitochondrial degeneration precedes the development of muscle atrophy in progression of cancer cachexia in tumour-bearing mice. J Cachexia Sarcopenia Muscle 8(6):926–938
Carson JA, Hardee JP, VanderVeen BN (2016) The emerging role of skeletal muscle oxidative metabolism as a biological target and cellular regulator of cancer-induced muscle wasting. Semin Cell Dev Biol 54:53–67
Constantinou C, Fontes de Oliveira CC, Mintzopoulos D, Busquets S, He J, Kesarwani M, Mindrinos M, Rahme LG, Argiles JM, Tzika AA (2011) Nuclear magnetic resonance in conjunction with functional genomics suggests mitochondrial dysfunction in a murine model of cancer cachexia. Int J Mol Med 27(1):15–24
Evans WK, Makuch R, Clamon GH, Feld R, Weiner RS, Moran E, Blum R, Shepherd FA, Jeejeebhoy KN, DeWys WD (1985) Limited impact of total parenteral nutrition on nutritional status during treatment for small cell lung cancer. Cancer Res 45(7):3347–3353
Fearon K, Strasser F, Anker SD, Bosaeus I, Bruera E, Fainsinger RL, Jatoi A, Loprinzi C, MacDonald N, Mantovani G, Davis M, Muscaritoli M, Ottery F, Radbruch L, Ravasco P, Walsh D, Wilcock A, Kaasa S, Baracos VE (2011) Definition and classification of cancer cachexia: an international consensus. Lancet Oncol 12(5):489–495
Fermoselle C, Garcia-Arumi E, Puig-Vilanova E, Andreu AL, Urtreger AJ, de Kier Joffe ED, Tejedor A, Puente-Maestu L, Barreiro E (2013) Mitochondrial dysfunction and therapeutic approaches in respiratory and limb muscles of cancer cachectic mice. Exp Physiol 98(9):1349–1365
Fontes-Oliveira CC, Busquets S, Toledo M, Penna F, Paz Aylwin M, Sirisi S, Silva AP, Orpi M, Garcia A, Sette A, Ines Genovese M, Olivan M, Lopez-Soriano FJ, Argiles JM (2013) Mitochondrial and sarcoplasmic reticulum abnormalities in cancer cachexia: altered energetic efficiency? Biochim Biophys Acta 1830(3):2770–2778
Gilliam LA, Fisher-Wellman KH, Lin CT, Maples JM, Cathey BL, Neufer PD (2013) The anticancer agent doxorubicin disrupts mitochondrial energy metabolism and redox balance in skeletal muscle. Free Radic Biol Med 65:988–996
Gilliam LA, Lark DS, Reese LR, Torres MJ, Ryan TE, Lin CT, Cathey BL, Neufer PD (2016) Targeted overexpression of mitochondrial catalase protects against cancer chemotherapy-induced skeletal muscle dysfunction. Am J Physiol Endocrinol Metab 311(2):E293–301
Gouspillou G, Sgarioto N, Kapchinsky S, Purves-Smith F, Norris B, Pion CH, Barbat-Artigas S, Lemieux F, Taivassalo T, Morais JA, Aubertin-Leheudre M, Hepple RT (2014) Increased sensitivity to mitochondrial permeability transition and myonuclear translocation of endonuclease G in atrophied muscle of physically active older humans. FASEB J 28(4):1621–1633
Judge SM, Wu CL, Beharry AW, Roberts BM, Ferreira LF, Kandarian SC, Judge AR (2014) Genome-wide identification of FoxO-dependent gene networks in skeletal muscle during C26 cancer cachexia. BMC Cancer 14:997
Marzetti E, Lorenzi M, Landi F, Picca A, Rosa F, Tanganelli F, Galli M, Doglietto GB, Pacelli F, Cesari M, Bernabei R, Calvani R, Bossola M (2017) Altered mitochondrial quality control signaling in muscle of old gastric cancer patients with cachexia. Exp Gerontol 87(Pt A):92–99
Puppa MJ, Murphy EA, Fayad R, Hand GA, Carson JA (2014) Cachectic skeletal muscle response to a novel bout of low-frequency stimulation. J Appl Physiol (1985) 116(8):1078–1087
Roberts B, Ahn B, Smuder A, Al-Rajhi M, Gill L, Beharry A, Powers S, Fuller D, Ferreira L, Judge A (2013a) Diaphragm and ventilatory dysfunction during cancer cachexia. FASEB J 27:2600–2610
Roberts B, Frye G, Ahn B, Ferreira L, Judge A (2013b) Cancer cachexia decreases specific force and accelerates fatigue in limb muscle. Biochem Biophys Res Commun 435:488–492
Romanello V, Sandri M (2010) Mitochondrial biogenesis and fragmentation as regulators of muscle protein degradation. Curr Hypertens Rep 12(6):433–439
Shum AM, Mahendradatta T, Taylor RJ, Painter AB, Moore MM, Tsoli M, Tan TC, Clarke SJ, Robertson GR, Polly P (2012) Disruption of MEF2C signaling and loss of sarcomeric and mitochondrial integrity in cancer-induced skeletal muscle wasting. Aging (Albany NY) 4(2):133–143
Tezze C, Romanello V, Desbats MA, Fadini GP, Albiero M, Favaro G, Ciciliot S, Soriano ME, Morbidoni V, Cerqua C, Loefler S, Kern H, Franceschi C, Salvioli S, Conte M, Blaauw B, Zampieri S, Salviati L, Scorrano L, Sandri M (2017) Age-associated loss of OPA1 in muscle impacts muscle mass, metabolic homeostasis, systemic inflammation, and epithelial senescence. Cell Metab 25(6):1374–1389
Tzika AA, Fontes-Oliveira CC, Shestov AA, Constantinou C, Psychogios N, Righi V, Mintzopoulos D, Busquets S, Lopez-Soriano FJ, Milot S, Lepine F, Mindrinos MN, Rahme LG, Argiles JM (2013) Skeletal muscle mitochondrial uncoupling in a murine cancer cachexia model. Int J Oncol 43(3):886–894
VanderVeen BN, Fix DK, Carson JA (2017) Disrupted skeletal muscle mitochondrial dynamics, mitophagy, and biogenesis during cancer cachexia: a role for inflammation. Oxid Med Cell Longev 2017:3292087
White JP, Baltgalvis KA, Puppa MJ, Sato S, Baynes JW, Carson JA (2011) Muscle oxidative capacity during IL-6-dependent cancer cachexia. Am J Physiol Regul Integr Comp Physiol 300(2):R201–211
White JP, Puppa MJ, Sato S, Gao S, Price RL, Baynes JW, Kostek MC, Matesic LE, Carson JA (2012) IL-6 regulation on skeletal muscle mitochondrial remodeling during cancer cachexia in the ApcMin/+mouse. Skelet Muscle 2:14
Acknowledgements
This work was supported by funds provided by the University of Florida Cancer Center (to RTH) and the National Institute of Arthritis, Musculoskeletal and Skin Diseases (R01AR060209 to ARJ). Daria Neyroud was supported by the Swiss National Science Foundation (P2GEP3_168384). The authors greatly thank Yana Konokhova for her help during tissue harvest.
Author information
Authors and Affiliations
Corresponding author
Ethics declarations
Conflict of interest
All authors declared that they have no competing interests.
Ethical approval
We confirm that we have read the Journal’s position on issues involved in ethical publication and affirm that this report is consistent with those guidelines.
Additional information
Publisher's Note
Springer Nature remains neutral with regard to jurisdictional claims in published maps and institutional affiliations.
Rights and permissions
About this article
Cite this article
Neyroud, D., Nosacka, R.L., Judge, A.R. et al. Colon 26 adenocarcinoma (C26)-induced cancer cachexia impairs skeletal muscle mitochondrial function and content. J Muscle Res Cell Motil 40, 59–65 (2019). https://doi.org/10.1007/s10974-019-09510-4
Received:
Accepted:
Published:
Issue Date:
DOI: https://doi.org/10.1007/s10974-019-09510-4