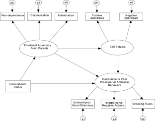
This study examined the factors associated with resistance to peer pressure toward antisocial behaviors among a sample of Mexican-origin adolescents (n=564) living in a large Southwestern city in the U.S. A model examining the influence of generational status, emotional autonomy from parents, and self-esteem on resistance to peer pressure was tested independently for boys and girls. Gender differences emerged in the factors that influenced resistance to peer pressure. Results indicated that resistance to peer pressure was influenced by generational status and emotional autonomy from parents for both boys and girls. However, self-esteem was found to influence resistance to peer pressure only for boys.






Similar content being viewed by others
REFERENCES
Amaro, H., Whitaker, R., Coffman, G., and Heeren, T. (1990). Acculturation and marijuana and cocaine use: Findings from HHANES 1982-84. Am. J. Public Health 80 (supp l): 54–60.
Berndt, T. J. (1979). Developmental changes in conformity to peers and parents. Dev. Psychol. 15: 608–616.
Berndt, T. J. (1982). The features and effects of friendships in early adolescence. Child Dev. 53: 1447–1460.
Berndt, T. J. (1989). Friendships in childhood and adolescence. In Damon, W. (ed.), Child Development Today and Tomorrow. Jossey-Bass, San Francisco, pp. 52–68.
Bronfenbrenner, U. (1979). The Ecology of Human Development: Experiments by Nature and Design. Harvard University Press, Cambridge, MA.
Bronfenbrenner, U. (1999). Environments in developmental perspective: Theoretical and operational models. In Friedman, S. L., and Wachs, T. D. (eds.), Measuring Environment Across the Life Span: Emerging Methods and Concepts. American Psychological Association, Washington, DC, pp. 3–28.
Brown, B. B. (1999). Measuring the peer environment of American adolescents. In Friedman, S. L., and Wachs, T. D. (eds.), Measuring Environment Across the Life Span: Emerging Methods and Concepts. American Psychological Association, Washington, DC, pp. 59–90.
Brown, B. B., Clasen, D. R., and Eicher, S. A. (1986). Perceptions of peer pressure, peer conformity dispositions, and self-reported behavior among adolescents. Dev. Psychol. 22: 521–530.
Chavez, J. M., and Roney, C. E. (1990). Psychocultural factors affecting the mental health status of Mexican American adolescents. In Stiffman, A. R., and Davis, L. E. (eds.), Ethnic Issues in Adolescent Mental Health. Sage, Newbury Park, pp. 73–91.
Cuéllar, I., Arnold, B., and Maldonado, R. (1995). Acculturation rating scale for Mexican Americans-II: A revision of the original ARSMA scale. Hisp. J. Behav. Sci. 17: 275–304.
Deosaransingh, K., Moreno, C., Woodruff, S. I., Sallis, J. F., Vargas, R., and Elder, J. P. (1995). Acculturation and smoking in Latino youth. Health Values 19: 49–52.
Falicov, C. J. (1996). Mexican families. In McGolddrick, M., Giordano, J., and Pierce, J. K. (eds.), Ethnicity & Family Therapy, (2nd ed). The Guilford Press, New York, pp. 169–182.
Federal Interagency Forum on Child and Family Statistics (2002). Americas’ Children: Key National Indicators of Well-Being, 2002: Federal Interagency Forum on Child and Family Statistics. Government Printing Office, Washington, DC.
Felson, R. B., and Zielinski, M. A. (1989). Children’s self-esteem and parental support. J. Marriage Fam. 51: 727–735.
Fisher, C. B., Jackson, J. F., and Villarruel, F. A. (1998). The study of African American and Latin American children and youth. In Damon, W. (Series ed.) and Lerner, R. (Vol. ed.), Handbook of Child Psychology: Vol. 1. Theoretical Models of Human Development. John Wiley & Sons, New York, pp. 865–937.
Fletcher, A. C., Darling, N. E., Steinberg, L., and Dornbusch, S. M. (1995). The company they keep: Relation of adolescents’ adjustment and behavior to their friends’ perceptions of authoritative parenting in the social network. Dev. Psychol. 31: 300–310.
Fuhrman, T., and Holmbeck, G. N. (1995). A Contextual-moderator analysis of emotional autonomy and adjustment in adolescence. Child Dev. 66: 793–811.
Garcia-Preto, N. (1996). Latino families: an overview. In McGoldrick, M., Giordano, J., and Pearce, J. K. (eds.), Ethnicity and Family Therapy (2nd ed.). The Guilford Press, New York, pp. 141–154.
Gecas, V., and Schwalbe, M. L. (1986). Parental behavior and adolescent self-esteem. J. Marriage Fam. 48: 37–46.
Gilligan, C. (1993). In a Different Voice: Psychological Theory and Women’s Development. Harvard University Press, Cambridge, MA.
Greenfield, P. M. (1994). Independence and interdependence as developmental scripts: Implications for theory, research, and practice. In Greefield, P. M., and Cocking, R. R. (eds.), Cross-Cultural Roots of Minority Child Development. Erlbaum, NJ, pp. 1–40.
Harter, S. (1990). Causes, correlates, and the functional role of global self-worth: A life span perspective. In Steinberg, R. J., and Kolligian, J. Jr. (eds.), Competence Considered. Yale University Press, New Haven, CT, pp. 67–97.
Hatcher, L. (1994). A Step by Step Approach to Using the SAS ® System for Factor Analysis and Structural Equation Modeling. SAS institute Inc, Cary, NC.
Hoelter, J., and Harper, L. (1987). Structural and interpersonal family influences on adolescent self-conception. J. Marriage fam. 49: 129–139.
Hurtado, A. (1995). Variations, combinations and evolutions: Latino families in the U.S. In Zambrana, R. E. (ed.), Understanding Latino Families: Scholarship, Policy, and Practice. Sage, Thousand Oaks, pp. 3–17.
Josephs, R. A., Markus, H. R., and Tafarodi, R. W. (1992). Gender and self-esteem. J. Pers. Soc. Psychol. 63: 391–402.
Keefe, S. E. (1984). Real and ideal extended familism among Mexican American and Anglo Americans: On the meaning of “close” family ties. Human Organ. 43: 65–70.
Kline, R. B. (1998). Principles and Practice of Structural Equation Modeling. The Guilford Press, New York.
Lamborn, S. D., and Steinberg, L. (1993). Emotional autonomy redux: Revisiting Ryan and Lynch. Child Dev. 64: 483–499.
Maccoby, E. E. (1992). The role of parents in the socialization of children: An historical overview. Dev. Psychol. 28: 1006–1017.
Markus, H. R., Mullally, P. R., and Kitayama, S. (1997). Selfways: Diversity in modes of cultural participation. In Neisser, U., and Jopling, D. A. (eds.), The conceptual Self in Context: Culture, Experience and Self-understanding. Cambridge University Press, Cambridge, England, pp. 13–61.
Maruyama, G. M. (1998). Basics of Structural Equation Modeling. Sage, Thousand Oaks.
Miller, J. B. (1976). Toward a New Psychology of Women. Beacon Press, Boston.
Newman, P. R., and Newman, B. M. (1976). Early adolescence and its conflict: Group identity vs. alienation. Adolescence. 10: 127–136.
Oliva, A., and Parra, A. (2001). Autonomía emocional durante la adolescencia. Infancia y aprendizaje. 24: 181–196.
Peterson, G. W. (1999). The renewed importance of studying parent-adolescent relations: An introduction. Sociological Inquiry. 69: 426–430.
Peterson, G. W., and Leigh, G. K. (1990). The family and social competence in adolescence. In Adams, G. R., Gullota, T. P., and Montemayor, R. (eds.), Developing Social Competence in Adolescence. Sage, Newbury Park, CA, pp. 97–138.
Rosenberg, M. (1979). Conceiving the Self. Basic Books, Inc, New York.
Rosenberg, M. (1986). Self-concept from middle childhood through adolescence. In Suls, J., and Greenwald, A. G. (eds.), Psychological Perspectives of the Self: Vol. 3. Erlbaum, Hillsdale, NJ, pp. 107–135.
Ryan, R. M., and Lynch, J. H. (1989). Emotional autonomy versus detachment: Revisiting the vicissitudes of adolescence and young adulthood. Child Dev. 60: 340–356.
Sabogal, F., Marin, G., Otero-Sabogal, R., Marin, B. V., and Perez-Stable, E. J. (1987). Hisp. J. Behav. Sci. 9: 397–412.
Santor, D. A., Messervey, D., and Kusumakar, V. (2000). Measuring peer pressure, popularity, and Conformity in adolescent boys and girls: Predicting school performance, sexual attitudes, and substance abuse. J. Youth Adolesc. 29: 163–182.
Segura, D. A., and Pierce, J. L. (1993). Chicana/o family structure and gender personality: Chodorow, familism and psychoanalytic sociology revisited. Signs: J. Women Cult Soc. 19: 62–91.
Sim, T. N. (2000). Adolescent psychological competence: The importance and role of regards for parents. J. Res. Adolesc. 10: 49–64.
Sim, T. N., and Koh, S. F. (2003). A domain conceptualization of adolescent susceptibility to peer pressure. J. Res. Adolesc. 13: 57–80.
Steinberg, L., and Silverberg, S. B. (1986). The vicissitudes of autonomy in early adolescence. Child Dev. 57: 841–851.
Suarez-Orozco, C., and Suarez-Orozco, M. (1995). Trans-formations: Immigration, Family Life, and Achievement Motivation among Latino Adolescents. Stanford University Press, Stanford, CA.
Tommasello, A., Tyler, F. B., Tyler, S. L., and Zhang, Y. (1993). Psychosocial correlated of drug use among Latino youth leading autonomous lives. Int. J. Addict. 28: 435–450.
Umaña-Taylor, A. J., and Fine, M. A. (2002). Methodological implications of grouping Latino adolescents into one collective ethnic group. Hisp. J. Behav. Sci. 23: 347–362.
Umaña-Taylor, A. J., and Bámaca-Gómez, M. (2003). Generational differences in resistance to peer pressure among Mexican-origin adolescents. Youth and Soc. 35: 183–203.
Vega, W. A. (1995). The study of Latino families: A point of departure. In Zambrana, R. E. (ed.), Understanding Latino Families: Scholarship, Policy, and Practice. Sage, Thousand Oaks, CA, pp. 3–17.
Vega, W. A., Alderete, E., Kolody, B., and Aguilar-Gaxiola, S. (1998). Illicit drug use among Mexican and Mexican American in California: The effects of gender and acculturation. Addiction. 93: 839–1850.
Wall, J. A., Power, T. G., and Arbona, C. (1993). Susceptibility to antisocial peer pressure and its relation to acculturation in Mexican-origin adolescents. J. Adolesc. Res. 8: 403–418.
Author information
Authors and Affiliations
Corresponding author
Additional information
Mayra Y. Bámaca is a graduate student in Family and Human Development at Arizona State University. Her research interests include adolescent development among ethnically diverse populations, the influence of contextual factors in development, parenting adolescents, and resiliency among Latino adolescents and their families. This work was based on the master’s thesis of the first author.
Adriana J. Umaña-Taylor received her Ph.D. from the University of Missouri-Columbia and is currently an Assistant Professor of Family and Human Development at Arizona State University. Her research interests include ethnic identity formation during adolescence and resilience among Latino adolescents and their families.
This study was supported, in part, by a grant to the second author from the Fahs Beck Fund for Research and Experimentation of the New York Community Trust.
Rights and permissions
About this article
Cite this article
Bámaca, M.Y., Umaña-Taylor, A.J. Testing a Model of Resistance to Peer Pressure Among Mexican-Origin Adolescents. J Youth Adolescence 35, 626–640 (2006). https://doi.org/10.1007/s10964-006-9055-4
Received:
Revised:
Accepted:
Published:
Issue Date:
DOI: https://doi.org/10.1007/s10964-006-9055-4


