Abstract
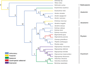
The limbs of mammals exhibit a variety of morphologies that reflect the diversity of their habitats and their functional needs, including subtle structural differences in their distal limb integumentary appendages (hooks, claws, adhesive pads). Little is known about structure and function of claws of sigmodontine rodents. Here, we analyze claw shape and forelimb skeleton morphology of 25 species of sigmodontine rodents with different locomotory types (ambulatory, fossorial, natatorial, quadrupedal saltatorial, and scansorial), taking into account their phylogenetic affinities. Qualitative differences in claw shape were examined using digital photographs, and quantitative measurements were made for length, height, and curvature of the claws of all digits, and dimensions of other forelimb skeletal elements. Our results show that both phylogeny and ecological categories explain substantial components of the morphological variation in sigmodontine rodents. Qualitative analysis reveals that non-specialized forms (ambulatory, quadrupedal saltatorial, and scansorial) tend to have high and strongly curved claws, whereas highly specialized forms (fossorial and natatorial) tend to have elongate and smoothly curved claws. However, the quantitative analysis differentiated the fossorial and scansorial by variables related to claw, and natatorial by variables related to bones of the forelimb. No variables that could differentiate ambulatory or quadrupedal saltatorial forms were found, demonstrating that these forms show a generalized morphological pattern. This study indicates that both historical and ecological factors contribute to the evolution of claw length in these groups.






Similar content being viewed by others
References
Abdala V, Manzano A, Tulli M J, Herrel A (2009) The tendinous patterns in the palmar surface of the lizard manus: tests of functional consequences for grasping ability. Anat Rec 292:842–853
Arnold SJ (1983) Morphology, performance, and fitness. Am Zool 23:347–361
Barlow JC (1969) Observations on the biology of rodents in Uruguay. In: Wiggens GB, Peterson RL (eds) Life Sciences Contributions Vol 75. Royal Ontario Museum, Canada, pp 1–59
Blomberg SP, Garland T Jr. (2002) Tempo and mode in evolution: phylogenetic inertia, adaptation comparative methods. J Evol Biol 15:899–910
Borcard D, Legendre P, Drapeau P (1992) Partialling out the spatial component of ecological variation. Ecology 73:1045–1055
Carrizo LV, Díaz M (2011) Descripción del postcráneo de Rhipidomys austrinus y Graomys griseoflavus. Iheringia Ser Zool 101:207–219
Carrizo LV, Tulli MJ, Abdala V (2014a) An ecomorphological analysis of forelimb musculo-tendinous system in sigmodontine rodents (Rodentia: Cricetidae: Sigmodontinae). J Mammal 95:843–854.
Carrizo LV, Tulli MJ, Dos Santos DA, Abdala V (2014b) Interplay between postcranial and locomotor types in Neotropical sigmodontine rodents. J Anat 224:469–481
Cartmill M (1985) Climbing. In: Hildebrand M, Bramble DM, Liem KF, Wake DB (eds) Functional Vertebrate Morphology. Harvard University Press, Cambridge, pp 73–88
Carvalho Coutinho L, Alves de Oliveira J, Pessoa LM (2013) Morphological variation in appendicular skeleton of Atlantic Forest sigmodontine rodents. J Morphol 274:779–792
Corbalán V, Debandi G (2009) Evaluating microhabitat selection by Calomys musculinus (Rodentia: Cricetidae) in western Argentina using luminous powders. Mastozool Neotrop 16:205–210
D’Elía G (2003) Phylogenetics of Sigmodontinae (Rodentia, Muroidea, Cricetidae), with special reference to the akodont group, and with additional comments on historical biogeography. Cladistics 19:307–323
Darwin C (1859) The Origin of Species by Means of Natural Selection, 1st ed. John Murray Publishing, London
Fabre PH, Hautier L, Dimitrov D, Douzery EJP (2012) A glimpse on the pattern of rodent diversification: a phylogenetic approach. BMC Evol Biol 12:88
Feijoo M, D’Elía G, Pardiñas UFJ, Lessa E (2008) Systematics of the southern Patagonian-Fueguian endemic Abrothrix lanosus (Rodentia: Sigmodontinae): phylogenetic position, karyotic and morphological data. Mammal Biol 75:122–137
Fish FE (1996) Transitions from drag-based to lift-based propulsion in mammalian swimming. Amer Zool 36:628–641
Giannini NP (2003) Canonical Phylogenetic Ordination. Syst Biol 52:684–695
Gingerich PD (2003) Land-to-sea transition in early whales: evolution of Eocene Archaeoceti (Cetacea) in relation to skeletal proportions and locomotion of living semiaquatic mammals. Paleobiology 29:429–454
Hamrick MW (2001) Morphological diversity in digital skin microstructure of didelphid marsupials. J Anat 198:683–688
Hamrick MW (2003) Evolution and development of mammalian limb integumentary structures. J Exp Zool B 298:152–163
Hershkovitz P (1962) Evolution of Neotropical cricetine rodents (Muridae) with special reference to the phyllotine group. Fieldiana Zool 46:1–524
Hildebrand M (1985) Digging of quadrupeds. In: Hildebrand M, Bramble DM, Liem KF, Wake DB (eds) Functional Vertebrate Morphology. Harvard University Press, Cambridge, pp 90–108
Hopkins SSB, Davis EB (2009) Quantitative morphological proxies for fossoriality in small mammals. J Mammal 90:1449–1460
Howell AB (1930) Aquatic mammals. In: Charles C (ed) Their Adaptations to Life in the Water. Thomas Publishing, Springfield
Jayat JP, Ortiz PE, Salazar-Bravo J, Pardiñas UFJ, D’Elía G (2010) The Akodon boliviensis species group (Rodentia: Cricetidae: Sigmodontinae) in Argentina: species limits and distribution, with the description of a new entity. Zootaxa 2405:1–61
Lagaria A, Youlatos D (2006) Anatomical correlates to scratch digging in the forelimb of european ground squirrels (Spermophilus citellus). J Mammal 83:583–570
Lessa EP, Thaeler CS (1989) A reassessment of morphological specializations for digging in pocket gophers. J Mammal 70:689–700
Linde M, Palmer M, Gómez-Zurita J (2004) Differential correlates of diet and phylogeny on the shape of the premaxilla and anterior tooth in sparid fishes (Perciformes: Sparidae). J Evol Biol 17:941–952
Lovejoy CO, Cohn MJ, White TD (1999) Morphological analysis of the mammalian postcranium: a developmental perspective. Proc Natl Acad Sci USA 96:13247–13252
Lund PW (1840) Tillaegtilde to sidste Afhandlinger over Brasiliens Dyreverden for sidste Jordom vaeltning. Danske Vidensk Afhandl 8:273–296
Luo Z-X, Ji Q, Yuan C-X (2007) Convergent dental evolution in pseudotribosphenic and tribosphenic mammals. Nature 450:93–97
Macleod N, Rose DK (1993) Inferring locomotor behavior in Paleogene mammals via eigen shape analysis. Am J Sci 293:300–355
Manly BFJ (1997) Randomization, Bootstrap and Monte Carlo Methods in Biology, 2nd ed. Chapman & Hall, London
Mares MA, Braun JK, Coyner BS, Van Den Bussche RA (2008) Phylogenetic and biogeographic relationships of gerbil mice Eligmodontia (Rodentia, Cricetidae) in South America, with a description of a new species. Zootaxa 1753:1–33
Mares MA, Ernest AK, Getting DD (1986) Small mammal community structure and composition in the Cerrado Province of central Brazil. J Trop Ecol 2:289–300
Martin RD (1984) Tree shrews. In: Macdonald D (ed) The Encyclopedia of Mammals. Facts on File, New York, pp 408–413
Miller LM, Anderson S (1977) Bodily proportions of Uruguayan myomorph rodents. Am Mus Novitates 2615:1–10
Myers P, Carleton MD (1981) The species of Oryzomys (Oligoryzomys) in Paraguay and the identity of Azara’s “Rat sixiemeou Rat a Tarse Noir.” Misc Publ Mus Zool Univ Michigan 161:1–41
Nikolai JC, Bramble DM (1983) Morphological structure and function in desert heteromyid rodents. Great Basin Nat Mem 7:44–64
Nowak RM (1999) Walker’s Mammals of the World, 6th ed. The Johns Hopkins University Press, Baltimore
Ojeda R, Tabeni S (2007) The mammals of the Monte desert revisited. J Arid Environ 73:173–181
Parada A, Pardiñas UFJ, Salazar-Bravo J, D’Elía, G, Palma ER (2013) Dating an impressive Neotropical radiation: molecular time estimates for the Sigmodontinae (Rodentia) provide insights into its historical biogeography. Mol Phylogen Evol 16:960–968
Pardiñas UFJ, JayatP, D’Elia G (2008) Reithrodon auritus. IUCN Red List of Threatened Species. Version 2014.3. www.iucnredlist.org. Accessed 30 June 2014
Patterson BD (1992) A new genus and species of long-clawed mouse (Rodentia: Muridae) from temperate rainforests of Chile. Zool J Linn Soc 106: 127–145
Polly PD (2007) Limbs in mammalian evolution. In: Hall BK (ed) Fins into Limbs. Evolution, Development, and Transformation. University of Chicago Press, Chicago, pp 265–268
Reese AT, Lanier HC, Sargis EJ (2013) Skeletal indicators of ecological specialization in pika (Mammalia, Ochotonidae). J Morphol 274:585–602
Revell LJ (2009) Size-correction and principal components for interspecific comparative studies. Evolution 63: 3258–3268
Revell LJ (2012) Phytools: an R package for phylogenetic comparative biology (and other things). Methods Ecol Evol 3:217–223
Rivas BA, D’Elia G, Linares O (2010) Diferenciación morfológica en Sigmodontinos (Rodentia: Cricetidae) de las Guayanas venezolanas con relación a su locomoción y hábitat. Mastozool Neotrop 17:97–109
Rivera CP, Ittig Gonzalez RE, Rossi Fraire JS, Levis S, Gardenal C (2007) Molecular identification and phylogenetic relationships among the species of the genus Oligoryzomys (Rodentia: Cricetidae) present in Argentina, putative reservoirs of hantaviruses. Zool Scripta 36:231–239
Rodríguez-Serrano E, Palma RE, Hernández CE (2008) The evolution of ecomorphological traits within the Abrothrichini (Rodentia: Sigmodontine): a Bayesian phylogenetics approach. Mol Phylogen Evol 48:473–480
Salazar-Bravo J, Pardiñas UF, D’Elía G (2013) A phylogenetic appraisal of Sigmodontinae (Rodentia, Cricetidae) with emphasis on phyllotine genera: systematics and biogeography. Zool Scripta 42:250–261
Salton JA, Sargis EJ (2008) Evolutionary morphology of the Tenrecoidea (Mammalia) forelimb skeleton. In: Sargis EJ, Dagosto M (eds) Mammalian Evolutionary Morphology: A Tribute to Frederick S Szalay. Springer, Dordrecht, pp 361–372
Samuels JX, Van Valkenburgh B (2008) Skeletal indicators of locomotor adaptations in living and extinct rodents. J Morphol 269:1387–1411
Samuels JX, Meachen JA, Sakai SA (2013) Postcranial morphology and the locomotor habits of living and extinct carnivorans. J Morphol 274:121–146
Santori TR, Viera VM, Rocha-Barbosa O, Magnan-Nieto, JA, Gobbi N (2008) Water absorption of the fur and swimming behavior of semiaquatic and terrestrial oryzomine rodents. J Mammal 5:1152–1161
Stein BR (2000) Morphology of subterranean rodents. In: Lacey EA, Patton JL, Cameron GN (eds) Life Underground: The Biology of Subterranean Rodents. University of Chicago Press, Chicago, pp 19–60
Steppan SJ, Adkins RM, Anderson J (2004) Phylogeny and divergence-date estimates of rapid radiations in muroid rodents based on multiple nuclear genes. Syst Biol 53:533–553
Steppan SJ, Ramirez O, Bandury J, Huchon D, Pacheco V, Walker L, Spotorno AE (2007) A molecular reappraisal of the systematics of the leaf-eared mice Phyllotis and their relatives. In: Kelt DA, Lessa EP, Salazar-Bravo J, Patton JL (eds) The Quintessential Naturalist: Honoring the Life and Legacy of Oliver P. Pearson. Univ Calif Publ Zool 134:799–826
Sustaita D, Pouydebate E, Manzano A, Abdala V, Herrel F, Herrel A (2013) Getting a grip on tetrapod grasping: form, function, and evolution. Biol Rev 88:380–405
Szalay FS, Sargis EJ (2001) Model-based analysis of postcranial osteology of marsupials of Palaeocene of Itabora (Brazil) and the phylogenetics and biogeography of Metatheria. Geodiversitas 23:139–302
Taraborelli P, Corvalán V, Giannoni S (2003) Locomotion and scape models in the rodents of the Monte Desert (Argentina). Ethology 109:475–485
terBraak CJF (1995) Ordination. In: Jongman RHG, terBraak CJF, van Tongeren OFR (eds) Data Analysis in Community and Landscape Ecology. Cambridge University Press, Cambridge, 91–144
Teta P, Jayat P, Ortiz P, D’Elía G (2013) The taxonomic status of Oligoryzomys brendae Massoia, 1998 (Rodentia, Cricetidae), with comments on the availability of this name. Zootaxa 3641:433–447
Tulli MJ, Abdala V, Cruz FB (2011) Relationships among morphology, clinging performance and habitat use in Liolaemini lizards. J Evol Biol 24:843–855
Tulli MJ, Cruz FB, Herrel A, Vanhooydonck B, Abdala V (2009) The interplay claw morphology and microhabitat use in neotropical iguanian lizards. Zoology 112:379–392
Vassallo AI (1998) Functional morphology, comparative behaviour, and adaptation in two sympatric subterranean rodents genus Ctenomys (Rodentia: Octodontidae). J Zool 244:415–427
Weksler M (2006) Phylogenetic relationships of oryzomyine rodents (Muroidea: Sigmodontinae): separate and combined analyses of morphological and molecular data. Bull Am Mus Nat Hist 296:1–149
Zani PA (2000) The comparative evolution of lizard claw and toe morphology and clinging performance. J Evol Biol 13:316–325
Zar JH (1999) Biostatistical Analysis, 4th ed. Prentice Hall, Upper Saddle River
Acknowledgments
We appreciate the comments of J. Brasca and V. Abdala on early versions of the manuscript. We thank to Diego Verzi, David Flores, and Ulyses Pardiñas for allowing access to mammal collections. Agustina Novillo, Agustina Ojeda, Mariano Sánchez, Pablo Jayat, and Pablo Teta are acknowledged for making the study of some additional specimens possible. Photographs were graciously provided by Antoine Baglan, Mariano Sánchez, Pablo Ortiz and Pablo Teta. This work was supported by grants BID-PICT 0616 and PIP 0284 (CONICET).
Author information
Authors and Affiliations
Corresponding author
Electronic Supplementary Material
Below is the link to the electronic supplementary material.
Online Resource 1
(DOC 35 kb)
Online Resource 2
(XLS 44 kb)
Online Resource 3
(XLS 40 kb)
Rights and permissions
About this article
Cite this article
Tulli, M.J., Carrizo, L.V. & Samuels, J.X. Morphological Variation of the Forelimb and Claw in Neotropical Sigmodontine Rodents (Rodentia: Cricetidae). J Mammal Evol 23, 81–91 (2016). https://doi.org/10.1007/s10914-015-9300-2
Published:
Issue Date:
DOI: https://doi.org/10.1007/s10914-015-9300-2

