Skip to main content

DOCK8 Deficiency Presenting as an IPEX-Like Disorder

Abstract

Purpose

The dedicator of cytokinesis 8 (DOCK8) deficiency is an autosomal recessive-combined immunodeficiency whose clinical spectra include recurrent infections, autoimmunity, malignancies, elevated serum IgE, eczema, and food allergies. Here, we report on patients with loss of function DOCK8 mutations with profound immune dysregulation suggestive of an immune dysregulation, polyendocrinopathy, enteropathy, X-linked (IPEX)-like disorder.

Methods

Immunophenotyping of lymphocyte subpopulations and analysis of DOCK8 protein expression were evaluated by flow cytometry. T regulatory (Treg) cells were isolated by cell sorting, and their suppressive activity was analyzed by flow cytometry. Gene mutational analysis was performed by whole-exome and Sanger sequencing.

Results

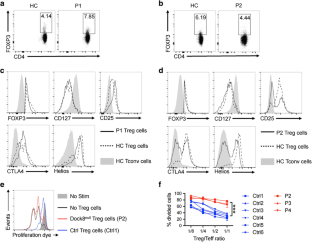
Patient 1 (P1) presented at 10 months of age with chronic severe diarrhea and active colitis in the absence of an infectious trigger, severe eczema with elevated serum IgE, and autoimmune hemolytic anemia, suggestive of an IPEX-related disorder. Whole-exome sequencing revealed a homozygous nonsense mutation in DOCK8 at the DOCK-homology region (DHR)-1 (c.1498C>T; p. R500X). Patient P2, a cousin of P1 who carries the same DOCK8 nonsense mutation, presented with eczema and recurrent ear infections in early infancy, and she developed persistent diarrhea by 3 years of age. Patient P3 presented with lymphoproliferation, severe eczema with allergic dysregulation, and chronic diarrhea with colitis. She harbored a homozygous loss of function DOCK8 mutation (c.2402 –1G→A). Treg cell function was severely compromised by both DOCK8 mutations.

Conclusion

DOCK8 deficiency may present severe immune dysregulation with features that may overlap with those of IPEX and other IPEX-like disorders.

This is a preview of subscription content, access via your institution.

Fig. 1
Fig. 2
Fig. 3
Fig. 4

References

  1. Cote JF, Vuori KGEF. What? Dock180 and related proteins help Rac to polarize cells in new ways. Trends Cell Biol. 2007;17(8):383–93.

    CAS  Article  PubMed  PubMed Central  Google Scholar 

  2. McGhee SA, Chatila TA. DOCK8 immune deficiency as a model for primary cytoskeletal dysfunction. Dis Markers. 2010;29(3–4):151–6.

    CAS  Article  PubMed  PubMed Central  Google Scholar 

  3. Harada Y, Tanaka Y, Terasawa M, Pieczyk M, Habiro K, Katakai T, et al. DOCK8 is a Cdc42 activator critical for interstitial dendritic cell migration during immune responses. Blood. 2012;119(19):4451–61.

    CAS  Article  PubMed  PubMed Central  Google Scholar 

  4. Mizesko MC, Banerjee PP, Monaco-Shawver L, Mace EM, Bernal WE, Sawalle-Belohradsky J, et al. Defective actin accumulation impairs human natural killer cell function in patients with dedicator of cytokinesis 8 deficiency. J Allergy Clin Immunol. 2013;131(3):840–8.

    CAS  Article  PubMed  PubMed Central  Google Scholar 

  5. Ham H, Guerrier S, Kim J, Schoon RA, Anderson EL, Hamann MJ, et al. Dedicator of cytokinesis 8 interacts with talin and Wiskott-Aldrich syndrome protein to regulate NK cell cytotoxicity. J Immunol. 2013;190(7):3661–9.

    CAS  Article  PubMed  Google Scholar 

  6. Janssen E, Tohme M, Hedayat M, Leick M, Kumari S, Ramesh N, et al. A DOCK8-WIP-WASp complex links T cell receptors to the actin cytoskeleton. J Clin Invest. 2016;126(10):3837–51.

    Article  PubMed  PubMed Central  Google Scholar 

  7. Zhang Q, Dove CG, Hor JL, Murdock HM, Strauss-Albee DM, Garcia JA, et al. DOCK8 regulates lymphocyte shape integrity for skin antiviral immunity. J Exp Med. 2014;211(13):2549–66.

    CAS  Article  PubMed  PubMed Central  Google Scholar 

  8. Keles S, Charbonnier LM, Kabaleeswaran V, Reisli I, Genel F, Gulez N, et al. Dedicator of cytokinesis 8 regulates signal transducer and activator of transcription 3 activation and promotes TH17 cell differentiation. J Allergy Clin Immunol. 2016;138(5):1384–94. e2

    CAS  Article  PubMed  Google Scholar 

  9. Tangye SG, Pillay B, Randall KL, Avery DT, Phan TG, Gray P, et al. Dedicator of cytokinesis 8-deficient CD4+ T cells are biased to a TH2 effector fate at the expense of TH1 and TH17 cells. J Allergy Clin Immunol. 2017;139(3):933–49.

    CAS  Article  PubMed  Google Scholar 

  10. Jabara HH, McDonald DR, Janssen E, Massaad MJ, Ramesh N, Borzutzky A, et al. DOCK8 functions as an adaptor that links TLR-MyD88 signaling to B cell activation. Nat Immunol. 2012;13(6):612–20.

    CAS  Article  PubMed  PubMed Central  Google Scholar 

  11. Engelhardt KR, McGhee S, Winkler S, Sassi A, Woellner C, Lopez-Herrera G, et al. Large deletions and point mutations involving the dedicator of cytokinesis 8 (DOCK8) in the autosomal-recessive form of hyper-IgE syndrome. J Allergy Clin Immunol. 2009;124(6):1289–302. e4

    CAS  Article  PubMed  PubMed Central  Google Scholar 

  12. Zhang Q, Davis JC, Lamborn IT, Freeman AF, Jing H, Favreau AJ, et al. Combined immunodeficiency associated with DOCK8 mutations. N Engl J Med. 2009;361(21):2046–55.

    CAS  Article  PubMed  PubMed Central  Google Scholar 

  13. Biggs CM, Keles S, Chatila TA. DOCK8 deficiency: insights into pathophysiology, clinical features and management. Clin Immunol. 2017;181:75–82.

    CAS  Article  PubMed  Google Scholar 

  14. Crawford G, Enders A, Gileadi U, Stankovic S, Zhang Q, Lambe T, et al. DOCK8 is critical for the survival and function of NKT cells. Blood. 2013;122(12):2052–61.

    CAS  Article  PubMed  PubMed Central  Google Scholar 

  15. Randall KL, Chan SS, Ma CS, Fung I, Mei Y, Yabas M, et al. DOCK8 deficiency impairs CD8 T cell survival and function in humans and mice. J Exp Med. 2011;208(11):2305–20.

    CAS  Article  PubMed  PubMed Central  Google Scholar 

  16. Randall KL, Lambe T, Johnson AL, Treanor B, Kucharska E, Domaschenz H, et al. Dock8 mutations cripple B cell immunological synapses, germinal centers and long-lived antibody production. Nat Immunol. 2009;10(12):1283–91.

    CAS  Article  PubMed  PubMed Central  Google Scholar 

  17. Aydin SE, Kilic SS, Aytekin C, Kumar A, Porras O, Kainulainen L, et al. DOCK8 deficiency: clinical and immunological phenotype and treatment options—a review of 136 patients. J Clin Immunol. 2015;35(2):189–98.

    CAS  Article  PubMed  Google Scholar 

  18. Engelhardt KR, Gertz ME, Keles S, Schaffer AA, Sigmund EC, Glocker C, et al. The extended clinical phenotype of 64 patients with dedicator of cytokinesis 8 deficiency. J Allergy Clin Immunol. 2015;136(2):402–12.

    CAS  Article  PubMed  PubMed Central  Google Scholar 

  19. Alroqi FJ, Chatila TA. Regulatory cell biology in health and disease. Curr Allergy Asthma Rep. 2016;16(4):27.

  20. Janssen E, Morbach H, Ullas S, Bannock JM, Massad C, Menard L, et al. Dedicator of cytokinesis 8-deficient patients have a breakdown in peripheral B-cell tolerance and defective regulatory T cells. J Allergy Clin Immunol. 2014;134(6):1365–74.

    CAS  Article  PubMed  PubMed Central  Google Scholar 

  21. Verbsky JW, Chatila TA. Immune dysregulation, polyendocrinopathy, enteropathy, X-linked (IPEX) and IPEX-related disorders: an evolving web of heritable autoimmune diseases. Curr Opin Pediatr. 2013;25(6):708–14.

    CAS  Article  PubMed  PubMed Central  Google Scholar 

  22. Charbonnier LM, Janssen E, Chou J, Ohsumi TK, Keles S, Hsu JT, et al. Regulatory T-cell deficiency and immune dysregulation, polyendocrinopathy, enteropathy, X-linked-like disorder caused by loss-of-function mutations in LRBA. J Allergy Clin Immunol. 2015;135(1):217–27.

    CAS  Article  PubMed  Google Scholar 

  23. Al-Herz W, Chu JI, van der Spek J, Raghupathy R, Massaad MJ, Keles S, et al. Hematopoietic stem cell transplantation outcomes for 11 patients with dedicator of cytokinesis 8 deficiency. J Allergy Clin Immunol. 2016;138(3):852–9. e3

    Article  PubMed  PubMed Central  Google Scholar 

  24. Barzaghi F, Passerini L, Bacchetta R. Immune dysregulation, polyendocrinopathy, enteropathy, x-linked syndrome: a paradigm of immunodeficiency with autoimmunity. Front Immunol. 2012;3:211.

    Article  PubMed  PubMed Central  Google Scholar 

  25. Sheikine Y, Woda CB, Lee PY, Chatila TA, Keles S, Charbonnier LM, et al. Renal involvement in the immunodysregulation, polyendocrinopathy, enteropathy, X-linked (IPEX) disorder. Pediatr Nephrol. 2015;30(7):1197–202.

    Article  PubMed  Google Scholar 

  26. Baris S, Schulze I, Ozen A, Karakoc Aydiner E, Altuncu E, Karasu GT, et al. Clinical heterogeneity of immunodysregulation, polyendocrinopathy, enteropathy, X-linked: pulmonary involvement as a non-classical disease manifestation. J Clin Immunol. 2014;34(6):601–6.

    Article  PubMed  Google Scholar 

  27. Duclaux-Loras R, Collardeau-Frachon S, Nancey S, Fabien N, Kaiserlian D, Lachaux A. Long-term disease course in a patient with severe neonatal IPEX syndrome. Clin Res Hepatol Gastroenterol. 2015;39(4):e43–7.

    Article  PubMed  Google Scholar 

  28. Bacchetta R, Barzaghi F, Roncarolo MG. From IPEX syndrome to FOXP3 mutation: a lesson on immune dysregulation. Ann N Y Acad Sci. 2016.

  29. Caudy AA, Reddy ST, Chatila T, Atkinson JP, Verbsky JW. CD25 deficiency causes an immune dysregulation, polyendocrinopathy, enteropathy, X-linked-like syndrome, and defective IL-10 expression from CD4 lymphocytes. J Allergy Clin Immunol. 2007;119(2):482–7.

    CAS  Article  PubMed  Google Scholar 

  30. Schubert D, Bode C, Kenefeck R, Hou TZ, Wing JB, Kennedy A, et al. Autosomal dominant immune dysregulation syndrome in humans with CTLA4 mutations. Nat Med. 2014;20(12):1410–6.

    CAS  Article  PubMed  PubMed Central  Google Scholar 

  31. Kuehn HS, Ouyang W, Lo B, Deenick EK, Niemela JE, Avery DT, et al. Immune dysregulation in human subjects with heterozygous germline mutations in CTLA4. Science. 2014;345(6204):1623–7.

    CAS  Article  PubMed  PubMed Central  Google Scholar 

  32. Lo B, Zhang K, Lu W, Zheng L, Zhang Q, Kanellopoulou C, et al. Autoimmune disease. Patients with LRBA deficiency show CTLA4 loss and immune dysregulation responsive to abatacept therapy. Science. 2015;349(6246):436–40.

    CAS  Article  PubMed  Google Scholar 

  33. Cohen AC, Nadeau KC, Tu W, Hwa V, Dionis K, Bezrodnik L, et al. Cutting edge: decreased accumulation and regulatory function of CD4+ CD25(high) T cells in human STAT5b deficiency. J Immunol. 2006;177(5):2770–4.

    CAS  Article  PubMed  Google Scholar 

  34. Lohr NJ, Molleston JP, Strauss KA, Torres-Martinez W, Sherman EA, Squires RH, et al. Human ITCH E3 ubiquitin ligase deficiency causes syndromic multisystem autoimmune disease. Am J Hum Genet. 2010;86(3):447–53.

    CAS  Article  PubMed  PubMed Central  Google Scholar 

  35. Uzel G, Sampaio EP, Lawrence MG, Hsu AP, Hackett M, Dorsey MJ, et al. Dominant gain-of-function STAT1 mutations in FOXP3 wild-type immune dysregulation-polyendocrinopathy-enteropathy-X-linked-like syndrome. J Allergy Clin Immunol. 2013;131(6):1611–23.

    CAS  Article  PubMed  PubMed Central  Google Scholar 

  36. Milner JD, Vogel TP, Forbes L, Ma CA, Stray-Pedersen A, Niemela JE, et al. Early-onset lymphoproliferation and autoimmunity caused by germline STAT3 gain-of-function mutations. Blood. 2015;125(4):591–9.

    CAS  Article  PubMed  PubMed Central  Google Scholar 

  37. Flanagan SE, Haapaniemi E, Russell MA, Caswell R, Allen HL, De Franco E, et al. Activating germline mutations in STAT3 cause early-onset multi-organ autoimmune disease. Nat Genet. 2014;46(8):812–4.

    CAS  Article  PubMed  PubMed Central  Google Scholar 

  38. Maillard MH, Cotta-de-Almeida V, Takeshima F, Nguyen DD, Michetti P, Nagler C, et al. The Wiskott-Aldrich syndrome protein is required for the function of CD4(+)CD25(+)Foxp3(+) regulatory T cells. J Exp Med. 2007;204(2):381–91.

    CAS  Article  PubMed  PubMed Central  Google Scholar 

  39. Marangoni F, Trifari S, Scaramuzza S, Panaroni C, Martino S, Notarangelo LD, et al. WASP regulates suppressor activity of human and murine CD4(+)CD25(+)FOXP3(+) natural regulatory T cells. J Exp Med. 2007;204(2):369–80.

    CAS  Article  PubMed  PubMed Central  Google Scholar 

  40. Rivas MN, Koh YT, Chen A, Nguyen A, Lee YH, Lawson G, et al. MyD88 is critically involved in immune tolerance breakdown at environmental interfaces of Foxp3-deficient mice. J Clin Invest. 2012;122(5):1933–47.

    CAS  Article  PubMed  PubMed Central  Google Scholar 

  41. Chatila TA, Blaeser F, Ho N, Lederman HM, Voulgaropoulos C, Helms C, et al. JM2, encoding a fork head-related protein, is mutated in X-linked autoimmunity-allergic disregulation syndrome. J Clin Invest. 2000;106(12):R75–81.

    CAS  Article  PubMed  PubMed Central  Google Scholar 

  42. Torgerson TR, Linane A, Moes N, Anover S, Mateo V, Rieux-Laucat F, et al. Severe food allergy as a variant of IPEX syndrome caused by a deletion in a noncoding region of the FOXP3 gene. Gastroenterology. 2007;132(5):1705–17.

    CAS  Article  PubMed  Google Scholar 

  43. Massaad MJ, Zhou J, Tsuchimoto D, Chou J, Jabara H, Janssen E, et al. Deficiency of base excision repair enzyme NEIL3 drives increased predisposition to autoimmunity. J Clin Invest. 2016;126(11):4219–36.

    Article  PubMed  PubMed Central  Google Scholar 

Download references

Funding

This work was supported by the National Institutes of Health R01AI085090 to Talal A. Chatila and 4R01AI100315 to Raif S. Geha and by a grant from the Scientific and Technological Research Council of Turkey (1059B191300622) to Sevgi Keles.

Author information

Affiliations

Authors

Corresponding author

Correspondence to Talal A. Chatila.

Ethics declarations

Conflict of Interest

The authors declare that they have no conflict of interest.

Electronic Supplementary Material

Fig. E1
figure 5

T and B cell subset analysis in patient P2. PBMC of patient P2 and those of a control subject were analyzed for CD3 and CD19 expression (A, B). CD3+ T cells were further analyzed for CD4 and CD8 expression (C, D). CD19+ B cells were further analyzed for IgD and CD27 expression (E, F). (GIF 89 kb) (GIF 89 kb)

High resolution image (TIFF 713 kb) (TIFF 713 kb)

Table E1

Hematological and Immunological findings on DOCK8-deficient subjects. The quantitative determination of serum immunoglobulins is reported for the respective patients before starting IVIG therapy. (DOCX 25.7 kb) (DOCX 25.7 kb)

Table E2

List of nonsynonymous candidate variants identified by using WES in patient P1. The 96 candidate variants were homozygous and nonsynonymous in the patient and absent from dbSNP. The gene symbol (DOCK8) for the candidate gene identified on chromosome 9 is in boldface. (DOCX 27.2 kb) (DOCX 27.2 kb)

Rights and permissions

Reprints and Permissions

About this article

Verify currency and authenticity via CrossMark

Cite this article

Alroqi, F.J., Charbonnier, LM., Keles, S. et al. DOCK8 Deficiency Presenting as an IPEX-Like Disorder. J Clin Immunol 37, 811–819 (2017). https://doi.org/10.1007/s10875-017-0451-1

Download citation

  • Received:

  • Accepted:

  • Published:

  • Issue Date:

  • DOI: https://doi.org/10.1007/s10875-017-0451-1

Keywords

  • Combined Immunodeficiency
  • DOCK8
  • FOXP3
  • immune dysregulation
  • IPEX
  • IPEX-like
  • regulatory T cells
  • Treg