Abstract
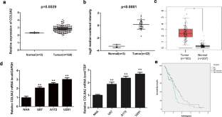
Glioblastoma (GBM) is one of the most lethal tumor of all human cancers. Due to its poor response to chemotherapy and radiotherapy as well as its high rate of recurrence after treatment, the treatment is still undesired. The identification of potential related genes and bio-markers in the development of GBM could provide some new targets for the treatment of GBM. Our purpose in this study was to evaluate the mission of COL8A2 in GBM. Combined with TCGA, Oncomine databases, CGGA, GEPIA website and qRT-PCR analyses, we found that COL8A2 was up-regulated both in GBM tissues and cells compared to the controls. Moreover, the high COL8A2 expression was associated with the shorter overall survival of patients with GBM. The expression of COL8A2 was also positively correlated with metastasis-associated genes including vimentin, snail, slug, MMP2 and MMP7 according to GEPIA website. Knockdown of COL8A2 could suppress the cell proliferation, cell migration and invasion, whereas the overexpression of COL8A2 significantly expedited these processes. What’s more, the outcome of western blot analysis manifested that COL8A2 could induced the expression of vimentin, snail, slug, MMP2 and MMP7. Taken together, COL8A2 activated cell proliferation, cell migration and invasion via raising the relative expression of EMT-related proteins in GBM. Therefore, our investigation suggests the oncogenic role of COL8A2 in GBM and provides a potential application of COL8A2 for GBM therapy.







Data availability
The data was available from the corresponding author on reasonable request.
References
Baguet T, Verhoeven J, De Vos F, Goethals I (2019) Cost-effectiveness of [(18)F] fluoroethyl-L-tyrosine for temozolomide therapy assessment in patients with glioblastoma. Front Oncol 9:814. https://doi.org/10.3389/fonc.2019.00814
Bao L, Li X, Lin Z (2019) PTEN overexpression promotes glioblastoma death through triggering mitochondrial division and inactivating the Akt pathway. J Recept Signal Transduct Res 39:215–225. doi:https://doi.org/10.1080/10799893.2019.1655051
Chou YC et al (2015) PEITC inhibits human brain glioblastoma GBM 8401 cell migration and invasion through the inhibition of uPA, Rho A, and Ras with inhibition of MMP-2, -7 and – 9 gene expression. Oncol Rep 34:2489–2496. https://doi.org/10.3892/or.2015.4260
Cohen ME, Yin M, Paznekas WA, Schertzer M, Wood S, Jabs EW (1998) Human SLUG gene organization, expression, and chromosome map location on 8q. Genomics 51:468–471. https://doi.org/10.1006/geno.1998.5367
de Pablo Y, Marasek P, Pozo-Rodrigalvarez A, Wilhelmsson U, Inagaki M, Pekna M, Pekny M (2019) Vimentin phosphorylation is required for normal cell division of immature astrocytes. Cells 8. https://doi.org/10.3390/cells8091016
Ferrari-Amorotti G et al (2014) Suppression of invasion and metastasis of triple-negative breast cancer lines by pharmacological or genetic inhibition of slug activity. Neoplasia 16:1047–1058. https://doi.org/10.1016/j.neo.2014.10.006
Findlay VJ et al (2014) SNAI2 modulates colorectal cancer 5-fluorouracil sensitivity through miR145 repression. Mol Cancer Ther 13:2713–2726. https://doi.org/10.1158/1535-7163.MCT-14-0207
Ghosh D, Nandi S, Bhattacharjee S (2018) Combination therapy to checkmate Glioblastoma: clinical challenges and advances. Clin Transl Med 7:33. https://doi.org/10.1186/s40169-018-0211-8
Gilbert MR et al (2014) A randomized trial of bevacizumab for newly diagnosed glioblastoma. N Engl J Med 370:699–708. doi:https://doi.org/10.1056/NEJMoa1308573
Gong J, Zhu S, Zhang Y, Wang J (2014) Interplay of VEGFa and MMP2 regulates invasion of glioblastoma. Tumour Biol 35:11879–11885. https://doi.org/10.1007/s13277-014-2438-3
Gottsch JD et al (2005) Inheritance of a novel COL8A2 mutation defines a distinct early-onset subtype of fuchs corneal dystrophy. Investig Ophthalmol Vis Sci 46:1934–1939. doi:https://doi.org/10.1167/iovs.04-0937
Groblewska M et al (2014) Serum levels and tissue expression of matrix metalloproteinase 2 (MMP-2) and tissue inhibitor of metalloproteinases 2 (TIMP-2) in colorectal cancer patients . Tumour Biol 35:3793–3802. https://doi.org/10.1007/s13277-013-1502-8
Gu X et al (2019) DGKzeta plays crucial roles in the proliferation and tumorigenicity of human glioblastoma . Int J Biol Sci 15:1872–1881. https://doi.org/10.7150/ijbs.35193
Guda MR et al (2019) GLUT1 and TUBB4 in glioblastoma could be efficacious targets. Cancers 11. https://doi.org/10.3390/cancers11091308
Guo Z, Zhang T, Wu J, Wang H, Liu X, Tian L (2015) Genetic polymorphisms in COL18A1 influence the development of osteosarcoma. Int J Clin Exp Pathol 8:11531–11536
Illidge C, Kielty C, Shuttleworth A (2001) Type VIII collagen: heterotrimeric chain association . Int J Biochem Cell Biol 33:521–529. https://doi.org/10.1016/s1357-2725(01)00013-9
Ivaska J, Pallari HM, Nevo J, Eriksson JE (2007) Novel functions of vimentin in cell adhesion, migration, and signaling. Exp Cell Res 313:2050–2062. https://doi.org/10.1016/j.yexcr.2007.03.040
Jiang Y et al (2018) Sinomenine hydrochloride inhibits the metastasis of human glioblastoma cells by suppressing the expression of matrix metalloproteinase-2/-9 and reversing the endogenous and exogenous epithelial-mesenchymal transition. Int J Mol Sci 19. https://doi.org/10.3390/ijms19030844
Lammer F et al (2019) Cytosolic Hsp70 as a biomarker to predict clinical outcome in patients with glioblastoma. PLoS One 14:e0221502. https://doi.org/10.1371/journal.pone.0221502
Levy SG, Moss J, Sawada H, Dopping-Hepenstal PJ, McCartney AC (1996) The composition of wide-spaced collagen in normal and diseased Descemet’s membrane. Curr Eye Res 15:45–52. doi:https://doi.org/10.3109/02713689609017610
Mok JW, Kim HS, Joo CK (2009) Q455V mutation in COL8A2 is associated with Fuchs’ corneal dystrophy in Korean patients. Eye 23:895–903. https://doi.org/10.1038/eye.2008.116
Monteagudo C, Merino MJ, San-Juan J, Liotta LA, Stetler-Stevenson WG (1990) Immunohistochemical distribution of type IV collagenase in normal, benign, and malignant breast tissue. Am J Pathol 136:585–592
Moschos MM et al (2019) TCF4 and COL8A2 gene polymorphism screening in a Greek population of late-onset fuchs endothelial corneal dystrophy. In vivo 33:963–971. https://doi.org/10.21873/invivo.11565
Mu N et al (2018) PRL-3 is a potential glioblastoma prognostic marker and promotes glioblastoma progression by enhancing MMP7 through the ERK and JNK pathways. Theranostics 8:1527–1539. https://doi.org/10.7150/thno.22699
Myung JK, Choi SA, Kim SK, Wang KC, Park SH (2014) Snail plays an oncogenic role in glioblastoma by promoting epithelial mesenchymal transition. Int J Clin Exp Pathol 7:1977–1987
Nguemgo Kouam P, Rezniczek GA, Kochanneck A, Priesch-Grzeszkowiak B, Hero T, Adamietz IA, Buhler H (2018) Robo1 and vimentin regulate radiation-induced motility of human glioblastoma cells. PLoS One 13:e0198508. https://doi.org/10.1371/journal.pone.0198508
Ostrom QT, Gittleman H, Truitt G, Boscia A, Kruchko C, Barnholtz-Sloan JS (2018) CBTRUS statistical report: primary brain and other central nervous system tumors diagnosed in the United States in 2011–2015. Neuro-Oncology 20:iv1-iv86. https://doi.org/10.1093/neuonc/noy131
Richter A et al (2014) BMP4 promotes EMT and mesodermal commitment in human embryonic stem cells via SLUG and MSX2. Stem Cells 32:636–648. https://doi.org/10.1002/stem.1592
Shang J, Wang F, Chen P, Wang X, Ding F, Liu S, Zhao Q (2018) Co-expression network analysis identified COL8A1 is associated with the progression and prognosis in human colon adenocarcinoma . Dig Dis Sci 63:1219–1228. https://doi.org/10.1007/s10620-018-4996-5
Singh SK et al (2004) Identification of human brain tumour initiating cells. Nature 432:396–401. https://doi.org/10.1038/nature03128
Stephan S, Sherratt MJ, Hodson N, Shuttleworth CA, Kielty CM (2004) Expression and supramolecular assembly of recombinant alpha1(viii) and alpha2(viii) collagen homotrimers. J Biol Chem 279:21469–21477. doi:https://doi.org/10.1074/jbc.M305805200
Tang X et al (2019) Identification of a specific gene module for predicting prognosis in glioblastoma patients. Front Oncol 9:812. https://doi.org/10.3389/fonc.2019.00812
Wang W, Xu G, Ding CL, Zhao LJ, Zhao P, Ren H, Qi ZT (2013a) All-trans retinoic acid protects hepatocellular carcinoma cells against serum-starvation-induced cell death by upregulating collagen 8A2. FEBS J 280:1308–1319. doi:https://doi.org/10.1111/febs.12122
Wang Y, Shi J, Chai K, Ying X, Zhou BP (2013) The role of snail in EMT and tumorigenesis . Curr Cancer Drug Targets 13:963–972
Wen PY, Kesari S (2008) Malignant gliomas in adults . N Engl J Med 359:492–507
Willumsen N, Jorgensen LN, Karsdal MA (2019) Vastatin (the NC1 domain of human type VIII collagen a1 chain) is linked to stromal reactivity and elevated in serum from patients with colorectal cancer. Cancer Biol Ther 20:692–699. https://doi.org/10.1080/15384047.2018.1550571
Wirsching HG, Galanis E, Weller M (2016) Glioblastoma. Handb Clin Neurol 134:381–397. https://doi.org/10.1016/B978-0-12-802997-8.00023-2
Zhao J, Zhang L, Dong X, Liu L, Huo L, Chen H (2018) High expression of vimentin is associated with progression and a poor outcome in glioblastoma Appl Immunohistochem Mol Morphol 26:337–344. https://doi.org/10.1097/PAI.0000000000000420
Funding
This study is supported by the domestic visiting scholar funding of the Weifang Medical University.
Author information
Authors and Affiliations
Contributions
Yingxin Cheng and Yanli Yang designed this study. Yingxin Cheng, Lin Xiao, Yanli Yang, Xiaodong Liu, Xiurong Zhou, Zhenfu Bu, Peicheng Cao and Daokui Wang performed the experiments and analyzed the data. Yingxin Cheng write the manuscript. Yanli Yang revised the manuscript. All the authors read and approve the final version of this manuscript.
Corresponding author
Ethics declarations
Conflict of interest
The authors declare that they have no conflict of interest.
Ethics approval
This study is approved by Wei Fang People’s Hospital.
Consent to participate
Not applicable.
Consent for publication
All the authors approved the final version of the manuscript and agree with the publication of this paper.
Additional information
Publisher’s note
Springer Nature remains neutral with regard to jurisdictional claims in published maps and institutional affiliations.
Electronic Supplementary Material
ESM 1
(DOCX 272 KB)
Rights and permissions
About this article
Cite this article
Cheng, YX., Xiao, L., Yang, YL. et al. Collagen type VIII alpha 2 chain (COL8A2), an important component of the basement membrane of the corneal endothelium, facilitates the malignant development of glioblastoma cells via inducing EMT. J Bioenerg Biomembr 53, 49–59 (2021). https://doi.org/10.1007/s10863-020-09865-1
Received:
Accepted:
Published:
Issue Date:
DOI: https://doi.org/10.1007/s10863-020-09865-1