Skip to main content

Nucleolar and spindle-associated protein 1 accelerates cellular proliferation and invasion in nasopharyngeal carcinoma by potentiating Wnt/β-catenin signaling via modulation of GSK-3β

Abstract

Nucleolar and spindle-associated protein 1 (NUSAP1) is a pivotal tumor-related protein that has been implicated in the progression of broad spectrum of tumors. However, no detailed study of the role of NUSAP1 in nasopharyngeal carcinoma (NPC) has been reported. The aim of this work is to enhance our understanding of NUSAP1 in the progression of NPC. By analyzing data available within the Oncomine database, we found that NUSAP1 expression was elevated in NPC relative to normal tissues. Further, we showed that NUSAP1 expression in clinical specimens of NPC and several NPC cell lines was elevated. Down-regulation of NUSAP1 by gene silencing markedly depleted the capacity of NPC cells to proliferate and invade. Contrastingly, overexpression of NUSAP1 potentiated the proliferative and invasive abilities of NPC cells. Further mechanistic research revealed that NUSAP1 knockdown decreased levels of Wnt/β-catenin signaling in NPC cells via a mechanism associated with downregulation of glycogen synthase kinase-3β (GSK-3β) phosphorylation. However, suppression of GSK-3β markedly abolished the inhibitory effect of NUSAP1 knockdown on Wnt/β-catenin signaling. Further, inhibition of Wnt/β-catenin signaling partially reversed NUSAP1-mediated tumor growth in NPC cells. In addition, NUSAP1 knockdown restrained tumorigenesis of NPC in vivo, and was associated with down-regulation of Wnt/β-catenin signaling. In conclusion, these findings demonstrate that NUSAP1 is capable of accelerating proliferation and invasion in NPC cells by potentiating Wnt/β-catenin signaling. Our study unveils a potential role of NUSAP1 in promoting NPC tumors and suggests that the protein is an attractive antitumor target for NPC treatment.

This is a preview of subscription content, access via your institution.

Fig. 1
Fig. 2
Fig. 3
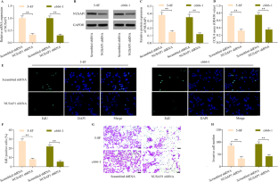
Fig. 4
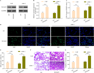
Fig. 5
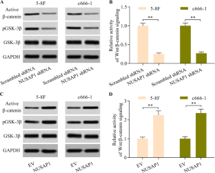
Fig. 6
Fig. 7

Data availability

The data and material used to support the findings of this study are available from the corresponding author upon request.

References

  • Aberle H, Bauer A, Stappert J, Kispert A, Kemler R (1997) Beta-catenin is a target for the ubiquitin-proteasome pathway. EMBO J 16:3797–3804

    CAS  Article  Google Scholar 

  • Bray F, Ferlay J, Soerjomataram I, Siegel RL, Torre LA, Jemal A (2018) Global cancer statistics 2018: GLOBOCAN estimates of incidence and mortality worldwide for 36 cancers in 185 countries. CA Cancer J Clin 68:394–424

    Article  Google Scholar 

  • Chen L, Yang L, Qiao F, Hu X, Li S, Yao L, Yang XL, Shao ZM (2015) High levels of nucleolar spindle-associated protein and reduced levels of BRCA1 expression predict poor prognosis in triple-negative breast cancer. PLoS One 10:e0140572

    Article  Google Scholar 

  • Chen Y, Zhang W, Kadier A, Zhang H, Yao X (2020) MicroRNA-769-5p suppresses cell growth and migration via targeting NUSAP1 in bladder cancer. J Clin Lab Anal 34:e23193

    CAS  PubMed  PubMed Central  Google Scholar 

  • Chou J, Lin YC, Kim J, You L, Xu Z, He B, Jablons DM (2008) Nasopharyngeal carcinoma--review of the molecular mechanisms of tumorigenesis. Head Neck 30:946–963

    Article  Google Scholar 

  • Chua MLK, Wee JTS, Hui EP, Chan ATC (2016) Nasopharyngeal carcinoma. Lancet 387:1012–1024

    Article  Google Scholar 

  • Duda P, Akula SM, Abrams SL, Steelman LS, Martelli AM, Cocco L, Ratti S, Candido S, Libra M, Montalto G, Cervello M, Gizak A, Rakus D, McCubrey JA (2020) Targeting GSK3 and associated signaling pathways involved in cancer. Cells 9:E1110

    Article  Google Scholar 

  • Fang L, Zhang M, Chen L, Xiong H, Ge Y, Lu W, Wu X, Heng B, Yu D, Wu S (2016) Downregulation of nucleolar and spindle-associated protein 1 expression suppresses cell migration, proliferation and invasion in renal cell carcinoma. Oncol Rep 36:1506–1516

    Article  Google Scholar 

  • Ge Y, Li Q, Lin L, Jiang M, Shi L, Wang B, Yang L, Xu Z (2020) Downregulation of NUSAP1 suppresses cell proliferation, migration, and invasion via inhibiting mTORC1 signalling pathway in gastric cancer. Cell Biochem Funct 38:28–37

    CAS  Article  Google Scholar 

  • Gordon CA, Gulzar ZG, Brooks JD (2015) NUSAP1 expression is upregulated by loss of RB1 in prostate cancer cells. Prostate 75:517–526

    CAS  Article  Google Scholar 

  • Gordon CA, Gong X, Ganesh D, Brooks JD (2017) NUSAP1 promotes invasion and metastasis of prostate cancer. Oncotarget 8:29935–29950

    Article  Google Scholar 

  • Guan C, Liu Z, Lu C, Xiao M, Shi H, Ni R, Bian Z (2019) Nucleolar spindle-associated protein 1 promotes tumorigenesis and predicts poor prognosis in human esophageal squamous cell carcinoma. J Cell Biochem 120:11726–11737. https://doi.org/10.1002/jcb.28452

    CAS  Article  Google Scholar 

  • Han G, Wei Z, Cui H, Zhang W, Wei X, Lu Z, Bai X (2018) NUSAP1 gene silencing inhibits cell proliferation, migration and invasion through inhibiting DNMT1 gene expression in human colorectal cancer. Exp Cell Res 367:216–221

    CAS  Article  Google Scholar 

  • Huber O, Korn R, McLaughlin J, Ohsugi M, Herrmann BG, Kemler R (1996) Nuclear localization of beta-catenin by interaction with transcription factor LEF-1. Mech Dev 59:3–10

    CAS  Article  Google Scholar 

  • Lee AW, Lin JC, Ng WT (2012) Current management of nasopharyngeal cancer. Semin Radiat Oncol 22:233–244

    Article  Google Scholar 

  • Li H, Zhang W, Yan M, Qiu J, Chen J, Sun X, Chen X, Song L, Zhang Y (2019) Nucleolar and spindle associated protein 1 promotes metastasis of cervical carcinoma cells by activating Wnt/beta-catenin signaling. J Exp Clin Cancer Res 38:33

    Article  Google Scholar 

  • Liu C, Li Y, Semenov M, Han C, Baeg GH, Tan Y, Zhang Z, Lin X, He X (2002) Control of beta-catenin phosphorylation/degradation by a dual-kinase mechanism. Cell 108:837–847

    CAS  Article  Google Scholar 

  • Liu Z, Guan C, Lu C, Liu Y, Ni R, Xiao M, Bian Z (2018) High NUSAP1 expression predicts poor prognosis in colon cancer. Pathol Res Pract 214:968–973

    CAS  Article  Google Scholar 

  • Logan CY, Nusse R (2004) The Wnt signaling pathway in development and disease. Annu Rev Cell Dev Biol 20:781–810

    CAS  Article  Google Scholar 

  • Mills CA, Suzuki A, Arceci A, Mo JY, Duncan A, Salmon ED, Emanuele MJ (2017) Nucleolar and spindle-associated protein 1 (NUSAP1) interacts with a SUMO E3 ligase complex during chromosome segregation. J Biol Chem 292:17178–17189

    CAS  Article  Google Scholar 

  • Morrison JA, Gulley ML, Pathmanathan R, Raab-Traub N (2004) Differential signaling pathways are activated in the Epstein-Barr virus-associated malignancies nasopharyngeal carcinoma and Hodgkin lymphoma. Cancer Res 64:5251–5260

    CAS  Article  Google Scholar 

  • Nie J, Wang H, He F, Huang H (2010) Nusap1 is essential for neural crest cell migration in zebrafish. Protein Cell 1:259–266

    CAS  Article  Google Scholar 

  • Okamoto A, Higo M, Shiiba M, Nakashima D, Koyama T, Miyamoto I, Kasama H, Kasamatsu A, Ogawara K, Yokoe H, Tanzawa H, Uzawa K (2015) Down-regulation of nucleolar and spindle-associated protein 1 (NUSAP1) expression suppresses tumor and cell proliferation and enhances anti-tumor effect of paclitaxel in oral squamous cell carcinoma. PLoS One 10:e0142252

    Article  Google Scholar 

  • Qian Z, Li Y, Ma J, Xue Y, Xi Y, Hong L, Dai X, Zhang Y, Ji X, Chen Y, Sheng M, Sheng Y, Yang L, Liu J, Dai X, Shi J, Xie T, Dong J (2018) Prognostic value of NUSAP1 in progression and expansion of glioblastoma multiforme. J Neuro-Oncol 140:199–208

    CAS  Article  Google Scholar 

  • Raemaekers T, Ribbeck K, Beaudouin J, Annaert W, Van Camp M, Stockmans I, Smets N, Bouillon R, Ellenberg J, Carmeliet G (2003) NuSAP, a novel microtubule-associated protein involved in mitotic spindle organization. J Cell Biol 162:1017–1029

    CAS  Article  Google Scholar 

  • Roy S, Hooiveld GJ, Seehawer M, Caruso S, Heinzmann F, Schneider AT, Frank AK, Cardenas DV, Sonntag R, Luedde M, Trautwein C, Stein I, Pikarsky E, Loosen S, Tacke F, Ringelhan M, Avsaroglu SK, Goga A, Buendia MA, Vucur M, Heikenwalder M, Zucman-Rossi J, Zender L, Roderburg C, Luedde T (2018) microRNA 193a-5p regulates levels of nucleolar- and spindle-associated protein 1 to suppress Hepatocarcinogenesis. Gastroenterology 155:1951–1966 e1926

    CAS  Article  Google Scholar 

  • Ryu B, Kim DS, Deluca AM, Alani RM (2007) Comprehensive expression profiling of tumor cell lines identifies molecular signatures of melanoma progression. PLoS One 2:e594

    Article  Google Scholar 

  • Stamos JL, Weis WI (2013) The beta-catenin destruction complex. Cold Spring Harb Perspect Biol 5:a007898

    Article  Google Scholar 

  • Sun L, Shi C, Liu S, Zhang E, Yan L, Ji C, Zhao Y (2020) Overexpression of NuSAP1 is predictive of an unfavourable prognosis and promotes proliferation and invasion of triple-negative breast cancer cells via the Wnt/beta-catenin/EMT signalling axis. Gene 747:144657

    CAS  Article  Google Scholar 

  • Wang Y, Ju L, Xiao F, Liu H, Luo X, Chen L, Lu Z, Bian Z (2019) Downregulation of nucleolar and spindle-associated protein 1 expression suppresses liver cancer cell function. Exp Ther Med 17:2969–2978

    CAS  PubMed  PubMed Central  Google Scholar 

  • Wu X, Xu B, Yang C, Wang W, Zhong D, Zhao Z, He L, Hu Y, Jiang L, Li J, Song L, Zhang W (2017) Nucleolar and spindle associated protein 1 promotes the aggressiveness of astrocytoma by activating the hedgehog signaling pathway. J Exp Clin Cancer Res 36:127

    Article  Google Scholar 

  • Wu Y, Liu H, Gong Y, Zhang B, Chen W (2020) ANKRD22 enhances breast cancer cell malignancy by activating the Wnt/beta-catenin pathway via modulating NuSAP1 expression. Bosn J Basic Med Sci 6. https://doi.org/10.17305/bjbms.12020.14701

  • Xie Q, Ou-Yang W, Zhang M, Wang H, Yue Q (2020) Decreased expression of NUSAP1 predicts poor overall survival in cervical cancer. J Cancer 11:2852–2863

    CAS  Article  Google Scholar 

  • Xu Z, Wang Y, Xiong J, Cui F, Wang L, Peng H (2020) NUSAP1 knockdown inhibits cell growth and metastasis of non-small-cell lung cancer through regulating BTG2/PI3K/Akt signaling. J Cell Physiol 235:3886–3893

    CAS  Article  Google Scholar 

  • Zeng ZY, Zhou YH, Zhang WL, Xiong W, Fan SQ, Li XL, Luo XM, Wu MH, Yang YX, Huang C, Cao L, Tang K, Qian J, Shen SR, Li GY (2007) Gene expression profiling of nasopharyngeal carcinoma reveals the abnormally regulated Wnt signaling pathway. Hum Pathol 38:120–133

    CAS  Article  Google Scholar 

  • Zhao Y, He J, Li Y, Lv S, Cui H (2020) NUSAP1 potentiates chemoresistance in glioblastoma through its SAP domain to stabilize ATR. Signal Transduct Target Ther 5:44

    CAS  Article  Google Scholar 

  • Zhu T, Xie P, Gao YF, Huang MS, Li X, Zhang W, Zhou HH, Liu ZQ (2018) Nucleolar and spindle-associated protein 1 is a tumor grade correlated prognosis marker for glioma patients. CNS Neurosci Ther 24:178–186

    CAS  Article  Google Scholar 

Download references

Author information

Affiliations

Authors

Contributions

Ligang Zhang designed the study, performed the experiments and drafted the manuscript. Yabin Dang performed the experiment. Ying Wang analyzed the data. Xin Fan designed the study and reviewed the manuscript.

Corresponding author

Correspondence to Xin Fan.

Ethics declarations

Conflict of interest

The authors declare that they have no conflict of interest.

Ethics approval

The use of clinical specimens for research purposes was approved by Ethics Committee of Xianyang Hospital of Yan’an University, and research procedures were performed in accordance with the Declaration of Helsinki. Animal studies were carried out with the approval of Ethics Committee of Xianyang Hospital of Yan’an University.

Consent to participate

Written informed consent was acquired from each patient.

Consent for publication

All authors have approved for the publication of this manuscript.

Code availability

Not applicable.

Additional information

Publisher’s note

Springer Nature remains neutral with regard to jurisdictional claims in published maps and institutional affiliations.

Rights and permissions

Reprints and Permissions

About this article

Verify currency and authenticity via CrossMark

Cite this article

Zhang, L., Dang, Y., Wang, Y. et al. Nucleolar and spindle-associated protein 1 accelerates cellular proliferation and invasion in nasopharyngeal carcinoma by potentiating Wnt/β-catenin signaling via modulation of GSK-3β. J Bioenerg Biomembr 52, 441–451 (2020). https://doi.org/10.1007/s10863-020-09860-6

Download citation

  • Received:

  • Accepted:

  • Published:

  • Issue Date:

  • DOI: https://doi.org/10.1007/s10863-020-09860-6

Keywords

  • GSK-3β
  • Nasopharyngeal carcinoma
  • NUSAP1
  • Wnt