Skip to main content

Downregulation of monocarboxylate transporter 1 inhibits the invasion and migration through suppression of the PI3K/Akt signaling pathway in human nasopharyngeal carcinoma cells

Abstract

Monocarboxylate transporter 1 (MCT1) has been reported to be correlated wtih decreased survival and advanced stage of progression in a series of human tumor cells and primary cancers. Specifically, MCT1 has been documented to be involved in tumor progression, including invasion and migration. Here, we investigated the mechanism and effect of regulation of MCT1 on invasion and migration of nasopharyngeal carcinoma (NPC) cells. In the study, we firstly demonstrated that the expression of MCT1 in CNE2Z cells was obviously higher than that in HNE1 cells. Downregulation of MCT1 inhibited the invasion and migration in CNE2Z cells, upregulated the expression of E-cadherin, TIMP (tissue inhibitor of metalloproteinase)-2 and TIMP-1, and suppressed the expression of matrix metalloproteinases (MMP)-9 and MMP-2. Correspondingly, upregulation of MCT1 enhanced the invasive and migratory potential in HNE1 cells, increased the expression of MMP-9 and MMP-2, and downregulated the expression of E-cadherin, TIMP-2 and TIMP-1. The mechanistic study demonstrated that the effect of MCT1 might be correlated with PI3K/Akt signaling pathway. LY294002, a PI3K inhibitor, increased the inhibition of invasion and migration mediated by downregulation of MCT1 in CNE2Z cells. These findings collectively suggested that MCT1 might act as a new regulator to improve invasion and migration of NPC cells and be correlated with activating the PI3K/Akt pathway.

This is a preview of subscription content, access via your institution.

Fig. 1
Fig. 2
Fig. 3
Fig. 4
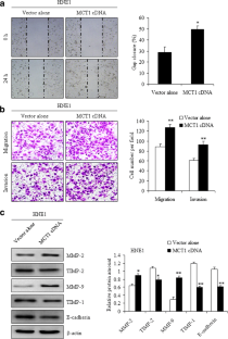
Fig. 5
Fig. 6
Fig. 7

Abbreviations

NPC:

Nasopharyngeal carcinoma

HNE1:

NPC cell lines

CNE2Z:

NPC cell lines

MCT1:

Monocarboxylate transporter 1

ECM:

Extracellular matrix

MMPs:

Matrix metalloproteinases

PI3K:

Phosphatidylinositide-3 kinase

MTT:

3-(4,5-dimethylthiazol-2-yl)-2,5-diphenyltetrazolium bromide

TIMPs:

Tissue inhibitor of metalloproteinases

References

  • Akkoc A, Nak D, Demirer A, Simsek G (2017) Immunocharacterization of matrix metalloproteinase-2 and matrix metalloproteinase-9 in canine transmissible venereal tumors. Biotech Histochem 92:100–106

    Article  CAS  PubMed  PubMed Central  Google Scholar 

  • Amorim R, Pinheiro C, Miranda-Goncalves V, Pereira H, Moyer MP, Preto A et al (2015) Monocarboxylate transport inhibition potentiates the cytotoxic effect of 5-fluorouracil in colorectal cancer cells. Cancer Lett 365:68–78

    Article  CAS  PubMed  PubMed Central  Google Scholar 

  • Bola BM, Chadwick AL, Michopoulos F, Blount KG, Telfer BA, Williams KJ, Smith PD, Critchlow SE, Stratford IJ (2014) Inhibition of monocarboxylate transporter-1 (MCT1) by AZD3965 enhances radiosensitivity by reducing lactate transport. Mol Cancer Ther 13:2805–2816

    Article  CAS  PubMed  PubMed Central  Google Scholar 

  • Brisson L, Banski P, Sboarina M, Dethier C, Danhier P, Fontenille MJ et al (2016) Lactate dehydrogenase B controls lysosome activity and autophagy in cancer. Cancer Cell 30:418–431

    Article  CAS  PubMed  PubMed Central  Google Scholar 

  • Chen H, Zhou L, Wu X, Li R, Wen J, Sha J, Wen X (2016) The PI3K/AKT pathway in the pathogenesis of prostate cancer. Front Biosci (Landmark Ed) 21:1084–1091

    Article  CAS  Google Scholar 

  • Dimmer KS, Friedrich B, Lang F, Deitmer JW, Broer S (2000) The low-affinity monocarboxylate transporter MCT4 is adapted to the export of lactate in highly glycolytic cells. Biochem J 350(1):219–227

    Article  CAS  PubMed  PubMed Central  Google Scholar 

  • Fonseca FL, da Costa Aguiar Alves B, Azzalis LA, Belardo TM (2017) Matrix metalloproteases as biomarkers of disease. Methods Mol Biol 1579:299–311

    Article  CAS  PubMed  PubMed Central  Google Scholar 

  • Gao Y, Xiao X, Zhang C, Yu W, Guo W, Zhang Z, Li Z, Feng X, Hao J, Zhang K, Xiao B, Chen M, Huang W, Xiong S, Wu X, Deng W (2017) Melatonin synergizes the chemotherapeutic effect of 5-fluorouracil in colon cancer by suppressing PI3K/AKT and NF-κB/iNOS signaling pathways. J Pineal Res 62:e12380. https://doi.org/10.1111/jpi.12380

    Article  CAS  Google Scholar 

  • Gray AL, Coleman DT, Shi R, Cardelli JA (2016) Monocarboxylate transporter 1 contributes to growth factor-induced tumor cell migration independent of transporter activity. Oncotarget 7:32695–32706

    PubMed  PubMed Central  Google Scholar 

  • Jablonska-Trypuc A, Matejczyk M, Rosochacki S (2016) Matrix metalloproteinases (MMPs), the main extracellular matrix (ECM) enzymes in collagen degradation, as a target for anticancer drugs. J Enzyme Inhib Med Chem 31:177–183

    Article  CAS  PubMed  PubMed Central  Google Scholar 

  • Kim Y, Choi JW, Lee JH, Kim YS (2015) Expression of lactate/H+ symporters MCT1 and MCT4 and their chaperone CD147 predicts tumor progression in clear cell renal cell carcinoma: immunohistochemical and the Cancer genome atlas data analyses. Hum Pathol 46:104–112

    Article  CAS  PubMed  PubMed Central  Google Scholar 

  • Ko BH, Paik JY, Jung KH, Lee KH (2010) 17beta-estradiol augments 18F-FDG uptake and glycolysis of T47D breast cancer cells via membrane-initiated rapid PI3K-Akt activation. J Nucl Med 51:1740–1747

    Article  CAS  PubMed  Google Scholar 

  • Li R, Pan Y, He B, Xu Y, Gao T, Song G et al (2013) Downregulation of CD147 expression by RNA interference inhibits HT29 cell proliferation, invasion and tumorigenicity in vitro and in vivo. Int J Oncol 43:1885–1894

    Article  CAS  PubMed  PubMed Central  Google Scholar 

  • Li W, Ma X, Li N, Liu H, Dong Q, Zhang J, Yang C, Liu Y, Liang Q, Zhang S, Xu C, Song W, Tan S, Rong P, Wang W (2016) Resveratrol inhibits hexokinases II mediated glycolysis in non-small cell lung cancer via targeting Akt signaling pathway. Exp Cell Res 349:320–327

    Article  CAS  PubMed  PubMed Central  Google Scholar 

  • Liang W, Lai Y, Zhu M, Huang S, Feng W, Gu X (2016) Combretastatin A4 regulates proliferation, migration, invasion, and apoptosis of thyroid Cancer cells via PI3K/Akt signaling pathway. Med Sci Monit 22:4911–4917

    Article  CAS  PubMed  PubMed Central  Google Scholar 

  • Liu J, Pan C, Guo L, Wu M, Guo J, Peng S, Wu Q, Zuo Q (2016) A new mechanism of trastuzumab resistance in gastric cancer: MACC1 promotes the Warburg effect via activation of the PI3K/AKT signaling pathway. J Hematol Oncol 9:76

    Article  CAS  PubMed  PubMed Central  Google Scholar 

  • Lou C, Zhu Z, Zhao Y, Zhu R, Zhao H (2017) Arctigenin, a lignan from Arctium lappa L., inhibits metastasis of human breast cancer cells through the downregulation of MMP-2/−9 and heparanase in MDA-MB-231 cells. Oncol Rep 37:179–184

    Article  PubMed  PubMed Central  Google Scholar 

  • Martel F, Guedes M, Keating E (2016) Effect of polyphenols on glucose and lactate transport by breast cancer cells. Breast Cancer Res Treat 157:1–11

    Article  CAS  PubMed  PubMed Central  Google Scholar 

  • Miranda-Goncalves V, Honavar M, Pinheiro C, Martinho O, Pires MM, Cordeiro M et al (2013) Monocarboxylate transporters (MCTs) in gliomas: expression and exploitation as therapeutic targets. Neuro-Oncology 15:172–188

    Article  CAS  PubMed  Google Scholar 

  • Pan H, Jiang T, Cheng N, Wang Q, Ren S, Li X, Zhao C, Zhang L, Cai W, Zhou C (2016) Long non-coding RNA BC087858 induces non-T790M mutation acquired resistance to EGFR-TKIs by activating PI3K/AKT and MEK/ERK pathways and EMT in non-small-cell lung cancer. Oncotarget 7:49948–49960

    PubMed  PubMed Central  Google Scholar 

  • Payen VL, Hsu MY, Radecke KS, Wyart E, Vazeille T, Bouzin C et al (2017) Monocarboxylate transporter MCT1 promotes tumor metastasis independently of its activity as a lactate transporter. Cancer Res 77:5591–5601

    Article  CAS  PubMed  PubMed Central  Google Scholar 

  • Schneider U, Poole RC, Halestrap AP, Grafe P (1993) Lactate-proton co-transport and its contribution to interstitial acidification during hypoxia in isolated rat spinal roots. Neuroscience 53:1153–1162

    Article  CAS  PubMed  PubMed Central  Google Scholar 

  • Silva LS, Goncalves LG, Silva F, Domingues G, Maximo V, Ferreira J, Lam EWF, Dias S, Felix A, Serpa J (2016) STAT3:FOXM1 and MCT1 drive uterine cervix carcinoma fitness to a lactate-rich microenvironment. Tumour Biol 37:5385–5395

    Article  CAS  PubMed  PubMed Central  Google Scholar 

  • Takada T, Takata K, Ashihara E (2016) Inhibition of monocarboxylate transporter 1 suppresses the proliferation of glioblastoma stem cells. J Physiol Sci 66:387–396

    Article  CAS  PubMed  PubMed Central  Google Scholar 

  • Ullah MS, Davies AJ, Halestrap AP (2006) The plasma membrane lactate transporter MCT4, but not MCT1, is up-regulated by hypoxia through a HIF-1alpha-dependent mechanism. J Biol Chem 281:9030–9037

    Article  CAS  PubMed  PubMed Central  Google Scholar 

  • Wang YJ, Liu JZ, Lv P, Dang Y, Gao JY, Wang Y (2016) Long non-coding RNA CCAT2 promotes gastric cancer proliferation and invasion by regulating the E-cadherin and LATS2. Am J Cancer Res 6:2651–2660

    CAS  PubMed  PubMed Central  Google Scholar 

  • Wang Y, Kuramitsu Y, Baron B, Kitagawa T, Tokuda K, Akada J, Maehara SI, Maehara Y, Nakamura K (2017) PI3K inhibitor LY294002, as opposed to wortmannin, enhances AKT phosphorylation in gemcitabine-resistant pancreatic cancer cells. Int J Oncol 50:606–612

    Article  CAS  PubMed  PubMed Central  Google Scholar 

  • Xu W, Yang Z, Lu N (2015) A new role for the PI3K/Akt signaling pathway in the epithelial-mesenchymal transition. Cell Adhes Migr 9:317–324

    Article  CAS  Google Scholar 

  • Yang SX, Polley E, Lipkowitz S (2016) New insights on PI3K/AKT pathway alterations and clinical outcomes in breast cancer. Cancer Treat Rev 45:87–96

    Article  CAS  PubMed  PubMed Central  Google Scholar 

  • Yao Z, Yuan T, Wang H, Yao S, Zhao Y, Liu Y, Jin S, Chu J, Xu Y, Zhou W, Yang S, Liu Y (2017) MMP-2 together with MMP-9 overexpression correlated with lymph node metastasis and poor prognosis in early gastric carcinoma. Tumour Biol 39:101042831770041

    Article  Google Scholar 

  • Zhang P, Hong H, Sun X, Jiang H, Ma S, Zhao S, Zhang M, Wang Z, Jiang C, Liu H (2016) MicroRNA-10b regulates epithelial-mesenchymal transition by modulating KLF4/Notch1/E-cadherin in cisplatin-resistant nasopharyngeal carcinoma cells. Am J Cancer Res 6:141–156

    CAS  PubMed  PubMed Central  Google Scholar 

  • Zhang Z, Li Q, Jiao H, Chong D, Sun X, Zhang P et al (2017) Shikonin induces necroptosis by reactive oxygen species activation in nasopharyngeal carcinoma cell line CNE-2Z. J Bioenerg Biomembr 49:265–272

    Article  CAS  PubMed  PubMed Central  Google Scholar 

  • Zhao Z, Wu MS, Zou C, Tang Q, Lu J, Liu D, Wu Y, Yin J, Xie X, Shen J, Kang T, Wang J (2014) Downregulation of MCT1 inhibits tumor growth, metastasis and enhances chemotherapeutic efficacy in osteosarcoma through regulation of the NF-κB pathway. Cancer Lett 342:150–158

    Article  CAS  PubMed  PubMed Central  Google Scholar 

  • Zhao P, Guan HT, Dai ZJ, Ma YG, Liu XX, Wang XJ (2016) Knockdown of SPOCK1 inhibits the proliferation and invasion in colorectal cancer cells by suppressing the PI3K/Akt pathway. Oncol Res 24:437–445

    Article  PubMed  PubMed Central  Google Scholar 

  • Zhou R, Xu L, Ye M, Liao M, Du H, Chen H (2014) Formononetin inhibits migration and invasion of MDA-MB-231 and 4T1 breast cancer cells by suppressing MMP-2 and MMP-9 through PI3K/AKT signaling pathways. Horm Metab Res 46:753–760

    Article  CAS  PubMed  PubMed Central  Google Scholar 

Download references

Acknowledgments

This work was supported by the National Natural Science Foundation of China (81603155), the Natural Science Foundation of Anhui Province (1708085QH212), the Key Project of Natural Science Research for College and University of Anhui Province (KJ2016A486), and the Key Project of Natural Science Foundation of Bengbu Medical College (BYKY1606ZD).

Author information

Affiliations

Authors

Corresponding authors

Correspondence to Surong Zhao or Hao Liu.

Ethics declarations

Conflicts of interest

The authors declare that they have no conflict of interest.

Rights and permissions

Reprints and Permissions

About this article

Verify currency and authenticity via CrossMark

Cite this article

Zhang, P., Ma, J., Gao, J. et al. Downregulation of monocarboxylate transporter 1 inhibits the invasion and migration through suppression of the PI3K/Akt signaling pathway in human nasopharyngeal carcinoma cells. J Bioenerg Biomembr 50, 271–281 (2018). https://doi.org/10.1007/s10863-018-9763-y

Download citation

  • Received:

  • Accepted:

  • Published:

  • Issue Date:

  • DOI: https://doi.org/10.1007/s10863-018-9763-y

Keywords

  • Nasopharyngeal carcinoma
  • MCT1
  • Migration
  • Invasion
  • PI3K/Akt signaling pathway