Abstract
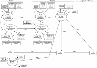
A randomized prevention trial was conducted contrasting families who took part in the Strong African American Families Program (SAAF), a preventive intervention for rural African American parents and their 11-year-olds, with control families. The trial, which included 671 families, indicated that intervention-induced changes occurred in intervention-targeted parenting and youth behavior, as well as youth initiation of alcohol use and sexual activity. Four waves of data collected were obtained at pretest, 3-month post-test, 29 month long-term follow up; and 65 month long-term follow up. Three data points were selected and analyzed in the current study: pretest, post-test, and 65 month long-term follow up to capture the sustainability of SAAF during three critical developmental stages—middle childhood, early adolescence, and late adolescence. Intervention-induced changes in parenting mediated the effect of intervention-group influences on changes in the onset and escalation of alcohol use and sexual activity over 65 months through its positive influence on youths’ perceptions and internalization of parental norms and resistance to engaging in risk opportunities. These findings highlight the potential for family-based prevention programs to enhance positive developmental outcomes to reduce HIV-related risk behaviors among rural African American youth.
This is a preview of subscription content, access via your institution.


References
Allen, L., & Majidi-Ahi, S. (1989). Black American children. In J. Taylor Gibbs & L. Huang-Nahme (Eds.), Children of color: Psychological interventions with minority youth (pp. 148–178). San Francisco: Jossey-Bass.
Aspy, C. B., Vesely, S. K., Oman, R. F., Rodine, S., Marshall, L., & McLeroy, K. (2007). Parental communication and youth sexual behavior. Journal of Adolescence, 30(3), 449–466.
Berkel, C., Murry, V., Hurt, T., Chen, Y., Brody, G., Simons, R., et al. (2009). It takes a village: Protecting rural African American youth in the context of racism. Journal of Youth and Adolescence, 38(2), 175–188.
Borawski, E. A., Ievers-Landis, C. E., Lovegreen, L. D., & Trapl, E. S. (2003). Parental monitoring negotiated unsupervised time and parental trust: The role of perceived parenting practices in adolescent health risk behaviors. Journal of Adolescent Health, 33(2), 60–70.
Brody, G. H., Flor, D. L., Hollett-Wright, N., & McCoy, J. K. (1998). Children’s development of alcohol use norms: Contributions of parent and sibling norms, children’s temperaments, and parent-child discussions. Journal of Family Psychology, 12, 209–219.
Brody, G. H., Ge, X., Katz, J., & Arias, I. (2000). A longitudinal analysis of internalization of parental alcohol-use norms and adolescent alcohol use. Applied Developmental Science, 4(2), 71–79.
Brody, G. H., Ge, X., Kim, S. Y., Murry, V. M., Simons, R. L., Gibbons, F. X., et al. (2003). Neighborhood disadvantage moderates associations of parenting and older sibling problem attitudes and behavior with conduct disorders in African American children. Journal of Consulting and Clinical Psychology, 71, 211–222.
Brody, G. H., Jack, L., Murry, V. M., Landers-Potts, M., & Liburd, L. (2001). Heuristic model linking contextual processes to self-management in African American adults with type 2 diabetes. Diabetes Education, 27(5), 685–693.
Brody, G. H., Moore, K., & Glei, D. (1994). Family processes during adolescence as predictors of parent-young adult attitude similarity: A six-year longitudinal analysis. Family Relations, 43(4), 369–373.
Brody, G. H., Murry, V. M., Kim, S., & Brown, A. C. (2002). Longitudinal pathways to competence and psychological adjustment among African American children living in rural single-parent households. Child Development, 73, 1505–1516.
Brody, G. H., Murry, V. M., McNair, L., Chen, Y.-F., Gibbons, F. X., Gerrard, M., et al. (2005). Linking changes in parenting to parent–child relationship quality and youth self-control: The strong African American families program. Journal of Research on Adolescence, 15, 47–69.
Brody, G. H., Neubaum, E., Boyd, G. M., & Dufour, M. (1997). Health consequences of alcohol use in rural America. In E. B. Robertson, Z. Sloboda, G. M. Boyd, L. Beatty, & N. J. Kozel (Eds.), Rural substance abuse: State of knowledge and issues (National Institute on Drug Abuse Research Monograph 168 (pp. 137–174). Rockville, MD: U.S. Department of Health and Human Services.
Catania, J. A., Coates, T. J., & Kegeles, S. (1994). A test of the AIDS risk reduction model: Psychosocial correlates of condom use in the AMEN cohort survey. Health Psychology, 13(6), 548–555.
Centers for Disease Control and Prevention (CDC). (2010). Youth risk behavior surveillance- United States, 2009. Surveillance Summaries, MMWR; 59 (No. SS-5)
Cicchetti, D., & Toth, S. L. (1992). The role of developmental theory in prevention and intervention. Development and Psychopathology, 4, 489–493.
Cohen, J. (1988). Statistical power analysis for the behavioral sciences (2nd ed.). Hillsdale, NJ: Erlbaum.
Costigan, C. L., & Cox, M. J. (2001). Fathers’ participation in family research: Is there a self-selection bias? Journal of Family Psychology, 15, 706–720.
Cottrell, L., Li, X., Harris, C., D’Alessandri, D., Atkins, M., Richardson, B., et al. (2003). Parent and adolescent perceptions of parental monitoring and adolescent risk involvement. Parenting Science and Practice, 3(3), 179–195.
Dalaker, J. (2001). Poverty in the United States: 2000, Current population reports (pp. 60–214). Washington, DC: U.S. Bureau of the Census.
Dishion, T. J., & Kavanagh, K. (2001). An ecological approach to family intervention for adolescent substance use. In E. F. Wagner & H. B. Waldron (Eds.), Innovations in adolescent substance abuse interventions (pp. 127–142). New York: Elsevier Science Ltd.
Dishion, T. J., & McMahon, R. J. (1998). Parental monitoring and the prevention of child and adolescent problem behavior. Clinical Child and Family Psychology Review, 1, 61–75.
Dishion, T. J., French, D. C., Patterson, G. R. In Cicchetti, D. (Ed) Cohen, D. J. (Ed), (1995). Developmental psychopathology, Vol. 2: Risk, disorder, and adaptation, Wiley series on personality processes (pp. 421–471). Oxford, England: Wiley.
Fortenberry, J. D. (1995). Adolescent substance use and sexually transmitted diseases risk: A review. Journal of Adolescent Health, 16, 304–308.
Frick, P. J., Christian, R. E., & Wootton, J. M. (1999). Age trends in the association between parenting practices and conduct problems. Behavior Modification, 23, 106–128.
Ge, X., Brody, G. H., Conger, R. D., Simons, R. L., & Murry, V. M. (2002). Contextual amplification of pubertal transition effects on deviant peer affiliation and externalizing behavior among African American children. Developmental Psychology, 38, 42–54.
Gerrard, M., Gibbons, F. X., & Gano, M. (2003). Adolescents’ risk perceptions and behavioral willingness: Implications for intervention. In D. Romer (Ed.), Reducing adolescent risk: Toward an integrated approach (pp. 75–81). Newbury Park, CA: Sage.
Gerrard, M., Gibbons, F. X., Vande Lune, L. S., Pexa, N. A., & Gano, M. L. (2002). Adolescents’ substance-related risk perceptions: Antecedents, mediators and consequences. Risk, Decision and Policy, 7(02), 175–191.
Gibbons, F. X., & Gerrard, M. (1997). Health images and their effects on health behavior. In B. P. Buunk & F. X. Gibbons (Eds.), Health, coping, and well-being: Perspectives from social comparison theory (pp. 63–94). UK: Lawrence Erlbaum Associates.
Gibbons, F. X., Gerrard, M., Cleveland, M. J., Wills, T. A., & Brody, G. (2004). Perceived discrimination and substance use in African American parents and their children: A panel study. Journal of Personality and Social Psychology, 86, 517–529.
Gibbons, F. X., Gerrard, M., & Lane, D. J. (2003). A social reaction model of adolescent health. In J. M. Suls & K. A. Wallston (Eds.), Social psychology foundations of health and illness (pp. 107–136). Oxford: Blackwell.
Guo, J., Chung, I., Hill, K. G., Hawkins, D., Catalano, R. F., & Abbott, R. D. (2002). Developmental relationships between adolescent substance use and risky sexual behavior in young adulthood. Journal of Adolescent Health, 31, 354–362.
Hughes, D., & Johnson, D. (2001). Antecedents in children’s experiences of parents’ racial socialization practices. Journal of Marriage and the Family, 63, 981–995.
Jaccard, J., & Dittus, P. (2000). Adolescent perceptions of maternal approval of birth control and sexual risk behavior. American Journal of Public Health, 90, 1426–1430.
Jaccard, J., Dittus, P., & Gordon, V. (1996). Maternal correlates of adolescent sexual behavior. Family Planning Perspectives, 28, 159–165.
Jessor, R., & Jessor, S. L. (1977). Problem behavior and psychosocial development: Longitudinal study of youth. San Diego, CA: Academic Press.
Jöreskog, K. G., Sörbom, D., Du Toit, S. H. C., & Du Toit, M. (2001). LISREL 8: New statistical features (Third printing with revisions). Lincolnwood, IL: Scientific Software International, Inc.
Kaestel, C. E., Halpern, C. T., Miller, W. C., & Ford, C. A. (2005). Young age at first sexual intercourse and sexually transmitted infections in adolescents and young adults. American Journal of Epidemiology, 161(8), 774–780.
Kerr, M., Stattin, H., & Burk, W. J. (2010). A reinterpretation of parental monitoring in longitudinal perspective. Journal of Research on Adolescence, 20(1), 39–64.
Kotchick, B. A., Shaffer, A., Miller, K. S., & Forehand, R. (2001). Adolescent sexual risk behavior: A multi-system perspective. Clinical Psychology Review, 21(4), 493–519.
Lamborn, S. D., Dornbusch, S. M., & Steinberg, L. (1996). Ethnicity and community context as moderators of the relations between family decision making and adolescent adjustment. Child Development, 67, 283–301.
Li, X., Feigelman, S., & Stanton, B. (2000a). Perceived parental monitoring and health risk behaviors among urban low income African-American children and adolescents. Journal of Adolescent Health, 27, 43–48.
Li, X., Stanton, B., & Feigelman, S. (2000b). Impact of perceived parental monitoring on adolescent risk behavior over 4 years. Journal of Adolescent Health, 27, 49–56.
McLaughlin, D. K., & Sachs, C. (1988). Poverty in female-headed households: Residential differences. Rural Sociology, 53, 287–306.
Murry, V. M., Berkel, C., Brody, G., Miller, S., & Chen, Y. (2009). Linking parental socialization to interpersonal protective processes, academic self-presentation, and expectations among rural African American youth. Cultural Diversity and Ethnic Minority Psychology, 15(1), 1–10.
Murry, V. M., Berkel, C., Chen, Y. F., Brody, G. H., Gibbons, F. X., & Gerrard, M. (2011). Intervention induced changes on parenting practices, youth self-pride and sexual norms to reduce HIV related behaviors among rural African American youths. Journal of Youth and Adolescence, 40, 1147–1163.
Murry, V. M., & Brody, G. H. (2002). Racial socialization processes in single-mother families: Linking maternal racial identity, parenting, and racial socialization in rural, single-mother families with child self-worth and self-regulation. In H. P. McAdoo (Ed.), Black children: Social, educational, and parental environments (2nd ed., pp. 97–115). Thousand Oaks, CA: Sage.
Murry, V. M., & Brody, G. H. (2004). Partnering with community stakeholders: Engaging rural African American families in basic research and the Strong African American Families preventive intervention program. Journal of Marital and Family Therapy, 30, 271–283.
Murry, V. M., Brody, G. H., McNair, L., Luo, Z., Gibbons, F. X., Gerrard, M., et al. (2005). Parental involvement promotes self-pride and sexual self-concepts. Journal of Marriage and Family, 67, 627–642.
Patterson, G. R., DeBaryshe, B. D., & Ramsey, E. (1989). A developmental perspective on antisocial behavior. American Psychologist, 44, 329–335.
Romer, D., Stanton, B., Galbraith, J., et al. (1999). Parental influence on adolescent sexual behavior in high-poverty settings. Archives of Pediatric Adolescence Medicine, 153, 1055–1062.
Schermerhorn, A. C., Cummings, E. M., & Davies, P. (2005). Children’s perceived agency in the context of marital conflict: Relations with marital conflict over time. Merrill-Palmer Quarterly, 51, 121–144.
Shrout, P. E., & Bolger, N. (2002). Mediation in experimental and non-experimental studies: New procedures and recommendations. Psychological Methods, 7, 422–445.
Smith, G. T., McCarthy, D. M., & Goldman, M. S. (1995). Self-reported drinking and alcohol-related problems among early adolescents: Dimensionality and validity over 24 months. Journal of Study of Alcoholism, 56, 383–394.
Spoth, R. L., Kavanagh, K., & Dishion, T. J. (2002). Family-centered preventive intervention science: Toward benefits to larger populations of children, youth, and families. Prevention Science, 3, 145–152.
Spoth, R., Redmond, C., & Shin, C. (1998). Direct and indirect latent-variable parenting outcomes of two universal family-focused preventive interventions: Extending a public health-oriented research base. Journal of Consulting and Clinical Psychology, 66, 385–399.
Spoth, R., Redmond, C., & Shin, C. (2000). Reducing adolescents’ aggressive and hostile behaviors: Randomized trial effects of a brief family intervention 4 years past baseline. Archival of Pediatric Adolescent Medicine, 154, 1248–1257.
St Lawrence, J. S., & Scott, C. P. (1996). Examination of the relationship between African American adolescents’ condom use at sexual onset and later sexual behavior: Implications for condom distribution programs. AIDS Education and Prevention, 8(3), 258–266.
Staton, M., Cl, Leukefeld., Logan, T. K., Zimmerman, R., Lynam, D., Milich, R., et al. (1999). Risky sex behavior and substance use among young adults. Health and Social Work, 24(2), 147–154.
Stattin, H., & Kerr, M. (2000). Parental monitoring: A reinterpretation. Child Development, 71, 1072–1085.
Steinberg, L. (2001). We know some things: Adolescent-parent relationships in retrospect and prospect. Journal of Research on Adolescence, 11, 1–19.
Tapert, S. F., Aarons, G. A., Sedlar, G. R., & Brown, S. A. (2001). Adolescent substance use and sexual risk-taking behavior. Journal of Adolescent Health, 28, 181–189.
Whitaker, D. J., & Miller, K. S. (2000). Parent-adolescent discussions about sex and condoms. Journal of Adolescent Research, 15, 251–273.
Williams, D., Neighbors, H., & Jackson, J. (2003). Racial/ethnic discrimination and health: Findings from community studies. American Journal of Public Health, 93(2), 200–208.
Willis, W. (1992). Families with African American roots. In E. W. Lynch & M. J. Hansons (Eds.), Developing cross-cultural competence: A guide for working with young children and their families (pp. 121–150). Baltimore: Brookes.
Wills, T. A., Gibbons, F. X., Gerrard, M., & Brody, G. H. (2000). Protection and vulnerability processes relevant for early onset of substance use: A test among African American children. Health Psychology, 19(3), 253–263.
Acknowledgments
This research was supported by grants from the National Institute of Mental Health and National Institute on Alcohol Abuse and Alcoholism.
Author information
Authors and Affiliations
Corresponding author
Rights and permissions
About this article
Cite this article
Murry, V.M., McNair, L.D., Myers, S.S. et al. Intervention Induced Changes in Perceptions of Parenting and Risk Opportunities Among Rural African American. J Child Fam Stud 23, 422–436 (2014). https://doi.org/10.1007/s10826-013-9714-5
Published:
Issue Date:
DOI: https://doi.org/10.1007/s10826-013-9714-5
Keywords
- Prevention
- African American
- Parenting
- Middle childhood
- Adolescents
- Rural
- HIV related risk behaviors