Abstract
Background
Clinical manifestations of skin fibrosis are very variable and ambiguous, making its management quite critical and challenging. The lack of appropriate established pharmacological interventions make its treatment even more complicated. Intricate details of the underlying pathogenesis are thus imperative to further explore different treatment possibilities. Of note, the TGF-β/Smad signaling axis and epithelial to mesenchymal transition (EMT) are the principal offenders in this fibrotic disorder.
Objective
Our current study is aimed at demonstrating the antifibrotic and anti-inflammatory potential of nimbolide, a triterpene derived from Indian traditional plant neem, in a murine model of Bleomycin-induced scleroderma.
Methods
Male C57BL/6 mice were administered with Bleomycin injections subcutaneously, daily for 28 days, at a constant site on the dorsum of the mice. Treatment with nimbolide lasted from day 1 to day 28. At the time of study termination, the injected sites were collected and stored suitably to conduct further molecular experiments and protein expression studies.
Results and conclusion
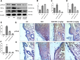
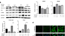
The results of our study show that nimbolide can significantly intervene in the TGF-β/Smad signaling axis and the consequent EMT process, thus attenuating deposition of extracellular matrix. Nimbolide also profoundly caused the regression of established inflammation-driven fibrosis, thus demonstrating both antifibrotic and anti-inflammatory activities. Another commendable finding of this study is that nimbolide was able to decrease the levels of LOXL2, a collagen cross-linker, which is aberrantly expressed in scleroderma. Although further mechanistic studies are required, our study displays nimbolide for the first time as a potent antifibrotic agent which can be used as a pharmacological intervention for the treatment of scleroderma.






Similar content being viewed by others
References
Alzohairy MA (2016). Therapeutics role of Azadirachta indica (Neem) and their active constituents in diseases prevention and treatment. Evid Based Complement Altern Med 2016
Bale S, Sunkoju M, Reddy SS, Swamy V, Godugu C (2016) Oropharyngeal aspiration of bleomycin: an alternative experimental model of pulmonary fibrosis developed in Swiss mice. Indian J Pharmacol 48:643
Bale S, Venkatesh P, Sunkoju M, Godugu C (2018) An adaptogen: withaferin a ameliorates in vitro and in vivo pulmonary fibrosis by modulating the interplay of fibrotic, matricelluar proteins, and cytokines. Front Pharmacol 9:248
Bodduluru LN, Kasala ER, Thota N, Barua CC, Sistla R (2014) Chemopreventive and therapeutic effects of nimbolide in cancer: the underlying mechanisms. Toxicol In Vitro 28:1026–1035
Cao L, Lafyatis R, Burkly LC (2017) Increased dermal collagen bundle alignment in systemic sclerosis is associated with a cell migration signature and role of Arhgdib in directed fibroblast migration on aligned ECMs. PLoS ONE 12:e0180751
Cox TR, Bird D, Baker A-M, Barker HE, Ho MW, Lang G et al (2013) LOX-mediated collagen crosslinking is responsible for fibrosis-enhanced metastasis. Cancer Res 73:1721–1732
Do N, Eming S (2016) Skin fibrosis: models and mechanisms. Curr Res Transl Med 64:185–193
Gilbane AJ, Denton CP, Holmes AM (2013) Scleroderma pathogenesis: a pivotal role for fibroblasts as effector cells. Arthritis Res Ther 15:215
Guevara I, Iwanejko J, Dembińska-Kieć A, Pankiewicz J, Wanat A, Anna P et al (1998) Determination of nitrite/nitrate in human biological material by the simple Griess reaction. Clin Chim Acta 274:177–188
Gupta SC, Prasad S, Sethumadhavan DR, Nair MS, Mo Y-Y, Aggarwal BB (2013) Nimbolide, a limonoid triterpene, inhibits growth of human colorectal cancer xenografts by suppressing the proinflammatory microenvironment. Clin Cancer Res 19:4465–4476
Ishikawa H, Takeda K, Okamoto A, S-i Matsuo, K-i Isobe (2009) Induction of autoimmunity in a bleomycin-induced murine model of experimental systemic sclerosis: an important role for CD4 + T cells. J Investig Dermatol 129:1688–1695
Jinnin M (2010) Mechanisms of skin fibrosis in systemic sclerosis. J Dermatol 37:11–25
Kalluri R, Neilson EG (2003) Epithelial-mesenchymal transition and its implications for fibrosis. J Clin Investig 112:1776–1784
Kelley J, Chrin L, Shull S, Rowe DW, Cutroneo KR (1985) Bleomycin selectively elevates mRNA levels for procollagen and fibronectin following acute lung injury. Biochem Biophys Res Commun 131:836–843
Krieg T, Takehara K (2009) Skin disease: a cardinal feature of systemic sclerosis. Rheumatology 48:iii14–iii18
Krieg T, Abraham D, Lafyatis R (2007) Fibrosis in connective tissue disease: the role of the myofibroblast and fibroblast-epithelial cell interactions. Arthritis Res Ther 9:S4
Lee SB, Kalluri R (2010) Mechanistic connection between inflammation and fibrosis. Kidney Int 78:S22–S26
Meyer M, Müller AK, Yang J, Šulcová J, Werner S et al (2011) The role of chronic inflammation in cutaneous fibrosis: fibroblast growth factor receptor deficiency in keratinocytes as an example. J Investig Dermatol Symp Proc 15(1):48–52
Morry J, Ngamcherdtrakul W, Yantasee W (2017) Oxidative stress in cancer and fibrosis: opportunity for therapeutic intervention with anti-oxidant compounds, enzymes, and nanoparticles. Redox Biol 11:240–253
Murdaca G, Spanò F, Contatore M, Guastalla A, Puppo F (2014) Potential use of TNF-α inhibitors in systemic sclerosis. Immunotherapy 6:283–289
Pilling D, Vakil V, Cox N, Gomer RH (2015) TNF-α–stimulated fibroblasts secrete lumican to promote fibrocyte differentiation. Proc Natl Acad Sci USA 112:11929–11934
Rimar D, Rosner I, Nov Y, Slobodin G, Rozenbaum M, Halasz K et al (2014) Brief report: lysyl oxidase is a potential biomarker of fibrosis in systemic sclerosis. Arthritis Rheumatol 66:726–730
Shroff A, Mamalis A, Jagdeo J (2014) Oxidative stress and skin fibrosis. Curr Pathobiol Rep 2:257–267
Stone RC, Pastar I, Ojeh N, Chen V, Liu S, Garzon KI et al (2016) Epithelial-mesenchymal transition in tissue repair and fibrosis. Cell Tissue Res 365:495–506
Subramani R, Gonzalez E, Arumugam A, Nandy S, Gonzalez V, Medel J et al (2016) Nimbolide inhibits pancreatic cancer growth and metastasis through ROS-mediated apoptosis and inhibition of epithelial-to-mesenchymal transition. Sci Rep 6:19819
Takagawa S, Lakos G, Mori Y, Varga J, Yamamoto T, Nishioka K (2003) Sustained activation of fibroblast transforming growth factor-β/Smad signaling in a murine model of scleroderma. J Investig Dermatol 121:41–50
Tiwari R, Verma AK, Chakraborty S, Dhama K, Singh SV (2014) Neem (Azadirachta indica) and its potential for safeguarding health of animals and humans: a review. J Biol Sci 14:110–123
Trujillo KA, Heaphy CM, Mai M, Vargas KM, Jones AC, Vo P et al (2011) Markers of fibrosis and epithelial to mesenchymal transition demonstrate field cancerization in histologically normal tissue adjacent to breast tumors. Int J Cancer 129:1310–1321
Ursini F, Maiorino M, Forman HJ (2016) Redox homeostasis: the golden mean of healthy living. Redox Biol 8:205–215
Varga J, Whitfield ML (2009) Transforming growth factor-beta in systemic sclerosis (scleroderma). Front Biosci (Sch Ed) 1:226–235
Vona R, Giovannetti A, Gambardella L, Malorni W, Pietraforte D, Straface E (2018) Oxidative stress in the pathogenesis of systemic scleroderma: an overview. J Cell Mol Med 22(7):3308–3314
Wilson H, Vincent R (2006) Autoimmune connective tissue disease: scleroderma. Br J Nurs 15:805–809
Wu Y, Huang S, Enhe J, Ma K, Yang S, Sun T et al (2014) Bone marrow-derived mesenchymal stem cell attenuates skin fibrosis development in mice. Int Wound J 11:701–710
Wynn T (2008) Cellular and molecular mechanisms of fibrosis. J Pathol 214:199–210
Yamamoto T, Nishioka K (2005) Cellular and molecular mechanisms of bleomycin-induced murine scleroderma: current update and future perspective. Exp Dermatol 14:81–95
Yamamoto T, Takagawa S, Katayama I, Yamazaki K, Hamazaki Y, Shinkai H et al (1999) Animal model of sclerotic skin. I: local injections of bleomycin induce sclerotic skin mimicking scleroderma. J Investig Dermatol 112:456–462
Yeon J, Wook S, Pil J, Sung J (2016) Nimbolide inhibits nuclear factorâ Ð B pathway in intestinal epithelial cells and macrophages and alleviates experimental colitis in mice. Phytother Res 30:1605–1614
Acknowledgements
The authors acknowledge the Indian Institute of Chemical Technology (CSIR-IICT), Hyderabad, India, for kind support and technical assistance.
Funding
This study was supported financially by the Department of Pharmaceuticals, Ministry of Chemicals and Fertilizers, Government of India. The authors would like to thank the Department of Biotechnology (DBT), Govt. of India, for the financial support to Dr. Chandraiah Godugu via a North East-Twinning Grant: MAP/2015/58, an Indo-Brazil Grant: DBT/IC-2/Indo-Brazil/2016-19/01 and a DST-Science and Engineering Board-Early Career Research Award (SERB-ECR) Grant: ECR/2016/000007.
Author information
Authors and Affiliations
Corresponding author
Ethics declarations
Conflict of interest
The authors declare no conflict of interest.
Rights and permissions
About this article
Cite this article
Diddi, S., Bale, S., Pulivendala, G. et al. Nimbolide ameliorates fibrosis and inflammation in experimental murine model of bleomycin-induced scleroderma. Inflammopharmacol 27, 139–149 (2019). https://doi.org/10.1007/s10787-018-0527-4
Received:
Accepted:
Published:
Issue Date:
DOI: https://doi.org/10.1007/s10787-018-0527-4


